Fórum témák
» Több friss téma |
Sziasztok!
Megépítettem ezt a bináris órát és nem akar működni A másodpercek ütemében minden led világít hol erősebben hol gyengébben.Mit rontottam el A ledmátrixot többször átnéztem jó.Programozás is sikeres.Kvarc lehet rossz??? :help:
Oszlopmeghajtó tranzisztoroknál nézelődj.
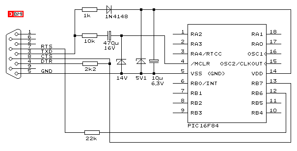
Helló. Én is meg szeretném épiteni ezt az órát csak az van hogy nincs ithol csa pic16f84-esem vagy pic16f819-esem.No az van hogy én átirtam a Binary LED Clock.asm-et pic16f84re csak nem tudom hogy elég e anyi amit átirtam vagy kell e még valami.Megköszönném ha átnézné valaki!!!+még azt szeretném kérdezni hogy a lábkiosztás miben változik
Senki nem tud segiteni?
Kicsit légy türelemmel. Ez nem olyan dolog hogy csak
egyszerűen átirjuk a PIC azonosítóját a programban! Legkevesebb az az, hogy a pic adatlapjait kell összehasonlitani... Programkopatibilitás... Belső blokkséma azonossága a program működése szempontjából... STB. Mert a próba szerencse az vagy bejön vagy nem. PL a PIC16F628 helyett a PIC16F627-tel is működőképes a bináris óra, mer a program a -F227- be is elfér... Szóval a kompatibilitás ellenőrzése nem kis meló szerintem. De addigis próbálj beszerezni egy hozzávaló CIP-et. Sok sikert! S türelmet.
Sziasztok !
A fix 5 volttal kapcsolatban lenne egy problémám: Egy siemesnhez való telótöltőt használtam a mellékelt rajzhoz 5V/0,4mA kimenettel, de kb fél perc után az IC elég jól felmelegedett. (tuti hogy kinyírtam ). A fix 5 V ból fix 0 lett.......IC: UA7805F - 1A HQ-nál Ennek mi lehet az oka? Tudnátok küldeni esetleg egy másik rajzot telefontöltőhöz? Előre is köszönöm.. Még 1 dolog, a 2. kapcsolással lehet égetni a 16f628-at ?
Sziasztok!
Egy ideje a Tokyo Flash karórákra vagyok felpörögve. Arra gondoltam építenék egyet asztali vagy fali változatba. És most találtam erre a topicra. Juhíííí!!! A gond csak az, hogy nem értek a Pic programozáshoz. Vannak rádiós ébresztő óráim... annak nem jó a vezérlése ehhez ugye? Akkor sem, ha nem akarok másodperc kijelzést? Illetve hogyan lehetne összedobni??? (Egyedül asszem a pic okoz gondot...)
Sziasztok!
Megepitettem az orat, nagyon jo de lenne egy kerdesem a bedobozolasaval kapcsolatban. Ugy szeretnem hogy csak a ledeknek furok lyukakat a fekete dobozon de otletem nincs hogy hogy lehetne pontosan kifurogatni. Ha esetleg valakinek lenne valami jobb otlete hogy lehetne megcsinalni egyszeruen hogy csak a ledek es a nyak ne latszodjon ki az irjon legyszi. Elore is koszonom!
Én csak vonalzót és tolómérőt használtam. A doboz maradék nyáklapokból készült amit aztán feketére fújtam le.
Szerintem az égetőkapcsolás helyett én valami kipróbáltabbat használnék,ha jó is csak bizonyos gépen bizonyos porton....
A stabilizátor szerintem a rossz bekötés miatt halálozott el ,vagy a kimenetére zárlatot varázsoltál hűtés nelkül. Ami kérdés még számomra a töltő hány voltot ad ki,Mert ha nem ad legalább terhelve 7,5 V ot akkor az egész elméleted rossz,a stab IC nek min 2,5 volt kell a jó működéshez .( ha nem kapja meg akkor sem megy tönkre csak a kimenőfeszültség nem lesz stabil.)
Üdv
Közben kiderült mi volt a hiba. Én voltam láma.. Részben. A HQ listáján és a tasakon is az állt, amit rendeltem, de egy helyettesítő alkatrész küldtek (AN-es). Eleinte fel sem tűnt, de kiderült, 250mA-t bír el max. Kicseréltem egy másikra, így már jó. A töltőm amúgy 6-11 V ot ad le, de átlag 8 at. A stabilizátor után 5,00 V ot mértem, de néha felugrik egy pár sec erejéig 5,01 re. A 3-as kapcsolót am egyáltalán nem kell bekötni, vagy csak simán a földre ? Én amúgy fa dobozra gondoltam... Remekül fogok szórakozni azt már látom azzal a pár lyukkal...
Koszonom az otletet es a kepeket Vicsys. Jol sikerult neked megprobalom en is megcsinalni meressel remelem sikerul is.
Én próbapanelt használtam a ledeknek, hogy szép sorba legyenek.
Előtte egy öntapadós nyomtattam egy számlapszerűséget, majd felragasztás után szurkáltam bele a ledeket, majd a másik felén forrasztás.
Koszi neked is a kepeket jo otlet beleepiteni egy kesz oraburkolatba is! A vegen nem volt erom egyenkent lyukakat furni ugyhogy kivagtam es szilikonfoliaval lefedtem es tettem bele egy kis dizajn vilagitast is
Szia Jani!
Még nem oldódott meg... (,mivel nem értek hozzá) A kérdésem még mindig az, hogy PIC programozás nélkül lehet-e ilyet készíteni? Illetve valamely módon a rádiós ébresztőóra IC-je segíthet-e? Viszont jobban utána néztem a óráknak. Van ahol az órák (,mint ahogy ebben a topicban is) 8-4-2-1 , a percek pedig a 32-16-8-4-2-1 számokkal van megjelenítve. Ez is jó buli, de jobban tetszene az általam már említett TokioFlash cég számítása. Ahol általában az órát 12-piros, 11-sárga (11x5=55perc ) , és a perceket 4-zöld LED jeleníti meg. (Igaz, ez nem is bináris...) Valamelyik megoldás esetleg kivitelezhető egyszerűbb módon? Előre is köszi...
Ha a PIC felprogramozása megoldható lenne a közeledben, akkor csak minimális lenne a befektetés. (Időben és anyagilag is...)
A másik járható út! Ha egy precíz 1-másodperces időalapot építesz és az értékek megjelenítését logikai áramkörökkel készíted el. Óra - Perc - másodperc... (Ennél az a lehetőség is megvan, hogy akár egyszerre lehet bináris és decimális megjelenítést alkalmazni. A binárishoz a BCD - DECIMÁLIS dekódolást nem kell elkészíteni!) Kis keresgéléssel erre is lehet kapcsolást találni a neten. :google: PLD: Exkluzív digitális óra. Idézet: „Illetve valamely módon a rádiós ébresztőóra IC-je segíthet-e?” Általában ezek spec IC-k, s jellemzően multiplexált a kijelző meghajtása és decimális formátumú a kijelzése. Szóval én nem javaslom... :no:
Üdv mindenkinek!
Van egy merész tervem, ötletem amit meg szeretnék valósítani, de egyedül nem tudom elkészíteni. Ez egy ajándéktárgy lenne egy csodaszép nőnek. Az egész egy óra lenne egy kicsit feltúrbózva. Van régi szív alakú bonbonos dobozon, és abba beletenném, talpat csinálnák neki és egy dugasztáp táplálná. A szívforma szélén körbe vörös led-eket tennék amik a másodpercet mutatnák.(59led) És a szív közepén egy kijelző(HD44780 alapú, vagy amilyet könnyű vezérelni) ami bekapcsoláskor kiírná hogy boldog születésnapot és a nő nevét. Utánna mutatná digitálisan az órát és a percet.(esetleg a nap/hó/évet is) Ez megvalósítható?Előre is köszönöm a válaszokat!
Hello. Azt szeretném kérdezni ,volt már kidolgozva automatikus fényerő beállítás ? Ha nem akkor hol próbáljam , a tranzisztorok emitterénél ?
Ha esetleg a jelenlegi kialakításról egy rajzot küldenél...
Én vicsys óráját néztem ki magamnak, még nem csináltam semmit. Csak a tervezéskor már szeretném bekalkulálni a fényerő auto. változtatását.
Jani mester módosított rajta, szerintem eszerint tervezgess...
Bővebben: Link
Oké, kössz. Tehát r11-- R34 nem kell. PIC lábaira 270 Ohm. Tranyó bázisokra KB :1.5 k. Valamikor régen láttam egy led fényerő változtatást , hogy a kétbemenetü logikai kapu egyik bemenete kapta a parancsjelet, a másik bemenet 555 össel fényellenállással volt "szaggatva ".Ha programba nincs beleirva a fényerő változtatás, muszáj lesz mást kitalálnom. Köszi vicsys.
A PWM szabályzás nem igazán lesz jó. Mert a PIC multiplexálva adja a ledekre és a tranzisztorokra a vezérlést. S a két frekvencia interferenciát fog okozni. De ha élindításos MMV-t alkalmazol, talán jobb eredményt érsz el.
És ha vezérelhető áramgenerátort tennék a tranyók emitterébe, ahol a negatívot kapják ?
És még egy kérdés: Van itthon jópár DB 20 mm es hétszegmenses kijelzőm ,: Ha mondjuk csinálnák egy digitális órát ( BSS elektronika ) és egy binárist egy dobozba ugyanúgy PIC 16f628 al 4 Mhz kvarccal lehet e a két órajelet közössé tenni , hogy egyformán járjanak ?
Áramgenerátor nem jó,feszültség gen kell,mert a fényerő a világító ledek számától fog függeni.Esetleg ha csak két fokozatot akarsz lehet elég 1-2 dióda sorba az emitterekkel és ezt egy tranzisztorral rövidre zárod a fényerő függvényében.
A két órajel közösíthető az egyik picet bekötöd szokásosan a másik oszcillátor clkin bemenetét meg rákötöd a clkout-ra.Vagy építesz egy oszcillátort és rákötöd mindkettő clkin-jére. Ha a másik nem pic-es,akkor egy elválasztó fokozat kell. Az órajel kimenet egy cmos kapuval terhelhető a lehető legrövidebb vezetékkel.
Szia. elvileg mindig csak egy led világit, mert multiplex vezérlés van.Két független órát építenék,csak az órajelet akarom közösiteni.
Pontosan mit ért Jani mester a referencia (fehér vagy kék) LED oszlopon/soron ? Mi a feladata?
Lehet rosszul gondolom,de ha multiplexelést csinálok akkor van egy oszlop kijelölés,az oszlopon belül viszont a ledeket egyszerre gyújtom ki.Gondolom más sem csinálja másként.Szerintem pl 7 percnél három led világít egyszerre.
|
Bejelentkezés
Hirdetés |




A másodpercek ütemében minden led világít hol erősebben hol gyengébben.Mit rontottam el
A ledmátrixot többször átnéztem jó.Programozás is sikeres.Kvarc lehet rossz??? :help:
). A fix 5 V ból fix 0 lett.......






vezérelni) ami bekapcsoláskor kiírná hogy boldog születésnapot és a nő nevét. Utánna mutatná digitálisan az órát és a percet.(esetleg a nap/hó/évet is) Ez megvalósítható?


