Fórum témák
» Több friss téma |
- Ez a felület kizárólag, az elektronikában kezdők kérdéseinek van fenntartva és nem elfelejtve, hogy hobbielektronika a fórumunk!
- Ami tehát azt jelenti, hogy a nagymama bevásárlását nem itt beszéljük meg, ill. ez nem üzenőfal! - Kerülendő az olyan kérdés, amit egy másik meglévő (több mint 17000 van), témában kellene kitárgyalni! - És végül büntetés terhe mellett kerülendő az MSN és egyéb szleng, a magyar helyesírás mellőzése, beleértve a mondateleji nagybetűket is!
Bocsi, ugorj vissza kettővel, mert a végét azóta írtam - a véleményemet továbbra is fenntartom!
Hali.
Én is a JLT-03-as páka mellett teszem le a voksom, mert nagyon egyszerü hozzá az állomás, csak egy kis trafót kell szerezned ami nem nagy beruházás. Bontot trafóval,dobozzal 6000-6500Ft-ból kijött. És egy régi pillanat pákával is össze tudoddobni a panelt... Ja és már elég sokat használtam de a hegy még mindig jó. semmi kopást nem látok a hegyén pedig még ki is forrasztgattam egy csomót. Ami pedig nem lényegtelen ugyebár. Bár az elektroartból 2-300 Ft-ért kapsz hozzá uj hegyet.... Aztán ha ez annyira nem jön be még nem buktál vele sokat....
rendben, de a véleményed nem az én kapcsolásomra írtad?
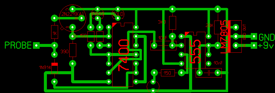
mert én nem az én kapcsolásomhoz, hanem ehhez csináltam nyáktervet: KLIKK
Hali!
Az általad félig már megépítet áramkörrel kapcsolatban is nemtetszésemet nyilvánítottam ki. Legnagyobb problémám az, hogy a mérőcsúcsot fölöslegesen (majdhogynem károsan) nagy árammal terheli. Ez a terhelés bipoláris (LS,F,...) IC-khez még elmegy, de CMOS (HC,HCT,...) esetében lehetnek sokkal nagyobb impedanciák az áramkörben, mint a mérőcsúcsé - ez pedig egy mérőműszer esetében kicsit vicces. Ezzel csak annyi a probléma, hogy egy kis terhelhetőségű kimenet el sem bírja ezt az áramot, illetve egy nagyobb impedanciás pont szintjét éppen a műszer fogja meghatározni ahelyett, hogy kijelezné az ott lévő feszt. Egyszóval én meg sem építeném ezt a "műszert".
Most ezt melyikre mondtad? Már teljesen összezavarodtam. A Norberto féle jó? Vagy az sem?
Akkor nem lehet vele semmit sem csinálni?
Pedig tök jó nyákot terveztem neki! ![]() Csatolom is a legfrissebb verziót. Topi! Sztem kéne csinálnod egy régi csatolt fájl törlése opciót, az olyan hülyéknek mint én, hogy folyton újjabb verziót csatolnak...
A nyáktervezés jó volt gyakorlásnak.
![]() Hát, mint mondtam, én nem használnám, de talán másnak más véleménye van :boxer: .Szerintem keress rá másik kapcsolásra. Az, hogy te kijezőt akarsz használni nem probléma, de az áramkör bemeneti fokozata legyen normális. Ahhoz illeszteni egy kijelzőt már egyszerű. Szerintem... Ja, én (és szerintem sokan mások) nem tudom megnyitni a lay fileokat, szerintem csatold inkább jpg-ben. gif-be raktam, mert jpg-be nem lehet elolvasni a szövegeket ![]() nemtudom mi az a bementi fokozat
csak azt nem értem, hogy az oldal szerzője letesztelte a kapcsolást, mert vannak fotók is. semilyen alkatrész beiktatásával sem lehet javítani rajta?
Bemeneti fokozat, ami a mérőcsúcs jelét illeszti az áramkör többi részéhez. Tulajdonképpen ebből is a mérendő jelet közvetlenül fogadó rész impedanciája a lényeges.
Sőt, továbbmenve a dologban a legjobb az lenne, ha ez bipoláris és CMOS között átkapcsolható lenne. Na nem bonyolítom tovább az életed.
na, de még mindig nem válaszoltál javítható-e ez az áramkör pár plussz alkatrésszel!
Itt van például ez.
Ha a bemenetet megcsinálod ilyenre, akkor már sokkal jobb lesz az áramkör. Az LS47 pedig két számjegy kiírásához fölösleges. A két kimenetről tranzisztorral meghajthatod a kijelző (0-nak és 1-nek) megfelelő szegmenseit. De a belinkelt kapcsolásban lévő 555-ös rész is hasznos tud lenni gyakran, mert sokszor kell rövid impulzusokat is mérni, amit sima LED-del nem lehetne észrevenni - de ez kiszélesíti a rövid tüskéket is. Ha ragaszkodsz ehhez, akkor arra azt mondom, hogy pár alkatrésszel nem lehet rajta javítani, mert elvi hibás. A képeken azt látni, hogy világít és kijelez a műszer, de azt is látni, hogy egy dróttal fixen a 0 és 5V-ra köti a bemenetet. De mi van akkor, ha egy 1k-n keresztül köti valahova - hát az, hogy sötét marad minden, annak ellenére, hogy a TTL "szabvány" csak feszültségeket határoz meg impedanciát nem, vagyis egy 1k-n keresztül jövő 5V ugyanúgy magas szintet jelent, mint közvetlenül. Remélem elég érthető amit írtam.
És mit szólnál ehhez? Sokkal egyszerűbb, mint a másik, kevesebb alkatrésszel... Szerintem működnie kéne, bár ezzel sem látod meg a rövid impulzusokat. (De ha nem jó a rajz, akkor kérlek magyarázzátok el, hogy hol a hiba!)
Sziasztok!
Azt szeretném megkérdezni hogy mire jó a 7905? Előre is köszi.
A 7905 egy negatív feszültség-stabilizátor. Ezt azt jelenti, hogy (pl. erősítőknél) szükséges az ún. szimmetrikus tápfeszültség, azaz azt írják: +5V 0V -5V
Ilyenkor a középhez (0V) képest 5-5V-nyi feszültségrevan szüksége a kapcsolásnak. A 7805 (ez az általánosabban használt és ismert) a pozitív 5V előállításán "dolgozik", a 7905 pedig ennek az "ellentéte", azaz ő a negatív 5V-ot hozza. (Természetesen csak akkor, ha a bemenő fesz nagyobb, mint 5V.)
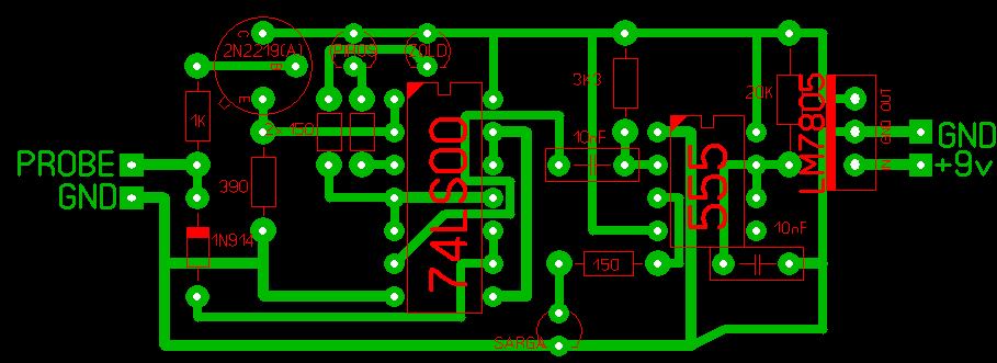
ugyanezt dobtam össze, ha visszaolvasol..., de köszi.
összedobtam az iamrob féle kapcsolásnak egy nyákot.
sztetek jó? mert nem vagyok tisztában a jelölésekkel(5v-in, gnd, probe, minek van 4 bemenet? kell gnd is a mérésnél? mert ha igen, akkor át kell terveznm a nyákot!)
Az "5V in" a jobb felső sarokban a táp - és + sarkának bevezetési helye. A "GND" a mérendő áramkör GND-je, természetesen össze kell kötni őket - általában krokodil csipesszel szokták megoldani. A "Probe" a mérőcsúcs.
Az 5V + sarkát is célszerű a mérendő áramkörből venni és nem külön előállítani, de ha csak 5V-os áramköröket mérsz, akkor így is jó. A 7400 legalább LS legyen, de ha működik HCT-vel, akkor az mégjobb.
köszi. átalakítottam a nyáktervet. csatolom...
remélem így már jó lesz még valami, mérőtűt(vagy hogy hívják, ami a multiméterhez is van) hol lehet kapni? lomexben lehet? köszi a segítséget!
lenne egy újjabb kérdésem
az lpt portnak mekkora bemenő jelet adjak? úgyértem mekkora feszt? és mekkora ellenálláson keresztül?
úgytűnik a megfelelő lábat kell a földre húzni. akkor egy npn tranyó kell nekem ami az lpt földjét kapcsolja a bemenőre.
eztis megoldottam... de ha nem így van rjatok!
na már megint én vagyok.. az lpt-s gond megoldva, de egy kérdés: az iamrob féle kapcsolás 0 vagy 1 esetén csak addig villantja fel a ledet, amíg kapja a jelet? mert ha igen, akkor jó, de ha nem akkor mit csináljak vele, hogy csak addig villajon fel amíg kapja a jelet(mert nekem egy tranzisztort kéne kapcsolgatnia) remélem tudtok segíteni!
Énis megint vagyok
Légyszi, valaki csináljon nekem egy alkatrészjegyzéket ezekből: 1db negáló kapu 9db 2 bemenetű AND kapu 1db 5 bemenetű NOR 1db 4 bemenetű NOR 1db 3 bemenetű NOR 1db 2 bemenetű NOR 3db 3 bemenetű OR Mert már vagy 10-szer néztem ki cuccokat az alldatasheet-en, és mentem el boltba, de vagy nem kapni, vagy adnak valamit, amire mondják, hogy ugyanaz, és tök más, szóval már elegem van Remélem megszán valaki, gondolom annak, aki bennevan ez kb 5 perces meló. Köszi
nézzük
![]() negáló kapu - 40106 2 bemenetű AND - 7408 5 bemenetű NOR - 74260 4 bemenetű NOR - 4002 3 bemenetű NOR - 4025 2 bemenetű NOR - 4001 3 bemenetű OR - 4075 hát ezek dopta ki nekem a google, de hogy 1 tokban hány van, azt adatlapból kinézed....meg hogy jók -e ezek, azt is üdv
ha a boltban azt mondják, hogy csak 74LS08 vagy 74HT08 van, az tudtommal ugyanaz! tehát ha a 74 után bármelyik ic nevében LS van, attól még ugyanaz!
![]() de ha gondolod kinézhetek neked a lomexben egy listát rá...
a szabi83 által felsoroltak kaphatóak a lomexben kivéve a 74260-at, de az összes többinek benne van a neve amit szabi83 megadott az ic "bolti megnevezésében"
|
Bejelentkezés
Hirdetés |




mert én nem az én kapcsolásomhoz, hanem ehhez csináltam nyáktervet:







