Fórum témák
» Több friss téma |
Hello!
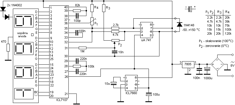
Ez az INTERSIL "gyári" rajza .... üdv! proli007
Kösz szépen!
Át szeretném átépíteni ICL7071 IC-vel és 7 szegmenses kijelzőkkel! Az lenne a kérdésem hogy az ICL7136 előtti alkatrészek maradhatnak-e , és kell-e még valamit változtatni? Annyit tudok hogy a tépfeszt 5 V-ra kell változtatni!
Vagy inkább a képen lévőt építsem meg? Elég ha az IN-re egy 1N4148 at rakok érzékelőnek?
A #338841-es hozzászólásomban ott van egy rajz + kép a működő hőmérőről.
Azt építsd meg. Amióta kész, azóta tökéletes és pontos. Fontos, hogy az érzékelő dióda ne kerüljön a panelra, mert az alkatrészek hőtermelése bekavar. Én kb. 10cm-t lógattam lefelé, árnyékolt vezetékkel + zsugorcsőben.
Aha értem! Akkor te a csatolt képen lévőt építetted meg ha jól gondolom!Kell rajta valamit változtatni? Minden infóra szükségem lenne meg a pontos alaktrész listára is mert nem értem miért van több érték is feltüntetve a P1,P2 -höz és az R3,R4 hez is!Kérlek írd le hogy te melyiket értékekkel építetted meg, mert ha belefogok akkor nem akarok mellényúlni!Kösz minden infót!
Valamit elnéztél, vagy nem olvastad az előbb említett #338841-eshozzászólásomat.
Én 3 féle rajzból, először próbapadon raktam össze a hőmérőt. Utána elkészítettem PaintShop-al azt a rajzot (3in1), ami alapján bárki megépíthet egy működőképes változatot, ahogy én is megtettem.
Akkor ezt építem meg amit csatoltál! Mindenképp fólia kondiknak kell lennie a meg jelőlteknek?
Az eredeti, "gyári" rajzokon fóliát jelölnek meg, de már láttam olyan fotókat is, ahol tantál kondik vannak.
Pl.: itt
A fóliakondi a legjobb,ezeknek kisebb a szivárgóáramuk,mint a multilayer,vagy tantál tipusoknak,a kerámiáról nem is beszélve (hőfokfüggés).
Oké akkor megpróbálok olyat szerezni hozzá!
Üdv. Mindenkinek!
Megépítettem ccs féle hőmérőt és nagy örömömre elsőre működött is.Pontosan be tudtam állítani a 0 és 100 fokokat is. Aki már megépítette,mi a tapasztalata a pontosságról? Nekem ez lett a 4. hőmérő a szobába és a többihez képest jelentősen csal lefele. míg a többin 20;22 fokok vannak, ezen csak 18. Most melyiknak higgyek... A hőérzetem is azt mondja hogy a többinek higgyek(fűtést vezérlő digitális;higanyos). Nem lehet hogy lent ( 0 fok) fent (100 fok) pontos (legalábbis arra állítva) és amúgy meg a köztes részen csal? Vélemények;tapasztalatok?
Hogy mennyire pontos az általam összeeszkábált hőmérő, arra itt egy kép:
A jobb oldali az ICL7107-es, a bal oldalon pedig MPi-c PIC16F628A-DS1624-es hőmérője. (Egyenlőre még próbapadon.)Azóta is örök hála érte. Mikor elsőnek indítottam a procis hőmérőt, kivittem mindkettőt az esti "fagyba" és egyformán -0.8°C -t mutattak. A diódásnál a beállítással lehet kicsit szenvedni, mert ha túl sok a jég a vízben akkor állandóan minuszt akar mutatni. A forrásban levő vízzel megy úgy jártam,hogy mikor felforrt (vagyis mikor van forrás, kis buggyoknál, vagy nagy buggyoknál?)pontosan 100-ra állítottam, de aztán ahogy egy jobban bugyborékolt a víz el kezdett felfele kúszni az érték(102-105-107...), alig bírtam visszatekerni. Akár több fordulatot is a potin. Ami ugye normál esetben 20-22°C-nál 2-3-4 fokot is jelenhet. Aztán csináltam azt, hogy nagy fazék vizet forraltam, majd amikor felforrt, kislángra tettem és ekkor állítottam be a 100 fokot. Annyit megpróbálhatsz, hogy a 100°C potijával hozzáigazítod a többi hőmérődhöz.
Köszi a gyors reagálást!
Én voltam a hunyó "gyurcsányosra" sikerült a kalibrálás A nullát rontottam el,mert elöször engedtem edénybe vizet és tettem bele jeget és így kalibráltam. Aztán Jég;hagy megolvadni és abba újracsináltam a kalibrálást. -3 fokkal volt lejjebb a nullánál. Most már hasonlít a többihez,bár még vannak különbségek,de ez az érték már hihetőbb (21.8;22.4) és a hőérzetem is igazolja az értéket. Egy kérdés... Mivel úgy látom ez érzékenyebb és gyorsabban reagál a hőfokra,lehetne-e ezzel vezérelni a fűtést. Pontosabban arra gondolok,hogy a meglévő rádiósra rábiggyeszteni az eredeti helyére. Ha igen,csinálok róla képeket és felrakom. Idézet: „Pontosabban arra gondolok,hogy a meglévő rádiósra rábiggyeszteni az eredeti helyére.” Meg kell mondanom őszintén, én ehhez a kérdéshez kevés vagyok. De mivel ez "túl érzékeny", lehet hogy a legkisebb fuvallatokra is ki be kapcsolgatná a kazánt...
Igen,igazad van.aztán belegondoltam és elvetve.
Másik dolog. Van (lessz) egy melegvizes mosóm és arra szeretnék csinálni még egy ilyen hőmérőt,csak nagyobb kijelzővel. Az lenne a kérdésem,hogy mekkorát tud maximálisan a 7071-es meghajtani.
Még egy kérdés.
A vezeték hossza befolyásolja a kalibrált,ill. kijelzett hőfokot? Tehát ha hosszú kábellel bekalibrálom és utánna rövidre cserélem és fordítva.
A tapasztalat az, hogy bekalibráltam egy diódát és kicseréltem egy másikkal, akkor nem lett ugyanaz a visszaadott hőfok. +-2-3 fok is volt az eltérés.
Hogy mekkora kijelzőket bír el ? Mekkorád van.? Hasonlíts össze a jelenlegi fogyasztását a tervezettel (mA).
Most 14-es kijelzőt használok,de szeretnék egy 38-ast csinálni.Azt elbírja majd az ic?
A mostaninál is ép hogy egy picit melegszik az ic. A mostaninak az össz áramfelv. 12mA. (igaz most már csak 6,mert nagyon fényes volt. A vezeték hossz varjálására érzéketlen?
Hello!
- Azért mert a kijelző nagyobb, nem biztos, hogy a meghajtóáramának is nagyobbnak kell lenni. (sokat javultak a Led-ek) De ezt csak a kijelző katalógusa alapján, vagy egy próbaméréssel döntheted el. - Ha a dióda nyitó karakterisztikájából számolható differenciális ellenállását egybe veted a huzal ellenállásával, vagy a diódán átfolyó áram által, a vezetéken létrejövő feszültségesést egybeveted a dióda -2,2mV/fokC hőfokfüggésével, megkapod a választ. - A hosszú vezeték által összeszedhető zavarjelekre, viszont illik odafigyelni, ill. olyan vezetéket használni, ami ezt csökkenti. üdv! proli007
Hali!
Mellékelem a nyáktervet.Nem valami szép,de minnél kissebbre akartam csinálni. A terv sprint layout 5.0-val készült.
Nekem egy olyan van, amely kijelző nélküli nyákterv.
A uA741-es IC foglalatából beforrasztás előtt kivettem az 1,5,8 lábakat mert nem kellenek és útban voltak. 1-2 alkatrész a 7107 alatt helyezkedik el. A 47k-s ellenállás a panel alján van, mert a 2 kondi közt nem fér el. A 7107 GND-jét, valamint a CD4049 GND-jét és +5V-ját egy-egy vezetékkel kötöttem a 7805-re. Mindezen kellemetlenségekért cserébe lesz egy nagyon keskeny panel. A kijelző nekem külön lett rakva, mert kocsiba kellett Öcsémnek és kevés a hely.
Lesz/lett külön egy külső és egy belső hőmérő + egy akksi voltmérő. Én lyukraszteres panelra csináltam a hőmérőket, mert szeretem, ha oda szórom az alkatrészeket, ahova csak akarom. Vagy ahol elférnek.
Pl. utólag be kellett iktatni mindegyik hőmérőhöz 3db 1N4148-as diódát a kijelzők közösített anódja elé, mert túl fényesen világítottak volna (éjszakai vezetés), másrészt a voltmérőnek a rajzán is szerepelt 3db dióda és az már a hőmérők előtt elkészült. Így mindhárom egyforma fényerejű. De lehetne beszerelni egy "fényerő" kapcsolót is, vagy egy potit...
Hali!
Csak a voltmérőröl tudnál nekem felrakini kapcsi,meg nyák rajzot? Előre is köszi.
Ez nem ebbe a topicba tartozik, bocs az OFF-ért.
Itt az eredeti anyag. DE ! Itt az ICL7660 3-5 lábán levő kondi fordítva van bekötve ! Mellékelek egy jó rajzot: ICL7660 javítva, 1-2 alkatrésznek más lett az értéke és a feltüntettett ellenállásokkal más méréshatár is beállítható. Mellékelek egy voltmeter.lay-t, ez megépítve látható a tegnapi fényképen. A beültetés ugyanúgy zajlik, mint a linken található képeken. Szinte minden a 7107 alatt van, ezért oly pici a panel. Mellékelek egy voltmeter_ccs.lay-t, itt két jumperrel változtatható a méréstartomány (0-19.99V és 0-199.9V) A kék vonalak légkötések.
Szép napot mindenkinek.Az a kérdésem ,hogy a cd4049 helyettesíthető a sima 4049-el a ccs kapcsirajzában.
Szia!
Igen helyettesíthető mert az is ugyan az!
Ezt a rajzot ICL7106al is meg lehet csinálni?
|
Bejelentkezés
Hirdetés |




















