Fórum témák
» Több friss téma |
Szia!
Természetesen működik, de 7107-et kell használni, és a tápfesz+-5V lesz. üdv! proli007
Hali! Bocs hogy egy kicsit értetlen vagyok... de 7106-al semmiféleképpen nem lehet megcsinálni a 7 szegmens kijelzést ezzel a kapcsolással?
Szia!
Elvileg minden meglehet oldani, csak értelmetlen. Az LCD-hez az IC váltogatja szegmensek polaritását, a Backgrund-hoz képest, mert az LCD nem kaphat egyent. Ezt vissza kellene állítani, valami XOR kapukkal, majd illeszteni a meghajtást a Led-ekhez, mert ott már áram is kell. És már kész is! üdv! proli007
Ahha... Ok...Sokat nem étek hozzá
De értem mire akarsz kilyukadni... Inkább maradok az egyszerü kapcsolásnál ami már kiprobált... Már be is vásároltam. Csak mert nem volt itthon fesz konverter + müv erösitő Azért köszi szépen (sokat tanulhatok még itt)
Ja még bocsi... annyit szeretnék kérdezni hogy az IC könnyen tönkremehet: pl 7106 ha tapogatjuk a lábait...
De csak akkor megy tönkre ha a kapcsolásban (feszültsé-áram alatt) van? Vagy ugy is (üresben) ha ki van véve a kapcsolásból???
Nem igazán díjazza a statikus kisüléseket, és mivel az ember úgy általában nem jól földelt, a testen összegyűlt töltések könnyen kinyírják az IC-t áramkör és táp nélkül is.
Hali !
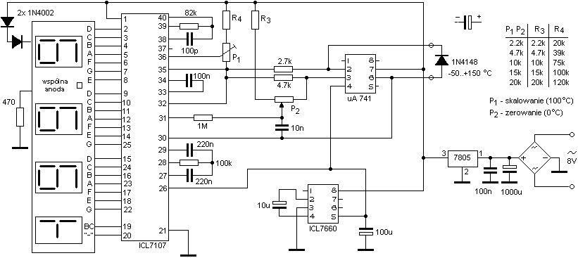
Hah végre volt idöm leülni és megépiteni az emlitett 7 szegmenses dig höméröt ICL7107-tel... Sajnos nem jol sikerült... :no: (kudarc)A potik minimumán 98-100 volt a kijelzés... Ha meleget kapott (pl. ráleheltem), akkor "lefelé" indult el a kijelzés... Kérdés: a rajzi táblázatban látható potik trimmer potik? A rajzon látható táblázatban 2db 20K poti szerepel... Nekem 22K-s volt... Az ehhez tartozó R3 ~19K körül volt...Az R4-em ~118K volt... Minden bekötést 3x ellenöriztem, nem hiszem el hogy ekkora alap béna legyek hogy ne sikerüljön... Légyszi valaki épitse meg a rajz alapján és mondja el hogy mi van.... Nem jo magamban kételkedni... Légyszi segitsetek...
Légyszi valaki mondja meg mi lehet a hiba oka...
Nagyon szerenék már sikerélményt...
Igen, a két poti trimmer lenne, azokkal kell kalibrálni a kijelzést. Ha állítod a potikat, akkor változik a kijelzés?
Igen változik... de a potik skálája olyan hogy a minimum kijelzés ~99-100 és a maximum persze kifut a kijelzés tartományából....
Az elözöekben leirt értékek mennyire változtatják a feszültségsztást? Vagyis mit kéne javitani? Ja és a legfontosabb: "lefelé" (visszafelé) mozdul a kijelzés meleg hatására... (pl. ha ráfujok...) Lécci segitsetek...
A hőérzékelő dióda nincs véletlenül fordítva bekötve? A -5V előáll rendesen, megkapja azt az ICL? Azok az alkatrészértékek, amiket írtál, jók, annyi eltérés biztos, hogy nem okoz gondot.
Kellene mérni néhány feszültséget, leginkább a következő helyeken (trimmerek álljanak nagyjából középen): - a 7107 közös 32, 35 lábain; - a 741 2, 3, és 6-os lábain.
Köszi a tippet délután megprobálom ellenörizni...
A dioda jol volt bekötve... Amit emlitettél (-5V) nem is feltételeztem hogy nem biztos hogy jo... Köszi a segitséget...Majd még irok ha bajom van...
Hali
Leellenöriztem a keresett értékeket: (müv. erösitö) 741: 2-es 3-as 6-os lábon ~ +4.64V, ~ +4.46V, ~ +4.58V van... a -5V az ~ -4.96V tehát jo (a minuszhoz képest) A 7107 32-es lábán: +1.38 ~ +1.45 között picit ugrál... A 35-ös +4.32 ~ +4.13V között jobban ugrál... Mindez érték a potik középröl picit vissza állitva mert a közép állásban kifut a tartománybol és akkor villog illetve 1-est mutat a 100-as helyiérték...
A 35-ös és a 32-es láb össze van kötve a rajzon, szerintem is össze kellene lennie kötve. Nem lenne szabad különböző értékeket mérni rajtuk!
Hello!
Valami itt teljesen nem kerek! - A műveleti erősítő bemeneti és kimeneti feszültségei nem közelíthetik meg ennyire a tápfeszt. - Ha a műveleti működik és a visszacsatolása is jó, akkor a 2. és 3. lába között differencia nem mérhető. Itt 180mV-van, ha jók az adatok. - A műveleti 2. (-In) lába és a 6. (Out) között kb. -700mV lehet, mert itt van a dióda. Itt ez csak 60mV. - Az 7107 1-es és 32-es lába között, 2,8V feszültséget kellene mérni, mert itt van a belső referencia. Ez az első lépés. (GND-hez képest ez 5V-2,8V=2,2V) A 35-ön is ez van és nem ugrálhat, ha csak a tápfeszed nem szűretlen, vagy a stabi gerjed. - Az osztó feszültségét számolva(22k-22k-4,7k), a 3. lábon, a 32-eshez képest 270mV van. (GND-hez képest ez 2,47V) - A 3.lábon ugyan ezt a feszültéget kellene mérned. - A 6. lábon, a 2-eshez képest kb. 700mV-al magasabbat. Azaz 970mV-ot a 32-eshez képest (GND-hez ez 3,17V) - Ha ez rendben van, akkor lehet tovább lépni. üdv! proli007
Igazad van, a műv. erősítő sem jó így. Sajna nálam nincs most épp 7107 összerakva, csak adatlapból néztem a szinteket.
Szerintem a 32-35 közti összekötés nincs meg, annak következménye a kibillent műv.erősítő. Ha ez rendbejön, akkor lehet továbblépni. (Utálom az olyan rajzokat, amiken csak a lábszámozás van jelölve, a funkció nincs...)
Szia!
Valóban, a leg valószinűbb, hogy a 32-es láb nincs bekötve. A referencia osztó, meg felhúz mindenkit. Közben a referencia is közel nulla, annak nagyon örül az IC. (Én is csak a katalógusból nézegettem, de szerintem az is elég. De igazad van, útálatos, mikor ide-oda kell nézegetni, hogy mi kicsoda is valójában. Egy kis INTERSIL segégletem van, ott meg kárpótlásul, a kis rajzok miatt, a lábak száma nincs beírva. Ott meg úgy kell kiszámolgatni a 20-ból. Valami kis öröm kell a népnek is!) üdv! proli007
Hali Mindenkinek!
Köszönöm az eddigi segitséget... Én k***rtam el de nagyon... A RAJZ HELYES...!!! Olyan szépen elmentem 3x is a hiba mellett mint a szél... a 32 lábon drót kontakt hiba volt... Az elözöekben leirt ellenállás értékekkel kicsit durva az állithatóság de müködik... Most már csak a hitelesités jön... Jöhet a körömlakk meg a jeges viz meg a forro viz... Köszi még1x hogy reagáltatok... és segiteni akartatok... Üdv by MrPubi
Hali
Köszi mégegyszer mindenkinek... Sikerült a "terv"... megépiteni a dig. höméröt... A rajz helyes... a hitelesités sikeres volt... A hitelesités olyan egyszerü mint a rajz irja... Nekem kb. 20 másodpercig tartott... Szeretném meosztani veletek a sikerélményemet, mivel ez az "elsö igazán nagy munkám"... A forrasztás kezdetleges, de rájöttem hogy érdemes a kijelzöt "szétkábelezni"... Kivánok sok sikert annak aki kedvet kapott a megépitésre... U.I.: a dioda marhára érzékeny, elég 1 kis fuvallat és már ki is "lengett"
Sziasztok!
Nekem olyan 7szegmenses hőmérőre lenne szükségem,amivel külső hőmérsékletet lehetne mérni a téli hidegben is.Már nézegettem a net-en,de nem igazán derül ki a kapcsolásokból,hogy a minusz fokokat is mér-e.A fenti icl7107-es kapcsolás méri a hideget? Tudna valaki ilyen kapcsolást? Előre is köszönöm.
Azt szokták írni ezekre a diódás kapcsolásokra, hogy -50...+150 fok között mutatnak. Úgyhogy a nálunk előforduló mínuszokat teljesen biztosan tudja.
Ja, amúgy elég régen egyszer kellett építenem egy hőmérőt gyorsan, ott egy tranzisztor b-e átmenetét használtam. Egy hűtőgép hűtőlapján kellett mérnem, hogy beállítsam a hőfokszabályozót csere után. A hűtőlapon olyan -22 fok körülig ment le a hőmérséklet, és gyönyörűen látszott a melegedési-hűlési görbéken a nulla foknál lévő laposodás (olvadás-fagyás miatt).
Szia szilva!
Köszi! akkor kipróbálom! Esetleg van ötleted,hol lehet kapni lm34-et ami a rajzban van?vagy esetleg helyettesíteni valamivel?
Hellóztok!
Én azt szeretném megkérdezni,hogy találtam én itt az oldalon egy 7segmenses kijelzőkkel épített hőfokmérőt,és az lenne a kérdésem,hogy a rajzban látható kijelző(amiben 3db 7segmenses kijelző van egybe)helyettesíthető-e 3db külön-külön lévő 7segmenses kijelzővel? És ha igen ezek milyenek legyennek? Közös anód vagy katód? És nekem nem szükséges a tized pontosságú kijelzés,hanem elég ha egészeket jelez csak ki! Mivel ez nekem egy Simsonra kell! Köszönöm a válaszokat előre is! Mellékelem a rajzot is! Üdv Erik!
Hello!
Igen, lehet helyettesíteni. Ha megnézed a rajzot, láthatod, hogy a plusz tápfesz van bevezetve (két diódán keresztül) a kijelzőbe, ebből látható, hogy közös anódos. (és a tizedespont ellenállása is, a testre van kötve) Ha csak egész fokok érdekelnek, kihagyod az alsó digitet. üdv! proli007
Helló!
Köszi a válszodat! Már összeraktam az áramkört,és az a baj,hogy az ICL7107 minden kijelző felé menő lábán +5V van! Ezzel mi lehet a baj?
Hello!
Talán meg kellene mérni, hogy az IC tápfeszei rendben vannak-e az 1000µF-os kondi negatív lábához képest. 1. láb +5V 21. láb 0V 26. láb -5V Aztán, ha ez megvan, - hogy a tizedespont ég-e? - hogy a 38. lábon, hogy az IC oszcillátora jár-e.. üdv! proli007
2 hete, a Ki, mit épített rovatban láttam ManGroove által készített hőmérőt és gondoltam úgyis jön a karácsonyi szünet, építek én is egy "nagyvonalakban hasonlót".
Gyorsan összeválogattam egy-két alkatrészt a H.E Store-ból. Az alkatrészkínálat olyan csábító, hogy 11.000 forintig meg sem bírtam állni... Gondoltam, majd ráfogjuk a jézuskára, hogy biztos Ő rendelt ilyen összegben. A dec.19-én leadott rendelésemre 2 nap múlva telefonon érdeklődtem.??? Azt a választ kaptam, hogy még hiányzik 1-2 alkatrész, de bíztattak, hogy még 24.-ig lehet belőle valami. Éppen a szükséges KTY81/220 hőérzékelő hiányzott nekik, plusz még 2 apróság. Pedig a kiírás szerint több 100 darab van mindenből. A mai napig nem jött meg a csomag... ![]() Így be kellett érnem azokkal az alkatrészekkel, amik itthon is fellelhetők. Összevetettem 3 féle rajzot, majd a próbapadomon eggyé gyúrtam őket. Ha 2009-ben megérkezik a csomagom, azért összerakok még egy ilyen szerkentyűt (van még egy ingyen Maxim-os ICL7107-em), csak kíváncsiságból, hogy a KTY81/220 mennyivel jobb, mint egy 1N4148... Utána pedig egy vicsys féle ledes hőmérőt is letesztElek. B.U.É.K mindenkinek |
Bejelentkezés
Hirdetés |




:no: (kudarc)






Gondoltam, majd ráfogjuk a jézuskára, hogy biztos Ő rendelt ilyen összegben.











