Fórum témák
» Több friss téma |
- Ez a felület kizárólag, az elektronikában kezdők kérdéseinek van fenntartva és nem elfelejtve, hogy hobbielektronika a fórumunk!
- Ami tehát azt jelenti, hogy a nagymama bevásárlását nem itt beszéljük meg, ill. ez nem üzenőfal! - Kerülendő az olyan kérdés, amit egy másik meglévő (több mint 17000 van), témában kellene kitárgyalni! - És végül büntetés terhe mellett kerülendő az MSN és egyéb szleng, a magyar helyesírás mellőzése, beleértve a mondateleji nagybetűket is!
Nem nem !
A nyákok bipoláris tranyóra vannak már tervezve, azzal gondoltam az egészet, csakhát talán inkább feteket használnak már ilyen célokra nem ? Ezért is dilemmáztam. Most még lehet módosítani. Csak analóg részben nem vagyok annyira otthon, a digitális az megy.
Sziasztok!!
Kezdő vagyok a témában, és az volna a kérdésem, hogy mi kell eggy neoncső (fénycső) működtetéséhez?? Mit kell vennem a boltban, (mer ugyebár itthon, házilag akarom megcsinálni), és mit kell hova összeforrasztani, meg minden. Szal nekem csak egy leírás kellene, hogy hogyan tudok egy ilyen fénycsővilágítást létrehozni. Am. akváriumhoz lenne...
Hát sorry de ettől én még nemigazán jöttem rá arra, hogy mit is kell vennem a boltban hogy összerakjam. Jah, és a bekötési rajz nem mond nekem vmi sokat xDxD
Találtam itt egy oldalt szerintetek meg lehet oldani?? Vagy véleményeket kérek xD
Bővebben: Link ezen belül a világításnál van
Ezt tudom csak kitalálni.
Szia!
Igen, de ha az előző segítség nem mond semmit, akkor ezt sem tudod biztonságosan megcsinálni. amúgy amit a linkelt oldalon láttam, hát az sem egy balesetbiztosítás!
Hát már hogynetudnám + annyira ostoba nem vagyok, hogy agyonrázassam magam... egyépként milyen csövet ajánlassz nekem ebbe a házigyártmányba??
Vagy milyen lehet, hány wattos?
A képeken én saccra 8W-osakat látok. Az elég is!
Idézet: „annyira ostoba nem vagyok, hogy agyonrázassam magam...” Jó, ezt elhiszem, csak ha: Idézet: „Jah, és a bekötési rajz nem mond nekem vmi sokat” Szóval ebből feltételeztem, hogy nem tudod mit hova köss. Egyébként én is csak lerajzolni tudnám, hogy én hogy oldottam meg, de akkor az sem mondana sokat. Bocsi, de így a távolból csak rajzok, képek útján tudunk segíteni egymásnak.
Helló!szertnék kérni egy kis tanácsot.Megcsiáltam a lent látható töltőt és egy 16,5v-os trafóról megy,de valamiért egyszer 16v körül mutat egyszer meg lemegy akár 3 v-ig is.Akksi nélkül mértem a kivezetéseknél.Egy bc182-es tranzisztort raktam be és az R4-et kihagytam.Ezek a feszültségek az R2 max állásában voltak mérhetők.És az Lm117 helyett Lm317 van benne.Lehetséges, hogy az Lm317 rossz?
Tudja valaki esetleg, hogy a kb. 100 Ft-os
erősfényű (300*-os) fehér 5mm-s LED kibír-e 60mA-t tartósan, vagy mennyit bír ki max.
Beletettem és így, még annyit sem csinál mint eddig
Ha kihagyom a tranyót, akkor csak az R3-R4-en keresztül mennyen ki a negativ?Kondik nincsenek
.Tegyek egyet-eyet az elejére és a végére is?Ha az Lm behalt,akkor az egyáltalán nem működik vagy csak össze vissza adja le a feszt?
Hát én ezt már nem értem.Beletettem egy új LM317-et tettem kondikat.A 10 ohm-os R4-et is beletettem,de nem jó.
Biztosan jól kötötted be az LM317-et ? Mert az elvi rajzon ugyan Vin, Adj, Vout van de a valóságban ha szemből nézed a TO220-at, akkor Adj, Vout, Vin a sorrend. Lehet, hogy az Adjust kapta a bemenő feszt ?
Igen értem én... Azér kössz az infót megcsinálom, és majd szólok hogy milyen lett. Bár nembisztos hogy mostanában lessz megcsinálva, kb 5 napon belül
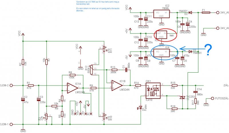
Sziasztok épp rendelek alkatrészeket 1 forrasztoállomáshoz de elakadtam 2 IC-t nem tudok beazonositani..
segitsetek... reméllem tudtok reggel le kell adnom a rendelést a gorémnak.
A pirossal keretezett bármilyen típusú 7805-ös feszstabilizátor, a kékkel keretezett meg a párja, 7905-ös negatív feszstabilizátor.
Hello, a piros az egy LM7805 a kék az egy LM7905, mindkettő feszültség stabilizátor ic.
Üdv.
HÁLÁS KÖSZÖNET NEKTEK:
DONCSO VIZOR Holnap este megépittem. Ismeritek egyépként a cuccot?
Üdv!
Szeretném megkérdezni,hogy az 555-ös IC bekötését a lábak felöl nézve vagy a bakelit felöl nézve kel érteni??
Az ic van bevágás vagy 1 pont az eggyik sarkon,
balrol jobra elvileg: 8765 1234 http://www.datasheetcatalog.com/datasheets_pdf/L/M/5/5/LM555.shtml másold be a bongészösorba. itt sokmindent megtalálsz...
Felülről ránézel az ic-re a feliratos oldalára, felül legyen a bevágás, a lábak bal és jobb oldalra essenek. A bal felső az 1-es, ezt egy pötty is jelzi néha majd az óramutató járásával ellentétesen növekszik a számozás. Bal oldal lefelé 1,2,3,4, majd jobb oldal felfelé 5,6,7,8.
Hát jó nagyot mujáskodtam és ellőtte a tranyót és egy 4,7ohm-os ellenállást.
A tranzisztort kicseréltem egy 2n3904-re,mert azt mondták ,hogy mindegy milyen csak NpN legyen, azt viszont nem tudom, hogy a 4,7-es helyett baj e ha egy 5 ohm-osat teszek?Van valakinek véleménye?
Én ezt a kapcsolást konkrétan nem ismerem, nekem JLT- forrasztó állomásom van, az is LM324-re épül de szerintem az más kapcsolás, azzal semmi gondom nincs tökéletesen üzemel.
Sziasztok!!!Vettem egy 150w-os moz6gásérzékelős reflektort,persze kinai,a praktikerben..a bekötési utmutató semmit nem ér...van benne egy négypolusu7 csoki..balról jo9bbra nézve1 pontra van bekötve vörös szinü vezetékés egy fehér ,második pontra van bekötve egysötétkék vezeték és egy fehér,harmadik pontra van bekötve egy barna,negyedik pontra pedigegy sárgazöld csikozással...ha valaki tudja a tutit és találkozott ilyen jeles termékkel kérem irja meg nekem,hogy hogyan kössem be egy 3 eres vezetéket ugy hogy ne vágjam haza a szabályozó rendszerét..előre is köszönöm ha valaki segit egy amatőrnek...sziasztok szabó attila
Be tudod szkennelni a leírását? Abból csak ki lehet találni.....
A zöld-sárga a védőföldelés, az az egyetlen biztos pont látatlanban.
Hello!
Kicsit össze-vissza csapkodsz. - A 10ohm-os ellenállást, csak akkor lehet kihagyni, ha a "tölötő" tényleg az aksira kapcsolódik. De ilyenkor rövidre zárni nem szabad a kapcsolást! - Ez a kapcsolás úgy működik, hogy a kimeneti feszültséget szabályozza, az R1/R2 ellenállás segítségével. Elsőként ez kell beállítani. Az R1 ellenálláson mindig 1,25V fog esni, mert ennyi az IC belső referencia feszültsége. Tehát ha az tényleg 120ohm, akkor 1,25V/120ohm=10,4mA áram fog az ellenálláson folyni. Az R2-őn is ekkora áram folyik. (ha az ADJ lábon kifolyó áramot nem vesszük figyelembe) - Tekintve, hogy neked az aksinál 13,6V maximális feszültséget kell beállítani, a soros dióda miatt ez kb. 13,6V+0,7V=14,3V-ot jelent. Ezt kell beállítani R1/R2 segítségével. Ez a feszültség jelenik meg az R1+R2 ellenálláson. Mivel az R1-en eleve 1,25V feszültségesés lesz, ezt le kel vonni a kimeneti feszültségből és megkapod az R2-re jutó feszültséget. 14,3V-1,25V=13,05V lesz az R2-őn. - Most már R2 értéke számítható. R2=UR2/IR2 13,05V/10,4mA=1,25kohm. Tehát R2 értékét 1,2kohm-ra választjuk. - Az áram szabályozást a tranyó végzi. Ha a bázis-emitter feszültsége meghaladja a 0,65V-ot, akkor a kollektor kinyit és lehúzza az 317 ADJ lábát. Ezzel csökkenti a kimeneti feszültséget, így csökken a kimeneti áram, azaz beáll egy egyensúlyi helyzet, ami a tranyó bázisában és ezzel az R3 ellenálláson megtartja a 0,65V feszültséget. - Ha egy ellenálláson a feszültség állandó, akkor a rajta átfolyó áram is állandó. ÍGy, míg a kimeneti feszültség el nem éri a 14,3V-ot, az aksira menő áram állandó értékű lesz. - Ha Te R3-nak 5ohm-os ellenállást használsz, akkor az áram I=Ube/R3 azaz 0,65V/5ohm=130mA körül lesz. Ha Te rövidrezárod a tápot, és nincs R4 ellenállás, akkor a tranyó nem tudja a kimeneti feszültséget nullára csökkenteni. ÍGy az IC belső áramkorlátja (1,5A) fog működni. EZ az R3 ellenálláson akkora feszültséget ejt, hogy a tranyó bázis-emitter szakasza tönkre megy. üdv! proli007
Hát nekem ehhez közöm nincs
Én csak az 555-ös lábkiosztását írtam le egy másik kérdéshez.Valaki másnak kellett volna címezned |
Bejelentkezés
Hirdetés |






.Tegyek egyet-eyet az elejére és a végére is?Ha az Lm behalt,akkor az egyáltalán nem működik vagy csak össze vissza adja le a feszt?





