Fórum témák
» Több friss téma |
Javítottam, a kimenő áram korlátozását viszont nem tudom hogy hogyan kéne megoldani
Esetleg írnál erről valamit?
Korrekt megoldást nem tudok mondani ami egyszerü.
Át lehetne alakítani rezonáns táppá, de az nem túl egyszerű.... Nem a legkorrekteb, de a bekapcsolási tranzienst a trafó primer oldalán is lehetne korlátozni egy további NTC-vel. Ez a túláram ellen nem védi meg a tápot, de talán nem száll el mindjárt az első bekapcsoláskor.... Mekkora teljesítményt szeretnél kivenni ebből a tápból?
+- 30V 2A minimum kellene, Nézegettem már a rezonáns tápodat, viszont abban az L1 iletve TR1 sajnos elég nagy problémát jelent számomra...
(megtekerni még oké, de miből és mire )
Induktivitás mérőm van, oszcilloszkópom sajnos egyenlőre nincs. (márciusban lesz előreláthatólag)
sziasztok!
Olyan gondom van hogy kaptam egy kis kapcsi tápot, de sajna meghalt 12v és 5v 2x2A ugy probálgatták hogy a 12v os ág zárlatos volt. Sajna semmi életjelet nem ad. A sec oldalt jonak mértem de a primeren mint ha zárlatos lenne egy zéner ami az icnek állitja be a tápot de kivettem és nem tudom leolvasni a tipusát sem a zénernek sem az icnek. a panelen az E105119 google hozott rá fel egy pdfet de ezek az adatok kb a dobozon is rajtavannak+ egy két metszeti rajz de semmi info a kapcsolásrol... Tudnátok segiteni?
Meg kell nézni, hogy a tápod milyen topológiájú.
Abból már lehet következtetni, hogy az egyes alkatrészek kb mit csináltak, mekkora feszültségűek... Attól hogy a szekunderen nincs zárlat attól lehet még baj. Netán ha kiszáradnak a kondenzátorok, akkor az is elég nagy probléma, de a műszered ezt nem jelzi. A adatlap eléggé zavaros, ott valami olyasmi szerepel, hogy 110V ról megy, ez lehetséges?
szia!
nem zavaros minden kapcsi táp 100-240v ról megy átkapcolás nélkül.
igen 100-240vac50-60hz a sec oldal tuti biztos hogy jo nincs benne száraz kondi sem mind jó.
ha jol látom ez van benne. egy darabid eljon a 300-320v dc aztán eltünik csak nem elég átláthato a zénernél már 0v van elötte vagy egy ellenáláson vagy egy diodás vagy a trafón szünik meg nem tudom még nem találtam meg de haladok. a zéner meg valami st gyártmányu 1n4749a talán... bár nem tudom nem látom rendesen de 1w 24 v ha ez a tipus és akkor az ic tápja is jo mert az meg 30v
Hello!
Szerintetek 200-250W teljesítményhez mekkora vasmag kellene? A cikkben szereplő tápot akarom megépíteni és egy 200W- os quad ot akarok róla hajtani, véleményetek szerint bírni fogja? Üdv!
sziasztok!
erösitöt szretnék épiteni...de...+-55V-ot kér...és sajnos ilyen trafo elektronika boltban sem találtam.kérlek segitsetek,hogy honnan tudnám beszerezni..egy kapcsolási rajznak is nagyon örülnék előre is köszönöm
Hello!
Most kapcsolóüzem vagy sem? Mert a 42V-os trafó létező dolog, ami pont 55V-ot fog adni. üdv! proli007
eléggé új vagyok ebben a dologban...
astabilis multivibrátort már sikerült csinálnom..de ehhez még tanulnom kell mellékeltem a kapcs. rajzot válaszod előre is köszönöm ![]() üdv!
Hát ha ezt kapcsiüzemről akarod járatni akkor ahhoz cimó tápja esetleg jó lenne feltéve ha 8ohmmal használod, én megépítettem ezt az erősítőt bár ez nem ide tartozik, szerintem inkább használj hozzá 2*40V 400VA os trafót, ha sztereóban akarod megépíteni akkot legalább egy 700VA-os trafót.
Üdv.
Szia Skori!
A honlapodon lévő rezonáns tápot szeretném megépíteni, 2X200 W-os (TDA 7294) erősítőhöz, tehát kb. +/- 40V-ra. ETD 49-es ferrittrafóm és sok IRFP 450 fetem van hozzá. Tudnál segíteni az átméretezésben?
Help!:help:
BSS-ről akarom megépíteni azt a nagyon teccetős kapcsü tápot(ezt), nemértésemet bizonyítva kérnék hozzá 1 alkatrészlistát ha valakinek már van,volt. Nekem is erősítőhöz lenne, 2x30V-os két darab 50W kis erölködő lenne. SMT nélkül is megoldható, ugye? Nem vagyok még nagy SMD szakértő, így mellőzném. Előre is nagyon szépen köszönöm!
Nekem csak 1 kérdésem lenne:
Ez mely részében kapcsolóüzemű tápegység? Az thiszem valamit félreértettél
Ez tudod mi?
egy síma graetz puffer kondis tápegység a végfok részére, van rajta stab IC-vel +-15V akáérmi számára, és még egy ha jól láttam hangszóró védelem. 0 kapcsoló üzem van benne.
Persze, mire vagy kíváncsi?
Amúgy a weblapopmra is tettem fel egy kis segédletet rezonáns táp méretezéshez (szórási induktivitás -> kivehető teljesítmény stb összefüggések)
Konkrétan az ETD 49 ferritmag tekercseinek méretezéséhez szeretném a segítségedet kérni.
Minimum 600 W teljesítményre lenne szükség és +/-40 V-os szekunder feszültségre.
Köszönöm a korrigálást, de viszont akkor ez most alkalmas az én elképzelésemre vagy sem?(2x50W)
Mert a leírásból ezt vettem ki.
A trafó méretezésénél nagyjából úgy számolhatsz, hogy a primer feszültsége üresben kb. 150V lesz.
Ha nem akarsz képletekkel vacakolni akkor a weblapomon levő tálblázatba (trafo.xls) beírod a trafó kersztmetszetét (és a többi adatot) és megkapod a szükséges menetszámot. A szekunder menetszámát ezzel arányosan méretezheted (vagy esetleg 5...10%-al nagyobbra, a terhelés miatti feszültségcsökenés kompenzálására). A trafót rezonáns táphoz laza csatolásúra kell tekercselni, tehát a primer és a szekunder részben egymás mellett legyen (ne fedje át egymást, vagy csak szészben). Ettől függ a szórási induktivitás, amit méréssel ellenőrizni kell.
Igen jó hozzá, de tök felesleges ekkora feneket keríteni egy végfok tápegységének. Nézz meg valami tápegységes topicot, vagy végfokosat, ott keress rá olyanra, hogy szimmetrikus tápegység, fogsz milliót találni, amihez 1/10-ed ennyi alkatrész kell. Persze ha kell neked az a hangfalvédelem szerűség meg a +-15V stab feszültség akkor építsd meg ezt.
Sziasztok!
Már egy ideje gondolkozom egy komolyabb erősítő építésén, csak mindíg az a tény bátortalanít el, hogy barominagy, baromidrága trafó kell hozzá, ráadásul a jobbakhoz nem is egy. Próbálok kiutat keresni a trafóvásárlás elől, ezért gondoltam rá, hogy egy egyszerűbb kapcsolóüzemű tápot építek neki. De ahogy olvastam itt az oldalon a cikket... nos nem kezdőknek lett kitalálva. Ezért benéztem ide, és találtam is egy "nekem való" rajzot. Egy-két oldallal előrébb, Sprofan tette fel. Arra lennék kíváncsi, ebből ki lehet-e hozni kisebb-nagyobb átalakításokkal egy olyat, amiről én mondjuk egy sztereo Quad405 erőlködőt működtethetek? Az erősítő a 2*100W os verzió lenne, tehát ahogy én tudom a tápnak olyan 250+W-osnak kellene lennie. Tudna nekem valaki segíteni esetleg ennek a vágyamnak a beteljesülésében? Van egy pár bontott kapcsolóüzemű táp alkatrészem itthon, ha még azokból kihozható lenne, az maga lenne az önmegvalósulás szintje ![]() Vagy aki esetleg már épített be Quad-ba kapcs.üz. tápot, mert van valaki ilyen, láttam pár éve a Ki, mit építettben, megoszthatná a rajzot, ha publikus. Nagyon megköszönném. Holnapra leírom mekkora Ferrit-magjaim vannak, remélem használható lesz egy. Remélem tudtok valamit segíteni a témában. Kössz előre is :uli
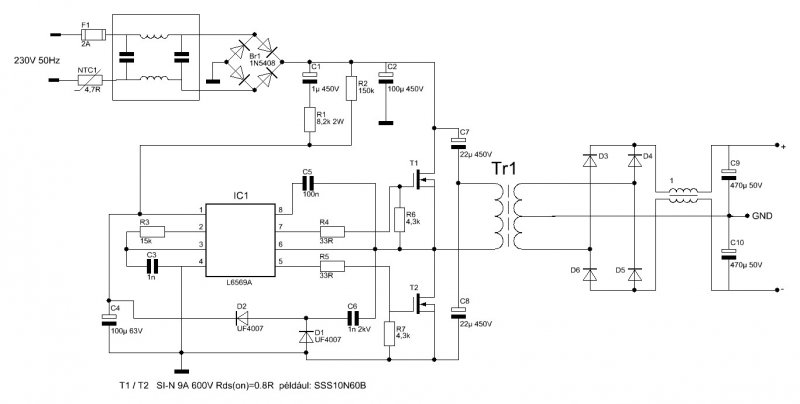
Gondolom erre gondoltál.
Összehozható a táp, mint ahogy már Skori említette ki kell egészíteni 1-2 cuccal mert így bajok lehetnek. Valamint nekem még elég gyanús a tápellátása az IC-nek. A kezdeti áram 150uA aminek elegendő a 150k osztóellenállás a 320V ról. De a továbbikaban nagyobb áramra lesz szüksége a vezérlésnek így más sok lesz a 150k. Gondolom 1n 2kV ok keresztül táplálná tovább az IC-t de semmi zener vagy valami
Igen, erre gondoltam. De épp ezekkel a kicsinységnek tűnő dolgokkal vannak bajok, ezekhez még nem értek. De holnap visszaolvasom Skori hozzászólásait, aztán meglátjuk felfogom-e a témát. Kössz: uli
Lenne egy kerdesem nekem is az atlagos tipusu schottky diodak(MBR3040) mennyi kHz ig mennek el?
Ujra rajzoltam a Skori fele onrezgo tapot is az uj alkatreszekkel remelem nincs hiba benne
|
Bejelentkezés
Hirdetés |




Esetleg írnál erről valamit? 

astabilis multivibrátort már sikerült csinálnom..de ehhez még tanulnom kell 






