Fórum témák
» Több friss téma |
Fórum » Négyszögjel
Hello!
Nem lenne jó, átgondolni a dolgot mit is szeretnél, és mik a minimális követelmények? - Hogy néz ki, egy 0Hz-es jel kitöltése? - 1Hz..5kHz-ig, is már 1:5000 az átfogás. Azt mivel szabályzod? - Ezt csak digitálisan számlálóval lehet megoldani, de akkor a szabályozás nem folyamatos lesz, hanem diszkrét felbontású. De ott is meg kell határozni, hogy milyen felbontással lépteted a frekit és a kitöltést. üdv! proli007
Hello!
Annak ellenére, hogy szóba sem állsz velem, megpróbálok segíteni neked. (Az első feltett rajz után, legalább minimálisa azt írtad volna, hogy kapjam be... ) A frekit egy 10 fordulatú helikális potival lehet beállítani értelmesen úgy 1:1000 tartományban, a PWM kitöltést, pedig két tárcsás kapcsolóval. üdv! proli007
Kössz a kapcsolást!
A 4093-as 10. lábán egy invertált jel van a 11. lábhoz képest és a 74hc14 helyett lehet mást használni, valamint melyik a rezgéskeltő rész?
Hello!
- Természetesen, mert a CD4093-ból, egy RS tár van kialakítva, így a egyik kimenet a Q, amásik a -Q (negált). - Lehet, akár a CD4093-at (inverternek kötve), akár a CD40106-ot. Arra számítani kell, hogy frekvencia megváltozik, a más hiszterézis szint miatt. A sebesség növelése miatt, akkor a tápfesszt érdemes 10V-ra választani. - Hát ez elég érdekes, ha ezt nem fedezted fel. Az egész áramkör, egy VCO-val kezdődik, (azaz egy feszültség vezérelt oszcillátor. A potiról jövő feszültséget, a TL071 és a tranyó, árammá alakítja (Feszültség vezérelt áramgenerátor) Ez az áram tölti a 10nF-os kondit. Amikor a kondi feszültsége eléri a HC felső küszöbszintjét, az kinyitja a tranyót, és az kisüti a kondit. Amikor a kondi eléri a hiszterézis alsó küszöbszintjét, akkor a tranyó lezár, és a kondi ismét töltődni fog. A töltődést, a Q=C*U azaz I*t=C*U képlet írja le. Ahol, a t=(C*U)/I . C a kondi kapacitása, U az IC billenési feszültségének különbsége (hiszterézis). I a töltőáram. Tehát ha a kondi kapacitása, és a hiszterézis feszültsége állandó, akkor a töltőáram szabja meg a töltési időt. (Kisütéskor, a 2N2369 kisütő árama határozza meg a kisütési időt. A két idő adja a periódusidőt) Azt azért látni kell, hogy ez nem egy precíziós megoldás, de talán az igényeknek megfelelő. Tekintve, hogy a kitöltési tényezőt számláló kör 100-al osztja a bejövő frekvenciát, az órajelnek,százszor magasabbnak kell lenni, mint a PWM freki. Mert a CD4017 nem szinkron számláló, így az 1-es és 10-es kimenetek nem egy időben váltanak. A két jel időbeni elcsúszás hatására, a PWM kimenő jelben esetleg egy pár száz nanoszekundumos impulzus jeleneik meg, a 10-es számláló lefutó élénél. Ha ez zavaró, akkor szinkronizálni kell D-tárakkal, vagy valami más megoldást kell választani. Remélem, nem zavartalak nagyon meg, mert látom nem igen vagy otthon a témában. üdv! proli007
Hello!
A mellékelt kapcsolásodat meglehet csinálni TTL (5V) rendszerbe az ellenállások csökkentésével? A 4013 flip-flopot hogyan kell kötni, hogy felezze a bemenő frekvenciát és a nem használt flopnak a bemeneteit hova kell kötni?
Hello!
Szerintem nem jó rajzot tettél fel. Ha még is, akkor ez is el működik 5V-ról némi kis minőségi engedményekkel. - Az R7 ellenállást ki kell cserélni kb. 220ohm-ra - A D1-D2 határoló diódákat el lehet hagyni, R4-et és R5-öt felcserélni. - és már működik is. 4013 "D" lábát a "-Q" (negált) kimenetére kell kötni. A "Clock" bemeneten vezérelni, a "Set" és "Reset" lábakat a GND-re kötni. (A nem használt IC bemeneteit, a tápra, vagy a földre köthető. Kimenetek sehová csak másik bemenetre) De azt tudd, hogy ha a PWM jelet felezed, akkor a kitöltés tuti 50% lesz! üdv! proli007
Kössz! Direkt ezt a rajzot tettem fel mert próbapanelon működött is. Ez a megfelelő.
Hello!
Látod elsőre azt mondtad ez nem jó, ezért készítettem egy másikat. Mert ha néha elárulnátok, mihez kell, hamarabb tisztázhatnánk a vélt, vagy valós igényeiteket. üdv! proli007
Egy 4093 ic kimenetéről akarok FETet meghajtani, úgy hogy a FETre és a terhelésre tetszőleges feszültséget lehet kapcsolni. A 4093 12V-ról megy. Készítettem egy ilyet mint a képen, valaki mondja meg, hogy jó-e így?
Hello!
Nem egészen jó. - A CD4093 kimenetérő, az opto dióda részére, itt maximálisan 8mA-ra lehet számítani. (egyéb iránt a katalógus szerint 2mA-rel illik terhelni.) - Nem vetted figyelembe az opto "Current Transfer Ratio" paraméterét, mely 4N25 esetében garantált értéke 20%. Tehát 8mA diódaáram mellett ez 1,6mA tranyó kollektoráramot jelent. 1kohm terhelés esetén ez 1,6V. Ez biztos nem elég a Fet nyitásához. (Egyébként a feszültségek és áramok hiányoznak a rajzról.) - Ez a kapcsolás, csak relatíve kis sebességgel kapcsolhatja a Fet tranyót. Mert ha minden rendben lenne, akkor is az opto meg fogja határozni az átvitt jel sebességét. A katalógusban szereplő "Non-Saturated 2 μs Turn-on Time" idő, "nem telítésbe vezérelt" optot feltételez, már pedig itt telítésbe kell vezérelni. PLusz, fel kel tölteni a Fet GS kapacitását. üdv! proli007
Hello!
Mivel én még kezdő vagyok, megcsinálnád hogy a 4093-as ic (12V tápfesszel), a kimenetéről egy FET-et vezérel teljesen kinyitva? Remélem a FET típusa nem kritikus mert csak 1-2 fajta van itthon. Az egész egy olyan kapcsolás lenne, hogy olyan jelet állítson elő mint a képen (felül) és az a jó hogy a kitöltést is lehet változtatni (alul). Ameddig megcsináltam: a fentebbi kapcsolásod a freki és kitöltés rész, az LM324 14.-es lábbról megy közvetlenül (ezt nem tudom hogy jó-e így, nem kell-e ellenállás?) a flopra, utána a flopra menő jel meg a flop kimenetei mennek egy-egy NAND kapura a maradék kettő meg invertálja-ez így működött eddig próbapanelon, legalábbis amennyire az itthoni felszereléssel megállapítottam. A NAND kapukról lejövő két jellel meghajtanék egy-egy FETet amik tekercseket hajtanának. Ne legyen túl bonyolult.
Hello!
Nem értem a problémádat? Melegvizet meg nem érdemes feltalálni. Amit szeretnél, az egy kapcsolóüzemű tápegység IC-ben (pld. TL494) már készen benne van. (Kivétel, hogy a frekit 0..5kHz-ig szabályoznád., Amire nem is hiszem, hogy szükséged van. Menj át a kapcsolóüzemű topikba, és olvasd át. Szerintem fogsz találni kapcsolást a gondodra. üdv! proli007
A rajzomon 1. és 2. az két kimenet jele ami el van tolva egymáshoz képest. Már csak az a problémám hogy hogyan hajtsam meg a FETeket.
Egy olyan áramkört akartam csinálni, aminek két kimenete van, négyszögjel jön ki, de úgy hogy el van tolva egymáshoz képest, mint a fentebbi képen. Ezt addig megcsináltam, hogy a te áramköröddel lehet változtani a kitöltést és a frekit -ez a jel (1. kimenet) és ehhez képest egy eltolt jel is kell(2.-kimenet), ezt úgy oldottam meg, hogy egy floppal felezem a frekit és a jel meg a felezett megy egy ÉS(jelenlegNAND) kapura az eltoltnál a jel meg az invertált felezett frekvanciájú jel megy egy másik kapura. Így a jelalak megyvan-ez így jó. Még annyi kellene nekem hogy ezzekkel a jelekkel tekercseket akarok hajtani, de ahhoz teljesítmény rész kell ezért kell a 4093-as kimenet(eire)ére egy-egy FET-et rakni ami teljesen kinyit.
Ezt nem tudom megoldani, kérem a segítségedet! És még annyi, hogy a te kapcsolásod kimenetéről jövő jel megy a flopba és ide kellene ellenállás sorosan, vagy az ugyis csak! bemenet, meg a nem használt flopnak jó hogy mind a négy bemenetét földre kötöm csak a Q meg Qnegáltat nem??
Hello!
A kérdés, hogy a Fet-ek, milyen tápról, hogyan hajtják meg a tekercset.? Lehet-e közös pont a Fet forrása, vagy nem? És titok, hogy mi ez egyáltalán? Mert az még nem árultad el. üdv! proli007
HohohohÓÓÓÓ faterok,pont ezt keresem én is már régen!!!Had kérjek segitsééééget!
A kapcsolásod így egészítettem ki, mint a képen, ezt megépítettem és működik. Ennek van két kimenete, ami egy-egy tekercset hajt meg valahogy úgy, mint a másik képen, csak kell a 4093-as kimenetére tranyó vagy nemtudommi ami a FETet meghajtja. A FET nyisson ki teljesen. A tekercsre(és FETre) kapcsolt fesz. 5-70V között változhat, Úgy kéne, hogy a FETet az áramkör fix 12V-járól vezérelné és független legyen a tekercs feszültségétől. Ha nem érted hogyan működne, akkor nézd meg az áramkört a végeredmény: két jel egymáshoz eltolva. A lényeg a teljesítményfokozat megépítése.
Ez az egész áramkör az "Ingyenenergia gépek..." fórumba egy szerkezethez kell, de ezzel nem kell foglalkozni.
Hello!
Két szokványos megoldás van. (mellékelve) Minden esetre, a meghajtók közvetlen közelébe, egy tápfesz szűrő kondit érdemes telepíteni, amiből veszi sz energiát a Fet GS feltöltésére. További megfontolandó dolgok is felmerülhetnek. - Ezzel a kapcsolással, 0..100%-ig lehet a kitöltést változtatni. Tekercseknél, a 100% adott esetben problémát jelenthet, hiszen az már DC, így csak a tekercs ellenállás korlátoz, és az áram az egekbe mehet. - Ha a két tekercs csatolásban van egymással, akkor a két Fet egy időben nem lehet nyitva (ezt hívják DeadTime-nak). A Fet gyorsabban kapcsol be, mint ki, ezért egyidejű váltás esetén, biztos, hogy egybenyitnak. És nézd már meg egyszer a TL494 belső sémáját az adatlapon. Ha megnézted volna a "Kapcsolóüzemű táp 230V-ra" c. topikot már tájékozottabb lennél. :yes: üdv! proli007
Ugye a 47 ohmosról a fet gatejére megy egyből? A kitöltést plussz ellenállással a potinál lehet korlátozni.
Kössz a segítséget! Csak az egyik rajzodon van a szűrőkondi, ha az az a 47mikrós?
Hello!
Igen egyből a Gate-re. Írtam, hogy mindegyiknél kell kondi és frekitől függően egy párhuzamos 100nF..1µF-os fólia kondi sem árthat az elkónak. üdv! proli007
végül is ki lett próbálva a négyszöggenerátor vízbontásra és mit hozott a konyhára?
Megjelent egy katalizátor kimondottan vízbontás céljára foszforral passzivált kobalt elektróda, hallott róla valaki valamit?
Személy szerint nekem nem arra kellett,de ha már szóba hoztad mondanál többet róla?
Hello!
Létezik valami képlet arra hogy nyégyszögjelnek az effektiv feszültségét hogyan lehet kiszámolni? Elöre is köszi!
Létezik képlet:
U_eff=√(1/T ∫_0^T▒〖u^2 (t)dt〗) Az effektív érték, az u(t) feszültség négyzetes átlagértéke. Négyszg jel (feszültség) esetén ha a műszer csúcsértéket mér, (de színusznál effektív értékre van skálázva) akkor a mutatott értéket meg kell szorozni 1.41 -el, de csak akkor, a a jel 50 % kitöltésű, pontosan. Ha nem, akkor van korrekciós tényező a kitöltési tényező függvényében.
Üdv. Több órás keresgélés után úgy döntöttem csak írok egy hsz-t hátha tud valaki segíteni.
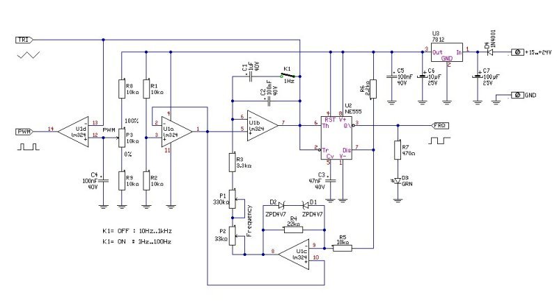
Kellene nekem egy olyan kapcsolás lehetőleg 555-ös IC-vel, amiben lehet állítani a négyszögjel kitöltési tényezőjét és a jel frekvenciáját 5Hz és 100Hz között. Remélem tud valaki segíteni! Üdv. Pistike
Hello!
Remélem ezt megfelelőnek találod.. üdv! proli007
Jó lesz, valami ilyenre gondoltam. Ennek a végére kell egy fet vagy valami, ami kapcsolgat majd. Olyan 4-500V-ot kellene. Simán csak a gate-re bekötöm a PWM kimenetet?
Hello!
Én a fejedbe nem látok, hogy mit alkotsz.. De ha egy Fet- tranyót szeretnél vezérelni vele, akkor egy 47-ohm-os ellenálláson keresztül a kimenetére kötheted a Gate-et. (5Hz, meg 500V? Az mire lehet jó..?)üdv! proli007
Szia!
Nagyon köszi a segítséget. Egyébként nem titok mi lesz belőle. Elektromos halászgép. Samus 725MP nevű kis szerkezet lesz megcsinálva. Neten elérhető a gép használati utasítása és abban gyönyörű szépen le van írva, hogy milyen frekvencián és mekkora feszültségen üzemel a dolog. Külföldi fórumokon is vannak kapcsolások, de mindenki műveleti erősítővel csinálja és pár helyen láttam csak 555-össel. Ezzel a kis kapcsolással és egy inverterrel megoldható az egész, láttam a gyárit is belülről hát az se sokkal bonyolultabb mindössze annyiban, hogy ott az elektronika nagy része az LCD kijelző vezérlése és van benne egy PIC szerű valami, ami arra hivatott, hogy egy kód ellenében működjön a masina, de az alapja 5-100Hz között állítható négyszögjel, aminek állítani lehet a kitöltési tényezőjét. Ez vezérel egy fetet, ami kapcsolja a 12V-ból inverterrel előállított nagyfeszt. A nagyfesz egyenáram. Ezt így cakli pakli lehet kapni gyári dobozban 60-120 ezer forintért és kb 10 ezerből megvan az egész dobozostul. Köszi a segítséget még1x. Üdv. Petya
Hello!
Tekintve, hogy ez messze nem etikus (ráadásul életveszélyes) dolog nem segítettem volna ha tudom mi ez.. üdv! proli007 |
Bejelentkezés
Hirdetés |












De ha egy Fet- tranyót szeretnél vezérelni vele, akkor egy 47-ohm-os ellenálláson keresztül a kimenetére kötheted a Gate-et. (5Hz, meg 500V? Az mire lehet jó..?)



