Fórum témák
» Több friss téma |
- Ez a felület kizárólag, az elektronikában kezdők kérdéseinek van fenntartva és nem elfelejtve, hogy hobbielektronika a fórumunk!
- Ami tehát azt jelenti, hogy a nagymama bevásárlását nem itt beszéljük meg, ill. ez nem üzenőfal! - Kerülendő az olyan kérdés, amit egy másik meglévő (több mint 17000 van), témában kellene kitárgyalni! - És végül büntetés terhe mellett kerülendő az MSN és egyéb szleng, a magyar helyesírás mellőzése, beleértve a mondateleji nagybetűket is!
akkor köszönöm..
Akkor marad a pár havonta belenézés Üdv! De nem egészen értem.. Az oké hogy a kábeleknek van ellenállása és induktivitása.. De miért olyan mintha nem lenne kondi? Konkrétan mi történne?
Az elkó már önmagában sem ideális kondenzátor. De ha mi ráadásul egy jó hosszú vezetékkel kötjük be, akkor gyakorlatilag egy soros L-C tagot kapunk amelynek komplex impedanciája van. És azon a frekvencián amelyen a kapcsolóüzemű táp működik, a hosszú vezeték már jócskán induktív tulajdonságai a mérvadóak. Emiatt az impedancia miatt pedig nem fog az elkóba áram folyni. (Az induktivitás impedanciája a frekvencia növelésével egyre nagyobb.) Ezért olyan, mintha be se lenne kötve az a külső elkó.
Szia!
jó, csak máshol fog kapcsolni ha ugyanabba a kapcsolásba rakod. Mivel más értéke van, csak annyiba különbözik. Bővebben: Link
Értem! De én egy Digitális hőmérőbe akarom tenni ami egy hőérzékelő Sensor lenne Nem tudodm ,hogy befolyásolná-e ebbe a működést vagy nem azt az értéket mutatja! Vagy hogy pl:odakinn van-5Fok:És a hőmérő a Sensor miatt mutat-3Fokot Például
Nézd meg az adatlapot, amit belinkeltem, ha van állíthatási lehetőség a kapcsolásban ami valószínű van, akkor egyszerűen csak állítasz rajta egy kicsit valamilyen referenciához mérten.
De a két szenzor közötti konkrét különbséget egy táblázatban láthatod. Megvan adva, hogy x hőmérsékleten mekkora az ellenállása, ehhez mérten kell állítani a kapcsolásodon ha lehet. Magyarul egy az egyben nem cserélheted ki bűntetlenül, mert a hőmérőd nem pontos értéket fog adni.
Ezt a kapcsolást direkt ahhoz a diódához tervezte Proli007. Helyettesítheted akármilyen schottky-val, vagy diódával de nem ugyanazt az eredményt kapod mint az eredeti alkatrészekkel. Esetleg nem is fog működni.
Köszi. Csak a cikkeket néztem. Bocs ha off volt.
Átnézem és visszajövök ha kérdés van. Kösz még egyszer.
Hello!
Legalább vázlatosan lerajzolnád (nem baj, ha áramkörileg nem helyes, csak legalább az elmélet látható lenne), hogy mi a terved, mert most már végképp nem értek semmit. - Mit vezérelsz mivel, és mi a célod vele. üdv! proli007
Hello,
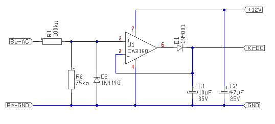
a készülék 1650V váltót ereszt ki magából, a mérő kimenet ezt a feszültséget osztja le 100-zal, azaz 16,5V váltó jön ki belőle, 50Hz frekivel. Nem tudom pontosan, de az a gyanúm, hogy a mérőpont ellenállás híddal van leosztva, nem trafóval. A mérőeszköz átütési szilárdságot mér, vagyis 1650V-on szivárgó áramot egy szigetelő rétegen keresztül. Ezt a 16,5V váltót kell átalakítanom 10V egyenfeszültséggé, hogy a PLC be tudja fogadni. üdv
Hello!
Készítesz hozzá, egy IC-s csúcsegyenirányítót. A bemeneti AC jelet, pedig leosztod olyan mértékben, hogy az IC megegye a 16V-ot. üdv! proli007
Egy sima MKT vagy MKP kondi helyére minden további nélkül betehető az X2-es jelzésű polipropilén kondi?
Az olvastam róla, hogy az X2 egy "osztály". De akkor ez jobb vagy rosszabb mint a sima MKP?
Tehát akkor a leosztott kimeneten 0...16,5V váltófesz van, amiből 0..10V egyenfeszt akarsz készíteni? Vagy ez a 16,5V állandó?
Üdv!
Szeretném megkérdezni,hogy nincs e valakinek itt EURAS -hoz jogosultsága, mert meg kellene nézni egy javítási tippet egy Braun R1 receiver-hez. Nagy segítség lenne , Kösz.
Hello!
Kb. ez! De ez csak egy működő elmélet, esetleg az igények szerint ki kell egészíteni. -Tehát ennek az IC-nek a kimenő egyenfeszültsége, már a bemenő váltó effektív értékével lesz arányos. (16,5Vac=10Vdc) - Csak akkor tudsz így mérni, ha a jel valóban szinuszos, mert a csúcsértéket méri és ennek gyök ketted része az effektív, de csak ha szinusz! - Ez a kapcsolás, azért terheli az osztódat, ha az tényleg 20kohm belső ellenállású. (Ha máshova nem megy -belső szabályozás, mérés...-, nem gond) - Csak akkor működik féltáppal, ha ezt, (vagy ilyen bemenetű) IC-t használod. - A tápfeszültséget esetleg 15V-ra kell emelni, ha a kimenőjel magasabb. - Ha a PLC bemeneti fokozata terheli a kapcsolást, akkor még egy követő elválasztó fokozatot is be kell iktatni. - A csúcsfeszültség tartását, a kondira eső terhelő ellenállás fogja meghatározni. Ezt a mérés sebessége szerint kell megválasztani (majd). üdv! proli007
Üdv!
Adott egy 0-150ohm potméter, ami előtt van egy műszer sorbakötve, ami méri az áramát(gondolom). Én azt szeretném megtudni, hogy mekkora az ellenállása. Illetve csak annyit, hogy 110ohm fölött van-e. Ha igen, akkor kellene egy jel. 12V-ról megy az egész. És mindezt pár alkatrészből. PIC nélkül. Komparátorral lehet ilyent csinálni úgy, hogy nem zavarom meg a másik műszert?
Hello!
Hát ezt rajzold le, mert sok mindentől függ a dolog. De legegyszerűbb lenne ha elregélnéd mi a bánat ez, és mi a szándékod. (És miért akarod tudni a poti ellenállását, mert hogy biztos nem ez a cél, az tuti!) üdv! proli007
Sziasztok!
Hogyan tudom kiszámolni a szűrőkondin eső csúcsfeszültséget a tápban terhelés nélkül? Trafó 9ac egyenirányítva 9*1,41= 12,69dc ígya kondin eső brumfeszültség? ezt hogyan számítom ki? Előre is köszi!
Ez lenne. A piroson belül kellene megoldani. Láttam komporátoros megoldást is csomó alkatrésszel. Ha a poti mögül le tudnám nyúlni a jelet, az lenne az igazi. De az nem megy.
Terheletlenül nincs brummfeszültség.
Autóba üzemanyagmérő? A poti után (műszer előtt) miért nem tudod lenyúlni?
Dehooogy... Naná
![]() Műszer előtt le tudom. De ha ott szedem le komporátorral, akkor az 12V-ot fog mérni, nem? A poti test felőli részén kellene leszednem. De azt nem lehet. ![]() A mérő meg gondolom az a kéttekercses ferritmagos vmi(de lehet nincs igazam).
A műszel előttit úgy értem, hogy a poti és a müszer közötti pontról.
Idézet: Az áramváltóra, vagy zajszüröre emlékeztet, de ezekre egyenáramnál nincs szükség, ill nem is működne megfelelően. Hacsak nem digitális a kommunikáció. „A mérő meg gondolom az a kéttekercses ferritmagos vmi”
Lehet. Vmi tekercses akármi van ott. Nem néztem meg, mert macera lenne szétszedni.
sziasztok!
Szeretnék építeni egy antenna jel arősítőt, mert a nagyszüleimnek antennán keresztül nem lehet befogni szinte semmit. Igazából azt sem tudom, merre induljak el. Valaki tudna segíteni?
A mérendő kimenet 0...16,5V váltó, amit 0...10V egyen jellé akarok alakítani.
Először is azt kéne tudni, hogy milyen adókat lehetne fogni, és ezek irányban egybe esnek-e. Aztán kéne még tudni a csatornaszámot (de legalább a TV sávot), ha ez megvan, akkor kéne szerezni egy nagy nyereségű antennát, jó magasra feltenni, és megnézni, mit is produkál. Ha ezután is indokolt az erősítő, akkor lehet keresni kapcsolásokat, de antenna boltban sem vészes az áruk.
Szerk: Egyes vidékeken látni futurisztikus formájú antennákat, nem azokkal kéne próbálkozni, hanem gyári - arra a frekvenciára tervezett - antennával.
Lehet, hogy nem is sugároznak azon a vidéken szinte semmit. Az ország nagy részén földi sugárzásban csak az MTV1. RTLklub és a TV2 van. Ha ezeket látják, lehet, hogy nincs is más! Írd le milyen településről van szó, biztos lesz valaki aki ismeri a helyi adottságokat.
|
Bejelentkezés
Hirdetés |












