Fórum témák

» Több friss téma
Fórum » NYÁK terv ellenőrzése
 
Témaindító: Paso, idő: Okt 4, 2005
Lapozás: OK   19 / 203
(#) csezoli21 válasza csezoli21 hozzászólására (») Feb 20, 2009 /
 
Esetleg ez?
(#) csezoli21 válasza gulasoft hozzászólására (») Feb 20, 2009 /
 
Helló a mellékelt filet ha bemásolod az eagle/lbr/ könyvtárba, és eaglében megnyitod akkor a tda1516bq néven van ilyen lábkiosztás! Remélem tudtam segíteni!

linear.lbr
    
(#) gulasoft válasza csezoli21 hozzászólására (») Feb 20, 2009 /
 
Megcsinálom ezzel, de ha nem az a lábkiosztása ne engem szidj.
Mondjuk ehhez 4.6-osnál nagyobb verzió kell, de szerencsére mind a kettő a gépen van.
(#) csezoli21 válasza gulasoft hozzászólására (») Feb 20, 2009 /
 
Megköszönöm! És nem foglak szidni, ha jó lesz, jó lesz ha nem akkor nem! Kb mikorra várhatom?
(#) gulasoft válasza csezoli21 hozzászólására (») Feb 20, 2009 /
 
nekilátok, nem tudom befejezem e ma.
(#) csezoli21 válasza gulasoft hozzászólására (») Feb 20, 2009 /
 
Köszönöm szépen
(#) gulasoft válasza csezoli21 hozzászólására (») Feb 20, 2009 /
 
nézd meg jó e shematic. Minden oda van e kötve ahova kell, a gif-el hasonlítsd össze. Ha jó mehet a nyák, ha nem akkor mond mit láttál.

td1510.png
    
(#) csezoli21 válasza gulasoft hozzászólására (») Feb 20, 2009 /
 
Köszönöm szépen! Hát szerintem jó lesz! Persze ehhez is legalább annyi önbizalmam van mint a megtervezéséhez,...
De jó lesz! köszönöm! Akkor mehet a nyák!
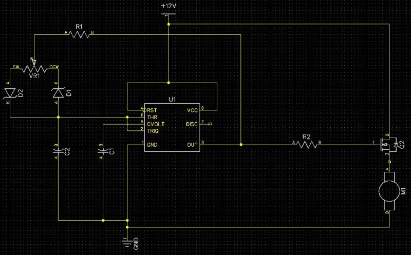
(#) bitorlo hozzászólása Feb 25, 2009 /
 
Lenne valaki olyan szíves hogy megnézné nekem a csatolt nyáktervet?csak hogy nem e csesztem el valamit.
Megköszönném!
Ja,mielőtt megtekintené valaki, elmondom az alkatrészek nincsenek megszámozva, és néhány alkatrésznél nem a megfelelő "jelölést"használtam,pl elektret mikrofon..
Szóval nem kell meglepődni,ha ilyenbe botlasz.

Skori féle URH mikrofon 1.
(#) elektromania92 hozzászólása Feb 27, 2009 /
 
Szevasztok.
Készítettem egy kapcsolást és hozzá a nyáktervet.
Ez az első munkám.Sprint-Layout-tal keszítettem.Ezt tartottam a legegyszerűbbnek.
Csak demom van, ezert nem tudtam lementeni.
Leellenőrizné nekem valaki a képek szerint, hogy megfelel-e a kapcs.rajznak.
Persze csak, hogy ha van kedve valakinek.
kösz.
(#) niedziela válasza elektromania92 hozzászólására (») Feb 27, 2009 /
 
Nem jó, D1 rövidben van.
P1 - D2 megfelelő sávot távolítsd el.
(#) totti91 válasza elektromania92 hozzászólására (») Feb 27, 2009 /
 
első rápillantásra az hibádzik hogy D1 anódja illetve D2 katódja nem megy P1 lábára a kapcsolási rajzod szerint viszont a nyáktervben igen..amúgy szerintem a kondiknak valami más formájút keress mert így nem fogod tudni rögtön hogy melyik a + illetve melyik a - fele
(#) elektromania92 válasza totti91 hozzászólására (») Feb 27, 2009 /
 
Kösz.
Aha észre vettem.Kijavitom.Meg azt megkérdezném, hogy milyen az optimális szélessége a vezetősávnak?
Először DipTrace-ben próbálkoztam, csak nem tudtam beállitani a szélességeket, minden nagyon kicsi volt.
Mondjuk ez is nagyítvan.
(#) totti91 válasza elektromania92 hozzászólására (») Feb 27, 2009 /
 
én nem szoktam sprint layout-ot használni de gondolom úgyis filccel fogod készíteni ezért rajzold át lapra és azon már tudni fogod a méreteket..amúgy más hibát nem találtam talán még annyit hogy én 2*4-re szoktam rakni a poti lábait mert az sokkal általánosabb méret mint amit te raktál de ha neked ilyen van akkor áldásom rá
(#) niedziela válasza totti91 hozzászólására (») Feb 27, 2009 /
 
Idézet:
„de gondolom úgyis filccel fogod készíteni”

Vajon ezt miből mérted le ?
(#) totti91 válasza niedziela hozzászólására (») Feb 27, 2009 /
 
hát abból hogy sprint layout demó verziójával készíted a panelt amivel nem tudod elmenteni tehát ott csak megtervezed mert nem kell radírozgatni és így könnyebb (szerintem) majd pedig átrajzolod kockás papírra vagy raszterhálóra esetleg pauszpapírra és pontozod,fúrod és legvégül filccel rajzolod fel a vezetősávokat a panelra..vagy rosszul következtettem?
(#) elektromania92 válasza totti91 hozzászólására (») Feb 27, 2009 /
 
Ez csak amolyan próbálkozás, ismerkedés volt a programmal.
Meg a kapcsolás is már tervben, hát csak azért ezen próbálkoztam.Kész lett, feldobtam.Kivancsi voltam hogy mit szólnak hozzá a tapasztaltabb szakik.
Most már könnyebb lesz megcsinálni a teljes verzioban.
Lehet, hogy még jobb elrendezéssel.
(#) lewi válasza elektromania92 hozzászólására (») Feb 27, 2009 /
 
hali
én is rápillantottam, és én is csak azt vettem észre, hogy p1 lábára mennek a diódák. de unalmamban csináltam én is egy rajzot, próbáltam kicsit zsugorítani, és a a fet nél vastagabb vezetősávot használni.
felteszem az én verzióm, ezen igazából a te elrendezésed variáltam picit tovább
de azért majd nézd át te is, mert én se vagyok nagy profi, csak nekem is sokat segítettek már a fórumon, és amiben, tudok, próbálom viszonozni a segítséget
üdv: lewi
(#) totti91 válasza lewi hozzászólására (») Feb 27, 2009 /
 
a zsugorítás híve vagyok én is de azért szerintem ilyen áron nem éri meg..45°-osan rakni ellenállást,kondenzátort,tüskesort?? :eek2: ..leszedné a fejem a gyakorlati tanárom ha ezt én így odavinném neki hogy kész panelterv..oké hogy kisebb de én még mindig elektromania92 paneljára szavazok mert sokkal rendezettebbek az alkatrészek elhelyezkedése de ez az én véleményem
(#) lewi válasza totti91 hozzászólására (») Márc 1, 2009 /
 
megmondom mi az igazság.
én most taposom a 3. at, egy magasépítő technikus suliban. az elektronikával, a maratástechnikával, a nyáktervezéssel mind az oldalról szedtem az infót, és olvasott tapasztalatokat. gyakorlati tanárt csak kőműveskanállal a kezében láttam, vagy épp vonalzóval, mikor az alaprajzokat beszéljük át... igazából én a jóérzésem szerint csinálok akár mit is. a tüskesort zért raktam 45˘-ba mert így a fet hez menő "vastagabb" vezetősávot beljebb lehetett hozni, az R1 ellnállás azért van így, hogy ne kelljen átkötés, a fet mag azért van úgy ahogy, hogyha esetleg olyan áramok mennénke rajta, hogy hűteni kelljen, akkor egy testesebb hűtőborda is kényelmesen ráférjen szívem szerinte a 2 dióda, és az R2 is SMD lenn, íg semmi akadálya nem lenne a hűtőbordának, de azért így se rossz meg talán P1 et is elforgatnám, ha tudnám a pontos méreteket szóval én megyek a minnél kisebb nyákra, így könnyebb a dobozkeresés és a rögzítés is ja, és C2 is azért van fordítva, hogy R1 kényelmesen elférjen, és ne kelljen megnyújtani a nyákot lefelé.
amúgy azért érdekelne, hogy ez így miért nem szabályos? mert azért, ha így tanítják lehet nem véletlenül, és érdekelne esetleg meg tudnád mondani?
(#) totti91 válasza lewi hozzászólására (») Márc 1, 2009 /
 
akkor már értem az érdekes elrendezést..valójában az alkatrészeket azért szokták függőlegesen illetve vízszintesen elhelyezni hogy esztétikusabb legyen tehát ne legyen minden alkatrész különböző állásban..nézz meg egy tapasztalt elektronikást aki jó néhány panelt tervezett már hogy ő sem tesz 45°-osan alkatrészt..amúgy nekem azt tanítja a gyakorlati tanárom hogy nem baj ha van átkötés csak ne vigyük nagyon túlzásba(tehát amikor van aki 2 átkötéssel meg bírja csinálni és van aki csak 10el az azért már picit húzós bár mi még csak ceruzával tervezünk)..jahh és én is 3.os vagyok de elektrotechnikát tanulok
(#) lewi válasza totti91 hozzászólására (») Márc 1, 2009 /
 
aham..
mondjuk én azt vallom, hogy nagyon mindegy, hogy milyen a belső elrendezés, mert úgy is dobozban lesz.. meg a zsugorítás azért is a mániám, mert saját magam veszem a nyákot, meg mindent úgy, hogy nem kapok zsebpénzt. általában úgy szerzem a hobbimhoz a pénzt, hogy pénzért megrajzolom kedves lusta osztálytársaim rajzait, valamint anyu szerint, én első óta ebédelek rendesen a suliban, és az ebédbefizetést "rendesen intézzük" valójában ahogy kajapénzem van, megyek a boltba és veszem a cuccokat az áramköreimhez.. ezen a rajzon azért is jó a 45ˇ os tüskesor, mert a nyákból úgy se vágok le 45˘ ban, és nam kell nagyobbat se vágni, mert melette ott egy rögzítési pont, meg mégegy a P1 és a fet között.. szóval én próbálok ilyenekre is figyelni, mert lehet hogy spórolok ezzel kb 20 forintot, de ha sokszor csinálom, akkor már kijön belőle egy pl atmega8, és így tovább..
(#) niedziela válasza lewi hozzászólására (») Márc 1, 2009 /
 

Idézet:
„mindegy, hogy milyen a belső elrendezés, mert úgy is dobozban lesz”


Rossz hozzáállás !
Mindig arra törekedj, hogy amit csinálsz az jó is és szép is legyen.

Ez nem az a szakma, ahol bekenjük sárral
(#) totti91 válasza niedziela hozzászólására (») Márc 1, 2009 /
 
én is pont ezt vallom hogy nem csak a külcsín de a belbecs is fontos

szerk.: lewi szerintem te se szeretnéd ha egy házat amit megtervezel és a nevedet adod hozzá az csak a festők miatt lenne szép és nem azért mert te annak tervezted
(#) lewi válasza niedziela hozzászólására (») Márc 1, 2009 /
 
nem igazán akartam belefolyni, de.. nem az igénytelenségről beszélek, hanem szerintem, jelen esetben mindegy, hogy milyen módon vannak elrendezve az alkatrészek, ha egy igényes nyák-, és egy forrasztás van mögötte. szerintem nem kisebbíti az értékét az, ha az alkatrészek elrendezése nem 90° ot zár be. én azért abszolút nem a sárral bekenős embernek tartom magam na de aztán szerintem fejezzük be az off olást, mert ránkszólnak a modik
félreértés ne essen abszolút nem akartam olyannak tűnni, aki megsértődött, sőt igazán örülök, hogy elmondtad a véleményed
üdv: lewi

szerk: mind kettőtöknek igaza van, és mondom, nem az összehákolásról beszélek
(#) bitorlo hozzászólása Márc 12, 2009 /
 
Üdv!
Hálám üldözni fogja azt az egyént,aki megerősíti ezen nyákterv helyességét!
Előre is köszöntem!

//tranyó emittere és az 555 1-es lába között átkötés(lemaradt a rajzról) van,ami mindössze a földre csatlakozást biztosítja
(#) _JANI_ válasza bitorlo hozzászólására (») Márc 13, 2009 /
 
Szia!

A nyákrajzon az R4 rossz helyre van kötve!
Az UT+ és az 555-ös 2. kivezetésére kell kötni az
LM3900-es 4. kivezetése helyett.

Az 555-re és a 4027-re menő tápvezetéket sem kell
megkettőznöd. De ez inkább csak esztétikai kérdés...

Más hibát én nem találtam...
(#) petya100 hozzászólása Márc 13, 2009 /
 
Sziasztok!
Kellene nekem egy kis segítség ebben a kapcsolási rajzban! Az IC -nek össze kell-e kötni a 14-3,15-2,9-11,10-12 lábakat?
Előre is köszi
(#) calibra válasza petya100 hozzászólására (») Márc 13, 2009 /
 
Szia!

Igen össze kell kötni,de nem csak azokat a lábakat amiket felsoroltál!
Tehát: 6-5 , 4-14-3 , 15-9-2-11 , 10-12 ,
Ezeket kösd össze

Üdv!
(#) petya100 hozzászólása Márc 13, 2009 /
 
OKé köszi a segítséget
Következő: »»   19 / 203
Bejelentkezés

Belépés

Hirdetés
XDT.hu
Az oldalon sütiket használunk a helyes működéshez. Bővebb információt az adatvédelmi szabályzatban olvashatsz. Megértettem