Fórum témák

» Több friss téma
Fórum » PIC - Miértek, hogyanok haladóknak
Lapozás: OK   424 / 1320
(#) aderka hozzászólása Márc 4, 2009 /
 
Nem PIC-ezek nagyon rég óta, és nekem még anno ezt ajánlották, és egyenlőre még nem írtam olyan programot amire nem lett volna jó! Oshon programozót építettem. a 16F690-es PIC-et tudtam még kipóbálni de az nem ment.
Addig mig nem kell jobb PIC ez jó. A 16F84-est szokták még ajánlgatni, de annak kevés port-ja van, azzal már az elején becsődöltem volna. MOst épp egy Kódzár programot irtam, 8 gomb + lcd + relé ( vagy bármi más ) Szóval ide már kellenek portok.

üdv: aderka
(#) MPi-c válasza aderka hozzászólására (») Márc 4, 2009 /
 
Idézet:
„MOst épp egy Kódzár programot irtam, 8 gomb + lcd + relé ( vagy bármi más ) Szóval ide már kellenek portok.”

Ha majd jobban belemerülsz, kiderül számodra, hogy ezt a feladatot meglehet oldani egy kisebb lábszámú PIC-el is. Pl.: 8 db nyomogombhoz, nem kell 8 db bemenet... )
(#) bbalazs_ válasza aderka hozzászólására (») Márc 4, 2009 /
 
A gombokat en a helyedben ellenallasos modszerrel oldanam meg (itt ugye nem kell vizsgalni a tobb gomb egyszerre lenyomast plusz van torlesi lehetoseg, ha valami hulye megis tobb gombot nyom le es hulyeseg irodik be) ami megy az AD-re. EGY port eleg...
Az LCD meg 4 bites, + 2 vezerlo vonal. Egy rele, egy csipogo, megvan az kisebbol is...
En a helyedben 18F-re valtanek, arban ugyanott van, par plusz utasitast kapsz, hardverszorzo, belso oszci, okosabb regiszter-eleres, tobb memoria, nagyobb eeprom, sorolhatnam.
(#) watt válasza aderka hozzászólására (») Márc 4, 2009 /
 
Nem jótól kérdezel! Aki ilyesmit ajánl neked, az maga sem tudja mi lenne a jó!
(#) icserny válasza bbalazs_ hozzászólására (») Márc 4, 2009 /
 
Idézet:
„18F-re valtanek, arban ugyanott van, par plusz utasitast kapsz, hardverszorzo, belso oszci, okosabb regiszter-eleres, tobb memoria, nagyobb eeprom, sorolhatnam.”


Ráadásul egy PIC18F4550-nel vagy 2550-nel seperc alatt megvan az USB kapcsolat is...
(#) szilva válasza bbalazs_ hozzászólására (») Márc 4, 2009 /
 
Sajnos a forint romlásával párhuzamosan az utóbbi fél év során "brutálisan" megdrágultak a 18F-es PIC-ek, pl. egy 18F2321 vagy a 40 lábú testvére, a 18F4321 900Ft körül van, egy 18F2550 meg 1200Ft. A 16F-esekből a 16F886 (28 láb) vagy 16F887 (40 láb) hasonlóképpen használható, elég univerzális típusok, de 600Ft körüli áruk mégiscsak 2/3-a a 18F-es hasonló kategóriáknak. Egy 16F877A most majdnem 1400Ft és ha jól látom, rendelni is kellene, nincs raktáron, azt én semmiképp nem akarnék venni.

Az igaz, hogy a 18F-ek memóriaszervezése sokkal kényelmesebb, no és az sem utolsó, hogy ha kell, akár 32MHz-es órajalet is lehet előállítani a CPU-nak külső alkatrészek nélkül. A másik, ami nagyot nyom a latban, az a Microchip gyári támogatású C18-as fordítója.

Költségérzékeny alkalmazásoknál azonban a fent említett 16F-ek is nagyon jól muzsikálnak (sőt, a mostanában újonnan megjelenő "enhanced midrange" 16F-ek egy csomó jó tulajdonságot örököltek a 18F sorozatból, lehet, hogy azokkal nagyon is érdemes lesz majd foglalkozni).
(#) cua válasza watt hozzászólására (») Márc 4, 2009 /
 

Ezt már én is fejtegettem a múltkor, számomra se nagyon érthető miért vesz valaki 18f-nél kisebbbet. Árban elég kedvezőek és nincs semmi macera. Évek óta én se használtam mást.


(#) szigetivan hozzászólása Márc 4, 2009 /
 
Sziasztok!

Milyen nehéz, mennyi időt igényel egy PIC16F690-hez megírni az SD kártya kezelő progiját??fájlrendszert nem akarok, csak adatot írni rá.
(#) skeletornb válasza szilva hozzászólására (») Márc 4, 2009 /
 
Felmerült bennem is a kérdés. Mért ragaszkodnak annyian a 16F877-eshez? Amikor tényleg ott van a 887, fele áráért, és okosabb is, konkrétan 510Ft a ChipCad-nél. Vagy a 18-as sorozatban is van jópár darab ami olcsóbb a 16F877-esnél. Érdekesség, hogy Szegeden javarészt csak a következő típusok szerezhetőek be: 12F509, 16F84, 16F628, 16F871, 16F876,16F877, 18F4550. Természetesen más típusok is vannak, de ezek a döntőek.
Szerintem ez egy ördögi kör, a bolt próbálja azokat a típusokat beszerezni, amit biztos el tud adni, a laikus vevő meg olyat vesz amilyen van és arra áll rá.
Érdekeség még, hogy a 16F877 ára Szegeden 2000-2500Ft között mozog.
(#) bbalazs_ válasza szilva hozzászólására (») Márc 4, 2009 /
 
Te maskent gondolkozol, mert valoszinuleg nagy sorozatu dolgokat tervezel olyanoknak, ahol az a 300Ft is sokat szamit. Aderka bevallottan kezdo, magan/hobbi celra keszit, mire egy-egy aramkort befejez, akar honapok telhetnek el. Ott nem szamit igazan annyi penz.
Egyre gyakrabban van szukseg viszont olyan dolgokra (pl. USB), amit a 16F-esek nem vagy csak nehezen beszerezheto valtozatban tudnak. Szerintem a kezdoknek igen elrettento mondjuk a bankolas egy TRISB/PORTB eseten. Persze, makrozni lehet, de akkor is
(#) bbalazs_ válasza skeletornb hozzászólására (») Márc 4, 2009 /
 
Szerintem a ChipCAD-tol kell picet venni, futarral masnapra itt van. Persze, egy darab eseten magas a postakoltseg, de egyszerre tobbet veszel, kettonel maris jobban megeri, mint a szegedi draga, a kozlekedes idejet es koltseget meg nem is szamolva...
A RET egy kifejezetten jo bolt, en is szinte mindent ott veszek, de pont a PIC az, amiben nem jo arakkal dolgoznak.
(#) skeletornb válasza bbalazs_ hozzászólására (») Márc 4, 2009 /
 
Jól mondod, így csináltam én is. Vagyis van egy pesti osztálytársam és még póstaköltség sem volt.
(#) icserny válasza szigetivan hozzászólására (») Márc 4, 2009 /
 
Itt találsz egy egyszerű projektet MMC kártyához PIC16F876-ra. Van hozzá egy egyszerű program is, ami ASCII karaktereket ír a kártyára, majd visszaolvassa, és soros porton átküldi a PC-nek. Így, pláne, hogy már készen van, nem tűnik nehéznek.

Itt pedig egy másik projekt található SD kártyával. Hardveresen hasonló az előzőhöz (SPI portra illeszkedik a kártya). Viszont felhívják a figyelmet arra, hogy az SD kártya nem tolerálja az 5 V-ot, csak a 3.3 V-ot szereti...
A 25 MHz-es SPI bemenetét valószínűleg nem fogod túlhajtani a PIC16F690-nel...
(#) delmur82 válasza watt hozzászólására (») Márc 4, 2009 /
 
És ezze a megoldással mi a helyzet?
(#) watt válasza cua hozzászólására (») Márc 4, 2009 /
 
Igen, és itt se ajánlunk mást mostanában, esetleg 16F 690-es családot, de helyette a 18F2321, 2550 stb sokkal hatékonyabb választás. Igazából nem nekünk kéne fájjon, csak azt nehéz lenyelni, hogy ilyenkor jön a magyarázkodás, hogy miért mondunk ilyet, mikor "mindenhol" mást ajánlanak. Csak azt tudnám hol van az a mindenhol?!
(#) szigetivan válasza icserny hozzászólására (») Márc 4, 2009 /
 
köszi, ebbe most belemerülök és jól átolvasgatom..
(#) watt válasza delmur82 hozzászólására (») Márc 4, 2009 /
 
Erről mondtam, hogy nem jó. Egy adatvonalat nem illik leterhelni. Lehet, hogy alacsony sebességgel még működne is, de magasabbal kizártnak tartom.
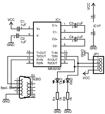
(#) lidi hozzászólása Márc 4, 2009 /
 
Akkor már miért nem használjátok a max232 -ben levő kihasználatlan vonalmeghajtót csak ledeknek. Ekkor csak a meghajtók bemenete terheli az adatvonalat. Kb max annyira, mintha tranyós leválasztás lenne.
(#) watt válasza lidi hozzászólására (») Márc 4, 2009 /
 
Erre már én is gondoltam, de akkor két bemenet fogja terhelni az RS oldalt, amit nem tudom hogy bír. Az RS kimenet meg nem tudom mit szól két LED-hez, mikor kondikkal van előállítva a feszkója. Lehet leesik a másik két vonalon is...
(#) delmur82 válasza watt hozzászólására (») Márc 4, 2009 /
 
nos rákötöttem a ledeket próbából. Mind a két led világít állandóan. A kommunikáció működik nincs különbség. 9600 Baud a sebesség. Csak gondoltam jobban mutat ha valami világít a nagyközönségnek ez kell.
(#) lidi válasza watt hozzászólására (») Márc 4, 2009 /
 
Ellenállás a ledhez úgyis kell, jó hatásfokú led meg 1mA től világít. A bemenethez is lehetne rakni ellenállást, de az nemhiszem hogy számottevő terhelés lenne. Persze ez csak találgatás, ki kellene próbálni.
(#) szilva válasza bbalazs_ hozzászólására (») Márc 4, 2009 /
 
Tévedés, pont az ellenkezője igaz. Mivel ez nekem kizárólag hobbim, de az az anyagi keret, amit a hobbimra tudok fordítani, az sajnos eléggé szűkös, így igenis megnézem, hogy 600 vagy 1000Ft-ért veszek PIC-et. Ha veszek, inkább veszek 2db 600Ft-ost, mint egy 1000Ft-ost, ha ugyanaz megoldható mindkettővel, esetleg kis többletenergiával programfejlesztés terén. A másik megvett példány meg arra sarkallja az embert, hogy folyamatosan azon agyaljon, hogy mire lehetne majd felhasználni. Ebből aztán mindenféle érdekes dolgok is ki tudnak sülni.

(Tudod, a hobbista nem számol a befektetett munka értékével, ezért aztán az egész kész anyagi csőd, csak az önképzés és a szakmai eredmények öröme marad.)
(#) szilva válasza delmur82 hozzászólására (») Márc 4, 2009 /
 
Azért világítanak, mert az adatvonalak nyugalmi állapota logikai 1. Fordítva kellene bekötni a LED-eket, azaz a katód az adatvonalra, az anód meg a Vdd-re (persze valahová a soros ellenállást is be kell tenni).
(#) bbalazs_ válasza szilva hozzászólására (») Márc 4, 2009 /
 
Akkor viszont bocsass meg, de szerintem nincs igazad. A PIC egy szerszam. Nem veszel ket rossz kest, vesot, csavarhuzot olcson (illetve ha veszel, akkor meg is erdemled!) mert KINSZENVEDES vele a munka - inkabb veszel egy kicsit jobbat, dragabban.

Termeszetesen az lenne az optimalis, ha a feladathoz valasztasz eszkozt. Van, amire a 10f200-as is sok.
De itt UNVERZALIS cel fogalmazodik meg.

Persze nem arrol van szo, hogy agyuval verebre, mert akkor johetnek a tobbiek, hogy miert nem 24-es, 33-as, CPLD, stb. Van egy esszeru hatar.
Ha te hajlando vagy sokkal tobbet agyalni, melozni, hogy megis hogyan tudnal megoldani egyszerubb, olcsobb cuccokkal feladatot, az becsulendo, de kezdonek nem esszeru, mert a viszonylag gyors sikerelmenytol fosztja meg es csak a nyugot latja benne.
Es tenyleg, itt mennyi penzrol is vitatkozunk? Sajnos az a par szaz forint annyira ertektelen ma mar, hogy ha megiszol egy uveg sort, elfustolsz egy doboz cigarettat, beulsz egy moziba, akkor ugyanott vagy. Mondom en, aki nem ittam, nem dohanyoztam soha.
Szoval aki nem tud mondjuk otszaz forintot a hobbijara forditani, az nem is igazi hobbista. Mert ez nem napi szintu kiadas. Elmolyol vele jo par hetig.
Ugye, te sem naponta keszitesz valami ujat, hanem alakitgatod, javitod a regit napokon at...

(#) delmur82 válasza szilva hozzászólására (») Márc 4, 2009 /
 
Nos a rendszer úgy működik hogy az ADÓ folyamatosan küldi az adatokat a VEVŐNEK On-line. Az ADÓ letapogatja a PIC bemeneteit (egy cikluson belül az összeset) és a bemenetek állapotától függően küld egy karaktert, minden bemenet letapogatása után egyet. Majd a Vevő nyugtázza és visszaküld egy 'nyugtázó karaktert. Szóval állandóan megy az adom veszek. nem lehet hogy ezért égnek állandóan ledek?
(#) szilva válasza bbalazs_ hozzászólására (») Márc 4, 2009 /
 
Azért annyira nem kínszenvedés egy _jó_ 16F-fel sem dolgozni. Általában szem előtt szoktam azt is tartani, hogy ha valamit kiötlök, akkor az utánépíthető legyen, és ne az alkatrész ára riasszon valakit vissza a nekikezdéstől.

Persze, igazatok van a 18F sorozattal kapcsolatban, de azért ott sem fenékig tejfel minden!

Van pl. a pákavezérlésem, ami először elkészült egy 16F684-essel, én ezt a "prototípus"-t használom a mai napig, ami lukacsos panelen van összeállítva. Anno úgy választottam PIC-et hozzá, hogy kb. mi az a minimális, amivel egy ilyet meg kellene tudni csinálni. Hát meg is lett.

Később, iskerkedvén a 18F-esekkel, az SMD technikával és kicsit tökéletesítve az áramkört megépítettem a vezérlést 18F2321-re építve, teljesen SMD kivitelben. A hardverbe és a szoftverbe egy külső feszültségreferencia valamint egy diódás környezetihőmérséklet-mérő kezelése lett belefejlesztve, tehát ennyivel tud többet, illetve annyival, hogy bootloader-képes a cucc, így RS232-n keresztül lehet a pákában firmware-t frissíteni

Aztán terveztem az eredeti, 16F684-es verziónak is normális panelt, meg csinosítgattam a progiját is (pl. setup került bele). Kb 1 év használati tapasztalat után azt kell mondjam, a cél (miszerint egy páka hőmérsékletét digitálisan szabályozható módon szeretném beállítani és pontosan hőmérsékleten tartani) elérése szempontjából teljesen felesleges volt a 18F-hez nyúlni, mert amit bele bírtam zsúfolni a 16F684-be, az ezen a szinten annyira tökéletes, és jól használható, hogy szerintem sok gyári cuccot keményen megverne.

Ellenben elgondolkodtam azon, hogy az SMD verziót át lehetne alakítani 16F886-ra, ami nemcsak hogy olcsóbb, de még beépített feszültségreferenciája is van, és ezt fel lehetne használni a mérésnél. Az árkülönbségből és a diódás hőmérő melletti referencia és egyéb alkatrészek árából felszabaduló pénzt meg inkább egy DS1820-ra fordítanám, ha már ragaszkodok a környezeti hőmérséklet méréséhez. Úgy gondolom, hogy semmivel nem rosszabb választás ide a 16F886, mint a 18F2321.
(#) kisszee hozzászólása Márc 4, 2009 /
 
Hoppá, közben nézem chipcad honlapját, megjelent/jelenik a Kónya féle könyv, harmadik kiadása, C nyelvre specializálódva. Március elején érkezik a boltjukba.
(#) szilva válasza delmur82 hozzászólására (») Márc 4, 2009 /
 
Szerintem most a folyamatos világítás mellett látsz "sötétség-felvillanásokat", ha megfordítanád, ahogy írtam, akkor sötétség mellett látnál felvillanásokat a forgalom idején. Ha a forgalom folyamatos, akkor többé-kevésbé folyamatosnak látnád a LED-ek fényét.
(#) bbalazs_ válasza szilva hozzászólására (») Márc 4, 2009 /
 
Ugy latom, egy malomban orlunk ebben a kerdesben, tehat hogy a feladathoz az eszkozt, szerintem ebben nincs is vita.
De az eredeti kerdes onnan indult, hogy a 'kezdonek' mit javasoljunk.
(#) gyengus válasza kisszee hozzászólására (») Márc 4, 2009 /
 
Én is nézegettem. Ráadásul a DVD mellékletre felkerült a 2. kiadása a könyvnek. Jól emlékszem, hogy abban szó volt 18F-ek C programozásáról?
Ebben a harmadik kiadásban úgy láttam, hogy 24F-eket programoznak C-ben. Ott még nem tartok

Szerintetek érdemes megvenni ezt a könyvet?
Következő: »»   424 / 1320
Bejelentkezés

Belépés

Hirdetés
XDT.hu
Az oldalon sütiket használunk a helyes működéshez. Bővebb információt az adatvédelmi szabályzatban olvashatsz. Megértettem