Fórum témák
» Több friss téma |
- Ez a felület kizárólag, az elektronikában kezdők kérdéseinek van fenntartva és nem elfelejtve, hogy hobbielektronika a fórumunk!
- Ami tehát azt jelenti, hogy a nagymama bevásárlását nem itt beszéljük meg, ill. ez nem üzenőfal! - Kerülendő az olyan kérdés, amit egy másik meglévő (több mint 17000 van), témában kellene kitárgyalni! - És végül büntetés terhe mellett kerülendő az MSN és egyéb szleng, a magyar helyesírás mellőzése, beleértve a mondateleji nagybetűket is!
Hali!
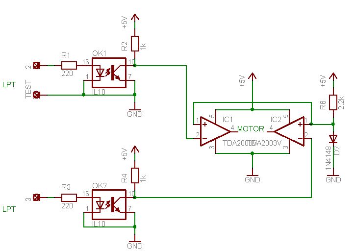
Azt hiszem igazad lesz. ![]() Electronics Workbench 8-cal (végre sikerült hozzájutnom) leteszteltem PWM konverterrel, és anélkül. Azt kell, hogy mondjam, PWM konverterrel nem igazán akar működni. Azonban ha az optocsatoló(k) kollektorát (ahol az 1k van) közvetlen kötöm a TDA2003(-ak) (a progiban TDA2030 volt csak) bemenetére, akkor ha az egyik kapcsolóval "játszadozok", akkor a motoron negatív a fesz, ha a másikkal, akkor pozitív. ![]() Remélem gyakorlatban is működőképes lesz a kapcsolás, és tudok majd hozzá írni egy progit, amivel tesztelhetem. ![]() Köszi szépen a segítséget! Krisz
Uhh, most mérem csak, hogy amikor a kapcsoló nyitva van (azaz mintha az LPT-ről nem kapna jelet), akkor az IC bemenetén (2-es láb) tápfesztől 1-2 tizeddel kevesebbet mérek (~11.8V), zárt kapcsoló mellett (mintha kapna jelet az LPT-ről) pedig 0.158V.
Jó lesz ez így, vagy inkább 5V-os tápfesszel próbálkozzak? Vagy úgy se lenne még jó? ![]()
szerintem jó lesz mivel az optocsatoló miatt meginvertálódik a jel, ha nem füstöl valami akkor jó.
![]() a feszek azért kisebbek, mert a 1n4148on esik egy kicsit a fesz. egyébként motoronként egy pwm elég, egyiket felkapcsolod, (amelyiken nincs a pwm áramkör) másikat meg villogtatod. ha másik irányba akarod akkor csak átkapcsolod azt amelyiken nincs pwm áramkör, és a motor máris a másik irányba fog forogni.
Tehát akkor nem gáz, ha tápfesz megy az IC bemenetére? Szóval akkor ennek így kell lennie?
Ha nem föstöl valami... Köszi ![]() Na akkor ki is próbálom mindjárt gyakorlatban is, ami EWB-ben jól müxik. Egy PWM-mel EWB-ben nem müxik...
na várjál, tehát neked a tda2030 2-es lábára (analóg ki)-re megy ~12V?? mert az érdekes, elméletileg max 5V mehetne hiszen az a tápja az optonak meg a pwmnek. egyébként lehet, hogy ez nem lesz jó, mert ugye az műveleti erősítő és nincs beállítva az erősításe, (ha jól gondolom) ezért nem fog jól szabályozni, szerintem hagyd ki a pwm-es részt, anélkül is fog működni rendesen és nem lesz ez a gond, vagy valahoyg be kellene lőni a tda erősítését, ~2,4-re, (mert ugye 5*2,4=12V) és akkor szépen tudná fokozatmentesen állítani a feszültséget 0-12V között.
Hi!
Minap vettem egy k310-es sonyericcsont, és ahhoz kellene valami megoldás, hogy kommunikálni tudjon pc-vel... Bluetoothom van /még előző teló miatt/, de az nincs rajt ![]() A kapcsik közt az infrát néztem, de annak nincs véletlen usb-s verziója, mert egyszerűbb lenne csatlakoztatnom... Esetleg lehet kapni csatit rá, és akkor házilag összedobni egy usb-s adatkábelt? De csatit honnan szedjek? Egyáltalán mi a lábkiosztás? Infrahoz nincs ötletetek? Keresek még PIC programozóhoz kapcsit, amivel tudok big clockhoz és binárishoz progizni... Lécci help! THX: ---ZoLee---
Itt szerintem lesz bekötés. Pic progizáshoz ezt ajánlom
12V akkor volt, amikor 12V tápfeszt adtam az IC-nek, de most már inkább 5V-ot használok. De így is tápfesz van alap esetben a 2-es lábon (már meg is építettem, és mértem).
Na igen, a csatolt ábra alapján megépítettem, de semmi sem történik... ![]()
pedig jónak néz ki, lehet nem jól kötötted be a tda-t nézd meg az adatlapját! pontosan milyen van beépítve?
jók a tda-k? próbáld ki őket hoyg 5, meg 0 voltot adsz a 2-es lábra. és mi lesz a 4-esen. GND-ket negatívokat stb összekötötted? ha a két optocsatira uyganaz a jel jut akkor áll a motor, ha különbözőek akor pörög valamerre..
Jól kötöttem be. Ha a felirat felém néz, és alul vannak a lábak, akkor balról jobbra 1-5-ig.
Egyébként TDA2003-at használok. Erősítőben még működött rendesen. Ja, az első próbánál a testet véletlen az 1-es lábra adtam a 3-as helyett. Ezzel ugye nem romlott el? Minden test összekötve, optoknak is onnan adok tápot, ami az IC-kre megy. Próbáltam is, hogy 5V-ot adok az optora, de semmi sem történt.
Összerakva hagytam az egészet, csak a 2-es lábakról szedtem le a vezetéket, motort is rajtahagytam. Ha nincs 5V a 2-es lábon, akkor a 4-esen 1.48V, ha van, akkor 0.18V. Ha a két 2-es lábat zárom, akkor 2.3V van a 4-esen, és ott már bír forogni kicsit a motor.
Ha megépítek egy kapcsit, egy programozót, akkor a PIC-et abba csak bele kell tenni, letölteni egy progit, és ami van progi itt fenn, akkor azt a progit csak simán ctrl+c és ctrl+v-vel átmásolom?
Vagy ennél bonyolultabb?
nem, ennél 1*űbb.
![]() ![]()
egyik 2-esre köss gnd-t a másikra meg 5V ot, ha forog a motor jól (maxon) akkor vhol máshol a hiba.
Így tettem, és forog a motor. Egyszer az egyik, máskor a másik irányba, attól függően, hogy melyik megy testre, melyik 5V-ra.
Tehát akkor máshol a hiba... Lehet, hogy rossz az optokapu? Na majd kerítek másikat... (Bekötni egyébként jól kötöttem, mert volt egy közös pont, az egyik oldalon meg ott van a dióda jele, innen meg már egyértelmű, hogy melyik a tranzisztor.) ![]() ![]() elore is thx
szeretnek egy erositohoz aktiv lowpass filtert. Lattam multkor, h WinISD-vel lehet tervezni is, marmint be lehet allitani, h hol vagjon. Ez igy oke, de amikor beirom az ellenallasok es a kondenzatorok erteket, akkor mertekegyseget is ker oda es mar probalkoztam egy csomo variacioval, de egyik sem jott be.. aki hasznalja azt a progit az irja le pls., h hogy kell hasznalni ezt a funkciot.
![]()
amugy TDA2030A-val csinalnek egy 4 csatornas erositot. Pontosabban 4 darab TDA2030A-val..
![]() ![]() ![]()
, helyett . kell, mindehova valszeg, lehet semmit nem kell, ellenállásnál szerintem semmit ha mégis akkor r, vagy R, vagy csak a k vagy M (kilo, mega), kondinál u, n, p, és talán még mögé az F, tekercsnél H ha van tekercs , oda is a m (mili), u....tehát pl: 10uH , vagy simán 10u
leszedtem, nem ott a gond! (nem kell semilyen mértékegység) te a componensből akarsz frekit számoltatni, amit nem tud.
a Cutoff frekit kell megadni meg a kondit (Cap) és katta Calculate-ra! és akkor megjelennek a Componentsnél az értékek. ![]()
=D oh, koszi.... semmisemkellett................................. gr.. amugy van valakinek tapasztalata az aktiv hangvaltok teren? Jobbak? Rosszabbak? semmi kul? =D nna, ertitek.
aktív sokkalta jobb, jobb a hatásfoka, stb stb...
amugy müv. erősítő + pár ellenállás és kondi és kész is.. ![]()
hmhm.. van egy rajz, de nincs rajta hangeroszabalyzas... hova tegyem? (a typical application reszre ertem)
![]() ![]()
Sehova! Jobban mondva, ez csak egy végfokozat. Ahhoz, hogy te tudd szabályozni a hangerőt(meg a balanszott, meg a mélyet-magast ), ahhoz kell egy előfokozat(előerősítő)!
rendics =], a masik meg.. teszteltem az 50 K-s potmetereket, h mukodnek-e, erre azt vettem eszre, h tekerem tekerem a potit, no is a feszultseg meg minden, erre amikor 0 ohmra erek, szoval elvileg nincs ellenallas, akkor a feszultseg nagyon visszaesik, mintha legalabb 40 k-nal lenne...
![]()
?!
Hol mértél feszültséget, hol volt a poti??
=D voltam boltban is es ok is kb. igy reagaltak, de mondom, mertem masik tipusu potival is, de az nem csinalta ezt, pedig ugyanigy mertem
|
Bejelentkezés
Hirdetés |