Fórum témák
» Több friss téma |
Fórum » Ki mit épített?
Ez a téma ha úgy tetszik a mi "kiállítótermünk", nem pedig a ki mit csinált volna másképpen, mások helyett, és legfőképpen nem javítós téma.
Minden készüléknek van saját témája, ott kell kitárgyalni a részleteket!
FONTOS! A kapcsolási rajzok keresésére is van saját téma, ott keressetek rajzokat!
Sziasztok! Igaz hogy most egy utánépítést mutatok be, de annyiban saját, hogy a nyáktervet én csnáltam, hogy beleférjen a dobozba a Topi féle AVR programozó
A következő projekt már 100%ig saját lesz, meg kicsit nagyobb fa, egy lépcsővilágítást kezdtem el csinálni ledekkel. 19 lépcsőfok van, mindben külön ledcsík, és majd PWM-el lesz majd mindenféle effekt rajta... Csak diplomaírás mellett az embernek kevés ideje jut efféle dolgokra
Nagyon elegáns gratulálok.
A lépcsős téma is érdekelne én is már régóta gondolkodom rajta. Nálunk könnyen kivitelezhető lenne mivel itt minden évben lebontjuk a házat és újraépítjük
Szép lett, gratulálok! :kalap:
Azt szabadna megkérdeznem, hogy kinél csináltattad a nyákot?
Üdv!
Végre elkészült a PicKit2 klónom. Köszönök mindent Topinak , és Levinek. ( A nyák nem görbe, a nagyító miatt néz ki így.) T.:Márk A felesleges entereket kiszedtem --vicsys
Igaz hogy még nem múltidő de már majdnem megépült
(már többször használtam így félkészen is ) a szuperflux ledes levilágítóm ,Érdekességei : 24db szuperflux led a táp egy 12v 70W os halogén inverter (kapcsoló üzemű táp) csak előterheléssel hajlandó elindulni ezért van a panelon a 24v 10w os szofita égő , és a magas frekvencia miatt a mezei 5A os egyenirányító szó szerint izzott ezért pc tápból bontott 3 lábú dupla diódákből állítottam össze az egyenirányító hidat a panelra került még a pices időzítő és a relés kapcsoló fokozat már csak a doboz készítés van hátra
Szinte még meleg annyira új. Motorola MC68331 fejlesztőpanel, minden port tüskesorra kivezetve. Egyoldalas nyák fotózva, laminálható lötstop-fóliával (ezt még gyakorolnom kell, de azért nem lett rossz, adtam is magamnak egy erős kettest rá
Hozd ki az ellenőrződ, beírok egy ötöst!
De jol nez ki!
-lot-stop, hogy csinaltad??
Kettest akkor milyen lenne az ötös ? Nagyon penge !
A lötstopra a választ a nyák készítés kérdésekben találod itt Még kísérletezek a jó eredményért, ha van valami megosztom veletek.
Ez jól néz ki, tetszik. Kipróbálom én is.
Ilyenkor elgondolkodom, hogy azért biztosan vannak ufo-k közöttünk akik ilyeneket tudnak csinálni
![]() Gratulálok.
Méghogy kettest magadnak.
Meg méghogy kísérletezel a jobb eredményért? :eek2: Ez elképesztően szép. De tényleg gyönyörű. Grati hozzá. A másik oldaláról töltesz fel képet? Megnézném...
Töltök, de csak délután
(egyébként pár átkötés, tüskesor és passzív alkatrészek) Azért csak kettes, mert itt-ott bugyborékos lett a fólia laminálás után, és lejött, meg nem volt elég hosszú a levilágítási idő, előhívásnál meg is mattult picit.
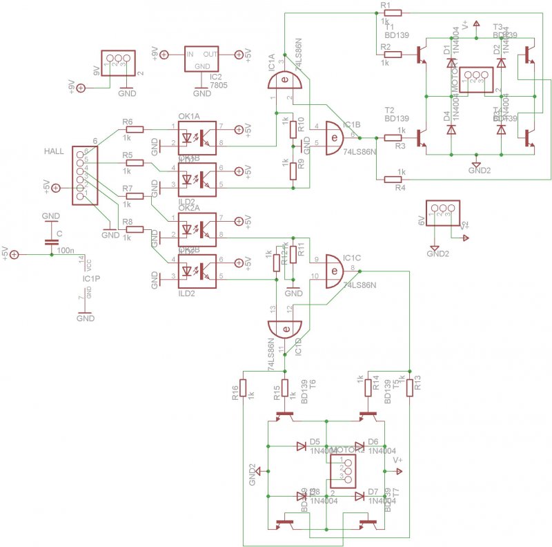
Sziasztok!
Eleg nagy a gondom, epitettem egy H-hidat ami nem akar mukodni. A 14 labu XOR IC-t az aramkorbol kiveve kozvetlen a 3-as vagy a 6-os stb vezerlo labakon keresztul vezerelve a hid kulon-kulon agait se mukodik megfeleloen. Peldaul 3asrol vezerelve egy LED-et a motor helyen tokeletesen mukodik azonban a 6osrol vezerelve 3-400 mA-t vesz fel, es a tranzisztorok nagyon melegednek. Motort vezerelve meglepo modon 8V-os megtaplalast alkalmazva a motor forog, azonban csak 2.5 V jut ra, es a tranzisztorok megintcsak nagyon melegednek. Mi lehet a gond szerintetek? Koszi elore is a segitseget!
Jól gondolom, hogy csak a felső oldali tranzisztorok melegszenek?
Azt hiszem igen, bar nehez meghatarozni, nem akarom hagyni hogy leegjenek(ha mar meg nem tortent..
)
Az a baj, hogy a felső oldali NPN tranzisztorok földelt kollektoros kapcsolásban mennek, így az emitterükön a fesz mindig egyenlő a bázisfesz minusz 0,6V = 4.4V kb. Te meg ráerőltetsz a kollektorra 8V-ot, így a tranzisztoron marad kb. 4V, ami nagyon megnöveli a disszipációt. A megoldás, hogy PNP-ket használsz felül.
De ne itt folytassuk ezt, mert ez nem az a topik
Ez akkor is nagyon szép lett.
A hátulja. Ennél többet nem is érdemel ez a részlet, csatlakozók, passzív alkatrészek, átkötések, mert kétoldalasat házilag nem szeretek csinálni. Köszönöm az elismerést
Hello!
Nézd át az XOR igazságtáblázata szerint, hogy miként működik ez a kereszt kapcsolás! üdv! proli007
Hali!
Szeretném nektek megmutatni mit építettem. Ebben a kis dobozban található egy Subwoofer- alul áteresztő,sztereó hangszínszabályzó és egy sztereó előerősítő.
Egyedi dobozolás.
Kompakt és hordozható!
|
Bejelentkezés
Hirdetés |























