Fórum témák
» Több friss téma |
- Ez a felület kizárólag, az elektronikában kezdők kérdéseinek van fenntartva és nem elfelejtve, hogy hobbielektronika a fórumunk!
- Ami tehát azt jelenti, hogy a nagymama bevásárlását nem itt beszéljük meg, ill. ez nem üzenőfal! - Kerülendő az olyan kérdés, amit egy másik meglévő (több mint 17000 van), témában kellene kitárgyalni! - És végül büntetés terhe mellett kerülendő az MSN és egyéb szleng, a magyar helyesírás mellőzése, beleértve a mondateleji nagybetűket is!
Az új: MY64, a régi: VC404. Valamit én csinálok rosszul, mert az nem valószínű, hogy mindkét műszernek ugyanaz legyen a hibája.
Hello!
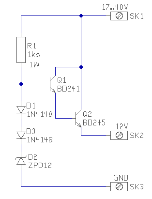
Ebben az esetben neked nemszükséges egy komoly feszültség stabilizátor, elég egy ellenállás+zéner+tranzisztor-os kapcsolás. A Led-eket 5-ösével sorba kötheted. (5*2,1V=10,5V). 12V-ról ez elé elég egy 33ohm-os ellenállás, akkor kb. 45mA fog folyni egy ágon. - 16db Led, az 4*4db. Ez elé 82ohm kell. Ez 4 ág. - 9db Led 1*5 + 1*4db-ból állhat. Ez 2 ág. - 20 db Led 4*5db. Ez 4 ág. Összesen 10 ág, tehát 450..500mA lesz. Ha tényleg 40V-ot tud leadni a motor (terhelve nem biztos), akkor a maximális disszipáció (40V-12V)*0,5A=34W ehhez már komoly hűtőborda kell. (kb. 100*120 mm) A tranzisztort is ehhez kell megválasztani. Viszont a feszültséggel nem lesz gond. Célszerű darlington tranyót alkalmazni, vagy darlington kapcsolást, hogy a bázisáram ne legyen nagy, mert a nagy feszültségváltozás miatt, a zéneráram túl nagy lenne. üdv! proli007
A 10(20)A-es méréshatárban nincs biztosító. A com, és 10(20)A-es hüvely között "csak egy vastag huzal" van, semmi egyéb. Rá is van írva a 10(20)A-es hüvelyre, hogy unfused, vagyis ez az ág nincs biztosítva. A "drót" meg - persze - vezet, ha ki, ha be van a multi kapcsolva. Jól választottad meg az áramnemet?
Egyenáramot szeretnék mérni, gondolom a jelének felismerése megy. Szóval mit-hova kell dugnom, hogy mutassa az áramerősséget a műszer? Ha a két hüvely össze van kötve a műszerben, akkor hogyan kell sorosan bekötni a műszert az áramkörbe?
Nem is gondoltam, hogy nem ismered fel. A mérésnél a 10(20)A-es hüvelybe megy a piros mérőzsinór, a com-ba pedig a fekete.
Nem szó szerint kell érteni, a "vastag huzal" a söntellenállás. Az ellenállása nyilván össze van hangolva a műszer érzékenységével, mert a söntön eső feszültséget méred áramméréskor. [OFF]Az árammérő akkor jó, ha minél kisebb az ellenállása. Annál kevésbé hamisítja meg a mért értéket.
A piros vezeték a 10 A-esben volt, a fekete a comban, tudom, hogy a "vastag vezeték" sönt ellenállás, de a műszer továbbra is 0,00-t mutat. Mit-hova kell dugnom? (Kb. 500 mA-t mérnék.)
Megszakítod az áramkört ahol mérnéd az áramot, és a műszeren keresztül zárod rövidre az áramkört. Ha váltó áramot mérsz arra kapcsolod, ha egyent akkor arra a műszert.
Lehet, hogy olyan kicsi az áramerősség, hogy abban a méréshatárban nem tudja kijelezni a géped. Műszeren keresztül mérsz annyit tesz, hogy pl van egy fogyasztód, ami két vezetékkel össze van kötve egy elemmel, az egyik vezetéket leveszed az elemről, rákötöd a műszered egyik mérőzsinórjára, a másik mérőzsinórját meg az elemre. Mindezt árammérésre állított műszerrel tedd meg, mert ha nem úgy áll akkor könnyen baja eshet.
Ezek a műszerek csak akkor mérnek a 10A-es bemenetükön, ha a 10A-es állásba van kapcsolva a kapcsoló. A többi mA beosztás ilyenkor nem működik. A többiek már leírták, hogy a műszert be kell iktatni az áramkörbe, sorba a fogyasztóval.
Sziasztok.
Tudjátok én még kezdő vagyok. Tudna valaki összeállítani egy nem túl bonyorult leírást az alapokról. (ellenállás nem kell)
Nézd meg ezeket:
Alap kapcsolások
Azokat már megnéztem
Én elméletről beszéltem
Köszönöm segítő szándékú válaszod, és Imi65-nek is. Fizika tanárként az árammérés alapjait ismerem. De azért nem vettem zokon, hogy úgy próbáltatok magyarázni, mint egy óvodásnak.
Közben megtaláltam a hibát. Az áramkörben a rossz megvilágítás miatt, no meg az öregedő látásomnak köszönhetően egy FET gate áramát mértem véletlenül a drain áram helyett. A próbapanelen egy lukkal arrébb kellett tenni az egyik csatlakozást, és rögtön minden rendbe jött. Hát hiába - az emberi hülyeségnél nincs változatosabb dolog a világban.
Én kérek elnézést.
Akkor legyenek ezek: A felső menüsorban találod. Meg ezt is. Igaz, ez utóbbi talán nem mindenről tartalmaz annyi információt, amennyi elegendő lehet a tudásszomjad kielégítésére, de ha így van, nyugodtan fordulhatsz a barátomhoz vagy a barátnőmhöz.
Nem hiszem el, hogy erre nem gondoltam
Köszi
Nagyjából tudom, hogy mikor nyit, mert minden megvan az astabil villogtatóhoz,, csak épp a ledekről nem tudom milyenek, dehát beteszem őket aztán meglátjuk, max először kicsit nagyobb ellenállással rakom össze.
Visszatérve a kondira: Ha egy 25V-s 100µF-es kondit 10V-ről feltöltök, aztán leveszem a tápot, akkor mekkora feszültséget fog leadni? Végülis a kérdésem az, hogy mindig a töltőfeszültséget adja le a kondenzátor?
Köszönöm a választ!!!
Az a gond, hogy kezdő vagyok, és egy-két dolgot szeretnék tisztázni. 1, Ahova azt írtad, hogy 17...40V oda a pluszt kell kötni (gondolom) 2, ahova a GND van írva, oda megy a mínusz? 3, ahova a 12V-ot írtad az a kimenet + szára igaz? (a mínusz meg gondolom a "test" lesz) 4, mit kell hűtőbordára tenni? 5, "A tranzisztort is ehhez kell megválasztani." - Mihez?(a 34 W-hoz?) Milyet válasszak? 6, "Célszerű darlington tranyót alkalmazni, vagy darlington kapcsolást, hogy a bázisáram ne legyen nagy,..." Mi az a darlington tranyó vagy kapcsolás? Ez a darlington vmi márka? Bocsi, hogy ennyi kérdésem van. Ez azért van, mert én egyáltalán nem is tanulok elektrotechnikát (gépész szakon vagyok). Nagyon szépen köszönöm az eddigi segítségedet! (a kapcsolást csatoltam én is, hogy ne kelljen visszakeresgélned)
Sziasztok!
Szeretnék építeni egy ilyen aluláteresztő szűrőt! De van egy alkatrész amiről nemtudom hogy miaz és mi a száma. Bekarikáztam pirossal.Ha valaki tudja miez akkor mondja meg legyen szíves. Köszi!
Van egy csomó TL*** IC-m keresek hátha van ilyenem!
50-5000 HUF. Célszerű lenne, ha adnál egy linket a konkrét kapcsoláshoz, és akkor pontositani lehetne.
És ennek egyébként nem is kell áram csak a jel és fel erősíti?
Jó a TL071. Természetesen kell neki tápfeszültség,de elég a sima egytelepes táplálás. A tápfeszültséglábai nincsenek feltüntetve a rajzon.
EZT már megépítettem működik is, csak mikor bevan dugva a tápja akkor búg és elég idegesítő, ezért szerettem volna valami olya aminek nemkell áram.. Viszont ha kihúzom és csak a pufferkondikrol megy akkor nincs semmi zaja nemtudom miért van..
Azért van mert nincs rendesen megszűrve a pufferek után a tápfeszültség, és igy a brumm rákerül az erősitőre. Ha kihúzod a trafót akkor természetesen megszűnik. Akkor sem búgna ha laposelemekről járatnád.
1. Igen.
2. Igen. 3. Igen, Igen. 4. Q2-t. 5. Igen, a tranzisztoron elfőhet ( eldisszipálódhat ) 34 watt. A BD245 80 wattos, az elég. 6. Darlington transistor Két tranzisztor így kötve, egy tokban. Lehet vele spórolni néhány fúrást és forrasztást. |
Bejelentkezés
Hirdetés |












