Fórum témák
» Több friss téma |
- Ez a felület kizárólag, az elektronikában kezdők kérdéseinek van fenntartva és nem elfelejtve, hogy hobbielektronika a fórumunk!
- Ami tehát azt jelenti, hogy a nagymama bevásárlását nem itt beszéljük meg, ill. ez nem üzenőfal! - Kerülendő az olyan kérdés, amit egy másik meglévő (több mint 17000 van), témában kellene kitárgyalni! - És végül büntetés terhe mellett kerülendő az MSN és egyéb szleng, a magyar helyesírás mellőzése, beleértve a mondateleji nagybetűket is!
Hali!
Amit rá lehet dugni (pl. alaplapokon HDD LED) a jumperre, annak mi a neve? Vagy az ILYEN ?
Hello
TL071-el szeretnék építeni egy egyszerű előerősítőt egy kapcsolási rajz alapján. Az IC lábkiosztását nézve megláttam, hogy van 2 db Offset null nevű lába. A kapcsolási rajzon ezek a lábak nincsenek bekötve. Hova kössem őket? Vagy hagyjam a levegőbe lógni? Illetve van egy N.C. lába, gondolom ez a láb az IC-n belül nincs bekötve, szóval ezt a lábat hagyhatom a levegőbe lógni? Üdv.
Hello!
Ha egy Wien hidas oszciban nincs feszültségfüggő visszacsatolás (minimum egy izzó), akkor az nem ér semmit. Mert ez állítja be az állandó kimenőfeszültséget és hellyel-közzel a torzítást is. (Sz..-ból, csak sz..várat lehet építeni.) Régi RT újságokban keress, ott biztos találsz számodra megfelelőt. üdv! proli007
Sziasztok!
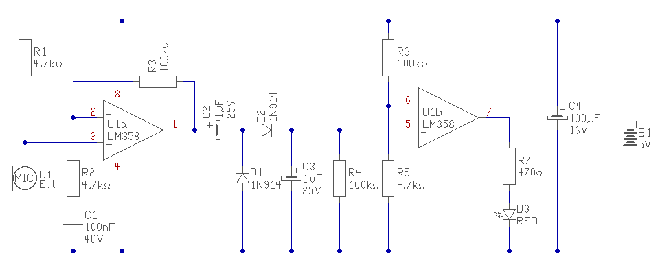
Lenne egy kis gondom, amire nagyon sürgősen kellene megoldás. Remélem, hogy valaki tud segíteni,vagy valami ötletet adni.A feladat: Lego nxt-ből építettem egy menekítő robotot. Sajnos mind a 3 kimenetét felhasználtam 3 motor vezérléséhez. Tegnap olvastam a szabályzatot, hogy egy LED-del kell jelezni egy eseményt. Csak sajnos nekem már nincs kimenetem. Van viszont egy beépített hangszóró az NXT-ben , és arra gondoltam(mivel megbontani nem akarom) hogy a hangszóróhoz odateszek egy mikrofont, aminek a jelét erősítem(kérdés, hogy hogyan) és ha a hangszóró működik(elég hangos), akkor bekapcsolna egy LED-et. Szerintetek működőképes megoldás?Kedden utazok Finnországba, és addigra valamit ki lenne e találnom:S Előre is köszi!
Amit belinkeltél annak PCB connector a neve az adatlap alapján. Preci-dip tördelhető csatlakozónak is szokták nevezni gyártója után, bárhol kértem így még mindenhol tudták mit szeretnék.
A másiknak pedig Female header a becsületes neve, tüskesor hüvely.
Ha jól látom akkor ez: Bővebben: Link
Én azt gondoltam a körülírásodból, hogy erre gondolsz. Bővebben: Link
Sziasztok!
Tudnátok egy olyan árakört mutatni ami a szirénánál bonyolultabb, de azért a magamfajta kezdő is könnyen meg tudja építeni és egyenlőre IC-kel és PIC-ekkel nem szeretnék foglalkozi. Köszi szépen, remélem nem megyek nagyon az agyatokra. Ezt csináltam: Bővebben: Link
Sziasztok!
Milyen paraméterekkel vegyek hangszórót az autórádiómhoz? Már sok helyen néztem utána a kérdésnek de még mindig nem tiszta teljesen a képlet. Hány watt, ill. hány Ω? CAR 300 4*10 wattos végfokkal van szerelve és 4*7 wattot ad le.(TDA7372A).
Szia
Én anno a kezdő kapcsolásaim között építettem meg Skori urh-mikrofonját. Azt ajánlanám neked ! Egy nagyon jól működő rádióadó. Bővebben itt. De itt a fórumon is foglalkoznak vele az "URH mikrofon készítés" topikban. "Természetesen ezt nem használhatod legálisan, építés után össze kell törni stb... stb..."
Az autórádiókhoz 4 ohm-os hangszórók szoktak lenni és a teljesítményük nagyobb legyen mint az erősítőé. A TDA adatlapja is leírja, hogy hány ohm-on hány wattot ad le maximum. Ha 4 ohm-on 7 wattot ad le akkor a 4 ohm-os hangszórók legalább 10-15 wattosak legyenek.
A jeleit egy sima rádióval tudom venni ugye?
igen, az FM sávban sugároz.
Ha jól emlékszem, az egyik tekercset kell összébb nyomni - széthúzni a frekvencia beállításához.
Köszönöm a választ!
Ha sokkal nagyobb a hangszórók teljesítménye (45W szintén 4 ohm) az jelent valami különbséget? Kisebbet szól majd mondjuk mint 15W-ossal?
Még annyit had kérdezzek, hogy a mikrofont ha így kérem tudnak adni?
Hát azt nem tudom. Úgy tudtam, hogy biztonsági okokból nem árt ha a hangszórók legalább kétszer akkora teljesítményűek mint az erősítő max. teljesítménye. Azt nem tudom, hogy ha négyszeres akkor mi van, halkabban szól-e vagy semmi különös... Ki kéne próbálni, baja nem lesz.
Árlistákban "electret mikrofon patron" -nak szokták nevezni. Egy átlag elektro boltban ismerni kell! Itt egy kép, ha eseteg nem tudnád milyen (mert így vettem ki a szavaidból):
electretmic
Köszi szépen, igen még eléggé kezdő vagyok a 2. áramköröm vagyok túl úgyhogy még van hova fejlődni.
Hello!
Az nem gond, ha sokkal nagyobb. Az, hogy mekkorát fog szólni, nem a hangszóró teljesítményétől, hanem a hatásfokától függ. Ezt a hangnyomás értéket dB/W-ban szokták megadni (esetleg csak dB-ben, mer 1W/1m-re vonatkozik) Ha ez az érték, valahol 80..85dB között van, akkor elég gyenge a hatásfoka, 85..90dB már megfelelő, ha 90dB felett, akkor még jobb. (3dB javulás, már olyan, mint ha kétszer akkora teljesítményű végfokod lenne) üdv! proli007
Sajnos ebbe egy kicsit belekavar az, hogy nem egységes az a freki, amin mérik, sőt meg se adják azt a gyártók(ritka kivételtől eltekintve). Ettől persze még az a jobb, amelyik a nagyobb, csak engem értek már meglepetések.
Hello!
Lehet a repülőn kell forrasztanod, de eső után... üdv! proli007
Köszönöm, mostmár azthiszem minden a helyére került a fejemben.
Hello!
Így igaz, de hát csalni sokféle képen lehet. (csak itt messzire vezetne a dolog, meg ma már nem is vagyok képben) Az átvitelt sem "egy frekivel" mérte a B&K analizátor, (ha jól tudom) hanem 1/3 oktáv zajjal, mert így nem látni az anomáliákat. Ma már átlagolással lehet csodákat készíteni. Annak idején én is bedőltem, annak, hogy hangszórók összehasonlítása céljából, a végfokba építettem egy 1kHz-es generátort és két kapcsolható potit. Hogy az érzékenységet, méréssel egy szintre hozzam. Nem is ért semmit az erőlködés. üdv! proli007
Sziasztok!
Szeretnék építeni egy alkonykapcsolót; és később, külön projekthez egy áramkört, ami 2 fényérzékelő használatával állapítja meg,h melyioldal fényesebb. (szóval egyik esetben sem számít az infra tartomány) Melyik esetben kell fotodiódát és melyikben fototranzisztort használni? Vagy mindegyik megoldható ugyanazzal? (melyikkel?) Ezek közül melyiket ajánlanátok: fényérzékelők Válaszokat előre is köszönöm!
Hello!
A fotó dióda és a tranyó "ugyan az", csak a tranyó már erősíti is a jelet, tehát jobban terhelhető. Viszont itt a pontossági kívánalmaktól függően lehet válogatni kell. Fotó diódával gyorsabb jelátvitelt lehet megoldani, de ez jelen esetben nem számít. Viszont mind kettőnek az infra tartományban van a maximális érzékenysége. (Valaha a szelén fényelemet szerettem jobban, mert annak rövidrezárt árama, arányos volt a megvilágítással.) üdv! proli007
Köszönöm!
Még annyit szeretnék kérdezni,h a színszűrős lencsés mennyivel jobb az átlátszósnál? ...ha jobb.
Hello!
Hát sajnos nem ismerem ezeket, de a színszűrő, valószínűleg az átviteli görbét hivatott kompenzálni, vagy valamely színsávot kizárni. Ezt, csak egy spektrofotométerrel lehetne eldönteni.. Vagy agyalni, neked mi az elsődleges. üdv! proli007
Szerintetek a Quad 405-be jó lenne a BD244-es tranyó?
Sziasztok!
Olyan kérdésem lenne, hogy olyan 0,5V/8-10mA-ert hogy lehetne feltornászni 5V/300mA-re. Tudom, hogy rettenetesen alacsony a bemenő fesz, de tartósan csak ennyit tudok kiszedni a dolgokból... Akkumulátort szeretnék tölteni a feltranszformált energiával és arról ledeket szeretnék működtetni. A válaszokat már csak holnap fogom szerintem elolvasni. Köszi előre is. |
Bejelentkezés
Hirdetés |










