Fórum témák
» Több friss téma |
Szia!
Én jól látom az apró betüket, 1440x900-as felbontásban szinte fel sem tűnik hogy apróbb, főleg annak nem aki a szöveget olvassa és nem a betümérettel foglalkozik. Nem érdemes semilyen módon játszmába hívni a moderátorokat, úgy sem fogják beismerni az esetleges túlkapásaikat, szerintem minden velük folytatott vita felesleges és kerülendő. Ha moderálnak, hát tegyék... Nnna... vissza a témához Van valami ötleted 1200W-os tápra ETD 59 -N87 magból? Cimó már javasolt egy TL 494/ 2110 párost, de konkrét kapcsolási rajzot még nem találtam hozzá sehol. Előre is köszi. Kellemes ünnepeket kívánok mindenkinek!
Tessék!
A-a ez nem az amit Bassmester keres!
Amire az előző oldalon hivatkoztam, az még nincs lerajzolva kapcsolásilag. De még mindenképpen kell bele egy áramkorlát is mert az még kimaradt. Az a baj, hogy ezek a kapcsolástervező programok, mind szépek és jók, csak sajnos hiányos az adatbázisuk és olyan körülményes ha pl nincs IR2110, vagy bármi más. Sokkal gyorsabb és egyszerübb kézzel papírra lerajzolni, csak sajnos az nem olyan szép.
Köszönöm a válaszokat
Ezt megépítette már valaki? Kedves szakértők! Átnéznétek nekem tüzetesebben a kapcsolást hogy minden stimmeljen rajta? Várom a véleményeteket.
Sziasztok
Táp utáni egyenirányításról lenne szó. Jelenleg a toroidok szekunder oldalán 130 V van, ez pedig elmegy egy u30d20c, és u30d05c-s egyenirányítókhoz, kimenetükön egyenfeszültségen pedig feleződik a feszültségszint ( bár nem értem miért ), tehát 65 V lesz. Ez idáig oké, de kisebb terhelés hatására is elég nagy feszültség esik az egyenfeszültségből, Pl. Ha a toroid után a váltófesz. 130-ról leesik 120 V-ra, akkor az egyenfeszütlség 65 V-ról leesik 50 V-ra. Hogyan mérsékelhetem a feszültségesést ? További egyenirányítók párhuzamos kapcsolásával ? válaszokat előre is köszönöm
Hello
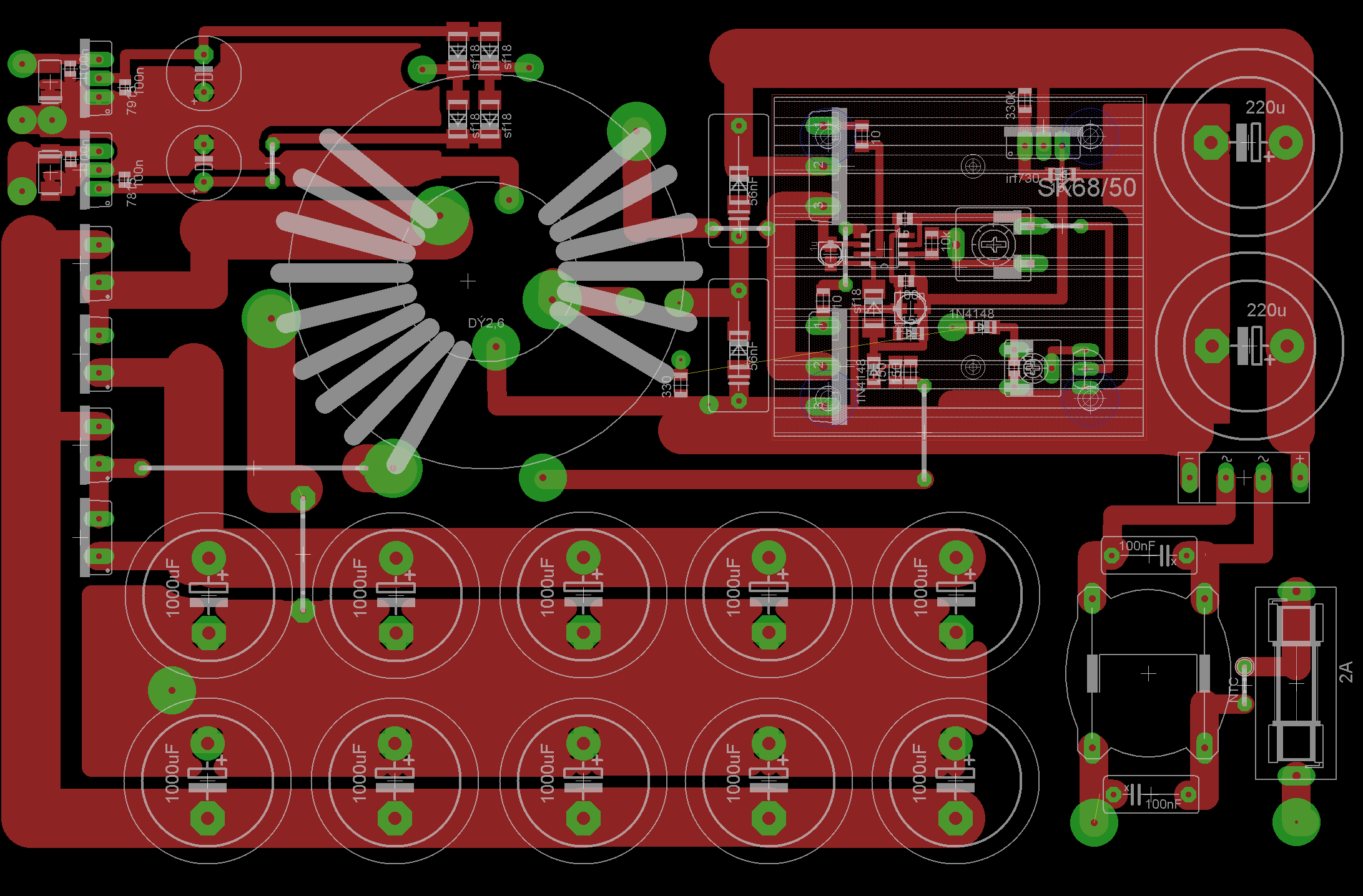
Megterveztem a tápom új NYÁK-ját. Ránéznétek egy kicsit, hogy jó e a vonalvezetés? Próbáltam úgy tervezni ahogy Skori is javasolta, viszont még nem vagyok 100% ig biztos mindenben. Üdv
Szia!
Szívesen lecsekkolom, ha mellékeled a kapcsolási rajzot is amiről tervezted. Én is rajzoltam egy nyákot ennek a tápnak. Ezennel közszemlére teszem a nyákrajzot, hátha valaki talál benne valami hibát. Én már kijavítottam néhányat, de már lassan kiesnek a szemeim, annyit néztem...na meg aszongyák hogy több szem, többet lát Sprint Layout-al tudjátok megnézni. Várom az észrevételeiteket
Egyes helyeken, pl a fetek környékén nagyon kicsit a vezetékek távolsága 0,5mm. De ezen kívül még számos helyen növelném a távot.
Hogy is van 1mm/100V?
Hello!
Örülök, hogy meglesed a rajzot. A kapcsolási rajz megtalálható itt a hobbielektronikán a kapcsolások között. Cimopata leírásában, és Skori rajza is ugyanez. A rövidzárvédelem még nincs belerajzolva. Ami érdekel az a GND helyes vezetése, és a jó csomópontok kiválasztása.
Igen, sajnos ilyen szorosra sikerült
Amikor kinyomtattam akkor láttam hogy majdnem összecsúsznak a vezetősávok. Majd rendberakom :yes: Egyébként mit szólsz ehez a kapcsoláshoz? Látsz benne bármi kivetnivalót? Érdemes belevágni?
Ezt a tápot én is megcsináltam, a GND-re és a csomópontokra nem sok gondot fordítottam. Lényeg hogy a lehető legrövidebb vezetékeléssel kell tervezni. Én inkább a vezetősávok szélességét tartottam fontosnak. Készülök csinálni még egy Cimó-féle tápot, mellékeltem a nyáktervét, de még finomításokra szorul.
Ezt egy E42 - N67 magból fogom csinálni, ami 2 cm2-es. Remélem bírni fog kb 400W-ot.
Az ir2153 6os lábát a FET ek közös drain source lábára kéne kötni ezt nem látom a NYÁK rajzodon. Így jobban átnézve elég nagy keveredést lákok az IC 5-6-7-8 lábai között.
Nekem a csomópontokból volt gondom az első NYÁK nál, amiket Skori kijavított. Azokat próbáltam most elkerülni.
Na basszus... ezt jól elnéztem
Valóban nagy volt a keveredés Na erre mondtam hogy több szem, többet lát. Nagyon köszönöm az észrevételt Felrakom a javított rajzot, hátha még szemet szúr valakinek, valami hiba. Mit értesz csomópont alatt? Az enyémen is vannak ilyenek?
Olyanra gondoltam, ami nekem volt hiba előző NYÁK-ban, hogy az ic nem az alsó fet source-ről kapta a GND-t, hanem kerülővel. Ilyet nálad nem láttam.
Volt két kisebb hiba, Az ic 6-os lábát a 2 FET közös source-drain pontjára kell kötni, de ott se mindegy, hogy hova. A 6-os lábat közvetlenül a felső FET source-re kell kötni. Remélem érthető voltam. Ezek miatt vártam Skori válaszát.
A két fet általában egymás mellett van, tehát az a vezetősáv ami a Q1-S és a Q2-D között van, kb 3-4 cm. Szerintem itt tökmindegy hogy hová kötöd a 6-os lábat, csak az a lényeg, hogy ne legyen feleslegesen hosszú és legyen meg a kellő szélessége a vezetősávnak. Nem gondolom, hogy befolyásolná a működést az az 1-2 cm. Az első tápom nyákját meglehetősen hanyagul terveztem, mégis remekül működik :yes:
Igazából nekem is a GND-vel volt gond, meg a kondi messze volt a 6-os lábtól.
Finamítgattam egy kicsit a NYÁK-ot, ráterveztem még egy +/-15V os segédtápot is.
Elkészült az új tápom. Teszek fel róla néhány fotót, és néhány szkóp ábrát.
Üresjárási feszültsége: 2*88V Eddig 460W-al terheltem, ott 2*72,5V a feszültsége. 55kHz-en üzemel. A FET-ek elég jól melegszenek nagyobb terhelésen. Hűtésük egy P2-es hűtőborda, amin rajtahagytam a ventilátort csökkentett feszültséggel. Hűtőborda nélkül 60W-al terhelve, úgy tűnt, hogy az alsó FET kicsit jobban melegszik. A szkóp ábrák 60W-os terhelésnél készültek, mert a leválasztó trafóm sajnos csak 100W körüli. Van arra valami módszer, hogy közvetlenül a hálózatról üzemeltetve is tudja gate jeleket mérni? A áramváltóról készül szkóp ábra 300W-os terhelésnél készült.
A többi kép:
Áramváltós kép: 5us/DIV 2V/DIV
Szerintem jó ez az eredmény ekkora terhelésen. Milyen diódák vannak a szekunderen?Leválasztó trafóról táplálva szerintem rámérhetnél a gate jelekre. Az enyém még mindig csak készül, sajnos kevés az időm rá mostanában és nem akarom elkapkodni. Remélem ez is lesz olyan jó mint az első.
Idézet: „A szkóp ábrák 60W-os terhelésnél készültek, mert a leválasztó trafóm sajnos csak 100W körüli. Van arra valami módszer, hogy közvetlenül a hálózatról üzemeltetve is tudja gate jeleket mérni?” Ha a szkópot működteted a leválasztó trafóról az eredmény ugyanaz. És lehet hogy a 100VA elég a szkópnak.
Csak ez esetben a szkóp érintése életveszélyes.
Természetesen ! ! ! A mérés ideje alatt a szkóp érintése életveszélyes ! ! De valamit valamiért...
A szkópban is van transzformátor, elegendő kikötni a földelését és akkor galvanikusan az is levvan választva a hálózatról.
Annyi szent, mindkét esetben észnél kell lenni!
Erre én is gondoltam, csak nem voltam biztos benne, hogy így lehet mérni. Természetesen nem nyúlkálok hozzá még be van kapcsolva a táp.
Sziasztok! Nem olvastam vissza, ezért bocsi! IRF630-cal, K2645-tel lehet kapcsolóüzemű tápot építeni? Monitorból bontott trafóm van, meg van PC-s táptrafóm is.
Köszi!
HY!
2SK2645 N-MOS 600V 9A 50W<1.2R(4.5A) irf630 N-MOS 200V 9A 75W <0.4R(5.4A) Ha 230voltra akarsz akkor a 2SK2645 fetet javaslom. >>
Ehhez nem tudnál rajzot?
Sajna nem csak a kérdésre válaszoltam, de ha találok valamit akkor közzéteszem. Emlékszek ilyen 1 fetes kapcsitápra csak nem tudom, hogy hány wattra is lenne szükséged meg nem tudom, hogy hol van.
|
Bejelentkezés
Hirdetés |







Amikor kinyomtattam akkor láttam hogy majdnem összecsúsznak a vezetősávok. Majd rendberakom :yes: Egyébként mit szólsz ehez a kapcsoláshoz? Látsz benne bármi kivetnivalót? Érdemes belevágni?














