Fórum témák
» Több friss téma |
- Ez a felület kizárólag, az elektronikában kezdők kérdéseinek van fenntartva és nem elfelejtve, hogy hobbielektronika a fórumunk!
- Ami tehát azt jelenti, hogy a nagymama bevásárlását nem itt beszéljük meg, ill. ez nem üzenőfal! - Kerülendő az olyan kérdés, amit egy másik meglévő (több mint 17000 van), témában kellene kitárgyalni! - És végül büntetés terhe mellett kerülendő az MSN és egyéb szleng, a magyar helyesírás mellőzése, beleértve a mondateleji nagybetűket is!
Sziasztok vettem 2* 24v tápot a képen látható.Na most ebből szeretnék 40v vagy 48v-os egyen áramot csinálni ehez kérném segítségeteket.
Szerintem ha párhuzamosan kötöd a két 24V-os kimenetet, abból 48V lesz.
Őszintén szólva nem akarok vele kisérletezni hát ha el sül valami biztosabb kellene.Meg ha esetleg így is van akkor még utána ott van hogy nekem egyen áram kellene.
Stabilizált tápegységet szeretnél csinálni vele?
1: ha valamilyen berendezés valahány volt-os, akkor az feszültségnek nevezendő, nem áramnak! Az áram mértékegysége ugyanis amper!
2: Ha a 2 db 24 V-os váltakozófeszültségű szekundert párhuzamosan kapcsolod (tekercskezdetet kezdettel, tekercsvéget véggel), akkor eredményként kapsz egy darab 24 V-os, de kétszer akkora terhelhetőségű váltakozófeszültséget. Egyenirányítás és pufferelés után nagyjából 24 V * 1,4 = 33,6 V-os egyenfeszültséget kapsz. Ha a két db 24 V-os szekundert sorosan kapcsolod össze, akkor lesz egy darab 48 V-os váltakozófeszültséged, amit, ha egyenirányítasz és pufferelsz, eredményül kb. 48 V * 1,4 = 67,2 V-os egyenfeszültséget kapsz. 40 vagy 48 V sehogy sem fog kijönni eredményül...
Nos...ezek a Te feltételezéseid. Többek között pont a program által készített huzalozás, alkatrész elhelyezés nem megfelelő általában, sőt sokszor nagy baromság amit csinál, vagy ha mégis jó akkor vagy szerencséd van, vagy fél napot állítottad be neki a szabályokat ami szerint készítse a nyákot. Egyáltalán nem mondom, hogy nézzél meg egy gyári nyákot, ezt Te állítod. Én azt mondom, nézz / olvass utánna mit hogy érdemes rátenni egy nyákra, hogy esztétikus, és ezen kívül első sorban praktikus legyen.
Érdeklődtél, leírtam, azt kezdesz vele amit akarsz.
Szia.Értem amit írsz.Akkor egyenlőre az első verziót szeretném megvalósítani 33,6.De még akkor ott van az hogy egyenáram kell nekem.
Köszi a választ. A fénycsöveket egy G Astrába raktam, nem hiszem, hogy ingadozna a feszültség. Ezekben az autókban már kellő képpen meg van szűrve a tápfesz is, az ECU miatt. Viszont a rezgés az lehetett a probléma oka. Amibe most szeretném rakni, az egy 105-ös skoda, bár annak már Favorit fesz. szabályzója van, teljesen elektronikus. A tápfeszt kellőképpen szűröm, pufferelem, majd meglátom mi lesz. Ha meg nem bírja, akkor veszek LED-es szalagot, és azt ragasztom fel, az biztos jó lesz.
Köszönöm mindenkinek a válaszát.
Szóval a két szélső a két plusz a kőzépső meg valamelyik minusza vagy kössem össze a két minuszt ?
Még egy kérdés diódának jó lessz:IN5401-es?
sziasztok egy kérdésem lenne. nem tudja valaki hogy a ".bom" kiterjesztésü fájlokat mivel lehet megnyittani? vagy konvertálni. ez álittólag egy nyák rajz de nem találok programot ami megnyittaná
segítségeteket előre is köszönöm ebben a zipben van Scheda Dag 6203 -ra katintva
Szia!
Jegyzettömbbel megnyitható. A BOM jelentése Bill Of Materials, ez annyit takar, hogy alkatrészlista. Üdv.
Sziasztok elkészült a táp az erősítőhőz bekötöttem.Több problémám is akadt 1:nem azt a teljesítményt adja amire vártam sőt majdnem ugyan az mintha nem lenne bekötve
2:gerjed nem is kicsit 3:2n3055 tranzisztorok kábé 3 perc alatt űz forróak pedig nem kis hűtőbordán vannak . A belinkelt erősítőről van szó. Valamit tudtok ezzel kapcsolatban segíteni?
Van egy 50m hosszú UTP kábelem amiből 4 ér szabadon maradt. Erre szeretnék egy kis "házi" telefont készíteni.
Van két telefon kagylóm amiben van mikrofon meg hangszóró. Gondolom valami kisebb erősítő kéne hozzá? A telefonhoz 3 ér kell? Mert akkor egy maradna a csengetésre.
Sziasztok! Van egy 5.1 hangszórórendszerem, a tápja 12V 2A, ezt károsodás nélkül lehet cserélni erősebbre? (az erősebb 13.5V 3.5A)
Sziasztok!
Próbáltam megkeresni a mellékelt kapcsolásban a W1 és W2 nevű bemenő csatlakozók bekötését (felépítési ábra, jobb oldalt középen) Aztán alul megtaláltam a csatlakozó lábainak számozását miszerint 3,5,2,4,1, ezek szerint a kapcsolásban mégis csak jelölve kéne lennie a dolognak, de én akárhogy kerestem nem találtam, tudna valaki segíteni? (egyébként a csatlakozó arra szolgál eredetlileg, hogy külső jelforrásról is működjön az erősítő.) köszönöm ui: Most találtam egy 1,4,2,5,3 felieratú valamit a kapcsolás bal felső szélén, az lenne az?
Hello!
Ön nyert! Ez egy tuchel csatlakozó, 1 kimenet bal, 4 kimenet jobb, 2 GND, 3 bemenet bal, 5 bemenet jobb. üdv! proli007
Sziasztok!
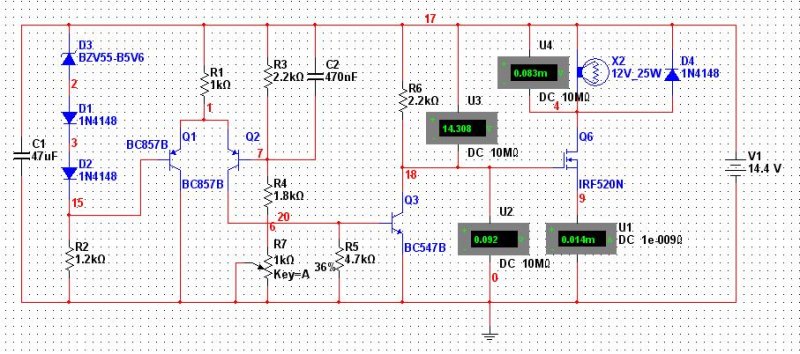
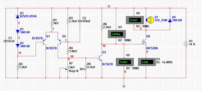
Az lenne a kerdesem, hogy velemenyetek szerint a mellekelt kapcsolas mennyire mukodokepes a valosagban? Ez egy egyszeru feszultsegszabalyzo 12V rendszeru jarmuvekbe (az izzolampa jelkepezi a gerjeszto tekercset). A kerdesem igazabol a beavatkozo szervre (nagyaramu FET) vonatkozik, mert a tobbi resze biztosan jo. Mennyire szerencses igy bekotni a gerjeszto tekercset, hogy a testkabelet szakitom meg? Jelenleg ugy van beallitva, hogy 14,3V-nal kapcsolja le az aramot. A Multisim-ben ugy mukodik ahogyan kell neki, a mellekelt ket kep egy bekapcsolt es egy kikapcsolt allapotot szemleltet. Elore is kosz a valaszokat! Udv!
Udv!
Meg azt elfelejtettem megkerdezni, hogy IGBT-vel hogyan lehetne kivitelezni a beavatkozot? Hali
Én szeretnék csinálni egy erősitőt egy nagyon egyszerüt aki tud segíteni hogy építsem meg a legkönnyebben annak meg köszönném kb 30w-os kellene előre is köszi.
Sziasztok!
Azlenne a kérdésem hogy közös graetz-re és pufferre köthetek több stab ic-t?Vagyis 1graetz,puffer és erre lenne rákötve 3stab ic.
Lehet, ha a stab-okon kivett összes áramerősség nem haladja meg a trafó terhelhetőségét. Nekem így van megoldva az egyik tápom. Egy 7812, egy 7805 meg egy állítható LM317.
A trafón van egy 17v váltó azt kb 600mA-rel lehet terhelni.Én 7812-ket akarok bele mer mindenhol 12v kell nekem.Hangszóróvédő:50mA,előerősítő:10mA,ventilátorok:500mA.
Szóval elvileg pont beleesik amit tud a trafón a tekercs,teljesítmény az tuti elég 650w-ból szívhat eleget,csak sajnos elég kicsi a huzal keresztmeteszete ezért nemigazán terhelhető.
Sziasztok!
Egyik ismerősömtől kaptam egy ilyen frekvencia és időmérő műszert! Az a problémám, hogy nem tudom, hogyan is kell vele frekvenciát mérni! Működő képesnek néz ki, de a kijelzője mindig ugyanezt írja ki, egyedül a méréshatárokat tudom a kijelzőn változtatni. A lenti piros gombsorral lehet változtatni, hogy melyik bemenetén, és mit mérjen, meg még tud egy csomó dolgot ami nem egészen tiszta a számomra. Próbáltam rákötni egy audiógenerátort, hátha annaka a frekijével tudok valamit kezdeni, de nem jutottam előrébb. Valakinek valami ötlet? Előre is köszönöm! Üdv
Talán a bemenet kiválasztásánál tévedtél?
A legalapvetőbb hozzáállással kezdtem neki a dolgok felderítésének. Azaz az összes gomb valamennyi állását kipróbáltam bemeneti jel mellett, de semmi értékelhető változás!
Méréshatárokat tudok állítani, DC leválasztást, bemeneti freki osztást, azt hogy fel vagy lefutó élt figyeljen. Más így hirtelen nem jut eszembe. |
Bejelentkezés
Hirdetés |





segítségeteket előre is köszönöm










