Fórum témák
» Több friss téma |
- Ez a felület kizárólag, az elektronikában kezdők kérdéseinek van fenntartva és nem elfelejtve, hogy hobbielektronika a fórumunk!
- Ami tehát azt jelenti, hogy a nagymama bevásárlását nem itt beszéljük meg, ill. ez nem üzenőfal! - Kerülendő az olyan kérdés, amit egy másik meglévő (több mint 17000 van), témában kellene kitárgyalni! - És végül büntetés terhe mellett kerülendő az MSN és egyéb szleng, a magyar helyesírás mellőzése, beleértve a mondateleji nagybetűket is!
Hangerőhöz nem jó a lineáris poti, logaritmikus kell, 10K és 50K közé essen.
márt csak azértis, mert az emberi fül is logaritmikus, éppen ezért használjuk a hangnyomás, hangerő relatív mértékegységeként a "dB " decibel egységet. Kerekítve 3dB gyök 2, 6dB kétszeres, stb hangossági fogalmakat
Sziasztok!
Nem tudja véletlenül valaki, hogy hogy néz ki egy pc ventilátor kapcsolása? Leégett egy pc táp, és a benne lévő ventilátort szeretném feléleszteni, de mivel az is összeégett nem tudom, hogy a benne lévő alkatrészek hogy vannak egymáshoz kapcsolva. Az egész guglit átkutattam, de egy oldalt se találtam, ahol le lenne rajzolva egy ilyen ventilátor kapcsolása. A segítséget előre is köszönöm.
Szerintem az ilyen pc ventillátorok kapcsolását az sem tudja, aki gyártja. Ha nem működik, amit gyártott, akkor összerak egy másikat
(A ventillátorokat leginkább cserélni szokták, javítani nem hiszem.)
Hello!
Ez már azért is vicces kérdés volt, mert amit belinkeltél, az álló helyből logaritmikus "B" típusú volt. Vagy keresztkérdés volt, hogy figyelünk-e? üdv! proli007
Sziasztok!
Kellene nekem pár SMD ellenállás értéke. Kisilabizáltam, csak kíváncsi vagyok, hogy jól értettem-e? Első két vagy három szám az érték, a harmadik vagy negyedik pedig a szorzó. Ebből adódóan: 752 = 7500 = 7,5K 392 = 3900 = 3,9K 473 = 47000 = 47K 123 = 12000 = 12K 223 = 22000 = 22K Ez így helyes?
Tökéletes
Szorzó: 10 hatványa.
Köszi!
Lassan csak belejövök!
az egy "B" típusú 10K Lineáris.
Igaz az oldalon egyből ezen termék alatt ott szerepel az "A" típusú 10K logaritmikus..
Sziasztok:Segítsetek.Van egy suzuki ignisem.Kivettük az aksit és kér a cd hez kodot.És nem kaptam még használati útmutatót sem a rádióhoz.csak 10000 forintért kapok új kódot.Van valakinek ötlete?
így a többiek sem tudnak segíteni...
milyen rádióról van szó?(típus, márka)
Sziasztok!
Pár oldallal előrébb volt néhány kérdésem egy, az oldalon megtalálható feszültségőrrel kapcsolatban. HSZ Mostmár csak egy kérdésem maradt,a 2. oldalon található kapcsolási rajz és a 3. oldalon található Eagle-s kapcsolási rajz és nyákterv nem egyezik. Konkrétan a legalsó led : 2. oldalon úgy van berajzolva a led mint a többi : IC kimenetén ellenállással csatlakozik a pozitív fele,negatív pedig a földre megy. Ezzel szemben az Eagles file-okban a negatív pólusa megy az ic kivezetésére ellenállással,másik fele pedig a pozitív tápfeszültségre megy. Melyik a helyes kapcsolási rajz? Én azt mondanám hogy az első viszont a nyákterv is a másik verzióról szól. Köszönöm szépen előre is a segítséget Üdv Kicsa
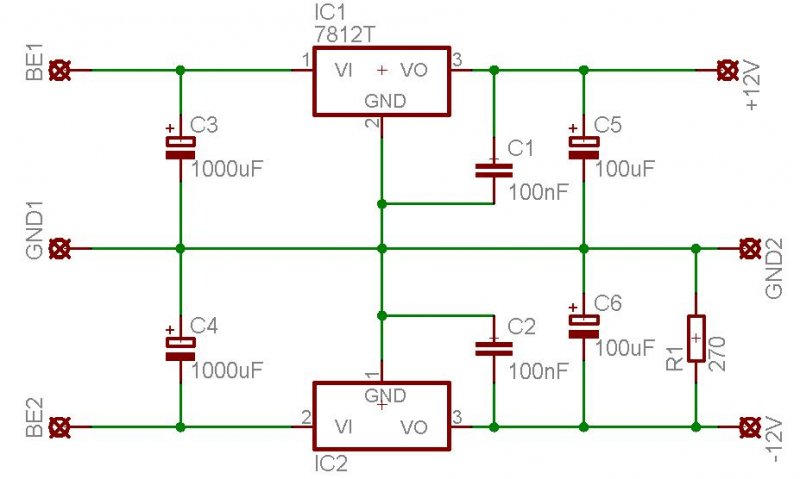
Sziasztok!
Valaki megnézné nekem, hogy ez így jó-e? Olvastam, róla, de nem vagyok biztos az értékekben, és hogy kell-e az a terhelés a -12V és a GND közé. Köszi
Szia!
Nem kell a terhelés. A C3, C4 kondik nagyok. oda 1 µF-os kondik kellenek, vagy esetleg ugyan úgy 100nF. üdv: Dávid
Ez esetben bocsánat, a rossz infoért.
Hello!
Őszintén szólva, én még nem találkoztam ennek a negatívági előterhelésnek a problémájával. (persze minden gyártó, minden termékét, nem próbálhattam ki) Azt tapasztaltam, hogy a negatív stabik sokkal hajlamosabbak a gerjedésre, mint a pozitívak. Így ott sokkal inkább indokolt a minimum 100nF-ok alkalmazása úgy be, mint kimeneti oldalon, közvetlen az IC lábainál. Amikor nem a stabi feszültségének megfelelő kimeneti értéket mértem, szinte kizárólag a gerjedés volt a probléma. üdv! proli007
Sziasztok!
Van valamilyen szenzor, aminek a segítségével pontosan lehet magasságot mérni? Szeretnék egy kis elektronikát építeni, ami repülés közben rögzítene értékeket...
Esetleg valami regebbi, soros poron kommunikalo GPS egyseg, mikrovezerlovel?
GPS x idonkent tolja ki az adatot a porton, uP feldolgozza, rogziti, stb.
Jó volna ha volna valami olcsó szenzor, de ha más nem akkor a GPS is megteszi...
Van egy sima 2000 Ft-os telefon készülékem (vezetékes).
Az vele a probléma, hogy nagyon halk a beszédhang. Van valami egyszerű módja annak, hogy felerősítsem? Alig hallani valamit. Nem sok hely van benne úgyhogy valami helytakarékos megoldásra gondoltam. (A hangszóró kimenő hangját szeretném erősíteni azzal van a probléma. Vagy én kezdek süket lenni ).
A sima magassagmero a legnyomason alapul, de kalibralni kell a foldon.
Helló ! Szerintem aderka a 100µF-ról beszélt mert az tényleg sok 10 µF -ig bezárólag elég . Feltettem a tápot a ki mit épít-be a trafóddal.
Igyekszem csak a szabad idővel van gondom. Azt hittem ha nyugdíjas leszek lesz időm bőven ,hát tévedtem.
Bocs a kondi pozició száma elkerülte a figyelmemet
köszi a választ!
Bocsi most már használom És most szeretnék egy mini erősítő t is építeni, ez elvileg egy nagyon egyszerő kapcs rajz, csak azt nem értem rajta hogy miért van az R3, ellenállásnál, meg a C5,C6-os kondinál az hogy jelentéktelen? Most én oda mit tegyek? Én arra gondoltam, hogy 1ohm ell. és 1 pF kondik. Ez így jó? Előre is köszi!
Hello!
Az nem azt jeleni, hanem hogy nincs beültetve. Ha megnézed a gyári adatlap ajánlott rajzát, akkor láthatod, hogy a C6 helyére egy 100µF/25V-os kondi, az R3 helyére egy 1ohm, míg a C5 helyére egy 100nF-os kondit ajánlanak. üdv! proli007
A maximális feltölthető file méret az 3MB? Azért kérdezem, mert egy 2,05MB-os rar file-t enm tudok csatolni az egyik hozzászólásomhoz)
Köszönöm a választ!
Be szeretnék regisztrálni egy elektronikai oldalra, de 5 kérdést kell megválaszolni, ha nem megy, akkor csak napok után tudok újra próbálkozni... Van egy kérdés, amit nem tudok, ebben szeretném a segítségeteket kérni: Milyen modulációs eljárást láthatunk a képen? Bővebben: Link a; frekvencia moduláció (FM) b; amplitúdó moduláció (AM) c; impulzus-kód moduláció (PCM) d; impulzusszélesség moduláció (PWM) |
Bejelentkezés
Hirdetés |






