Fórum témák
» Több friss téma |
Fórum » PIC programozás
Sziasztok
Építettem egy Pickit2klón-t(PIC18F2550) De nem működik USB2.0-n Tudnátok segíteni mi lehet a probléma vele? Köszönöm a segítséget
Valamit elrontottál. A kérdésed ennél több következtetést nem enged meg levonni.
Bocs azt elfelejtettem mondani, hogy lasabb USB1.1en viszont kifogástalanul működik.
Jé! Nekem 2-es van, de megy vele. Melyik firmware van rajra?
Sziasztok.
Kb egy hónapja tettem fel egy programot, ami egy elalváskapcsoló volt tv-hez. Most ezt megírtam újra, mert rájöttem, hogy egyszerűbb módon is meg lehet írni a a programját. Viszont most is felmerült két probléma, amikkel nem jutok dűlőre. Röviden: A PICre egy 7 szegmenses kijelző van kötve, itt írja hátra lévő idő egységeket. Értelem szerűen 0-9-ig lehet állítani az időt. A programban lévő időzítő alapján egy beállított idő után csökkenti a hátra lévő időt eggyel. Az INT lábra adott impulzussal lehet növelni az időt, ha viszont az PORTA,2-n lévő gombot nyomja tartva adunk jelet az INT-re akkor lefele számol. Nos a le fele számolás csak szimulátorban megy, gyakorlatban nem. A másik dolog ami szintén csak szimulátorban megy, hogy ha már egy időegység a vége felé jár, akkor elkezdi villogtatni a kijelzőt egy tranzisztor és a PORTA,1 segítségével. Nos hát ezek lennének a problémák. Remélem valakinek lesz rá pár perce Előre is köszi.
Helló!
Szükségem lenne két programra PIC24FJ128GA010-re MPLAB V8.30 szoftveren amik a következő feladatokat hajtják végre: 1.Olvassa be a gombsor állapotát,és a LED sorra írassa ki binárisan a lenyomott gombok számát. 2.Olvassa be a gombsor állapotát,és az LCD kijelzőre írassa ki decimálisan a lenyomott gombok számát. Valaki segítsen miként tudom ezeket a programokat elkészíteni,esetleg egy mintapéldát is küldhetnétek ami alapján láthatnám hogy milyen a programszerkezet. Köszi
Szerintem eltévedtél, ez itt nem a három kívánság, még ha kettőt is kívántál!
hát nem remek, hogy mindig van , aki térdelőrajtban készen áll ...
hogy fityiszt mutathasson? üdv a klubban !
Nagy tolongás nem lesz a feladatra, hiszen a legalapvetőbb információt sem adtad meg (melyik portra, hány gomb van kötve, s azok földre húznak, vagy magas szintre, mileyn LCD, melyik portra van kötve stb.).
Ha netán az Explorer 16 kártyáról van szó, akkor: Innen letöltheted a PIC24F demóját (bár a CD-n is meg kell lennie). A program ugyan 10-szer akkora és 100-szor bonyolultabb, mint ami neked kell, de ez van. A flyingpic24.com oldalról pedig letöltheted Lucio di Jasio könyvének mintaprogramjait (szintén Explorer 16 programozás). Az University of Akron honlapján található segédletekben is érdems turkálni, ez is az Explorer 16 kártyával és a PIC24 programozásával foglalkozó hely.
Köszönöm a segítséget,legalább valamin el tudok indulni.
Még nagyon az elején vagyok a pic programozás tudományának.Igazából ez egy házi feladat,de nem kaptunk hozzá semmilyen kiindulási pontot.Az explorer 16 kártyáról van szó és semmilyen más információ nincs megadva. Minden kezdet nehéz,látom itt is vannak "segítőkész emberek"!
Gondolom a te születésed már Pic-el volt vezérelve amit persze te kreáltál.Köszönöm a hozzászólásod de inkább tartsd meg magadnak!
Tipikus lusta disznó tanuló effektus, hogy felszalad egy fórumra és megkér valakit ,hogy oldja meg a házifeladatot helyette, és mindig van egy balek, aki segít! (bocsi icserny!)
Sziasztok
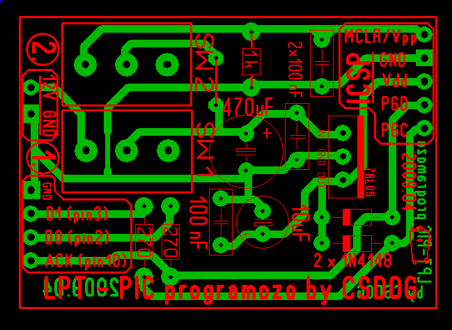
Első PIC égetőként az egyszerűség miatt, és mert reméltem hogy mákom lesz, egy JDM-et választottam a 16F628 -asomhoz, természetesen nemműködött, ezután rátaláltam ERRE a kapcsolásra, saját hülyeségemből sikerült vasalásos technikával a nyák tükörképét megépítenem, de ez már csak akkor esett le miután mind a 2 PIC emet belepróbáltam így konkrétan fordított tápot adtam nekik Úgydöntöttem egy életre felhagyok a sorosportos programozókkal(pedig suliban az urbánelektronikás JDM eléggé megbízhatóan működött) rátaláltam Watt LPT-s mini programozójára ami márcsak az ICSP lehetőség miatt is megtetszett, csináltam neki nyákot, összeraktam, a szgép tápom 12V(11,68)-járól működtetem, próbáltam stabil 12V-al is,de ezzel sem akar menni... Kérdésem : mennyi az esély rá h kinyírtam mind a 2 PIC emet ? vagy egyszerűen ennyire szerencsétlen vagyok h nemakar semmi működni ? Esetleg beállításhiba, vagy valami amit elrontottam ? Képeket, Nyáktervet csatoltam...
Nyáktervek, előre is köszi ha segítetek
Idézet: „Kérdésem : mennyi az esély rá h kinyírtam mind a 2 PIC emet ?” Az a kapcsolás fordított bekötésnél nem hiszem, hogy kinyírhatta a PIC-et, mivel a soros portról nem tud akkora áramot lehúzni, hogy a PIC-ben levő PN átmeneteket tönkretegye fordított behelyezésnél.
Bevallom titokban ebben bíztam, csakhát ugye nemtudtam mivel tesztelni még :S
És vajon akkor mi lehet a problémám ? ötlet ?
A cikkben leírt tesztelési lépéseket megcsináltad, rendben vannak a vonalak?
A tesztpanelon nem nagyon látok hidegítő kondit. A táp lábakhoz közel van kerámia 100nF téve? Egy kis elkó sem árthat rá, pl. 10uF.
Valahol írták hogy ar RB4-et testre kell kötni, ezt is próbáltam , ez látszik is a tesztpanelemen, de úgy sem ment ... lehet h hülye kérdés, de az ICSP működhet úgy , hogy a PIC lábai szabadon lógnak, nincsenek sehova kötve ?
A PGM láb Vpp programozáskor nem számít hol van.
Nem baj, ha lógnak a lábak, csak a tápot hidegíteni és valamennyire szűrni kell(és természetesen bekötni). Előző kérdéseimet olvastad?
hmm
Hidegítőkondi mi is pontosan ? :gumicsirke: A táp a bemenettől egy 470uf elkóval és egy 100nF polysztiron kondival van szűrve az 5V-s stabkocka előtt, utána pedig egy újabb 100nF , és egy 10µF elkó van . Mindent úgy csináltam ahhogy a leírásban van , próbáltam ICprogot , és WinPic800 is érdekesség: a WinPic800 egyszer kétszer megtalálta a detect -el, de akkorsem tudtam égetni bele semmit
A PIC lábára(nyákra) közvetlen közelre egy kerámia kondi a "hidegítő" kondi. Az égetőn rendben vannak a kondik természetesen.
Azt mondod néha felismerte? Remélem nem pont olyan alaplapod van, mint Gerry-nek, mert neki pl. nem ment, ami nálam első próbára igen, mikor áthozta. Sajnos nem jöttünk még rá a valós okra, de úgy látszik az LPT portok sem egyformák.
Értem....
hmm van itthon egy pár gépnek való alkatrész .. sőtt a sarokban egy serverke is fut néha ... megnézem azon...
Hát ez ígysem akarja megadni magát... :S
Azt hogytudom ellenőrizni hogy a PIC átvált e programozási módba ?
Ha rákerül a Vpp, akkor a PGD, PGC vonal lebeg(egy 10k-s ellenállással tudod fel-le huzogatni és műszerrel mérni)
Sziasztok!
Elnézést a közbeszólásért, én is megépítettem a Watt féle programozót, ami először nálam sem működött. Mivel a vonalak tesztelésekor egyenáramúlag mident rendben találtam, ezért a kb. 1m-es utp kábelt a gép és a programozó között elkezdtem rövidítgetni, míg végül egy kb. 5-cm-es szalagkábelre cserélve stabilan működik. Ha Watt által javasolt dolgokat átnézted, és még mindig nem jó, talán egy próbát megérhet a vezetékeket rövidebbekre cserélni, ha jól láttam a képen nálad is van kb. fél méteres kábel.
Szinte 100% h az égetőmmel lessz valami banális hiba, most kipróbáltam a féltve örzött 18F4550 esemmel, (1.láb VPP , 11+32 VDD, 12+31 GND, 40 PGD, 39 PGC)
tettem rá 100nF (104 ha jóltudom) kerámia hidegítőkondit, kapcsolók rendes sorrendben bekapcs, WinPic800-> detect ... semmi jönnek az alkatrész cserék, aztán megjátjuk ... a PGC és PGD sztem rendben vannak , tegnap este 1-1 Ledet bigyesztettem rájuk , amikor esemény van , villognak, ebből gondolom...
Levágtam a kábelt kb4-5 cm -esre ,de sajna ez sem segített
Lehet h valamit elkötöttem a nyák-on? Ha van egy kis időtök légyszi nézzétek már át, lehet hogy én nemfedezem fel a hibát (csatoltam png-ben, de pár hozzászólással hammarabb ottvan a Sprint-Layout -os verzió is)
Sajnos nem találok hibát a nyákon, nem ott a baj.
Ha jól emlékszem adapternyákot is készítettél, megnézhetnénk azt is? Mivel kötöd össze az égetővel? |
Bejelentkezés
Hirdetés |




Előre is köszi.
így konkrétan fordított tápot adtam nekik










