Fórum témák
» Több friss téma |
- Ez a felület kizárólag, az elektronikában kezdők kérdéseinek van fenntartva és nem elfelejtve, hogy hobbielektronika a fórumunk!
- Ami tehát azt jelenti, hogy a nagymama bevásárlását nem itt beszéljük meg, ill. ez nem üzenőfal! - Kerülendő az olyan kérdés, amit egy másik meglévő (több mint 17000 van), témában kellene kitárgyalni! - És végül büntetés terhe mellett kerülendő az MSN és egyéb szleng, a magyar helyesírás mellőzése, beleértve a mondateleji nagybetűket is!
Sziasztok!
Az ICL7106 IC-nek a 26-os lába a föld?
Én ugyanezt javasoltam volna, de azért nem tettem, mert szeretném megtanítani arra az embereket, hogy előbb keresek, majd ha nem találok, vagy nem értek valamit akkor kérdezek. Hozzáfűznivaló: ki kell egészíteni még egy tranzisztorral, ha nagy teljesítményű LED-et akarsz rákönti. Mindjárt lerajzolom. És mekkora lesz a tápfesz.?
az a negatív pont, (a te esetedben lehet hogy az a föld. Melyik kapcsolásról van szó?)
Köszönöm a válaszodat, majd ha lesz időm megcsinálom. :wink:
A tápot kettő lapos ellemel oldanám meg.
Igen így megfelő a kapcsolás, annyi kritériummal, hogy ahol nincs LED, oda inkább 470ohm-os ellenállást tegyél, és akkor kb 50%-ig világít, majd 50%-ig sötét.
De mekkora lesz az a nagy teljesítményú LED? mert ha túl nagy, akkor lehet variálni kell a kapcsoláson.
Még egy dolog a laposelemeket nem szabad párhuzamosan kötni, csak diódán kersztül. Pl. köss velük sorba egy-egy 1N4001-eset, majd azt párhuzamosítsd.
Én a datasheet-ben lévő kapcsolásra gondolok.
ott negatív fesz.et kell ráadni. (viszonyitás kérdése az egész)
Az a helyzet hogy ez még egy ideiglenes megoldás mert eredetileg arra gondoltam hogy egy 6 vagy 12v-tos motor aksit használok fel.Gondolom egy nagyobb tranyokra is szükség lesz meg nagyobb feszültségű alkatrészekre.
ezt lehet így módosítani nem?
Válaszodra ahogy mondtad 470 ohm-os ellenálások
ledet meg majd nézek a boltban hogy milyenek vannak.
persze hogy lehet, de ha annyira arra törekedsz hogy jó legyen, akkor figyelmedbe ajánlom az 555-ös IC-t, és azzal csináld. Nézd át az adatlapját, és keress hozzá kapcsolást, ez sem bonyolultabb, mint az előző felspécizve
Igazad van mintha olvastam volna erről az ic-röl valamelyik fórumban.
köszönöm a segítségeteket,megnézem az 555ic-t
Szia! Mindent értek, de a fotoellenállás pontos ellenállásértékét nem tudom megmondani, mert egy villogóból szedtem ki. De különbem megcsináltam az áramkört, amit küldtél, és az én alkatrészeimmel nekem megfelel, úgyhogy köszi!
:nevetes1:
Gratulálok a sikeredhez, na ilyen egy lelkes, és valamirevaló kezdő. Csak így tovább.
Teljesen egyetértek, és elnézést kérek Renátó004-től, hogy elfelejtettem megemlíteni a nevét
Sziasztok megnéztem az 555 ic adatlapját.
Van egy pár dolog amit nem értek de higgyétek el fogékony vagyok. :nyes: Az egyik dolog az hogy mi az hogy MONOSTABLE meg hogy ASTABLE.
Valaki tudna nekem abban segíteni, hogy a PCs tápegység dugójából melyik érintkezőről tudnám kinyerni a 12V-ot?
helló a monostabil azt jelenti, hogy egy stabil állása van (tehát a kim. alacson szinten van, és jön egy indító jel, amire magasba billen a kimenet, és egy meghatározott idő után magától visszabillen, és ott is marad a következő indítójelig.) Gondolj arra hogy bekepcsolsz egy érintéssel egy izzót az világít egy ideig, majd kikapcsol na ez a lényege. Az astabil multivibrátor pedig egy négyszögjelgenerátor, aminek beállítható a kitöltéstényezője (X %-ig magas Y %-ig alacsony) ennek az X-nek, és Y-nak az aránya a kitöltéstényező. pl. a LEDes villogód egy astabil multivibrátor
Ha arra a csatlakozóra gondolsz, amelyikben van egy sárga 2 fekete, és egy piros színű vezeték, akkor a válaszom: fekete-sárga között 12V mérhető, és a piros- fekete között pedig 5V.
MonoStabil
Egyetlen stabil állapota van, ha kibillented, mindig visszatér ide adott idő múlva. Pl. a lépcsőházi automata. Hazaérsz, megnyomod a lépcsőházban a kapcsolót és a világítás felkapcsolódik ( kibillen a stabil állapotából, ami az, hogy nem világít ), majd a beállított idő elteltével kikapcsol a világítás->Visszatér a stabil állapotba és várja az új indítójelet. Astabil Nincsen stabil állapota. Két instabil állapot között billeg. Pl. a piros jelző a vasúti átjáróban. Egyik piros lámpa sem stabil állapot, hol az egyik hol a másik világít. De akár a szabad jelzés is, hiszen sem a világít sem a nem világít a fehér izzó nem stabil állapot, folyamatosan billeg a kettő között.
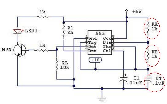
Találtam az adat lapon egy kapcs rajzot,astabil ez így villogni fog?
így tönkre fog menni, mert nincs előtét ell. , és nagyon nagy áram folyna. amúgy jól gondoltad, csak annyi, hogy oda sem árt egy kis tranzisztoros áramerősítő fokozat. Pill. és lerajzolom.
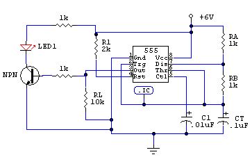
És itt a kapcsolás ami működik, a kis buborékban lévő IC felirat, az csak a programnak kellett, az nincs ott a valóságban. Neked 90Hz-es frekvencia kell, amit itt a HE oldalon a segédprogramok menüben található kis méretező, megmondja hogy milyen alkatrész értékek kellenek. Én csak a fokozat bekötése végett rajzoltam meg. De már fáradt vagyok ahhoz hogy kiszámoljam
Köszönöm szépen a segítségedet rengeteget tanultam máma töled ez az ic nagyon jó ötlet volt :yes:
örk hálám üldözzön
Az irányjelzőnek percenként 90 +-30-at kell villanni. Azaz 60 másodpercenként 60-tól 120-at.
A frekvencia ( f, periódus/idő ) tehát 60/(60 s) = 1 Hz-től 120/(60 s) = 2 Hz-ig szabályos. Percenkénti 90 villanás esetén 90/(60 s) = 1.5 Hz. ( Például 0.333 s-ig világít, 0.333 s-ig sötét )
ki számoltam a progival az ellenálások értékét na meg a kondiét.
De volna még egy kérdésem csak ezt a három alkatrészt kel kiszámolni,a többi úgy jó?
sziasztok! lenne egy kérdésem nem akarok ezzel új témát nyitni de ami a legjobban illett hozzá ott nemigazán ír senki. belinkelem hátha valaki tud valamit szólni hozzá, ez egy változó színű ledes fordulatszámmérő amiről szó lenne hogy hogy is működhet? ide írtam köszönöm a válaszokat előre is
|
Bejelentkezés
Hirdetés |














