Fórum témák
» Több friss téma |
- Ez a felület kizárólag, az elektronikában kezdők kérdéseinek van fenntartva és nem elfelejtve, hogy hobbielektronika a fórumunk!
- Ami tehát azt jelenti, hogy a nagymama bevásárlását nem itt beszéljük meg, ill. ez nem üzenőfal! - Kerülendő az olyan kérdés, amit egy másik meglévő (több mint 17000 van), témában kellene kitárgyalni! - És végül büntetés terhe mellett kerülendő az MSN és egyéb szleng, a magyar helyesírás mellőzése, beleértve a mondateleji nagybetűket is!
Ezer köszönet.Én is most veszem észre,hogy behelyettesíti az ohm-ot
Ez a kérdésem csak gyorsan kipörgött, vagy tényleg nem tud senki érdemit mondani?
![]() Másik kérdés: szétbontottam egy 120V-os, kb. 80VA-s trafót, amiből megmaradtak az EI lemezek. A bontáskor itt-ott egy kicsit - de tényleg csak kicsit - meghajlottak a lemezek, pl. a lyukaknál meg a széleknél, ahol kicsit "ráhatottam". A kérdés, hogy ezeket fel lehet-e még használni?
Igen. Nem lesz vele semmi probléma. Egy egyenes felületű vason kalapáccsa ki is egyengetheted.
Remek.
Igazából azért kérdeztem, mert én ugyan nem akarok a közeljövőben hálózati trafót tekercselgetni (csak a rézdrót kellett), de szívesen odaadom, akinek esetleg szüksége van rá (BP. 21. ker).
Sziasztok!
A régi AT-s tápegységeken az alaplapi csatlakozóknál mi a narancssárga vezeték? Köszi mindenkinek!
Üdv!
Ha jól emlékszem AT-nél Power Good jelzés hegman
Hello!
Ez nem olyan egyszerű dolog, mint gondolnád. És gyakorlatilag nem is megy el addig a tranyó. Sok minden függvénye (kapcsolás..). De ezt olvasd el. Az adatlap fogalmazásában nincs ellentmondás, mert amit írnak az nem a felső határadat, hanem amit az eszköz minimálisan teljesíteni tud. Ha így értelmezed, akkor már érthető a megfogalmazásuk. üdv! proli007
üdv!
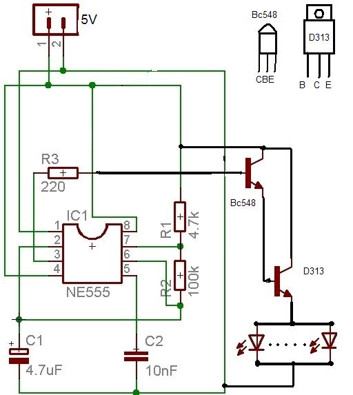
A problémám az lenne hogy szeretnék egy egyszerű ledes villogót,de úgy hogy jó sok ledet villogtassak tehát 1A-is elbírjon akár a cuccom. Volt egy itthon amit úgy csináltak nekem,de valamit el csesztem rajta,meg csúnya is volt az egész és nem sikerült lemásolnom. Ne555ic van,meg bc 548 tranzisztorom és még 3db D313 tranzisztor. kondi meg ellenállás is van sokféle. a led része az meg már kész az 5-6v ról üzemel úgy van megcsinálva. Egyébkén stroboszkóphoz kell házi buliba. Köszönök előre is minden segítséget. Az oldalon olvasgatok de más megoldásokra bukkantam eddig csak. Valaki? Már írtam 3 oldallal arrébb de lehet elkerülte a csupa szív elektronikusok figyelmét. oldalon nem találtam olyat ami kéne,kerestem! Google-ba meg csak angolul van,elektronikát meg magyarba se vágom nem még angolba.
Szia!
Ezt tudom ajánlani, bocs a kinézetért egy kis átalakításra szorult a rajz és nem volt kedvem az egészet újra tervezni ezért maradt a paint.Az R2 ellenállásal tudod állítani a frekit mármint a led villogását. A D313 tranzisztor 6A-t tud ugyhogy az elbír egy "pár" ledet.
Sziasztok van egy ilyen IRD 810 em és ezt szeretném tápra kötni de nem igazán boldogulok mindig az angol nyelvel van egy kék kábelem egy barnám és kétt feketém melyikre mit kössek? itt egy valami leirásféle
http://europe.hbc.honeywell.com/historic_products/2006_1/pdf/en-ird...05.pdf
Elbír, bár nem illik őket párhuzamosan kötni többek szerint.
Szia!
Ha a leírás jó amit adtál hozzá akkor a kék és a barna az 230V váltó. A két fekete pedig zár vagy nyit max, 250V-ot köthetsz a feketékre. Szerintem leközelebb használd a link gombot mert moderátorok nem szeretik ha nem használják, és nem is valami jó másolgatni ha valaki meg akarja nézni.
Hello!
Bár fogalmam sincs, hogy mi jó van abban, ha szemembe villogtatnak, de legyen.. A kapcsolásban a villogás ütemét a potival állíthatod. A villogás sebessége kb. 0,4 másodperc és két másodperc között állíthatod. A Led felvillanási idejét 0,2sec-ra választottam. Ha ezek az idők lassúak lennének, a C1 csökkentésével beállíthatod a kívánt értékre. A kapcsolás, közel 1A-rel villogtatja a Led-et. Ezt az áramot csökkentheted, ha az R4 ellenállását növeled. A BD tranyót, kis hűtőbordára kell szerelni, ha a Led feszültsége nem közelíti a tápfeszültséget. De a nyitófeszültségek összege nem lehet több, mint a tápfesz-1V. üdv! proli007
Igen
igazad van de szerintem nem lesz olyan sok led rajta
Köszi szépen a tanácsot lenne egy másik dolog
van egy sla5058 ic-ém ehez kellene valami jo kapcsolási rajz.
Akkor marad a sorba kötés de azt meg nem írta hogy mekkora tápot tud neki adni meg hogy mennyi led kell neki csak ennyit.
[quote]"a led része az meg már kész az 5-6v ról üzemel úgy van megcsinálva."
Örülök hogy tudtam segíteni
Az SLA5058 IC-ben csak 5db fet van elég sok mindenre jó lehet Pl:, léptető motor vezérlő ha jól gondolom
Nem tudom milyen teljesítményűek de azt is lehet belőle rajzot azt sajnos nem tudok
Sziasztok
Van egy ledes kijelzőm, de nem tudom, hogy melyik láb mi? Tud valaki kapcsolási rajzot küldeni? Köszi
Hello!
Látnoknak nézed a segítőket? Honnan tudjuk meg, hogy neked mid van? üdv! proli007
Hello!
Azt azért elárulom, hogy ez a kapcsolás több okból sem jó. üdv! proli007
Bocs
2X 5 lába van Mi kell még róla? Itt egy elég rossz kép, de talán látszik rajta az ami kell. Köszi
Hello!
Hát ez nekem magas :bummafejbe: pár dolgot megértettem pl hogy a frekvencia függ az áramerősítéstől de szerintem édes kevés ez, és a lényeg elenyészik, de ezentúl nem igazán értettem meg hogy minek a függvényében / kapcsolás függvényében változik meg a frekvencia intervallum.
Fogj egy elemet és próbálgasd, akkor rájössz, melyik a közös pont (a közös anód vagy katód). A többi láb az egyes szegmensek bemenete. Ilyen kijelzőm nekem is van, azon a 3as és a 8as láb a közös katód.
jah, előtét ellenállást is használj, nehogy kinyírd
Egy olyan kérdésem lenne ha nekiállok mondjuk egy erősítőnek és mondjuk 1 k ohmos ellenállás kellene d nincs nekem itthon akkor egy más után beköthetek 2 0.50
egymás után?
Igen, ha sorosan kötöd őket, akkor összeadódik az ellenállásuk.
Sziasztok!
Holnap vizsgázom, és pár dologgal nem vagyok tisztában, pedig utánakerestem neten is, de konkrétan erre nem találtam választ, valaki ki tudna segíteni? Előre is köszönöm! A kérdés a MOS tranzisztorokra, ill. különböző típusaira vonatkozik: melyiknél milyen az elzáródási feszültség illetve a küszöbfeszültség? Amit eddig sikerült kiderítenem: Kiürítéses N csatornás MOS: elzáródási fesz. lehet negatív ill pozitív (növekményes üzemmódban), küszöbfesz.? (elvileg pozitív) Növekményes N csatornás: elzáródási fesz mindig pozitív, küszöbfesz..? Kiürítéses P csatornás: itt nem vagyok biztos benne, de szerintem negatív az elzáródási fesz. és a küszöbfesz pozitív (erősítsen meg valaki!) Növekményes P csatornás: itt is csak tipp, hogy szintén negatív, de fogalmam sincs, nem találtam ezt konkrétan megmondó leírást, és nincs időm annyira mélyen beleásni magam, hogy átlássam az egészet és nekem is nyilvánvaló legyen. Holnap dél körül vizsgázom, remélem ti okosabbak vagytok ![]() Üdv. Shanti |
Bejelentkezés
Hirdetés |





Igazából azért kérdeztem, mert én ugyan nem akarok a közeljövőben hálózati trafót tekercselgetni (csak a rézdrót kellett), de szívesen odaadom, akinek esetleg szüksége van rá (BP. 21. ker).
ezért maradt a paint.








