Fórum témák
» Több friss téma |
Hűhha, ne légy lusta, forrón izgat az elektromos pH-szonda!
De hát ott a teljes kapcsolása, annyi az egész!
Milyen anyagból vannak a szondák, mekkora távolságra, hogyan néz ki? Ez így inkább egy vezetőképességmérőnek néz ki. Irányérték R1, P1-nek? 100uA-os a műszer, vagy milyen?
Szívesen fogadnánk képeket.
A lustaság fél egészség!
Ismét tett fel a Vaterára valaki ilyet, így nem kellett fényképeznem. (Az az igazság, hogy csúcsforgalom van nálam munka terén...) A "szonda" két rozsdamentes pálca.
Nagyon tetszik ez a kapcsolás nekem. Szeretném megépíteni. Arra lennék kiváncsi, hogy a ponossága révén alkalmas e egy medence ph értékenek megmérésére? És a szonda két fele mivel van elszigetelve? Vagy ennek nincs jelentősége? És a vezeték anyaga, vagy csatlakozásának módja számít e a mérés ponosságában? Ennek a szondának a működési elvét nem igazán értem. Minden segítséget köszönök előre is!
Üdv! Ezt építsd meg. Szondát meg inkább vegyél hozzá. Házilag esélytelen elkészíteni hacsak nem tanultál 10 évet egy jénai üvegtechnikusnál.
Ennyi lenne az egész? Ez nagyon egyszerű.Ehez menne egy digit mérő, és kész is.
Nem tanultam üveg fujást, és vegyész mérnök sem vagyok. Viszont amit itt írt egy fórumtársunk a szonda elkészítéséről, az egy próbát mindenképpen megérne szerintem.Már csak azért is, mert nincs nagy anyagi vonzata az elkészítésének. Csak nehéz valami olyat elkészíteni aminek az ember nem érti a működési elvét.
Akkor itt egy kis olvasnivaló.
Köszi,de mivel tudom megnyitni ezeket a filéket??
Köszönöm szépen!
Majd áttanulmányozom.
Az előttem szolok jó nagy baromságokat írtak pH mérés nem lehet 2 vascsővel mérni az EC mérés
PH mérés kizárólag (bizonyos gyárak most próbálkoznak félvezetős módszerrel pH mérni nem nagy sikerrel) üveg elektróddal lehetséges. Az elektródot H+ ionokat átengedi. Két elektrodra van szükség egy pH elektródra és egy referencia elektródra amelyet gyakran 1 Üvegtestbe építenek be ami úgy néz ki hogy az alján van egy különleges H+ ionokat áteresztő üveg gömb az oldalán pedig van úgynevezett só híd (amiből lehet 1,2,3 ... darab is) Ez a só híd választaj el a szonda belselyében lévő KCl a mérendő közegtől. A szonda úgy működik mint egy galvánelem 7Ph ad 0mv minden pH ~56mV ad tehát hogy egyértelmű legyek 4 pH -168mV ad 10 pH-ra pedig +168mV Ami még probléma az az illesztés mivel ezek a szondák nagy inpedanciásak kb 10Mohm tehát az előerősítőnek ez tudnia kell kezelni én 7621 előerősítőt szoktam használni ami aránylag olcsó és pontos bár minél jobb minőséget használsz annál pontosabb lesz a mérésed. Ill. piacon kapott szondák mind árnyékoltak azt az árnyékolást a előerősitő és a szonda között is folytatni kell mivel ez az 56mV/pH igen kicsi ezért a levegöböl összeszedett zavarok néhány mV is nagyon pontatlanná teszik a mérést. Remélem segítettem Ha valakinek kérdése van forduljon hozzám bizalommal Joci
Szia!
Sikerült megcsinálni beppy ph mérőjét? Esetleg valaki másnak sikerült megcsinálnia?
Szia!
Kb. két éve megépítettem a műszert mivel szerettem volna az akváriumban folyamatosan mérni a PH-t (sőt a szabályzás is megoldható vele). Nagy ász a kidolgozója. A spanyol eredeti szöveget csak később tudtam lefodítani, ami fontos a megépítéshez és a kalibráláshoz (főleg úgy hogy, az amatőrők között is kezdő vagyok). Beppy féle elektróda nem vált be, a gyárira (18e Ft) meg soká lesz zsé + kell 2 fajta kalibráló folyaddék (2*5eFt). A V-mérő részt gyárival helyetesítetem, mivel nem volt néhány alkatrész. A doboza csúnya, de úgy sem használom.
Szia!
Köszönöm, hogy írtál. Írtam vissza privátban az e-mail címedre amit itt láthatok a fórumon. Várom válaszod!
Szia!
Én is az akváriumomhoz szeretnék egy PH szenzort készíteni. Kérdésem a következő: hozzá tudnék-e jutni az általad megépített szenzor dokumentációjához. Ha igen akkor előre is köszönöm.
Itt van egy leírás: Bővebben: Link. Google ad több találatot is.
Hello,
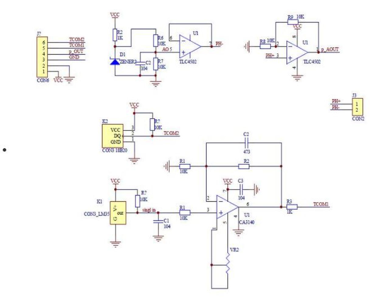
Csak nem értem, hogy amit én néztem: ph module, az hogyan van, mert amit találok a neten ott van egy plusz csatlakozó a DS18B20-hez és úgy van is értelme, hogy az egyik pin az LM35-é, a másik pin a DS18B20-é, az egyikkel gondolom víz-hőmérsékletet, a másikkal a külső hőmérsékletet tudom mérni. Nézegetem ezt a képet a nyákról és nem igazán találok rajta két érzékelőt, de helyet sem látok ahova tudnám pl a Ds18B20-at (kép) bekötni. A kapcsolási rajzon ha jól értelmezem ott van mindkét érzékelőnek a kalibrálási lehetősége (kép). Valaki légyszíves segítsen értelmezni ezt a kütyüt. Illetve ha én nem használom ezeket a lábakat, ergo nem használok a pH érték méréshez hőmérsékleti adatokat az mennyire befolyásolja nekem a mérési eredményeket. |
Bejelentkezés
Hirdetés |














