Fórum témák
» Több friss téma |
Azt hiszem akkor 555 helyett mást keresek, először szerintem avr-rel szoftverből generálom, ami elvileg elég pontos, ha úgy müxik, akkor jöhet CMOS vagy kristály.
Még régebben csináltam CMOS-szal kis teljesítményű rádió adót, de már fogalmam sincs hogy számolom a frekit, nincs estleg valami egyszerű képletetek rá?
Csatolom a könyvem megfelelő részét.
Kicsit homályos, de azért szerintem olvasható. Egyébként T=2RC => F=1/T
Pont kéznél volt egy avr-es kapcsolás, beépítettem egy infra ledet (+ellenállás természetesen) és írtam rá egy progit, hogy 36 kHz-el villogtassa.
Sajnos így sem müxik folyamatosan. Gondoltam, hogy nem pontos a feki, így végigpásztázam a környező tartományt, de ugyanaz. Viszont, ha kapcsolgatom 50ms be, 50ms ki a 36 kHz-et, akkor ezt rendesen követi. A villogtatást timer-rel csináltam, 4 Mhz-es a proci órajele. Így egy "ütés" 0.25 uS-ig tart 36 kHz-nél tehát 2x56-ig számol a timer(beakcs, kikacs). Lehet, hogy a TSOP-t kötöm be rosszul? + láb 5V-ra, - láb nullára, a jel meg egy 10k ellenálláson egy tranyó bázisára. Más is kellene az áramkörbe? Üdv
Nekem a tápfeszen kivül egy led + előtét ellenállás volt.
Hát nem tom. Ha nincs más megoldás akkor kapcsolgasd a 50mSec ideig.
nincs más megoldás? énis ezzel tökölök. rohadjon meg az 55 hiába szaggatom vele a 36khz-es áramkört (az első 2hz-es) nem jó!
mit csináljak? :help::wilting:
hiába szaggatom 20hz-es iastabil 555-el a 36khz-es áramkört nem működik. akkor mi lehet a baja?
A válasz a kérdésedbe van.Szerinted miért 36khz-s a tsop?Mert csak azt a frekit komálja isten igazábol!!
Erre te meg nagyon kicsive nyomod.Ahogy írod és ha igaz, amit írsz.
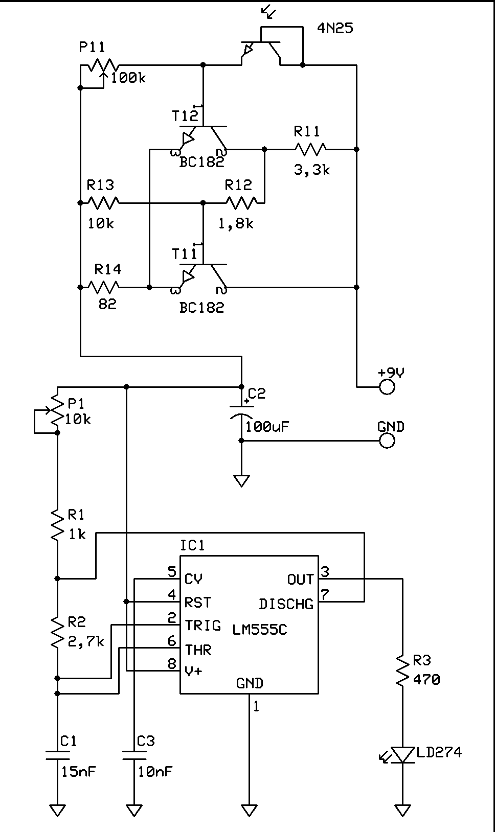
3-as ábra!
R1=1.8 kohm R2=19 kohm =18k+1k C=0.001µF =1nF T1=0.014 ms T2=0.013 ms (majdnem 50%-os kitöltési tényező) Frekvencia: 36.18 kHz <-ennek már jónak kéne lennie a tsop1736-nak [pic]http://ourworld.compuserve.com/homepages/Bill_Bowden/555exp.gif[/pic] ezt csináltam meg!
Az 555 elvileg max 40Khz-ig alkalmazható. Erre a célra egy 4011-ből felépített oszcillátor lenne jó. Az nagyon pontos.
Itt pár sorral odéb irtam, hogy mi a baja. + egy képet is csatoltam amiben benne van a 4011 osc. kapcsolása + számítása.
Szia!
En epitettem mar regen egy fenysorompot,sajat agyszulemeny volt,ami egy tirisztorbol 2 tranzisztorbol,nehany ellenallasbol allt.A jelet(fenyt) egy kulcstarto lezerrel adtam neki.Nagyon profin mukodott A lezer fenyt ra kellett allitani az egyik lereszelt BC -re(ugyanis ez volt a fototranyo ) ,a raallitas egy picit nehezkes volt,de mukodott.Ha megtalalom a rajzat belinkelem,de nem nehez kitalalni az egeszet,csak most foglalt vagyok...
Sziasztok!
Már átnéztem egy csomó topikot ilyen ügyben, de nem találtam egyértelműt. Szeretnék egy olyan fénysorompót építeni aminek ha az útjába kerül valami, mindjuk egy hangszóró elkezd csipogni, vagy felvillan egy led. kapcsolási rajzot szívesen elfogadok (ha lehet egyértelműt ). Válaszaitokat előre is köszi
köszi a segítséget
még zat szeretném megkérdezni hogy szerinted milyen infraledet és infratranzisztort használjak, és hogx kb. mennyi az ára
Nem találtam ilyen relét, ha nagyon akarod, kidolgozok valami tervet a probléma kiküszöbölésére!
és még annyi higy hogy gondolod azt a relés megoldást
Először is, olyan, hogy infratranzisztor, olyan nincs, erre a célra sima fototranzisztort, vagy speciális infravevőt szokás használni! Szerintem egy 875nM-es 5mm átmérőjű infra ledet használj, és egy BWP 14-es fototranyót, csak árnyékold le, mert bezavarja a természetes fény!
Van olyan relé ami akkor zár, amikor áram alatt van, és elméletileg, kéne lennie egy olyannak ami akkor nyit! Mert, ha egy testtel megszakítod a fény útját (ebben az áramkörben), akkor nem világít a LED, ekkor zárna a relé és ekkor sípolna a hangszóró! Remélem érted!
választ köszi
az msn címem: szrichard123@hotmail.com ezen gyorsabban folytathatnánk a tárgyalást
Én is épp erre gondoltam!! +egy-egy bögre kávé!!
Sziasztok!
Én valahol itt a fórumokon(nemtom hol) találtam egy kapcsolási rajzot infrasorompóról! EZt én megpróbáltam összeépíteni egy alkony kapcsolóval! Ezekkel én egy szobában a láblámpákat akarom vezérelni! Ha világos van a szobában, a láblámpák kapcsoljanak ki, és csak akkor kapcsolhassanak be, ha valaki elmegy az érzékelő elött és sötét van a szobában! Valami ilyesmi lett a végeredmény és érdeklődnék arról, hogy ez vajon működhet e? Mielött szétégetem az alkatrészeket! Tudna segíteni valaki? Köszi előre is! A kapcsolási rajzok mellékelve!
Sziasztok!
Ennek az infra adó vevőnek 12 voltot használhatok tápfesznek??
Szerintem arra is készült.
üdv! proli007
Sziasztok!
Van egy olyan riasztóm, ami két infra sorompót figyel. Akkor riaszt, ha mindkét fény megszakad. Az adó-vevő páros a baji elektronikás "intelligens infra sorompó" lézer modulokkal. A rendszer működik, de a nem megfeleő rögzítés miatt a fény "elmászik" és vakriasztásokat okoz. Az adó és vevő között kb. 5 méter a távolság. A vevők fikszen, stabilan vannak rögzítve, erre szoktuk az adókat ráállítani, amik egy - egy halogénlámpás mozgásérzékelő tetejére van felfogatva. Ez allítható függőleges és vízszintaes irányba is. ( Ez a pontos beállítást szolgálná) De ezzel az a probléma, hogy műanyagból van és a saját rugalmassága valamint a hőmérséklet változása miatt minimálisan elmozdul, ami miatt megszakad az érzékelés. Ha valaki tud a rögzítéssel kapcsolatban jó ötlettel segíteni az kérem segítsen.
Sziasztok! Van egy infravörös fénysorompó kapcsolás a Conrad oldalán amiben a vevő oldalon van egy "U2531" -es IC.
Ezt mivel tudnám helyettesíteni, mert sehol sem kapok még hasonlót sem. ![]() Ha van valamilyen tapasztalat ezen a téren szívesen fogadom. Vagy ha van egy jobb kapcsolása valakinek, amit ajánlana. ![]()
Még annyit h legalább 10 méter áthidalására lenne szükségem...
Idézet: „Vagy ha van egy jobb kapcsolása valakinek, amit ajánlana.” Esetleg lézer fénysorompó? Bővebben: Link
Hali!
Lenne egy TSOP 1763-as és egy TSOP 4836-os infra vevőm! Valamelyik segítségével szeretnék egy nagyon egyszerű infra kaput csinállni, aminek 5 volton kéne működni, és egy relét kapcsolni! Aki tudna valami egszerű kapcsolást kérem segítsen! üdv PIXI |
Bejelentkezés
Hirdetés |





mit csináljak? :help::wilting:
A lezer fenyt ra kellett allitani az egyik lereszelt BC -re(ugyanis ez volt a fototranyo










