Fórum témák
» Több friss téma |
Mielőtt kérdezel, a következő két dolgot ellenőrizd!
I. A helyes tápfeszültségek megléte.
II. A kimeneten van-e egyenfeszültség.
Élesztés.
Ezzel a felállással jónak tűnik a rajz!
Tápfeszt ráadod az ellenállatokon keresztül beállítod P1-el, hogy a kimeneten a legkissebb egyen fesz legyen, utána P2-vel a nyugalmi áramot. És örülünk ha sikerül a dolog
Értem, szóval a hangszóró kimenetnél kellene beállítani a legkisebb egyenfeszt. Nos én tegnap mértem itt és nincs semmilyen fesz . Gondolom hogy a hibás Fetek miatt.
A lényag, hogy ha meglesznek a Fetek akkor próbáljam így ki. Köszönöm a segítséget nagyon rendes vagy. Üdv.: István
Nincs mit és sok sikert! Kíváncsi leszek a végeredményre mert elvileg még nagyobbat is szólhat egy quad-nál. Nekem itthonra csak egy mono quad-om van és az is elég.
Akkor megpróbálok rendet rakni a kábelek között.Hátha.
Szia!
Én a drágábbat venném, ha jól emlékszem a SNK a Sanken-t jelöli.
Komolyan fontolgatom a hiraga végfok megépítését,ill újraélesztését,de a honlapját nézegetve kissé elijesztett,h csatornánként 160-180ezer(!!)mikrofarados szűrést ajánl hozzá a szerző.Csak ekkora táppal tudná a maximális hangminőségét,vagy lehetne ésszerű mértékben csökkenteni? 80e.µF-nál nem tudnék többet alkalmazni,csatornánként.
Sziasztok!
Neten olvasgatva nekem a Zen erosito nyerte el a tetszesemet, mert egyszeru es jo hangzasu. passdiy.com -ot ajanlom figyelmetekbe. Ugy dontottem, hogy tovabb fejlesztem! Itt mellekeltem a kapcsolasomat. BUZ11 FET-et erre a celra megfelelonek talalom. Az erosito 25V-os tap es 4Ohmos terhelesen 15W-ot produkal szamitasaim szerint. Ekkor a bemeno jel kb 1V. 1 csatorna FETjei osszesen 50W hot adnak le. A fejlesztesem a kimeno hf jel pontja. A ket soros 0.15Ohmos ellenallason a feszultsegeses allando. Errol a BC184C gondoskodik. A hangszoro arama hol az egyik, hol a masik ellenallason folyik. Tehat amennyit nol az aram az egyik ellenallason (0.15Ohm) a masikon annyit csokken. Igy a FET-ek tiszta "A" osztalyban dolgoznak jelentos aramtartalekkal. A 12.5V-os feltapot a 25K potival be kell allitani. Fix 22K durvan megteszi. A kapcsolas kritikus eleme a BC184C b-k kozott levo 220p ker kondi. Helyes ertekenek megvalasztasaval az erosito torzitasa minimalizalhato. Sajnos nekem erre nincs muszerezettsegem :no: A kapcsolashoz panelt kesziteni nem szukseges. A fold pont csillag kialakitasu legyen. A felso FET drainjehez minnel kozelebb kell a 100n es 1000u kondiknak lenni. Sikeres utanepitest kivanok es varom a velemenyeteket
A szerző 189.000+39.000µF-ot ajánl, persze szimmetrikus táp lévén ezt duplán. És ha két külön tápot akarsz akkor még azt is duplán. Pécsen a resonator electronicnál vettem olcsón 22.000µF/35V kondikat. 555Ft volt darabja Gluxon márkájú. 40db-bal meg is oldottam a táp kérdését. Keresd fel őket, hátha tudnak még olcsón szerezni.Bővebben: Link
"40db-bal meg is oldottam a táp kérdését"
Hmm...ez igazán megnyugtató! 40x555,az 22.200ft,-ennyit talán mégse szánnék rá,legalábbis addig,míg nem döntök,végleges készülék marad-e.Valószínű,teszek egy próbát,de ezekszerint a 66ezer µF-jaim itt csak játékszernek számítanak. Azért köszi!
Sziasztok
Nálam van egy Phonic mm 1002-es hangszínszabályzóKép és az lenne a kérdésem, hogy érdemes-e elékötni egy autó erősítőt? Számítógépen üzemel. Előre is köszönöm!
Esetleg utána érdemes kötni. Egy próbát szerintem mindenképpen megér.
Ez érdekes...talán megér egy próbát.A 15W-ot mérted is,vagy csak kalkuláció? Elvileg 4ohm-ra kijöhet ennyi,ha valóban tudja,megéri.A nyugalmi áramot mivel tudod állítani?
És még az a kérdésem lenne, hogy be vannak számozva a csatlakozók 1-10ig azok a hangfalakat jelölik?
mert csak a main részben szól.
Szia!
ha szeretnéd, akkor nálam működőképessé lehet tenni, és meghallgathatod, ha pesti vagy, privátban értekezzünk erről ha érdekel az ötlet. szerk.: most nézem, hogy cibakháza, de ha erre jársz, vagy akármi..
Hello fórumozók!
Olyan problémám lenne ,hogy van egy grundig v8200 mk II típusú eqalaseres erősítőm és kb 3/4 hangerőnél leold benne szerintem valami relé.mihelyt lejjebhúzom a hangrőt visszakapcsol. A hangfalaim is megfelelnek teljesitményre is meg Ω számra is. valaki segítsen , hogy mit tudok vele csinálni,hogy ne kapcsoljon ki... előre is köszönöm!
Üdv
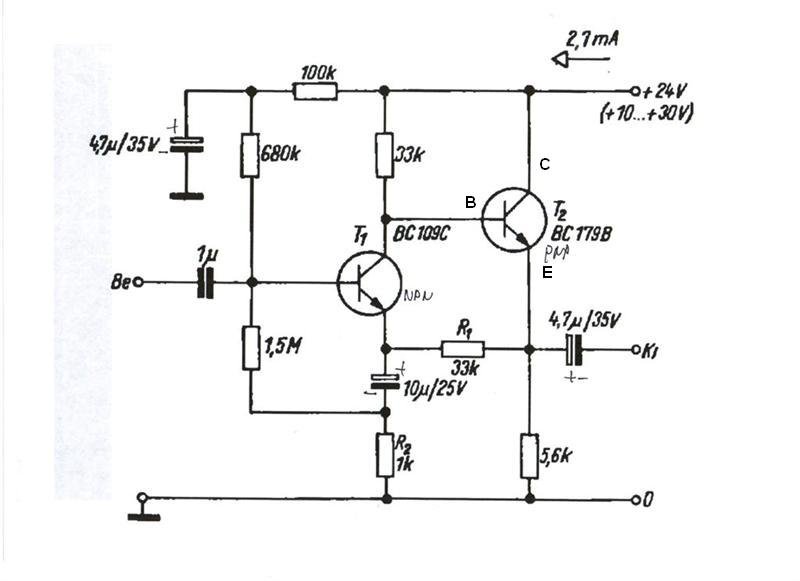
Van egy problémám a mellékelt kapcsolási rajzzal, méghozzá az, hogy a BC179B tranzisztor PNP és a bekötése NPN tranzisztorhoz való. Valaki tud segíteni, hogy akkor most hogyan kössem be a BC179-et?
Szia!
Én két NPN tranzisztorral próbálnám ki...
Sziasztok, mi a véleményetek erről a rajzról
Szerintetek működőképes.
Szia!
Működőképes, de eléggé elnagyolt. Szerintem ez hangszererősítőnek jó. Ezzel a tranzisztorpárral(TIP142-TIP147) jobb kapcsolás is van itt a HE-n. Bővebben: Link
Kössz a gyors választ.
Én egy 200Wattos hangszórót akarok hajtani vele. Otthoni használatra szerintem jólesz.
Szia!
Sikerült megoldani, beírom a kapcsolási rajzba, hátha kellhet még valakinek, így kell bekötni a PNP tranzisztort, de azért köszönöm a segítséget.
Pl. nincs benne védelem, a végfokok munkapont beállítását két darab dióda végzi.
A BC558-as tranzisztor 30V-os és a tápfeszültség 45V...
Szia!
Ha tényleg PNP és így kötötted be akkor nem jó!
Nem én csináltam. a neten találtam,és írták hogy működik
|
Bejelentkezés
Hirdetés |













