Fórum témák
» Több friss téma |
Fórum » Kapcsolási rajzot keresek
Témaindító: Kallai Csaba, idő: Márc 11, 2006
Témakörök:
NEM kell bocsánatot kérned ! Inkább köszi !........
Sziasztok! Keresek a В3-40 nevű orosz mikrovoltmérőről bármit! (kapcs rajz, manuál).
Még mindég keresem a KZ 1405-ös lengyel funkciógenerátor rajzát, manualját. Valaki megigérte nekem hogy segít, de nem jött össze .
Sziasztok!
Irányváltós ütemvezérlő kapcsolási és/vagy nyákrajzot keresek. Ezt már megépítettem a leírt módosításokkal, de nem működött: Bővebben: Link Egy másikra lenne szükségem amiben nincs mikrokontroller.
В3-40 nevű orosz mikrovoltmérőről bármit!Bővebben: Link
Скачать себе![u]rákattintasz és a tiéd, az oldal mehet a kedvencekhez.
Hello VRubenX!
Pár nappal ezelőtt adtad a CW-28C33N TV kapcs. rajzának letöltési helyét. Az elvi e.k. rajz mellé a ny.ák. rajzot, ill. a beültetésit is le lehet tölteni az adott helyről? Nagy segítség lenne, ha ezzel kapcsolatosan is lenne javaslatod. Másrészt, ha valaki a rajzok olvasásához nem a not-bookja monitorát használja, akkor érdemes azt ki printelni. Nálam bevált, hogy a pdf-ben lévő rajzot először a PGF-XChange View-el beolvasatam, majd exportálás/ jpg -be. Aztán a Faststone image Viewer-el a most már jpg-s rajzot tetszés szerint, pixeles felbontásban lehet szeletelni, nagyítani, A4-es méretbe printelni. (Aprogik ingyenesek - Google)
Szia!
Nem, az sajnos nincs ott fent láttam már olyan TV kapcsolási rajzot amihez mellékelte a gyár de úgy látszik ehhez nem.
Sziasztok!
A Ferisol LF301 RF szignál rajzát keresem.
Helosztok 2 napja pukkant a TV-ém 1-et .Megvan hogy mi pukkant a függöleges eltérítő IC ment ki .CSak az a baj hogy nem tudom le olvasni a tipusát mert amint emlitettem széttpukkant .Kellene nekem a tévé kapcsolási rajza már mindenhol kerestem.Amugy ez 1
SAMSUNG CW-28D85V Tv 100Hz .nagyon jo kép volt rajta.Ha valakinek VAN 1 ijen TV-je vagy találkapcsolási rajzott az küldjön emailt erre a címre:***** a segítségeteket előre is köszönöm.
Néhány észrevétel:
Próbálj meg helyesen írni. Nem olyan nagy fáradtság, hogy a Word-ben, vagy más, helyesírást is ellenőrző szerkesztőben előbb leellenőrzöd, hogy amit írtál, helyes-e. (Pl. az "ilyen" szó ly-nal írandó; az írásjelek a szót közvetlenül követik, nem szóközzel, ellenben a következő szó és az írásjel közé szóközt teszünk; A mondatokat nagy kezdőbetűvel írjuk, stb.) Az e-mail címet soha nem írjuk be a fórumba, hacsak nem vagyunk mazochisták, és nem imádjuk perverz módon a spam-eket. A fórum azért van, hogy az információ itt őrződjék meg, hogy ha később másnak is szüksége van rá, megtalálja. Ezért nem kérünk semmit e-mailben, hanem itt, a fórumban kérünk választ. (Ez a válasz lehet a keresett dokumentum maga, vagy egy reá mutató link.) Kérlek, hogy legközelebb ezt is vedd figyelembe a hozzászólásodban, mert sem a fórumtagok, sem mi, moderátorok nem szeretjük az ilyen dolgokat! Köszönöm.
Sziasztok!
Keresném az OMSZÖV OE 96-os funkciógenerátor és frekvenciamérő kapcsolási rajzát, manualját. Minden segítséget előre is köszönök!
Sziasztok! Orion CT656 egész TV kapcsolási rajzát keresem, az RF és a hang rész rajza már megvan Llaci56 jóvoltából.
Köszi!
Üdv Mindenkinek.
Valaki tud nekem segiteni SANSUI R-50 reciver kapcsolási rajz ügyében? (főként a végfok érdekelne, mert az ment szét) Már szétkerestem az agyam, de sehol se találok letölthető rajzot. Előre is köszönöm ha valaki segit.
szia sztem nem azért ir igy mert nem tud hejesen irni
hanem igy gyorsabb mint sok más hejen is és látom nem tiltottad le mint máskor aki ijet irt vagy csak lemaradtam rola máskor valakit azt egyből letiltottátok ez már haladás biztos értettetek a figyelmeztetésből mert vhol ezt olvastam rolatok amugy meg ez nem nyelvtani hejesirási oldal hanem szakmai aszem de tiltsatok le ugyse vagyok itt csak ritkán
Idézet a fórum szabályzatból:
Idézet: „XXVI. Adminnak és moderátornak nem szólunk be, pláne nem durván. Hiába hisszük, hogy nekünk van igazunk, nincs. Ha mégis beszólunk, vállaljuk a következményeket, ami lehet egy enyhe rászólástól kezdve bármi, egészen a fórumról való letiltásig. Persze ha igazad van, akkor megsimogatjuk a fejedet és még esetleg meg is köszönjük.” Következmény az adatlapon.
Hello mindenkinek!
Kapcsolási rajzot keresek egy Bang&Olufsen Beomaster 3000-es rádióerősítőhöz. Javításra van nálam, de pár ellenállás és tranzisztor elfüstölt és olvashatatlan az értéke:S ![]() A végfokpanelről is elég lenne, esetleg a tápról ha van. köszönöm előre is Üdv!
Sziasztok!
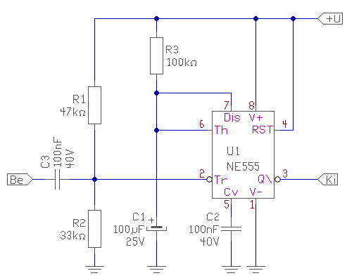
Egy olyan rajzot keresek (feltéve ha létezik) ami lényegében egy tapskapcsoló, de időzített, tehát ha tapsolok bekapcsol az áramkör, meghúzza a relét így is tartja 15-20 másodpercig majd elenged.. Ha ismét tapsolok újból 15-20 másodperc.. Létezik ilyen kapcsolás? Vagy valaki át tudná nekem alakítani a mellékeltet olyanra? (azért ezt a rajzot kéne átalakítani, mert a többi tapskapcsolós rajzban van 4027, én ezt elfelejtettem venni ).Valaki lenne olyan szíves és át tudná nekem alakítani? Időzítőnek jó lenne 555 vagy valamilyen tranzisztoros megoldás... Előre is köszönöm! Üdv!
Üdv all.
Ma hoztak hozzám javítani egy Sharp SM30 HB típusú erősítőt. STK463 végfok ic van benne. Valakinek van ehhez kapcsolási rajza esetleg? Előre is köszönöm.
Szia!
a Google csodákra képes Bővebben: Link Nekem egy Telefunken RR100-as erősítőben van ez.. Én kipurcanva kaptam vettem bele egy új végfokot aztán megy, csak még van rajta javítanivalóm :no: Az egyik oldal torzít.. Na jó, OFF vége.. Üdv!
Hello!
A bistabil fokozat helyett monostabilt kell alkalmazni. Pld így. (a D3 dióda elmaradhat) üdv! proli007
Szia!
Óó! Örök hálám, ennyire egyszerű megoldásban nem is gondolkodtam Tehát az 555 "be" pontja megy a T1 Collektorára? A kimenet pedig a T4 bázisára.. Eddig nem igazán foglalkoztam 555-el a bekapcsolási időt mivel tudom állítani? Előre is köszönöm! üdv!
Hello!
Természetesen ilyen egyszerű! Az érzékenység, viszont legfőképpen az első erősítő fokozattól és az igényeidtől függ. Kicsit nézelődhetnél, az 555-ös topikban, akkor ez nem lenne kérdés. De a 100µF-tól és a 100kohm-tól függ. De szélsőséges (kb. 30sec-nál nagyobb időzítésnek) értékeknek, már nincs értelme. üdv! proli007
Szia!
Értem, az igény, nem olyan nagy táv, 2-3 méter az "áthidalandó" távolság.. Bocsánat a tudatlanságom miatt, honlap nézelődök 555-ös topicokban.. Így a 100µF-al és a 100k Ohm al hány másodperc a "behúzási" idő? üdv!
Hello!
Semmi gond, azért vagyunk itt, hogy az ismereteinket bővítsük. Amúgy kb. 14 másodperc a késleltetési idő. üdv! proli007
Szia!
Oké, a 14 másodperc az tökéletes nekem! Köszönök mindent, így már csak a nyákot kell terveznem Üdv!
Még valami, ennek a tapskapcsolónak a bemeneti erősítőjéről az 555 "csak" egy impulzust kap a tapskor?
Vagy hogyan működik ez? Mitől "indul el" az 555? Ezt azért kérdezem, mert szeretném úgy is hogy ha magnyomok egy gombot akkor ugyan úgy elinduljon az időzítő... Üdv!
Hello!
A kettes lábára érkező, lefelé futó, triggeljelre indul. Ha a 2. láb feszültsége az 1/3 tápfeszültség alá csökken, a késleltetés elindul. (Itt a kondi viszi át a taps jelet. A 47/33kohm osztó, azért szükséges, hogy minél közelebb legyen a munkaponti feszültség az 1/3 tápfeszültséghez. (Ez növeli az áramkör érzékenységét.) A trigger jel, érkezhet egy nyomógombról is, ami a 2. lábat a GND-re köti. üdv! proli007 |
Bejelentkezés
Hirdetés |




.
).

