Fórum témák
» Több friss téma |
Fórum » Inverteres hegesztőtrafó
Az IGBT-k meghajtó áramkörében lévő zénereken mekkora feszt mérsz DVM-mel?Mekkora a meghajtó és vezérlő áramkör összes áramfelvétele és hány volt a segédtáp?Melegszik e a snubber feltünően vagy az IGBT-k bordálya,mekkora a gép alap (nyugalmi) áramfelvétele.Milyen átmérőjű a ferrit (porvas) gyűrű?Az áram érzékelőben jó a 9,1V zéner,esetleg nincs fordítva?
Az IGBT-k akkor pukkannak el,ha a segédtáp hegesztés közben nem tudja tartani a 12V (össze-vissza ugrál) vagy nem jó a meghajtó-leválasztó kistrafó (UI25,EE25-30) légrése,kevés vagy sok a meghajtás feszültsége vagy nem jó a meghajtóban lévő fet lehúzó ellenállása a HFA15TB60 diódákat már nem is említem.Az UC3845N IC egyes gyártóktól hajlamos a gerjedésre,de stabil 12V -ről megy szépen (saját tapasznyalat).Az áramváltó bekötése,szerintem,akkor jó,ha csak kevésbé sípol.Nekem amikor rossz volt a meghajtó trafó légrése (előrébb írtam) énekelt minden,a főtrafó az áramváltó az ELEKTRÓDA ÍVE és még (állítom,hogy onnan jött a hang) az IGBT-k is! A kistrafó légrésére 0,5mm van megadva,a mostani gépemben 0,7mm-nél lett jó az előző 2 gépnél a 0,5mm volt a jó,igaz az áramváltó még rossz beállításnál is működött.
A meghajtó trafó EE25,légrés nélkül használtam(próbáltam), zénereken 4,7V-ot mérek,nyugalmi áramfelvétel 36mA.Légréssel a fesz 4,7V a áramfelvétel 40mA.A segédtáp 12V.(18 V-ból stabilizált).A snubber első próbánál 47/10W huzal ellenállás volt,a mostani verzióban 5x240ohm/2W fémoxid ellenállás párhuzamosan kötve,ami üresjáratban 1perc után tűzforró.(az utolsó próbánál).Ami érdekes,hogy én a kimeneten 70V-ot mértem,pedig a főtrafó E65,19/6 menettel.Nem tudom,hogy mi lehet a gond,az utolsó próbánál téglára tekert dróttal (1ohm)leterheltem a kimenetet,szkóppal néztem az ic 6-os lábán a jelet (áram váltó nem volt bekötve).Amikor leterheltem a,jelalak szétesett, a főtrafó sípolt aztán durr.
75kHz-n járatod? Nekem a 19 menet primér kevésnek tűnik.
30kHz-en.15-20 perc múlva kicsit melegszik de nem veszélyes.próbáltam 45 kHz-en de nem volt sokkal jobb,ezért visszatértem az eredeti beállításhoz.
B=(10^4*U)/(2*f*A*n)
Számolj akkor utána, nem lesz egyenlő nemigaz? Bmax=0.2 T U=300 V f=30*10^3 Hz A=5.4 cm^2 n=19
A Tubi rajz szerint a 4,7V nagyon kevés,a jó érték 5,1-5,4V között van DVM-mel mérve.Az EE25 valószínű,hogy telített légrés nélkül.Nem tudtak az IGBT-k normálisan nyitni és zárni,a snubber 47 ohm csak langyos szokott lenni hosszabb idő után is.Először a vezérlést és a meghajtást hozd össze a fent írt értékre,nem baj,ha az IGBT-k be vannak forrasztva csak ne kapják meg a 300V-t.Ha minden rajz szerinti,légréssel az EE25 magban,12V tápról jönnie kell az 5,1-5,4V értéknek a zénereken,0,1V eltérés lehetséges.EE25 tekercsbekötéseit ellenőrizni a lemágnesező diódával együtt (biztos,hogy jól tekerted meg ezt a trafót?).Az E65 B értéke 0,4,jó az a 19/6 menetszám,légrés 0,1mm mindhárom oszlopnál,igaz kicsit melegszik,de elkészült már vagy 60 darab,amiről tudok,még nem volt gond.Áramváltó és áramkorlát nélkül kár volt a gépet így terhelni!
Bocs nem tudtam, hogy a műszerrel DC vagy AC módban mérjek.AC módban 4,7V légrés változtatással nem változik,DC módban 5,5V légrés nélkül, légréssel 5,2V.Azért gondoltam ,hogy leterhelem 1 ohmmal mert szerintem így max 70-80A folyhatna,de így is összeomlott a vezérlés,ezért arra gondoltam ,hogy valami gerjed.(rossz paneltervezés miatt?)Valamelyik orosz oldalon láttam,hogy a vezérlést fémdobozba rakták,lehet hogy megpróbálom.
Lehet,hogy nem is volt rossz a géped! ? Nem kellett volna áramkorlát nélkül terhelni.Nem is biztos,hogy gerjedt.Az 5,2V jó érték.A fém doboz sem segít,ha ez az áramkör gerjedne.Hogy csináltad a vez. panelt,ahogy mi ?
Fémdobozba majd a végén kell rakni, ........... amikor kész.
Nem igazán,még akkor készült amikor a terminál fórumot nézegettem,ott még nem volt panelrajz feltöltve ha jól emlékszem.
Sziasztok ! Az volna a kérdésem , hogy a Tali Bt -nél ,milyen magot kellene vennem értem ezt úgy ,hogy az
- Al érték - Anyagminőség - E25 vagy E30 - vagy egy konkrét mag kódja amivel már építetetek gépet és bevált a meghajtó trafóhoz . Előre is köszönöm a segítségeteket
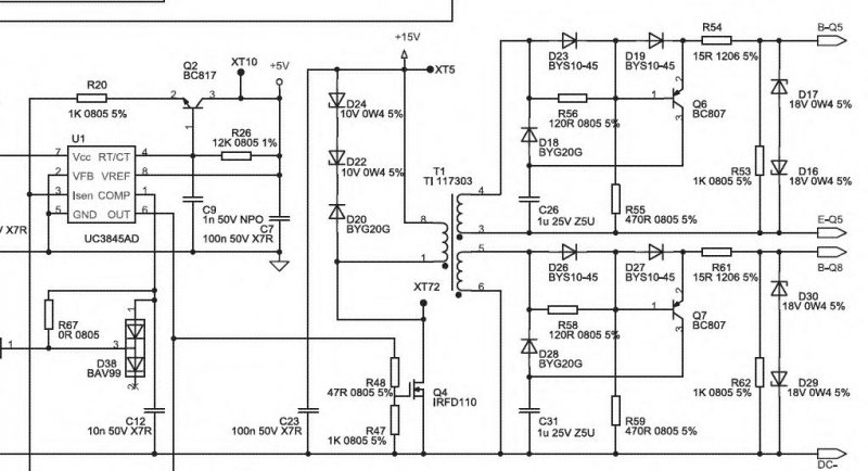
Pár oldallal vissza,Tubival raktunk fel panelrajzokat,nézd meg őket,nekünk beváltak.
A lomex-nél lehet kapni E20-as magot csévével! 1db cséve+2db mag! Nézd meg nem drága talán egy 100-as!
Viszont az E 20-as magnál ne tegyél légrést nem kell, mert akkor terheli a meghajtó fet-et + az 1N5819-es diódát gallyra verheti! Itt van egy komplett vezérlés terv rajta a leragadás védelem is ! Többször megépítve már!
Néhányan hajlamosak keverni az E-E magot az E-I maggal, bár mindkét fajta jó! Az E-E 20-as magba nem kell légrés viszont az E-I 25-30-as magba kell 0.5mm
Szia!
A lomex-hez annyit tennék hozzá, hogy én ott 3 komplett EE20-as trafót vettem 430, vagy 450-ért még az ÁFA-emelés előtt...
Szervusztok , úgy látom hogy ez a meghajtó trafó többeknek is problémát okoz . Beszerzés és szétszedés tekintetében . Ötletként felmerült a toroid mag használata, amit rossz pc táp-ból ki lehet termelni .Mint az áramváltó esetében.Így nem játszana szerepet a "HÉZAG"beállítása.Vagy ez más problémát okozna ?
Mondjátok, légrést miért kell tenni a meghajtó trafóba?
És miért okoz különbséget az, hogy a ferrit hol van elválasztva? (E-I ill. E-3)
Ha jól gondolom a pc-tápban porvas van és nem ferrit ami végépp nem lenne jó erre a célra. Másik kérdés szerintetek az okozhatott gondot nekem,hogy a pc-tápban lévő hálózati szűrő vasára E25-re tekertem a gate trafót? kis terhelésre is melegedett a vas és ez okozhatta,hogy sose ment rendesen semmim? Mert olvastam már hogy az a ferrit?? ha egyáltalán az nem birja a frekit! Most szereztem rendes E30-at csévével erre elkészitem a trafót és beszámolok az eredményekről! Üdv
A ferriteket is több csoportba sorolják, felhasználás szerint. Ebből következik hogy tetszőleges ferrit nem használható minden célra. A ferrit katalógusok táblázatos formában közlik az adott típusra vonatkozó összes paramétert, valamint közlik azt a frekvenciatartományt,amelyen belül a megadott paramétereket a gyártó garantálni tudja. Néhol fellelhető az is hogy egy-egy típus milyen célra alkalmazható elsősorban. Tehát az általad említett melegedés valószínűleg azért következett be, mert az adott helyre nem megfelelő ferritet választottál.A hálózati szűrő ferritje abszolút alkalmatlan meghajtó trafónak, hiszen pont az a feladata,hogy a hálózat felé az impulzusok útjába akadályt gördítsen, a meghajtó trafónak viszont a legkisebb mértékű torzítással kell átvinni a négyszög jelet.
Én is készítettem PC tápból kitermelt trafóval Gate meghajtót, de nem volt vele semmi gond. Most azért nem csinálom ilyenből, mert elfogyott és azért kerestünk más alternatívát, hogy olcsó és jó legyen! Az E20-as tökéletes erre a célra! Persze továbra is jó a monitorokból, Pc tápból, stb kitermelt trafók is!
Azért arra figyelni, hogy ne zavarszűrőből készüljön, mert bár 25-ös, de lehet, hogy a mag keresztmetszete kicsi! Ide kb. 6x6mm-es keresztmetszet kell ám!
Köszönöm urak a választ!
A kicsi 6x6-os, a nagyobb pedig 7x7-es akkor megpróbálom ezzel inkább mert a csévén is kényelmesebben ( pont 1 sorra kifér a 35 menet ) el is férek.
Olyan helyről próbálj "kitermelni"trafót, ami biztosan a kapcsolóüzemű-tehát a nagyobb frekvenciás részben van.
Helló ! Köszi az infót . A rajzot milyen progival tudom megnyitni ,mert én csak Protel DXP -t használok .
Látom Uraim,gond a meghajtótrafó.Megnéztem a magokat,mi van rájuk írva.
EE25 ,mag=7x7mm, anyag M2TN-A vagy a HAGY gyártmány FL-25A. EE30 ,mag=7x7mm anyag 3C11 A nyújtott EI magon nem találtam írást,összerakva ez is 25x25mm,ezekből két fajtát használtam,gyárilag légrésest és légrés nélkülit.A gyári légrés,bár elég nagy,nem volt elég,még növelni kellett,a légrés nélküli magba elég volt a 0,5mm légrés beállítása.Ezek a magok bontottak és egy készülék 230V AC oldali zavarszűrő trafói voltak,semmi gondom velük.Ezekkel a magokkal építettem fel a gépeim vezérlő és meghajtó áramköreit,4x35 menet 0,3mm huzallal kivitelezve a tekercseket,áramfelvétele a vez. és meghajtó áramkörnek ,relével ,ledekkel együtt,ventilátor nélkül (Tubi féle gép,vagy Maci,Bocs), olyan 230mA.Hogy ez az érték jó,bizonyítja az is,hogy kutakodtam az orosz oldalakon és ott is ekkora volt a kollégáknak a készülékükben az ilyen meghajtó és vezérlő áramkör áramfelvétele.Az EE20 magos kivitelhez Tubi tud érdemben nyilatkozni.Más meghajtó áramkörrel lehet még csökkenteni az áramfelvételt kb. 1/3 résszel,ilyet nem építettem.Mellékelek néhányat,hátha valaki kedvet kap egy kis kísérletezésre. A nyújtott EI magnak egyetlen előnye van a többivel szemben,kivéve az EE20 magot,sokkal egyszerűbb egy kellő vastag anyaggal a légrést beállítani mint az EE magnál.Természetesen toroidra is kivitelezhető a trafó,mondjuk egy 28x16x9mm magra,itt mind a 4 tekercset egyszerre kell tekerni a négy szálat egymás mellett vezetve tekercselni,mondjuk UTP kábelből bontott szigetelt szálakból (4 különböző színű vezeték),28-30 menettel.Az 1N4148 (30-40ns) diódákkal gyorsabbak a meghajtók,de sajnos a belső kapacitásuk is nagyobb (4-5pF/dióda),míg az 1N5819 sokkal lassúbb (300ns),de a kapacitása csak 0,1pF,a két kisujjamat megharapva,mindkettő fáj (!!) ,melyik a jobb(?),lehet gondolkodni! A PC tápokban porvas toroidok vannak,én még ferrit toroidot abban a 30 elbontottban még nem találtam, a sárga-fehér is porvas,de jó minőségű mag,a nagyobb (32x.......) talán még meghajtó trafónak is jó lenne,ki kellene próbálni,ha az N27 minőséget eléri,akkor már jó.
A ferrit elválasztása nem okoz problémát szerintem,mert mindegy hol van elválasztva.A másik kérdésed már gondot okoz,szerintem,sok az a 35 menet azon a magon,a légréssel az induktivitást csökkentik,ne menjen telítésbe,lehet még egyenáramú összetevője is a jelnek,gyorsítja a jel felfutását,meg mittudomén mi,sajna,nem értek hozzá.Valaki szakértő elmondhatná a véleményét! Mindenki követte az orosz rajzokat,csak egy embert tudok (más fórumon Laca kolléga),kinek követői is vannak (pl: Dara),aki változtatott ezen a trafón,sikerrel.Ő az EE20 magra 10-20-20-10 menetet tekert és zéneres lemágnesezést használ,mellékelem.
Akkor valószínüleg én baltáztam el valamit!
Kedves hegesztő építők figyelmetekbe ajánlanám a Texas Instrumentet ahonnan van lehetőség Sample UC3845 rendelésre teljesen ingyenesen és a Vishay-t ahol kimeneti nagyáramú gyors diódákat lehet bemutató példányként rendelni!
Az UC3845 durván 60Ft, szerintem azt nem muszáj sampleként rendelni...
Kurtyka: Nekem Al6600-as toroid ferriten (0.75cm^2) 3x30 menettel tökéletesen megy az amit neked feltöltöttem, úgyhogy nálad van a hiba. Idézet: „Az 1N4148 (30-40ns) diódákkal gyorsabbak a meghajtók,de sajnos a belső kapacitásuk is nagyobb (4-5pF/dióda),míg az 1N5819 sokkal lassúbb (300ns),de a kapacitása csak 0,1pF,a két” És az 1N4148 dinamikus ellenálása sokkal nagyobb mint az 1N5819-é, vagyis nem gyorsabb 4148-al a meghajtás. (Mérd ki, és látni fogod) Pc táp porvasa pedig az egyik legócskább minőség, alig jó valamira, nagyon nagy a vesztesége, stb... ui: Neked a Vishay küldött már mintákat?
Igen küldött már a Vishay! Úgy próbáltam ahogy mutattad és tökéletesen ment egészen egy darabig nem tudom mi miatt szálhatott el (vörösen izzó 4148, füstös fet) , de már tényleg az új vassal próbálkozok. Most jut eszembe beraktam egy Jamicon 105 fokos 22µF / 50V elkot az ic táp lábaira és mikor beterheltem a kimenetet is jól volt majd mikor szkóppal a fetet akartam mérni a kondi is felforrt ez mitől lehet?
Az ic táplábain elfüstölt?
![]() Melyik 4148 füstölt el? Az ami a zénerrel van sorban a meghajtó primér oldalán?
Igen az de a zenert is cseréltem , ic-t és a fetet is, de a trafóval volt valami gond mert ilyet még sose csinált! Ezelőtt teszteltem üresjárásban órákig nem változott a kitöltés végig 43% volt, beterhelve is órákig ment, nem tudom mit nézek be de nagyon már és amig a vezérléssel gondjaim vannak teljesen fölösleges tovább tervezni / agyalni a részeken.
|
Bejelentkezés
Hirdetés |




Előre is köszönöm a segítségeteket
A nyújtott EI magnak egyetlen előnye van a többivel szemben,kivéve az EE20 magot,sokkal egyszerűbb egy kellő vastag anyaggal a légrést beállítani mint az EE magnál.Természetesen toroidra is kivitelezhető a trafó,mondjuk egy 28x16x9mm magra,itt mind a 4 tekercset egyszerre kell tekerni a négy szálat egymás mellett vezetve tekercselni,mondjuk UTP kábelből bontott szigetelt szálakból (4 különböző színű vezeték),28-30 menettel.Az 










