Fórum témák
» Több friss téma |
Fórum » Kapcsolási rajzot keresek
Témaindító: Kallai Csaba, idő: Márc 11, 2006
Témakörök:
Köszi, hogy segítenél, de más megoldás lesz.
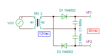
Lesz másik trafó, mert ez nem fogja elbírni az erősítőt. Valószínűleg toroid, de nem biztos. Találtam a mostani trafón is 30V-ot, de az még úgy sem bírta el, hogy más terhelés nem is volt a trafón, csak a 30V/300mA-es.
Fűtőtrafó?
Bocsi, hogy csak most írok, de igen, csőnek (PY88) kellene fűtést adni. De ha úgy érted, hogy az a trafó fűtőtrafó-e, amin találtam 30V-ot, akkor az nem csak az, hanem csöves táptrafó is, van rajt 400V-os, vagy hasonló feszültségű tekercs is.
Láttam még a múltkor egy olyan rajzot, hogy diódákkal, meg kondikkal szorozták a feszt. Azzal nem lehetne 4, 6, vagy 12V-ból a 30V-ot előállítani? Nem ehhez a trafóhoz kéne, hanem egy másikhoz, másik erősítőbe. [off]Nem akarok venni, rakni bele másik egyenirányítócsövet,vagy graetz után diódát, mert mostmár kifúrtam a lyukat az anódsapka kivezetéséhez, meg van hozzá anódsapkám. Bocs, lehet, hogy van benn egy kis OFF.
Hello!
Nem szorozták, csak sokszorozták a feszt. De a Villard feszültség sokszorozó, nem igazán terhelhető. (50Hz-re böszme kondikra lenne szükséged.) De kétszer egyutas feszültségkétszerezővel, esetleg előállíthatod a 30V feszültségedet a 12V-ból. üdv! proli007
Valami régi motoros nem ismeri-e a régi (70-es évek) redőnyös kapu kapcsolását. Ipari létesítményekben no meg a honvédségnél volt általános. Egy három fázisú motor hajtja és 24 V-os vezérlése van.
Helló. Egy kapcsolási rajzot keresek. Philips FW 320 c/22-es mini hifihez. Előre is köszönöm!
Köszi szépen a rajzot! Én is megtudtam közben, hogy nem igazán terhelhető a Villard sokszorozó. Ez 12V-ról hány Ampert kér?
Hello!
Idézet: „Ez 12V-ról hány Ampert kér?” Amilyen éhes! Honnan tudnám mit kötsz rá? Nyilvánvalóan akkora teljesítményt fog felvenni, mint amivel terheled, plusz a veszteségek. Azza Pbe=Pki*n ahol az n a hatásfoknak megfelelő szorzó. Pbe=Ube*Ibe Pki=Uki*Iki Ha a hatásfokot 100%-nak vennénk, és a kapcsolás kétszerezne, akkor ha 1A-rel terhelnéd, a bemeneten 2A-t kívánna. De nem lett volna egyszerűbb ezt a baromi bonyolult áramkört összedobni és megmérni, mint polemizálni rajta...? üdv! proli007
Na igen, egyszerűbb lett volna. [OFF]A terhelés 300mA.
Üdv VRubenX. Tudnál nekem segíteni? Keresném a PHILIPS AW 7890 rajzát . Csak fizetőst találtam. Tisztelettel :Öreg T
sziasztok én is rajzot keresek segitenétek?sharp70as-03s tv hez és sony kv-x2101d tvhez köszi jani
Szia. Lehet,hogy jó lenne de letöltve ez csak az előlap ami a képen is látszik a többi lap hiányzik
Szia!
Ott bal oldalon van egy kis zöld kör van benne egy nyíl lefelé mutat egy számítógépre azzal le tudod tölteni.
Üdv: Öreg T
Sajnos nekem sincs meg ez és én is fizetős oldalakat találtam csak. Ahogy keresgettem láttam máshol is próbálkoztál ezek szerint ott sem sok sikerrel sajnos .Ha jól láttam fent vagy Elektortanyán is. Egyébként nekem is van egy Idézet: nem találom csak fizetős oldalon nevű rajzom;Pioneer FX-21ZL„sehol” úgyhogy, akinek megvan és feltenné azt megköszönném.
köszi ez már meg van kicsit jobb minőségben nem tudsz?
Sziasztok! Keresek STK417-130-hoz bekötést. Ez egy 2X100W-os integrált áramkör. Kaptam, új, és nem akarom hogy itt porosodjon, de nem találok hozzá semmit, ezért érek egy kis segítséget.
Előre is köszönöm.
Üdv.Köszönöm hogy foglalkoztál vele.Ha tudok viszonzom .Tisztelettel:Öreg T
Csak ez találtam sajna.
Üdv!
Nagyon szívesen ez az oldal lényege, segítünk egymásnak, vagy legalább megpróbálunk még ha nem is tudunk.
és sony kv-x2101d tv hez tudsz valahol rajzot? köszi
sziasztok megint segitséget kérek a sharp 70as-03s tvhez. az r645 gyári értékét irjátok le ha tudjátok köszönöm.
Üdv!
Talán itt próbáld meg lehet hogy valamelyik hasonló TV-nek a pdf-ében bent lesz, volt már rá példa.
köszönöm neked adnál tanácsot?bekapcsolásnál nemjön be a kép csak a csatorna jelzés mérések közben bejön a kép de piros kibe kapcsoláskor a hiba ugyan az. köszi
bocsi hogy megint zavarlak most a sharp tv vel van gondom rajzot találtam. egy bontott tda 8172est tettem bele nemtudom hogy jó volt e mert kép középen viszintes csik .valami zárlatos lehet mert a táp ki-be kapcsol.mondj valami okos tanácsot légyszi. elég régen javitottam tvt és belekell jönnöm ujra. köszi jani
Esetleg elkók cseréje újra. Főleg táp.
Sziasztok!
Keresem a következö TFT Monitornak minden doksiát ,szervizrajzait. Samsung SyncMaster 151BM TFT monitor 15" Köszönöm.Hali samsung 151bm
szia elkokat kicseréltem hiba ugyan az
Szia!
Akkor talán az oldal amit küldtem. Bocs benyomtam ezt a segítőnek jelöl c. gombot véletlenül. |
Bejelentkezés
Hirdetés |





