Fórum témák
» Több friss téma |
Azt hiszem már értem ,de azért váljon mentségemre ,hogy helyesírásból mindig szarul álltam.
Van egy olyan érzésem, hogy erre Norberto válasza az 'akkor ideje megtanulnod!' lesz
Hát lehet ,de maradjunk inkább az eredeti témánál ne a helyesírásomról beszéljünk ,szerintem annak több értelme lenne.
Sziasztok végre sikerült feléleszteni a TDA-mat.
Köszönöm szépen a segítségeket.
A 100W feletti TDA val épített erősítő ( jelen esetben az OPA544 modellje van átalakítva, mivel TDA 20xx spice modellt nem találtam) Tina modellje már működik, sajnos "élőben" azaz deszka modellen, csak augusztus második felében tudom kipróbálni.
Az első verzió csak a 80V pp és 8A p elérését célozza, de amennyiben az elrendezés működőképesnek bizonyul, akkor ki fogok fejleszteni egy -100 dB-s, de mégis csöves hangú verziót, mozgás visszacsatolással, hibajavítással. Érdekes kihívás TDA2050-ből audiophile erősítőt fejleszteni. Emlékeim szerint 2000-ben, vagy 2001-ben a HE show-on a Hyatt-ban már bemutattunk anno egyet, de az csak 50W-os volt.
Szia!
A csöves hangot mi alapján fejleszted? Van valami dokumentumod, ami paraméteresen leírja, hogy ezt és ezt kell tenni egy normál erősítővel, és csöveshez hasonló hangja lesz? Vagy hogyan képzeljem el ezt? A Tina-s kapcsolási rajzot felraknád kérlek? Érdekelne, szívesen megnézném! A mozgás visszacsatolásról írnál kérlek egy picit bővebben? Vagy egy link is megtenné, ahol utána tudok olvasni. Számodra mit jelent az a szó, hogy audiophile? Mert elég sok szempontot lehet nézni. Jah, és az 50W-os erősítődről valami dokumentum megtalálható valahol? Köszi szépen! Szépen kikérdezlek
Üdv ismét !
Na ennek örülünk (meg gondolom te is ).És mi volt a probléma erre rájöttél ??
Sajnos nem
Megcsináltam az új nyákot és azon működik, pedig mindent ugyanúgy csináltam. Valószínű forrasztás hiba lehetett vagy nem tudom. Az a lényeg hogy működik
..Nem egy hifi de otthoni hangositásra (pc, mp3) megteszi..
Üdv !
Hello! Az 50W -ról nincsen rajz sehol, hiszen kereskedelmi célú termék volt és Szabó Zoli, akivel akkor jóban voltam megígértette velem, hogy addig nem közlök rajzot, amig az erősítőre érdeklődés van.
Csöves hang: meg kell különböztetni (szerintem) a kimenő trafós hangot és az anélkülit. A kimenő trafósok leginkább azzal jellemezhetőek, hogy a csúcsokban a hangszóró önindukciós árama miatt szépen telítésbe megy vas és ezért eléggé változatos módon csillapítja a hangszórót. Mozgás vissza csatolás: sajnos nem tudok forrást megnevezni, én általában a saját fejemből dolgozom, de van itt a HE-n egy topic, az a címe "végerősítő visszacsatolás híddal" érdemes végig olvasni, ha nem is kifejezetten a mozgás visszacsatolásra koncntrál. A Tina-s alap rajzot még este felteszem ide remélem, de hangsúlyozom ez még csak szimuláció.
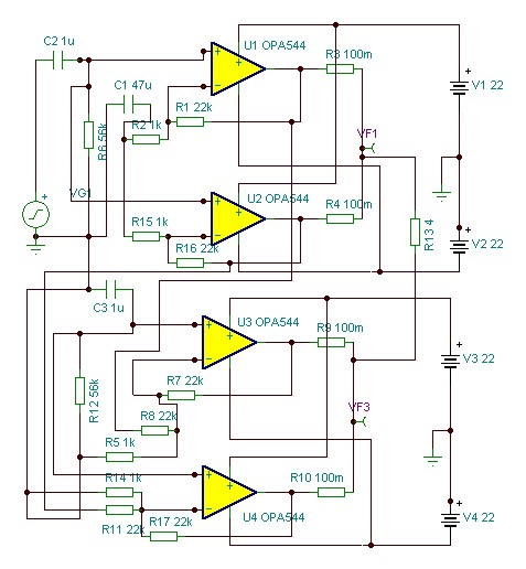
No itt a 100w-os TDA-s kapcsolás. A modell az OPA544-re jó így.
A TDA hoz ugyanezt kell alkalmazni, mert az eltérő fázismenetet figyelembe vettem. Elég kusza így, de szabályos híd, és a kialakítás folytán nagyon jó a torzítása. Mivel 4 db TDA adja az áramot a mélyei nem fognak kvartyogni. Elvileg bármekkora erősítő építhető hasonló elven az általam "úttörő IC"-nek nevezett TDA-ból.
Lemaradt a torzítás. Nagyon jó, pedig a két áramkör hasonló értékeket produkál. Valószínűleg az életben nem lesz ennyire szép, de a teljesítményt azt fogja tudni és gerjedni sem fog.
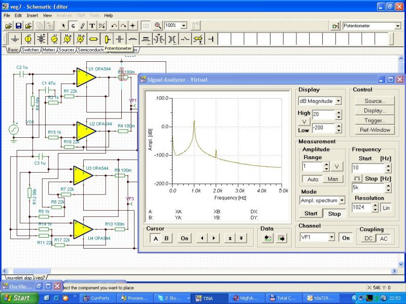
Íme a torzítás a klipphatárom 136W-nál
Sziasztok! Elkezdtem egy tda 2030as erősítőt, ma kimarattam a nyákot. Kétoldalas nyákom volt, az alkatrész oldalt meghagytam telinek. Rá kell kötni ezt az oldalt valahova? ( csillagpont esetleg? )
Sziasztok
Lenne pár kérdésem. Kezdő vagyok és ez lenne az első erősítőm. Az erősítőt ez a link alapján csinálom: http://www.hobbielektronika.hu/kapcsolasok/files/rasiel_tda2030/tdash.gif Szeretnék hozzá egy biztosan működő NYÁK rajzot illetve megérdeklődni, hogy mire vigyázzak és hogy tudom megmérni egy multiméter birtokában azt, hogy váltóáram van-e a kimeneten. Jah és, hogy mi ez a pár hozzászólással ezelőtti soros lámpa kapcsolása? A válaszokat előre is kösz.
Sziasztok!
Egy "ellenütemű" vagyis hídrendszerű erősítő PONT páros harmonikust termel??? Na jó, az igaz, hogy nem sokat
Ha visszajöttem a szabadságomról, akkor megépítem és kiderül minden.
Közben fejben már kitaláltam hogyan lesz ebből 500W-2000W....TDA-val
Hat en nagyon kivancsi vagyok erre a 100W TDA2030A-ra ha jo lessz megepittem en is csak picit ketelkedek
Szia
Muszáj lesz neki működnie. De ennél jobb lesz, mert hibajavítós lesz, mozgásvisszacsatolással.
van egyKENNEX 5.1-em 6db TDA2030 van benne. Amélynyomó nem szol.Hogy tudom kimérni melyik az övé ?
Üdv!
Végigköveted a nyákon a mélynyomó kimenetét az IC-ig. Ennyi. Ha erre netán nem lenne türelmed, akkor fogod a multidat, áttekered szakadásjelzőre, rárakod a pozitívat a kimenetre, a negatívat meg a kimenő csatoló kondik NEM IC felöli oldalára. Ha nincs kondi, akkor meg a TDA kimeneti lábára.
Köszi! Megtaláltam az SW tda2030 át.Kiforrasztás nélkül tudok mérni, hogy ez a bűnös?
Hát maximum bekapcsolt állapotban, de akkor lehet hogy a tápfeszültség esés miatt a többi is meghal. Inkább forraszd ki! Több idő, de megéri.
OK, kiforrasztom de tudok mérni, hogy halott-e.Van két 2030 asom bontott.elméleitileg jók,de nem akarok rosszat visszatenni (nagyon macerás kiszedni az egész panelt) Vagy vegyek újat.Köszi
Sziasztok!
Építettem egy sztereo erősítőt ezzel az ic-vel.De az a problémám,hogy szinte nem szól semennyire sem.Konkrét példa az,hogy a magnók fejhallgatókimenete hajtja meg annyira,hogy halkan,torzan de szóljon.Gyanakodtam a bemeneti kondira,mert ahoz nem volt elektrolitkondim,csak tantál,ami olyan 100nF környéki volt.Ha a bementet megérintettem,aprókat pukkant,valahányszor csak hozzáértem,de a hangokat nem vitte át semennyire sem.Ha a bemeneti lábra rátettem az ujjamat,akkor búgott,ahogy kell,de ha közvetlen odatettem a jelet,akkor csak puffan egy nagyot aztán kis idő múlva periodikusan újrakezdi. Az áramkört a boucherot cella kihagyásával építettem,mert olyan értékű alkatrészeim nem voltak éppen,és most időhiányban nem is tudok venni. Ha tudtok segíteni,akkor azt nagyon köszönöm.
A boucherot cellát azonnal rakd be, mert az a gerjedés gátlására van, szerencséd hogy eddig nem gerjedt be!
Annak örülök, hogy valaki egy kicsit gondolkozik is, mielőtt ír, tehát ha az IC láb érintésekor zúg, a bement érintésénél nem, akkor nyilván a közötte levő vezetősávon lesz a gond. Szerintem nézd át, lehetnek kontakt hibás alkatrészek stb. A 100nF-al annyi bajod lesz, hogy kevés lesz a basszus, bár lehet hogy nem, ki kell próbálni. Próbáld meg, hogy az kondi után érinted meg.
Lehet,hogy a kondi szakadt.Azután a vezetősáv tiszta,és semmi baja,átnéztem.Szintén a többi alkatrészt,csak ezeket a tantálkondikat nem.Mindkettőnél ez a hiba.De még jobban körülnézek,a boucherot cellát meg pótlom amint lesz rá lehetőség.
Hali!
A csatolt ábrán lévő kapcsolásból kettőt megépítve mehetnek egy bordára az IC-k?
Alapvetően a koncepció az, hogy ne okozzon rövidzárt vagy hasonló finomságokat a két IC hátlapjának érintkezése. Pl. ha az IC kimenete lenne a hátlapján, akkor nyilván gondot okozna. Az adatlapokban megtalálod, hogy az IC hátlapja (angolul "tab") melyik lábhoz kapcsolódik. A TDA2030(A) esetén a 3. lábhoz. Ez a negatív tápfesz lába, tehát gondod nem okoz. Elméletileg. Viszont szerény véleményem szerint gerjedést okozhat vagy hasonló IC ölő anomáliákat. Illetve az sem jó, ha a bordán ott lenne a negatív tápfesz.
Nem írtad, hogy szigetelés nélkül gondolod-e bordára rakni. Ha szigeteled akkor egyértelműen mehetnek egy bordára, csak kellő nagyságú legyen. Ha nem szigeteled el őket (amit nem ajánlok, nem drága a szigetelő...) akkor is mehetnek, de akkor vigyázni kell, hogy a borda ne érintkezzen a házzal, vagy más dologgal. |
Bejelentkezés
Hirdetés |




Köszönöm szépen a segítségeket.
Megcsináltam az új nyákot és azon működik, pedig mindent ugyanúgy csináltam. Valószínű forrasztás hiba lehetett vagy nem tudom. Az a lényeg hogy működik 










