Fórum témák
» Több friss téma |
csak 10K-s potim van az jo lenne?? :nemtudom:
ezeket tudom sorba kötözgetni???(kezdő vagyok 2.os )
Ha a mélyeknél torzít akkorr nem elég terhelhető a tápja.
Milyen régi az erőssítő? üdv
várok...
az erősítő kb 5 éves de nem lenne lényeg hogy a mélyeknél torzít mert állítható a mély és a magas hang az erölködőn
bocsi nem szőrözni akarok de nem tudnál nagyobbb méretben felrakni :bummafejbe:
sorry már rájöttem :bummafejbe:
köszike min 2 töknek örök hála :worship:
Sziasztok!
Van egy beag aet 453 -as keverőerősítőm. Működik, de kicsit nagyobb hangerőn nemkicsit torzít. Emlékszek, h volt amikor még szépen szólt. rossz kondi? előre is köszi!
Ezt néztem itt csak dinamika kompresszorok vannak, nekem limiter kellene.
Az a helyzet, hogy a kompresszor es a limiter egy es ugyan az lenyegeben.
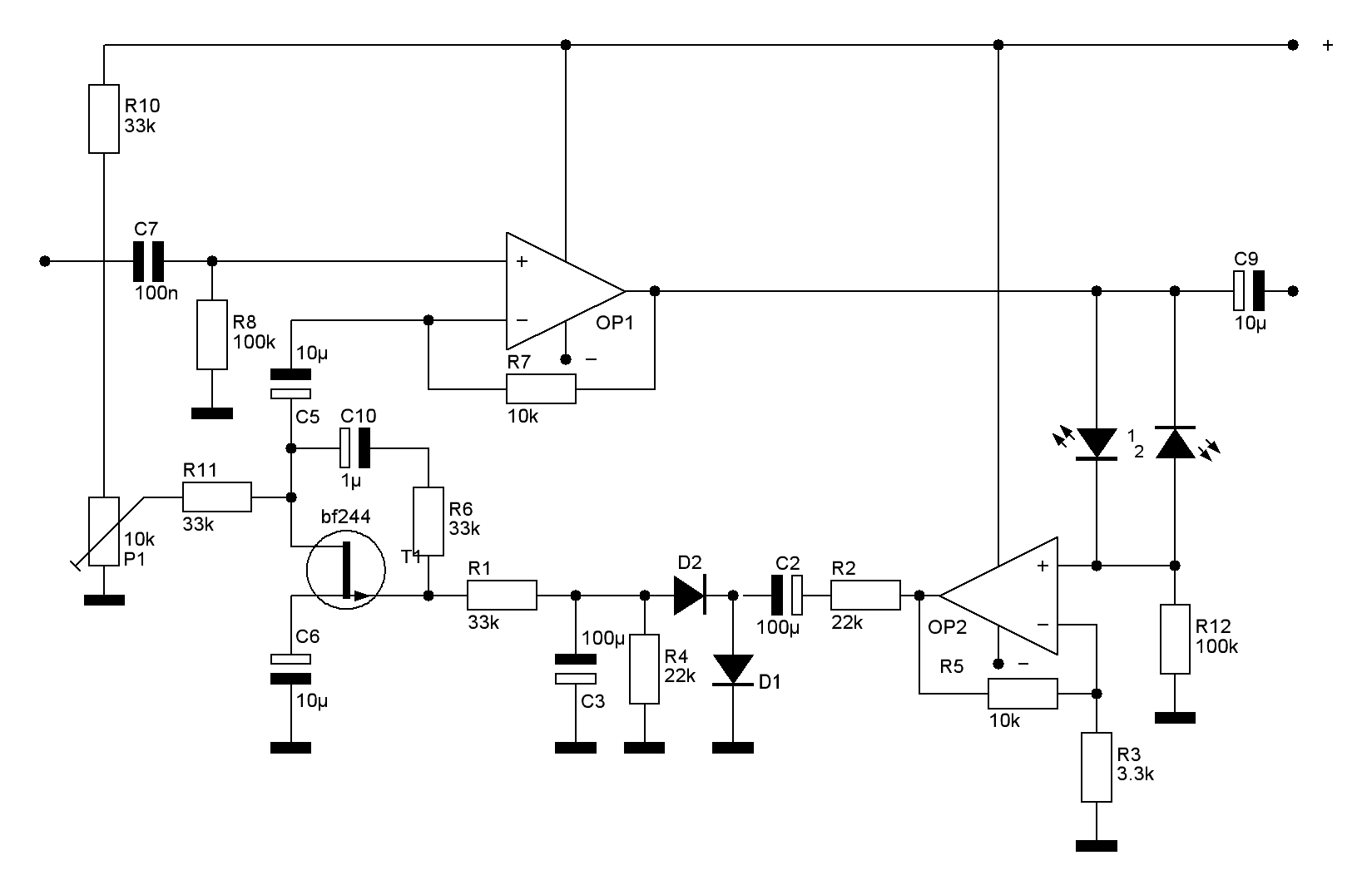
Mind ketto a kimeneti ampliudot szabalyozza. Az egyik finoman szabalyoz kis torzitassal a masik meg durvan egybol vag amint eleri a vagasi szintet a jel. A fogalom egy kicsit zavaro mert egyes szerzok mind limiter es masok meg mind kompresszor emlittik. Nagyon kicsi a ketto kozott a kulombseg. Az alabbi linken kapsz erre vonatkozo irodalmat: Bővebben: Link Az elso kepen lathato limiter egy egyszeru diodas vago, amelynel amikor a jel eleri a dioda nyito feszultseget akkor kinyit es a kimeneti jel csucsait levagja: Kép: Hivatkozás Lathatoan az R1 es az antiparalelbe kapcsolt diodak egy feszultseg osztot alkotnak amely a bemeneti jel fuggvenyeben a kimeneti jelt kozel azonos szinten tartja. Ezen az elven mukodnek a gitartorzitok is. A kollegak altal beszurt rajzok is lenyegeben kimiterek csak annyi kulombseggel, hogy a vagas egy tranzisztor atmenetevel_leg / fotoellenallas_ van megoldva amely mind vezerelt feszultseg oszto szerepel. Megfeleloen bealitva a kapcsolast a kimeneti jel kozel azonos szinten tarthato. Nem irtad meg, hogy lenyegeben mit is akarsz csinalni (gondolom, hogy audio). Egy kicsit bovebben mert maga a fogalom mind limiter nem sokat mond. Itt meg egy masik limiter /kompresszor megoldas: Bővebben: Link Lathatoan a limitalast lenyegeben a fet tranzisztor atmenete valositja meg. Osszehasonlitva ezt a megoldast a led/fotoellenallasossal lenyegeben ugyan az csak maskepp. Mind erdekesseg: Bővebben: Link Ez egy masfajta diodas limiter. Egy nagyon regi kapcsolas (legalabb 40 eves) kompresszor/limiter amely egy tranzisztor alkalmazasaval tortenik. Mukodeserol nincs mit sokat targyalni, a lenyege az a dolognak, hogy a kimeneti jel a D1 diodaval egyeniranyitva van, ez az egyeniranyitott feszultseg (amely a jellel aranyosan novekszik) a diodakat nyitoiranyban elofesziti es igy a vagast (limitalas) mar egesszen kis szinten tartja a kimeneten. Az agyeniranyitas nelkul a kimeneti feszultseg kb. 0.7 V korul limitalodna szilicium diodak eseteben. A nyitoiranyu elofeszites kovetkezteben ezt a szintet le lehet hozni par mV-ra.. Kép: Hivatkozás Bővebben: Link Az ilye kompresszo/ limiterek alkalmazasa szelleskoru. A hangvelveteltol a radio adovevo keszulekekig mindenhol alkalmazzak.
Igy van, ez egy jo megjegyzes.
Lenyege mind kettonek, hogy kozel azonos szinten tarja a kimenetet.
KÖSZÖNÖM a széleskörű tájékoztatást, tehát akkor ti a kompreszort ajánljátok az erősítőm elé?Mert én egy SSM-2166-tal megvalósított kompreszort gondoltam ki.
Hát ez elég nehezen olvasható(nagyobb felbontásba nincs meg)+ én nem erre gondoltam. Ez egy kicsit bonyolult nekem, az én változatom nem jobb ez ittˇ.
Szia!
Attól függ mit szeretnél! Ha azt szeretnéd, hogy a lejátszott zene jellegtelen, dinamika nélküli legyen, neked dinamika kompresszor kell! Ha az erősítődet nem akarod engedni egy bizonyos teljesítmény érték felé, pl. hogy védd a hangfalad neked limiter kell! Működési elvük hasonló, de a dinamika kompresszor beleszól a dinamikába, a limiter nem, csak egy bizonyos szint felett nem engedi tovább nőni a jelet!
Az erősítőm nem akarom túl vezérelni, így egy limitere van szükségem tudsz egy hasonlóan egyszerű rajzot, vagy ezt, hogy kell átalakítani hogy jó legyen nekem.
Megnézheted ezt is!
Bővebben: Link
Az a ciki, hogy az IC-t már megrendeltem ezért az én kapcsolásom át lehet alakítani hogy jó legyen. Meg mekkora a torzítása az általad küldöttnek?+Köszi
Szia!
Az IC-d adatlapjából: Idézet: „SSM2166 - Microphone Preamplifier with Variable Compression and Noise Gating - Analog Devices” Ez mindent elmond mire tervezték! Nem biztos, hogy át lehet állítani limiternek!
Hát mondjuk ha leosztja a 700mV-os jelet 5mV-ra, ám legyen, meg ha a negyedkisujjamnyi micro SMD kivitelt tudja forrasztani...
Ja meg ha tényleg hozzá tud jutni a csiphez, amit PDA-kba ajánlanak kondenzátormikrofonhoz...
Hello! Tetszik ez a kapcsolás! A CV out kivezérlésjelzőhöz is beköthető, hogy az mutassa mennyit húz vissza a jelen?
Szia!
Igen!
én is kesgéltem mert szükségem lett volna egy olyan áramkörre, ami 0db-ig nem csinál semmit, utánna vizont visszaszabályozza a jelet. miután megépitettem néhány különbözö muködésü verziot, rájöttem kogy mind használhatatlan. vagyis mindegyik müködött, szkoppal mérve szép volt a jel, de meghalgatva borzaszto volt. iszonatosan torzitottak. találtam egyet ami nem. (ne570) vizont az kasszikus kompresszor volt, az egész tartományban 1/2 kompressziot produkált. igy aztán kénytelen voltam összetákolni egyet. szépen teszi a dolgát, nem rondit bele a zenébe. lassu müködésü. a torzitása pont a forditottja a többinek. háromszögesit, négyszögeités helyett. ezt a fül sokkal jobban tolerálja.
Hát nagyon túl van bonyolítva a dolog.
A kapcsolás végén a BC 213 as tranyóknál - a kondi és soros dióda átkötve egy rövidzárral - ez biztos egy hiba, de érdemben nem befolyásolja működést. Limiter az nagyon sokféle lehet, neked mire lenne szükséged?
Nekem mondtak egy egyszerű megoldást:
Építessz egy csúcsindikátort és a leddel egy fotoellenállást kell megvilágítani ami a limitálást végzi. Röviden ennyi
Ez itt egy egyszerű és azt mondták volt aki megcsinálta és tökéletesen működött neki.
>>>> KATT <<<< |
Bejelentkezés
Hirdetés |












