Fórum témák
» Több friss téma |
- Ez a felület kizárólag, az elektronikában kezdők kérdéseinek van fenntartva és nem elfelejtve, hogy hobbielektronika a fórumunk!
- Ami tehát azt jelenti, hogy a nagymama bevásárlását nem itt beszéljük meg, ill. ez nem üzenőfal! - Kerülendő az olyan kérdés, amit egy másik meglévő (több mint 17000 van), témában kellene kitárgyalni! - És végül büntetés terhe mellett kerülendő az MSN és egyéb szleng, a magyar helyesírás mellőzése, beleértve a mondateleji nagybetűket is!
Le,aradt, a ledeknél volt ellenállás, először 7805el csináltam akkor is ugyan az. Mindegy cserélem az IC-t.
Szívesen.
De tényleg valójában kb. DC 33V lesz Úgyhogy ha pontosan 24V kell akkor egy stab. ic is kell oda, de az nem olyan drága: Bővebben: Link
Köszi!
Van még 1-2 kérdésem: a datasheetcatalog-on az adatlapján rá van biggyesztve egy dvm. Na az nekem nem kell rá, viszont offset + scale trimmer igen. Melyik részig kell megépítenem a kapcsolást? Egy 100k bemeneti ellenállású plc kártyára kell kiküldenem a 10Vdc-t. Ezt elbírja ez az IC? És az utolsó: muszáj +/- 12V tápot adni neki? Mert akkor olyan stabot is kell vennem hozzá. üdv
Hello!
A kérdéseid zömére a választ az adatlap megadja. De igazán jó választ, csak akkor kapnál ha megmérném, de sajnos arra már mód nincs. Úgy hogy én is csak az adatlapból okoskodok veled.- A féltápfeszes üzemmódot megengedi az adatlap, de 10V kimeneti feszültséghez legalább 18V tápfesz kell. A munkaponti feszültséget a féltápból leosztva kell a 10. lábra vezetni. - A DVM-es megoldás, nem igazán jó számodra, mert ugyan egytápfeszes üzemű, de a munkaponti feszültséget a DVM Common potenciáljáról kapja és ez a vonatkoztatási szint is. A Scale trimer is a DVM refrencia feszültségét állítja, ugyan is ahhoz képesti arányt méri a DVM. - Erősítést viszonylag egyszerű állítani, mert a bemeneti erősítő invertáló, ami alapvetően áram vezérelt, így egy soros ellenállással kalibrálható. Az offset állításnál, már a féltápos üzemmód miatt elég necces, mert lefelé nem, csak felfelé tudod állítani. De ha nem 10Vrms jelet akarsz feldolgozni, akkor az IC elé úgy is egy jelkondicionáló erősítőt fogsz rakni, itt a skálázás is elvégezhető esetleg. (Valami bemeneti védelem úgy sem ártana az RMS képző elé, mert ennek elég kicsi a bementi ellenállása, és ha soros ellenállással is állítható a konverziós tényező, akkor a jelforrásod kimeneti ellenállása befolyásolja majd a mért értéket.) De Ha PLC-re megy én nem küzdenék egyikkel sem, mert a PLC programban játszva korrigálható mind kettő. Szóval potikat mereven mellőzném. - A Buffer erősítő kimenet terhelését 1..10kohm között adja meg, az meg is hajtja a PLC bemenetét. Itt igazán gond nem lehet. üdv! proli007
Okés, Nagyon szépen köszönöm!
Sajnos a héten nem tudom megvenni az alkatrészeket, csak a jövőhéten.
Sziasztok
Egy olyan gondom van hogy kellene nekem 74LS86 SMD tokozásban. A probléma hogy a HEStore-tól csak DIP tokozásban lehet kapni. Lehet viszont 74HC86-ot kapni SMD-ben. Lehet kapni pl. a HQ-nál is, de ők tudtommal nem küldenek postával... ezért a HEStore. A kérdésem hogy jó lesz-e az LS helyére a HC. És ha valaki esetleg tudna egy linket adni akár honlapra akár hozzászólásra, hogy mégis mi a különbség az LS, HC, HCT stb... között... annak nagyon örülnék. Köszi szépen
Üdv!
Ezek a betűk, a fogyasztáscsökkentés rögös útját jelzik. A 7486 példáján, bemutatva. Így egyszerűen ez TTL IC. 74LXX kisteljesítméníű változat, (nem biztos, hogy létezik) általában lassabb mint az egyszerű TTL. 74LSXX kisteljesítményű változat, megnövelt sebességgel (Shottky). 74CXX CMOS változat, TTL kompatibilis (nem biztos, hogy létezik) lassabb mint a TTL. 74HCXX megnövelt sebességű CMOS 74HCTXX TTL kompatibilis megnövelt sebességű CMOS. Ezek az áramkörök funkcionálisan, lábkiosztásilag egyenértékű áramkörök, de a bemeneti, és a kimeneti terhelésük, terhelhetőségük szerint nem.
Adjon Isten jónapot!
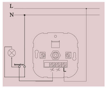
Kérdésem van az urakhoz: van egy fényerôszabályzó potméterem, amit konnektorhoz kötnék. Meg tudja mondani valaki, hogyan kössem be? Következôképpen néz ki: van 3 bekötési pont. a jobb oldali alatt egy felfelé mutató nyíl (a kapcsoló belseje felé) van és egy P betű. A középsô alatt egy lefelé mutató nyíl, a baloldali alatt szintén lefelé mutató nyíl, a kettô között egy hullámvonal, amit egy nyíl átlósan metsz. Ha sikerül képet csatolnom, az is megy. Köszönettel: Bendegúz
Hello,
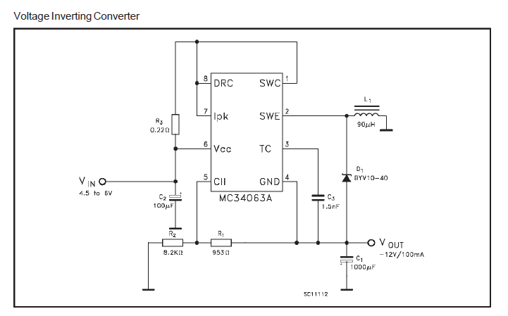
nekifutok még egyszer, hogy én is értsem 50Hz váltót akarok méregetni, 600VAC-ig. 0. leosztom mondjuk 12VAC-ra, 0,1 mA árammal 1. a bemenetre teszek egy 22 mikrós kondit, hogy leválasszam (a te rajzod elkót mutat, az adatlap nem polarizáltat ír. ??). Nem lesz ez sok az 50Hz-hez? 2. a kondi után beteszek egy 500 ohmos potit, erősítést állítani 3. Cav-nak 6,8 mikrós kondi, bár a settling time-os részt nem értem. 4. 6-7-8 lábakhoz post filter 6,8 mikrós kondikkal 5. táp: +/- 12V stabikkal 6. 12VAC esetén a kimeneten 10VDC jelenik meg (ugye ehhez elég ez a tápfesz?) Ennél jobban nem kell leválasztani az IC-t a váltótól? Biztonság kedvéért egy neminvertáló műv erősítő elé nem kell? Nem örülnék, ha a többezres IC-n pukkanna ki. A válaszba légyszi igen/nem-et írogass be, a magyarázatok nekem kissé bonyolultak. Köszi: rognork
Egyet kifelejtettem: hogy csinálok +24V-ból -12-t?
A hazai (Kontakta) szenzorosnak volt régen 3 kivezetése. A befelé nyíl P kapcsolódott a fázisra, a másik szélére a fogyasztó. Valószínűleg (a Kontaktánál biztos) a középső az alternatív mellék vezetékét fogadja. Ezt hagyd üresen.
Sziasztok!
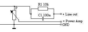
Szeretnék egy rádiós lemezjátszóba feszültségkimenetet építeni, és találtam is hozzá kapcsolást, de nem tudom, tényleg jó-e. Valamint, ha jó, akkor a kondenzátornak mi a szerepe? (Lehet, hogy a fülhallgató kimenetet is használhatnám, de akkor úgy tudom, nagyobb a zaj)
Ez ha fogyasztóra megy OK, de konnektort hogy tudnék vele szabályozni?
B.
Talán ez már tud 12V-os halogént is szabályozni (trafóst). A nullavezetőt, a védőföldet egyszerűen odaviszed a konnektorba, a fázist meg ezen keresztül. Vigyázz, mert a triac hűtőbordája a fázison van.
Köszi. Így valahogy ahogy a képen rajzoltam?
Bendegúz
Hello!
Azért igen-nem-el elég vicces lenne a válsz, de röviden megpróbálom. 0. Ezt én csak akkor tenném, ha a feszültség a hálózattól galvanikusan el van választva. Az osztóba az áramkör bemenő ellenállását is figyelembe kell venni. Egyébként trafót használnék. 1. Kettős tápfeszültség esetén a kondi szükségtelen. Amúgy a bemenő ellenállás 16,7kohm, ez 1µF-al már rekit 10Hz-es alsó határfekit ad. (Féltápfeszes alkalmazásnál elkót is lehet használni, hiszen a bemenet ilyenkor a GND-hez képest plusz potenciálon van.) 2. Ez jó, de mint írtam, a bemenetre jutó jel forrásellenállása is sorba kapcsolódik a potival. (Tehát azt is figyelembe kell venni.) 3. A CAV kondi végzi az átlagolást. ennek hibája (hullámossága) annál kisebb, minél nagyobb a kondi. Csak hogy a jel beállási ideje (0..90%-ra) nagyobb kondinál nagyobb, kb. µF-onként 100ms. De nézd meg a Vikit 4. Én is a katalógus által ajánlottat használnám. De ez is nyilván késleltetést okoz. 5 és 6. a +-12V éppen csak megfelelő, a 10V-os kimeneti jel számára, én +-15V-ot használnék. (Nézd meg a karakterisztikában.) Ha elő fokozatot használsz, akkor inkább inkább az invertáló lenne megfelelőbb. Annak bemenetét sokkal könnyebb védeni két antiparalel diódával, egyben a feszültséget is csökkentheti (akár a feszültségosztó szerepét is betöltheti), lehet offset, gaint állítani, sőt a zavarszűrést is meglehet oldani a visszacsatolásában. (Ha már kettős tápfesz van, és a CMRR-el sem kell küzdeni.) Elegánsan egy üdv! proli007 DC-DC konverterrel vagy egy MC340633-as IC-vel, pld. a rajz szerint.
Hello!
Jól tudod. De ennek a kondinak nem sok értelme van. Egy impedancia illesztő elválasztó fokozatnak annál inkább. Ugyan is a potira csatlakoztatott kábel, csökkentheti a magasfrekis átvitelt. Korrekten megmondani azért nem lehet, mert nem ismert a potit meghajtó fokozat kimenő ellenállása, a kábel kapacitása, és az erősítőd bemenő ellenállása... üdv! proli007
Igen, véleményem szerint így működne.
Sziasztok!
Egy erősítőt szeretnék bedobozolni és segítség kellene,hogy szerintetek,hogy helyezzem el benne a részegységeket,hogy ne gerjedjen a sok vezetéktől trafótól és ilyenektől. (erősítő trafó,hangszínszabályzó trafó, kivezérlésjelzők védelmek trafója,kondik-egyenirányítás,3 kivezérlésjelző,2 védelem,2 hangszínszabályzó, 4 erősítő.)Ha egy rajzot kérhetnék,hogy hogyan is helyezzem el azt nagyon megköszönném nektek.
Szívesen!
Ha valami nem megy, akkor szólj
Sziasztok, kerdesem:hogyan tudok mar meglevo 20v-bol 14v-ot csinalni?Koszonom elore is.
Feszültség stabilizáló ic.
Koszonom, kicsit zoldfulu vagyok ebben de megprobalom elmagyaraztatni veletek konyhanyelven hogy en is ertsem, van egy kaputelefon, a taptol csak 2 szal van huzva, ami mar le van csovezve meg betonozva szoval lehetoseg 3 szalra csak akkor van ha feltorom az udvart, a kaputelefonnak viszont 3 kell mert van 20V DCa zarat nyitani, 14V DC a komunikaciohoz es GND ami a fold vagy null, na mostmar a ket szalon kimegy a 20V es a GND es szeretnem a 20V-ot athidalni a 14V bemenetelhez valami "ic" segitsegevel hogy legyen 14V.Hol kapok ilyen "ic"-t?
Tehát ha meg akarom próbálni az egyszerűbb megoldást, akkor a kondi értékét próbálgatnom kell? Vagy inkább hagyjam el? Egyébként Aux bemenetre szeretném rákötni, szerintem annak szabványos bemenő ellenállása van, bár azt nem tudom, mennyi. A meghajtó fokozat kimeneti ellenállását meg lehet mérni ohmmérővel, vagy gyári leírás kellene? Ha az utóbbi, akkor nehéz ügy, mert a típusszám egy a gép hátuljára ragasztott cetlin volt, de már nincs meg.
Hello!
Ha jól emlékszem az Aux bement 47..100kohm bemenő impedanciájú. Ezzel a kondival az átvitelben kb. 1..1,5db vágás lesz 100Hz környékén. Tehát ennek értelme nem sok van. (Lehet eredetileg a kábel kapacitást akarták csökkenteni ezzel, de később elírták nagyságrendekkel a kondi értékét.) A meghajtó fokozat ellenállását nem lehet ohm mérővel mérni. De a doksiban úgy sem találnád meg, mert nem egy kimenet az, hanem eredetileg csak a poti van ide kötve. Megmérni azért meg lehet, de ehhez, vagy egy generátor kell, vagy egy mérőlemez. De hogy tudd, megírom a módszert, ami máshol is használható. - A tesztlemezzel, pld. 1kHz-es közepes freki mellett, megmérjük, hogy a potin hány mV váltófeszültség van. - A kimenettel (itt a potira) párhuzamosan egy potit kötünk. A potit ellenállását addig csökkentjük (tekerjük), amíg a mV mérő az eredeti érték felét nem mutatja. - Ekkor levesszük a potit és megmérjük az ellenállását ohm mérővel. A mért érték, pont a kimenőimpedanciával lesz azonos. Ha ez 10kohm alatt van, akkor megfelelő a kimenet meghajtására. Ilyen egyszerű lenne a dolog. (Ha nincs tesztlemez, akkor a pickup helyére egy generátort kapcsolunk, és akkora feszültséget adunk a fej helyett, ahol még nem torzít az erősítőnk.) Egyébiránt egy olyan lemezjátszó, amiben rádió is van nem szokott egy "minőségi termék lenni", így az egész dolognak túl nagy jelentősége nincs a végeredmény minőségére. Csak legyen a potin akkora jelszint, ami meghajtja az Aux bemenetet. üdv! proli007
Hello!
Ha a GND szál nincs összeköttetésben a csővel és a cső fémből van, akkor használd GND-nek magát a csövet, Az egyik szálat a 20V-nak, a másikat meg a 14V-nak. 15V-os IC van, abból lehet 14V-ot csinálni. Vagy 12V-os ic, abból is lehet 14V-osat csinálni. De vannak szabályozható IC-k is. |
Bejelentkezés
Hirdetés |




Úgy hogy én is csak az adatlapból okoskodok veled.




