Fórum témák
» Több friss téma |
- Ez a felület kizárólag, az elektronikában kezdők kérdéseinek van fenntartva és nem elfelejtve, hogy hobbielektronika a fórumunk!
- Ami tehát azt jelenti, hogy a nagymama bevásárlását nem itt beszéljük meg, ill. ez nem üzenőfal! - Kerülendő az olyan kérdés, amit egy másik meglévő (több mint 17000 van), témában kellene kitárgyalni! - És végül büntetés terhe mellett kerülendő az MSN és egyéb szleng, a magyar helyesírás mellőzése, beleértve a mondateleji nagybetűket is!
Leíroma számítás menetét.
A generátorhoz szoktuk viszonyítani a dolgokat. Az időfüggvénye u(t)=120*sin(wt+0°) Érdemes 0 kezdőfázissal figyelembe venni. w= 2*pi*f =376,8 A váltakózó körökben ugye csak egymáshoz viszonyított fázisokat számolunk. az eredő impedancia: Xr=250ohm Xl= w*L =244,92 ohm Xc = 1/wC = 1769,28 ohm Ze= Xr+(Xl-Xc)j = 250-1524,36j ohm I=U/Ze = 0,012+0,07j A |I| = 77mA fázisszöge: +80° Ezután minden elemen kiszámolható a feszültség a szokásos módon Ul=I*Xl = -18,77+3,07j |Ul| = 19V szög:+170° Uc = I* Xc =-22,2-135,63j |Uc| = 137V szög:-99°
Üdv mindenkinek!
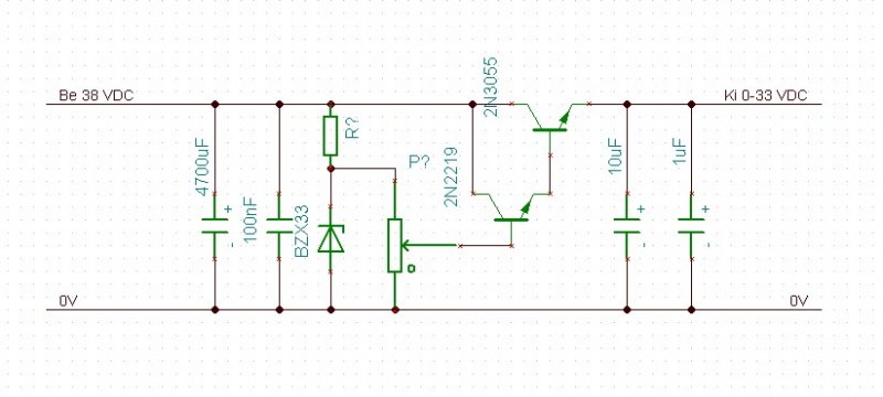
Szeretnék épiteni egy tápegységet a csatolt kapcsolás alapján, de nem tudom mekkora kell, hogy legyen az ellenállás értéke. Ha valaki tud kérem segitsen nekem ezt kiszámolni. Meg potméternek jó lessz-e bele 4.7 Kohm-os lineáris poti?Elöre is köszönöm!
Köszönöm, hogy végigszámoltad az áramkört, de ez a konkrét áramkör megoldása, nekem pedig általánosan kellene.
Most az algoritmus a következőképpen számol: Az áramok irányait vegyük fel úgy, hogy az egyes elemeken a kisebb indexű ponttól mutassanak a nagyobb felé. Így az áramegyenletek az alábbiak lesznek: Iu-Ir=0 Ir-Il=0 Il+Ic=0 A feszültségekhez a körbejárási irány legyen az óramutató járásával megegyező. Ekkor a körre felírható, hogy R*Ir + L*Il - C*Ic = U A négy egyenletet megoldva Iu=77,7mA 80,7° Ir=77,7mA 80,7° Il=77,7mA 80,7° Ic=77,7mA -99,3° Itt szemre látszik, hogy a kondenzátor árama megfordítandó. De miért pont az? Gondolom, fel lehetne használni, hogy a hurokegyenletben itt már szoroztunk -1-gyel. De mi van, ha több hurokegyenelet van (párhuzamos ágak), és ott különböző előjel tartozik az adott elemhez?
Elvi hibák vannak.
Iu=Ir=Il=Ic! A kondi áramának fázisszöge hogyan lehetne más, mikor sorba vannak kötve? R*Ir + L*Il - C*Ic = U ez így hülyeség sztem. Ha diffegyenlettel felírod még talán ok R*I+L*di/dt+ 1/C*integrál{i(t)dt} = U Huroktörvény szerint I*R+I*Xl- I*Xc =U Ha kiemeled visszakapod az eredő impedancát szorozva az árammal ami természetesen a fezsültség.
Hello!
Egyébiránt számomra nem derült ki, az sem, hogy mit szeretnél, mit készítesz, és milyen célra. De minden esetre, kezdésnek, nem ezen áramkörök tervezését venném célba a helyedbe. És segítséget sem igazán várhatsz, ha nem konkretizálod a segítség mibenlétét.. Ha az eszközök működését nem ismered, akkor itt a Net lehet trenírozni. Mert ennek tudása nélkül, nem lesz áramkör építés, maximum szolgai lemásolása valaminek. Bár abból is lehet tanulni, s a hibák miatt az élesztés is tanulságos lehet. üdv! proli007
Vonatkoztass el attól, hogy ez itt egy soros áramkör! (lehetne sokkal bonyolultabb is, de ezzel egyszerűbb próbálkozni)
Berajzoltam az irányokat az ábrába, ez alapján a 3. csomópontba mindkettő áram befele mutat, így helyes az Il + Ic = 0 egyenlet. A kondi áramának fázisszöge pont azért ellentétes, mert rosszul vettük(tem) fel a kezdeti irányt. (ezt szeretném megtudni, hogy ez honnan derül ki.) R*Ir + L*Il - C*Ic = U is helyes, hiszen ugyanezt írtad fel, csak te tudod, hogy Ir=Il=Ic (na jó, én nem X-szel jelöltem az impedanciákat). A számolásnak pedig pont az a célja, hogy ezeket a mennyiségeket meghatározzuk, így semmit nem tudunk róluk. Tudom, hogy az ábrán egyértelműen látszik, hogy a kondenzátor áramát meg kell fordítani. A kérdésem csak annyi, hogy miből? (a "láthatólag ez egy soros áramkör" nem ér )
Sziasztok.
Adott egy házi készítésű végfok. Az lenne a gond vele, hogy miután RCA kábellel összekötöm a keverőmmel pár perc múlva érezhetően ráz a keverő felülete. Azt hittem eddig, hogy a keverővel van valami de nem. RCA leválasztása után nem ráz a keverő. A végfok dobozára van kötve a föld. Amiatt rázna ? Habár ha azt leválasztom a dobozról akkor is van kisebb feszültség a dobozon. Csak azt nem értem hogy-hogyan?! ![]() De az a fura, hogy egyszer ráz egyszer nem. Ez mitől lehet ?
Utánanéztem picit, elég nekem a +-5V is.
Hello!
Mondjuk, hogy értem, hogy mit szeretnél készíteni, de.. - A követő erősítőnek, egyszeres erősítése van. De a nem invertáló erősítőnek, ugyan ekkora bemenő ellenállása van, mint a követőnek. Tehát szükségtelen a kétszeres invertáló utána. Ha az invertáló kapcsolásban a visszacsatolást, úgy oldod meg, hogy az IC kimenete és az invertáló bemenet között pld. 15kohm-os ellenállás van, az invertáló bemenet és a GND között 10kohm van, akkor annak erősítése (15/10)+1 lesz, azaz 2.5-szörös. - A tápfeszültségnek az IC adatlapjában meghatározott tartományon belül kell lenni. De szorosan összefügg a dolog, a bemeneti jel nagyságától. Azzal kell számolni, hogy az IC ki és bemeneti pontjainak feszültsége, nem közelítheti meg a tápfeszültséget, legfeljebb kb. 2V-ra. Ha a kapcsolásod erősít, akkor a kimeneti jel nagyobb, mint a bemeneti jel. Tehát az lesz a kritikusabb. Ha +-12V tápfeszültséged van, akkor az IC kimeneti feszültsége nem haladhatja meg a +-10V-ot. Így a bemeneti jel nagysága 2.5-szörös erősítés mellett, nem lehet több, mint 10/2,5=4V azaz +-4V. Ha csak féltápfeszültséget használnál, +12V-ot (avagy GND és +12V), akkor ebben az esetben is igaz lenne a kritérium. Tehát a be és kimeneti feszültség csak 2..10V között mozoghatna. De DC erősítéshez, kettős tápfeszültséget kell alkalmazni. Megoldható a probléma, "egytápfeszes" IC+-vel is, (Pld. LM358) de akkor a kimeneti jel, csak 0..4V lehetne és így a kimenet 0..10V. Viszont a bemeneti jel, semmi esetre nem lehet negatív értékű. De így kis be és kimeneti jelek esetén linearitási hibával kell számolni, és az erősítőt, csak a GND-hez lehet terhelni. A plusz táp felől nem. üdv! proli007
Ezt vacsi mellet még megemésztem
![]() Ha a másik bemenetre kötöm, akkor nem tudok egynél kisebb szorzót állítani(most az elején kellhet). 074-et vettem, így van 4 db, tehát elfér. 5V lenne a max, amit le kellene adnia. Filóztam már pic-en is. Egy A/D, és PWM. LM358-nál gondolom a bemenetire írtad a 0..4-et. 071: 12V-ból lehetne +-6V, -2V, az csak 4V. Akkor ez nekem nem jó ![]() 5V-ot sehogy nem tudok kihozni 071-ből 12V-os táppal? 555-ös kapcsolással esetleg? A maximum peak to peak output voltage mit jelent az adatlapon? Mert +-4V supply-ra 6V-ot ír.
Hello!
- Neminvertáló kapcsolásnál, valóban a minimális erősítés 1. Ott, már csak bemeneti osztóval orvosolható a gond. - 5V, de +-5V vagy 0..+5V? mert az igazán nem mindegy. A PIC AD is csak 0..5V-os jelet tud feldolgozni közvetlen. - Természetesen a bemenetre írtam a 0..4V-it. (léteznek Rail to Rail erősítők is csak elég borsos áron, tápfeszük is elég alacsony, de a céljuk hasonló) - A 12V ból, lehet virtuálisan is +-6V-ot készíteni, de akkor a közös pont nem a GND, hanem a kialakított féltáp lesz. DC/DC konverterrel, persze elő tudod állítani a szükséges -12V-ot is. Az lehet akár 555 is, főleg, ha mondjuk csak 0..5V-ot akarsz erősíteni. - Viszont a tápfeszültségnek nem kötelező szimmetrikusnak lenni, ha a bemeneti jel nem +- csak pld. plusz. Akkor az IC virtuális tápja úgy is megoldható, hogy pld. -3V/9V. Így a kimenet 0..7V-ot is elérheti. És erre elég a tokban lévő 4 IC. -A Peak to Peak, a csúcstól csúcsig mért feszültséget jelenti. Tehát pld. +-12V táp esetén, a kimenet +-10V-ra mehet fel, ez 20Vpp feszültséget jelent. üdv! proli007
Sziasztok!
Ez az egyszerű kis áramkör jelzi nekem, ha az akkumulátorom teljesen fel van töltve?
Hello!
Alapvetően a terhelő áramtól függenek a dolgok, amit nem adtál meg. De ha feltételezzük, hogy a kimenőáram 0..1A értékű, akkor a következő módon lehet számolni. - Ha a 2N3055 kollektorárama 1A akkor a bázisában ennél bétászor kisebb áramra van szükség. Feltételezve, hogy a béta kb. 20 (katalógusban kell megnézni, hogy mekkora kollektoráramhoz, mekkora áramerősítést garantálnak), a bázisárama 50mA-re adódik. Ezt az áramot fogja szolgáltatni a 2N2219. - A 2N2219 bázisáramát az előzőek szerint pld. 100-as bétával számoljuk, akkor annak bázisárama 50/100=0,5mA. (Tekintve, hogy ez egy darlington kapcsolás, számolhattunk volna úgy is, mint ha egy tranyó lenne, aminek bétája béta1*béta2 azaz 2000 lenne) - Ahhoz, hogy a poti elég lineárisan szabályozza a kimeneti feszültséget, a potin átfolyó áramnak illik "sokkal" nagyobbnak lenni, mint a terhelőárama. (ami esetünkben ez a 2N2219 0,5mA bázisárama) Ha 4,7kohm-os potit használsz, amin a zéner 33V-ja van, akkor a poti árama 33V/4,7kohm=7mA. Ez már lényegesen több, mint a 0,5mA így megfelelő lesz. (A poti csúszkaárama sem lehet akár mekkor értékű, de a 0,5mA még megfelelő) - Az ellenállás szükséges értékét, a rajta eső feszültség és az átfolyó ára hányadosaként tudjuk meghatározni. A feszültség, a bemeneti feszültség és a zéner feszültség különbsége. Tehát 38V-33V=5V. Az átfolyó áram, a zéneráram, a potiáram és a bázisáram összege adja. Ahhoz hogy a zéner megfelelően működjön (karakterisztika könyökpontján átmenjen a feszültség ahol már stabilizál), legalább 5mA áramra van szüksége. 5mA+7mA+0,5mA=12,5mA Így az ellenállásra, 5V/12mA=416ohm adódik. Mivel ilyen értékű nincsen, 330ohm-ot választjuk. Így az ellenálláson átfolyó áram 5V/330ohm=15mA lesz. - Tekintve, hogy a felesleges áramot mindig a zéner nyeli le, (a lecsavart poti esetében) 15mA-7mA=8mA lesz. Ez a zéneren 33V*8mA=264mW-ot jelent. Tehát akár a 300mW-os zéner is megfelelő. - A tranyók disszipációját, (hővé alakítandó teljesítményét) a kollektor-emitter feszültségük, és a kollektoráramuk fogják meghatározni. (Legrosszabb eset, mikor a kimeneti feszültség nulla, és a kimeneti áram maximális.) 2N3055-re számolva ez 38V*1A=38W tehát szép méretes hűtőborda lesz szükséges. "N2219 esetében ez 38V*50mA=1,9W Tekintve, hogy a tranyó, csak 0,8W-ot tud eldisszipálni, oda más félvezetőt ajánlanék, pld. BD139-et, amit szintén a hűtőbordára kell erősíteni. üdv! proli007
Sziasztok! Lenne egy kérdésem igaz nem teljesen ebbe a témába illik de nem találtam a helyét!
Szóval a problémám az volna hogy van egy autós cd lejátszóm berakom a lemezt és nem tekeri meg a lejátszó! A fej pozíciónál vagy mifene de a lemez nem mozdul! nem tudjátok mitől lehet ez? Köszi
R*Ir+ L*Il - C*Ic SEMMIKÉPP nem helyes, max akkor ha külön jelölésrendszert vezetsz be ami megint teljesen értelmetlen.
A másik, hogy egy áramköranalízisnél NEM hagyhatjuk figyelmen kívül az elrendezést. Minden program abból indul ki, hogy az elemek hogyan kapcsolódnak. Ha mindenáron a kondival akarod kezdeni az analízist akkor is a második lépés az, hogy azonos áram folyik az RLC elemeken. Az Il+Ic=0 egyenlet helyes természetesen. A felvett vonatkoztatási irányok buták de most a kísérlet kedvéért elfogadjuk. Az egyenletet átrendezve azonban: Il= -Ic Egyértemlű hogy a vonatkoztatási irány rossz. A nyilat megfordítod, és máris matekmatikalig is kitűnik, hogy Il=Ic, tehát sorba vannak.
Köszönöm mindenkinek a segítséget, megoldódott.
Sziasztok!
Mit kell tenni és hogyan, hogy egy 5V-os mikrovezérlő jeleit egy 3V-os eszköz bemenetére küldhessem? Ezt hívják szintillesztésnek egyébként? Egy 3V-os 7szegmenses LCD kijelzőt szeretnék, LCD vezérlésre felkészített PIC-el meghajtani. Köszönöm, az értő hozzászólásokat!
Lenne egy áramköröm aminek egy logikai kimenete van.
Erre szeretnék egy BD681-es tranyót rakni ami egy motort hajt meg. A motor túlterhelve kb 700mA-t vesz fel. Ha jól sejtem akkor a logikai kimenetre kell a tranyó bázisát kötni és a kettő közé egy ellenállás is kéne. Ennek az ellenállásnak az értékét hogyan kell kiszámolni?
Megnézed a tranyód bétáját, a bétával elosztod a 700mA, igy megtudod mekkora bázisáramot kell a tranyónak adni. Ha a logikai kimeneted 5V, akkor abból levonva a tranyó nyitófeszültségét (szintén katalógusadat) kapsz egy értéket. Innentől, R= U/I
Oda kell figyelni, hogy a logikai kimenet mekkora terhelhetőségű, tudja -e biztositani a kivánt bázisáramot, és azt sem árt megmérni, hogy logikai nullánál mennyi is valójában a kimeneti feszültsége.
0..+5V között kell a kimenet. +0.5V alatt nem nagyon lesz a bemenet, tehát 1-5V kb a valós kimenet. A PIC is ezt tudja max(általában).
0..7V elég lenne bőven. Lehet úgy is tervezni, hogy -5V/7V, és akkor hiába megy be 3V, az erősítés után akkor is csak ~5V lesz? Ez lenne a legjobb. Azért keresgélek, hogyan lehet ezzel így megosztani, mert a többi már megvan. Köszi a segítséget!
Sziasztok.Tudnatok nekem ajanlani egy egyszeru AVR programozot amivel tudnak ATMEGA8-as AVR-t programozni ?
Koszi;Sziasztok
A jelöléssel igazad van, tényleg értelmetlen volt ebben a formában.
A cél egy programrész írása, ami meghatározza egy adott (előre nem ismert) áramkör feszültségeit is és áramait. Igazad van abban, hogy fontos az elrendezés, de sokkal nehezebb felismertetni egy algoritmussal két elem viszonyát (hogy pl sorba vannak kötve), mint egyszerű nyers erővel véigmenni a csomópontokon és hurkokon és felírni a megfelelő egyenleteket, majd az egészet megoldani.(legalábbis nekem) A vonatkoztatási irányok is ezért buták: ahhoz, hogy következetesen lehessen őket használni, egyszerű szabály alapján kellett őket megállapítani (és mivel csak a számítógép fog velük dolgozni, nincs jelentősége, hogy máshogy szebb lenne) "Egyértemlű hogy a vonatkoztatási irány rossz.": Ezt én is látom az ábrán, de lekódolni ebben a formában nehéz. Tehát a kérdés továbbra is, hogy (lehetőleg) csak a Kirchoff törvényeket felhasználva, hogy lehet eldönteni, hogy rosszul lett kiválasztva a vonatkoztatási irány.
Emlékeztető: A 495710-es hozzászólásomra, valaki reflektálhatna, mielőtt totálisan elnyomnak a többiek. Köszönöm a lehetőséget!
betettem szimulátorba
-5/7V-nál ~5.8 a max, amit ki tud adni. -6/6V-nál ~4.8 Az végülis elég.
Van meghajtó/vezérlő chip az LCD-n? Ha nincs és a PIC közvetlenül tudja az LCD meghajtást, akkor nem kell semmit sem tenni bele.
Köszönöm így már értem.
Hál' istennek elég jól terhelhető a kimenet így nem okoz gondot a megfelelő bázisáram biztosítása. Proli007 hsz-e beillene egy gyorstalpaló cikknek
Szia!
Van egy PIC. Ez kap egy jelet a dugattyú holtpontján (megszakítóra rákötöm az 5V-ot, érintkezéskor ez lesz a jel), ekkor elkezd számolni, egy időzítő (trafó töltésig), majd mégegy időzítő ami a trafó töltés végét jelzi. Egy láb kapcsolja be az opto kapun keresztül a tranyót/FET-et, ami tölti a trafót. (Az opto kapuk - megszakító, FET - azért kellenek, ha netán valami gebasz lenne, azért a PIC ne posszanjon ) A gyújtás értékeket pedig egy 1 k-s EEPROMban tárolom, későbbiekben programozhatóvá akarom tenni (USB - ez meg szinte csak szoftver)Végülis nekem a problémám a FET megválasztása, és bekötése terén van, mivel itt felszínesek az ismereteim. A többi esetleges problémával meg remélem megküzdök. Más kapcsolásokba BU326A, BU626A típusú tranzisztort (is) használnak hagyományos gyújtás kivitelezésére. Üdv.: Szilárd
Ha negatív a végeredmény akkor rossz a vonatkoztatási irány, de szerintem ezt eddig is tudtad.
Kezdem gyanítani hogy erősen elbeszélünk egymás melett . Kicsit fáradt vagyok egész nap, szóval lehet azért...Mindent felveszel ugyanolyan irányban. Mint ahogy feszültségeket is úgy mérünk sokszor hogy a 0 pontra fixen rakjuk a fekete vezetéket aztán mindent ahhoz képest. Ha negatív az eredmény akkor az fordítva van.
LED előtétellenállást ne felejtsd ki. Nem nagyon ismerem még az OPAMP okat de ha jóltudom akkor lessz a kimenete tápon ha a + bemenaten nagyobb fesz van mint a - on. De az akksid feszültsége soha nem lessz magasabb a töltőfeszültségnél. Jól gondolom? Vagy hülyeséget beszélek?
|
Bejelentkezés
Hirdetés |




Ha valaki tud kérem segitsen nekem ezt kiszámolni. Meg potméternek jó lessz-e bele 4.7 Kohm-os lineáris poti?
Gondolom, fel lehetne használni, hogy a hurokegyenletben itt már szoroztunk -1-gyel. 
) 


. Kicsit fáradt vagyok egész nap, szóval lehet azért...




