Fórum témák
» Több friss téma |
Tehát akkor mehet mind a 2 chip 3.3V-on és az ENC-röl mehet a 25Mhz-a pic re. Tehát a PIC 3.3-v on mehet 25MHz-el.
18F4620-nak legalább 4,2V kell, frekvenciától függetlenül. Ha 18LF4620-at használsz, akkor 3,3V-ról a 25MHz eléggé a működési határon van (25,2MHz adódik a képlet szerint). Én ennyire a határra nem tenném a dolgot.
Használhatsz 18F46K20-at, az tud 48 vagy 64MHz-et is 3,3V-ról.
A gigabites miért nem jó?
Nekem van 2 alaplapról való csatim, amiben bennevannak a tekrencek is + ellenállások + ledek is. Csak nem tudom hogy hogyan tudnám kideríteni, hogyan kell bekötni őket. Típusszám persze nincs rajtuk. Ki lehet valahogy mérgetni, hogy melyik lába mi?
Közben az egyiket megtaláltam, és úgy néz ki jó is lesz nekem.
Alakul ez.
Látom nem sok mindenki jár erre.
Azért megkérdezem, hogy estleg nem tud valaki egy olyan linket, ahol pic18f4550-el van megoldva a dolog? Leszedtem ugyan a stack-et hozzá, de olyan összefüggéstelen(legalábbis nekem, aki csak ugatja a c-t), hogy nemnagyon tudom kiszedni a felesleges dolgokat, mert akkor már le sem fordul. Amíg nem nyúlok bele lefordul, de annyi minden van benne, hogy cak kapkodom a fejem. :yes: És nekem amúgy sem kell az a sok hülyeség. Fix ip-cím,udp és ping ennyi kellene.
Mondjuk a tcpipconfig.h-ban tudod kikapcsolgatni a dolgokat.
pl: #define STACK_USE_UART ha ezt kikommentezed, akkor nem használja az uartot és nem fordít be semmit, ami az uartal kapcsolatos. De miért ragaszkodsz a 4550-hez ? Amúgy is azt usb-re találták ki.
Nem tudom, én próbáltam gigabites trafós csatival és nem ment, végülis ahány gyártó, annyi féle csati....
Szerintem a hardwareprofile.h fájllal van inkább problémája. Abban tényleg van egy nagy adag define, ifdef, elsif, stb. amin végig kell rágnia magát az embernek, hogy átlássa, meg azután át tudja állítani a saját hardveréhez. Kérdés, hogy az SPI modul a PIC családokon belül mennyire kompatibilis? Ha igen, akkor elvileg nem olyan nagy probléma átírni a fájlt, csak meg kell érteni, hogy mi mit csinál benne.
Amúgy régebben nekem is eszembe jutott, hogy lehetne olyan PIC is, amiben van USB, Ethernet, meg mondjuk CAN is, viszont belegondolva valószínűleg elég kis kereslet lenne az ilyen hibridekre.
Én az első ethernet projektemet 18f452-vel csináltam és elfért benne.
Szerintem érdemesebb lenne egy régi stacket letölteni, az kevesebbet tud és azzal lehet próbálkozni. Abban viszonylag egyszerűbbek a beállítások is.
Ahogy néztem, mindenféle sallang nélkül elég kis helyen elfér a stack. Úgy rémlik, hogy amikor csak az ICMP volt bekapcsolva, akkor csak 4k körüli utasítást írt ki a Memory Usage Gauge. ENC28J60-al is csak annyival lesz több, amennyi az SPI felület miatt kell. Ez szerintem néhánytíz utasításnál nem több.
Mondjuk én a régi stack-eket nem ismerem. Már legalább egy éve megvoltak az Ethernetes PIC-ek, de csak most néztem bele, amikor jött egy munka, amihez ez kell, és akkor már a legújabb stack-et kezdtem el nyalni.
Mondjuk USB-t Etherneten átvinni nem olyan hülyeség. Egér/billentyűt mondjuk. De otthoni körülmények közt nem nagyon van szükség rá.
Nem szeretném mindenáron, de jó lenne ezzel megoldani. Van itthol 8051-es is, ami 64k-s de nem találtam forráskódot. hozzá.
Csak a lényeg az, hogy alig kellene valami a cuccba, csak annyi, hogy udp-n adatokat küldözhessek és tudjam pingelni a cuccot, hogy működik-e. Nem kell nekem kijelző, dhcp, http, webszerver, stb. Megnézek régebbi stakeket is, hátha azzal könnyebben boldogulok, és rákeresek mégegyszer 8051-es bascom-os forrásra is. Hátha.
Az UDP nem vészes, akár magad is megírhatod a stack-et, mivel csak checksum-ot kell számolni meg header-t pakolni. Másik megoldás a uIP stack. Ennél csak az alsó illesztési réteget kell megírni, ami összeköti az ENC-vel, de lehet h már van is ilyen készen.
Hát akkor az a megoldás amit mondtam.
Szerezz egy 3.xx verziójú stacket csak az icmp-t hagyd benne, ill. válaszd a picdem2 projektet és a 18F452 defineket módosítsd a 4550-nek megvelelően (lehet, hogy jó, ahogy van, csak írd hozzá a 4550-et is.) Ez így bele is fér és mennie is kellene így. Kapcsold ki az lcd-t, az eepromot. Ha így sem jó, akkor szerezz egy 452-est és előbb próbáld azzal. Egyébiránt kérdés, hogy milyen kapcsolás alapján dolgoztál, mert ugye a 18F4550 az 5V-os az ENC meg 3V-os, a szintillesztés meg van oldva?
Kösz a tanácsot, kipróbálom.
Persze a szintillesztést beleterveztem a dologba, szerencsére sok olyan rajzot találtam a neten, ahol így volt megoldva, így arra találtam elég példát.
Ebben teljesen igazad volt.
Egyszerűen káosz a compiller.h szerintem egy hétig biztos el leszek vele, mire beállítom, átlátom egy kicsit. A 3.02-es stack-et kerestem meg, ez sokkal egyszerűbb, mint az újabbak, és sikerült is 452-es pichez azonnal lefordítani, 13k-n elfért az egész. Már csak be kell állítanom 4550-hez. Sajnos minden teljesen máshol van ebben a picben.
Haladtam ma egy keveset.
A kapcsolási rajzzal és a programmal is. Valaki, aki jobban ér a c-hez mint én megnézné nekem, hogy jó-e az amit eddig kontárkodtam benne? Mindkettőt felteszem ide. A netrádiós rész helyett tettem be a pic18f4550-et. A projekt lefordul, és alig 8,2k memóriával beéri eddig. A cél az, hogy udp kapcsolatot hozzak létre és pingelni lehessen, ezért mindent kikapcsoltam, ami szerintem nem kell bele. Fix ip címmel akarom mindezt. Leginkább az érdekelne, hogy a picemre vonatkozó rész jó-e és hogy jól gondolom-e hogy több minden nem kell bele. Előre is kösz a segítséget.
Hali!
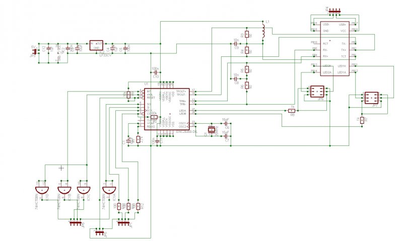
Már nagyon régóta vacakolok egy PIC18F46K20 + ENC28J60 párosításával, de egyszerűen nem akar működni. Mindent összeraktam úgy, ahogy a datasheet-ben írják(induktivitás helyett átkötést tettem, ennyi a módosítás), közös 3,3V feszültség, 100nF-os szűrőkondik is ott vannak a táplábak előtt, de így sem megy. Az "életjelenség" amit produkál: kigyulladnak a ledek az ethernet vezérlőn, az egyik villog is a router szinkronjelére, ha rákötöm az egészet a com1-re, akkor elkezd kiírni egy szöveget, majd újrakezdi, és ezt csinálja a végtelenségig. Táp szűrési gondra gyanakodtam, de akárhány elkót, tantál vagy kerámia kondit rakok a tápvonalra, semmi javulást nem produkál. Ja és az MCLR láb is fixen a 3,3V-ra van kötve. Még talán annyi tartozik hozzá, hogy "dugipanelen" van összerakva. Szerintetek mi lehet?
Megoldódott a probléma: a próbapanel kusza vezetékezése beszedett egy csomó zajt, a PIC meg emiatt resetelt. Estig akár ki is próbálhatjátok, kapcsolgathatjátok a ledeket
Működik
Biztos, hogy a zaj miatt resetelt? Nem lehet, hogy a PIC MCLR lába nem volt megfelelően felhúzva, esetleg nem érintkezett a vezetékezése? Nekem is próbapanelen volt elég kuszán az egész, de resetelést nem vettem észre. Ha már beindult, akkor látod, hogy hardveresen jó, szerintem érdemes lenne a legújabb verzióju stack-et használni.
Az MCLR lábra külön ügyeltem - nem ez az első projektem - de nem az volt. Érdekes módon mikor nem kötöttem be az SPI lábakat, akkor el sem indult. A stacket nem nagyon nézegettem, de lehet, hogy SPI hiba esetén resetel... De a lényeg, hogy működik, el lehet ajándékozni egyik barátomnak
Nektek mennyire melegszi az 18FxxJ6x kontroller? Nekem ezen a panelen van, és néhány óra után a hőmérséklete olyan, 45-50 fok körül van. Az adatlap szerint az Ethernet modul alapállapotban lenyel tipikusan 130mA-t, de adatátvitel közben akár 210mA-t is felvehet. Ezen felül a kontroller 41MHz órajelnél 10mA körül fogyaszt, ha az ethernet modul azt mind eldisszipálja, amit felvesz, akkor nagyjából érthető is a melegedés...
Hali!
Az enc28j60-on én is éreztem hogy meleg, de talán nem ennyire. Ragassz rá hűtőbordát ![]() Ha jól emlékszem a hqvideóban láttam dip tokra szabott bordákat, esetleg pc vgakártyákhoz vásárolt hűtőszettben van hasonló méretű borda
Mit tud az a panel ami a képen van?
A melegedésre és is a hűtőbordás megoldást javaslom, plusz tegyél közé hővezető fóliát,hogy jó hőkontakt legyen. üdv
Annyira nem vészes a melegedés, nem vagyok egy félős tipus ilyen téren, csak kérdeztem, hogy másnál mi a helyzet ezen a téren.
Van itt egy kábeltévé és internet szolgáltató, akiknek a műholdvevőiknél néha előfordul, hogy ha elvesztik a műholdjelet valami miatt (teszemazt egy villámlás bezavar, madár elszáll a fej előtt, stb.), akkor utána hiába jön meg a jel, nem mindig veszik észre újra a vevők, és ilyenkor az adott tévécsatorna kiesik. Namost ha ilyen történt, akkor az aktuális munkás szépen bement a központba, ahol a cucc van, felsétált az ötödik emeletre és kétszer megnyomta a "lefagyott" cuccon a stand-by gombot, ekkor a cucc magára talált, és ismét minden oké. Na erre a stand-by távoli, böngészőn keresztüli megnyomására lesz ez, illetve van néhány vevő, ami nem az övéké, hanem csak bérlik, azokat nem szedhetjük szét, hogy kivezessük a stand-by gombot, hanem azoknak a 230V-ot fogja kapcsolni triakkal. Ez az alsó panel, ezen van a táp, a kontroller, meg 8 triakos kimenet, és efölé jön majd másik három panel, amin meg optocsatolók lesznek (összesen 48 optós kimenet lesz), amik majd a stand-by gombokat fogják szimulálni. Illetve az egész úgy épül fel, hogy további, akár triakos, akár optós kimeneti szintet lehet még később felrakni igény esetén.
Ha nem nagy titok, a Sattrakt-nak lesz a cucc? Egyébként a távirányítót is lehetne emulálni, sőt mi több, az infra kódokat etherneten küldeni, de az egyszerűség kedvéért a triak sem rossz.
Nem, de valószínűleg hasonló cuccokat használnak, mint a sattrakt-nál, mert a hálózat kiépítésénél együttműködnek.
Köszi, gondoltam hogy valami hasonló, látván a triakokat és az optocsatolókat.Gratulálok, komoly munka.
A webes felületet is Te készítetted hozzá?
Igen, én készítem, mivel "munkaidőben" PHP és Javascript programozással foglalkozom, így ez a terület sem ismeretlen.
levy_k: azt (legalábbis egyelőre). Valahonnan ismerjük egymást? |
Bejelentkezés
Hirdetés |









