Fórum témák
» Több friss téma |
Fórum » [OFF] Pihenő pákások témája - Elektronika, és politikamentes topik
Témaindító: Topi, idő: Nov 18, 2007
Üdv!
Nézet - > panelek rögzítése menüpont. Választhatsz, vízszintes, függőleges rögzítés között. A kijelölt sor (oszlop) után fog rögzülni.
Szia!
Látam már az oldalt! ![]() De szerintem már sokkal több mint 20 éve halt meg. Én ERRE a dalra gondoltam
Sziasztok! Épp távjavítok. Az a gond, hogy Skype-on működik a webcam, de MSN-en nem. Az MSN-t nem akarom újratelepíttetni, mert akkor az animációk elvesznek. Az a gond, amikor beszélne valakivel, és bekapcsolják a kamerát, kikapcsol magától fél mp alatt. ezt hogyan lehet megcsinálni, hogy működjön? Már másodszor van fennt a driver.
Köszi.
MSN-ről milyen adatok vesznek el?
Ha letörlöd és felteszed, a megfelelő mappában megmarad a szmájli, naplózott beszélgetés. Ha újra felteszed ugyan úgy meg lesz, persze ha ugyan oda telepíted ahonnan törölted...
ÁáÁ!
Félek! Egyedül maradtam az OFF ban :no:
Dehogy maradtál egyedül. Én épp a VFD órán töröm a fejem. Mármint nem szó szerint
!
Jó is hogy nem szó szerint, mert ha megreped a "cső" üvege akkor semmi se lesz
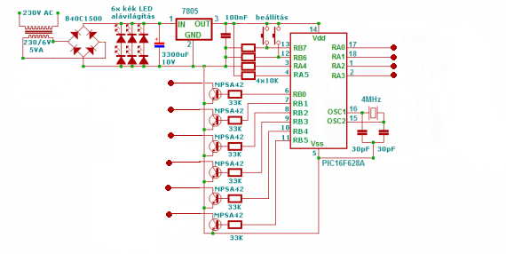
Hát ja! A VFD-s panel itt van előttem, de a vezérlés... 2500Ft lenne a 12 IC bele. Ennyiből a PICet, meg a tranyókat is megveszem. Már meg is van a rajz. Már csak meg kell venni az alkatrészeket, a panelt megcsinálni, meg bedobozolni az órát.
Persze, még tervezek bele 1-2 kapcsolót, meg ilyesmiket, ahogyan magamat ismerem.
12IC? hűűűha
Itt az első két rajz. Majd keresek egy PIC-eset, ami nem multiplex-ben hajtja a csöveket.
Áhá, így már érthető!
Csak meg kéne tervezni a panelt, hogy a kijelzőpanel alatt elférjen (20*7cm), és akkor a dobozolást is meg tudnám tervezni holnap.
Sziasztok ujra itthon. :kalap:
Szia!
Az apámnál jártam székesfehérváron, de az élményt még vektorgrafikusan sem tudom leírni. Ennek több oka van, az élmény még feldolgozaás alatt áll, amásik... őŐő az itt nem publikus.
Annyi boztos hogy apám helyett te apám vagy, Matyi meg anyám helyett anyám.
Megvan: Higanygőz lámpa. :yes: És akkor neki miszüksége a fojtóra?
Idézet: „És akkor neki miszüksége a fojtóra” Üdv. Lehet rosszul tudom, és erősítsen meg valaki, de én úgy tudom, hogy az áramkorlát szerepét játsza a rendszerben a folytó. ha ez tudtad akkor ellenzést, nem szóltam
Én úgy tudom, hogy mikor a feszültséget rákapcsoljuk a folytón keresztül az izzóra, az izzó rövidzárként viselkedik a benne lévő higany miatt. Emiatt a higany elkezd párologni, a rövidzár megszakad, és a folytón önindukciós feszültség keletkezik , ami begyújtja a lámpát.
üdv
Ha már keresel, akkor kereshetsz nekem egy olyat ,ami multiplexben hajtja a vfd-t. Nekem is van egy szép nagy vfd-m és én is órát akarok majd egyszer csinálni belőle. De a dobozolás... na az, ami nekem nem igazán megy. Most kezdtem a Gu50 dobozát csinálni. Van még másfél napom, hogy nagyjából megcsináljam. Ja és még a nagykijelzős hőmérőm is itt van doboz nélkül, plusz a cikket is elkezdtem róla, de még csak az első oldal van meg, a bevezetés.
"szép nagy vfd-m"
Szabad tudni milyen tipusú cső az? :hide:
Ott a pont! Utánanéztem én is. Igaz. Ezt még nemtudtam, de már memorizálom.
Nekem kész van a vfd-s panel, szegmensmeghajtó IC-vel, meg tranyókkal.
Ja, jobban megnéztem, Neked olyan kell. Na várj csak, megrajzolom újra, mert közben másik géphez kerültem...
Örülök hogy hasznos infoval szolgálhattam
Olyan nincs is, hogy folytó. A fojtó ugyanis az áramot fojtja vissza, tehát a fojt igéből képződik ez a folyamatos melléknév => fojtó. Sehova sem folyik, mint a folyók szoktak.
Ha Te mondod.....
Amúgysem vagyok tökéletes helyesíró :hide: [OFF]
Kész. Bocsi az OFF-ért!!!
Az MPSA-s fokozatra mennek a katódok, a rajzon a PIC másik felén lévő kivezetések meg mennek a szegmensmeghajtó IC-kre. A PIC programja meg ott van a kapcsolások között.
Aztán most már nem offolok itt, mert kapok egy háromszöget.
|
Bejelentkezés
Hirdetés |





!

