Fórum témák
» Több friss téma |
A rövidítést elrontottam, potyo-é a jó. Nem tudom, az előbbit honnan szedtem.
I2C Felső index (szóközök nélkül): I< sup >2< /sup >C Alsó index: I< sub >2< /sub >C
Hát, ez a jelenlegi szintemhez képest elég meredek, de előbb utóbb majd megértem...
Szia.
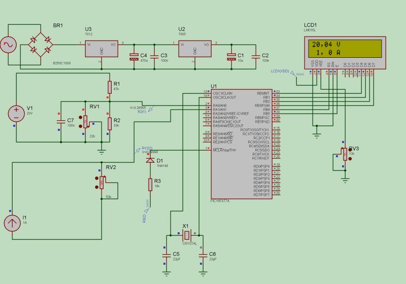
Megépítettem a voltmérőt, de nem akar működni. Az LCD-n nem jelenik meg semmi.
A kvarc milyen értékű a panelon ? 4Mhz -s a programban !
Anélkül nem megy a pic
Itt a rajz és a progi.
Az LCD bekötésével lehet a bibi szerintem.
A 15 -és 16 -os lábak közé kell bekötni egy 4Mhz -s kvarcot és mindkét lábat a gnd re kel kötni egy egy 22pf os kondival .
Tudom...tudom...csak lehagytam a tervezésnél.
Az LCD bekötés az jónak tűnik?
Igazad van (tévedni emberi dolog, de ekkorát már állati !)
Hello !
A gond az amper-voltmérővel az lesz, hogy a pic bemenetére nem megy jel azaz alacsony szinten marad pedig magas szintre kellene lépnie. Szerintem az áramkörrel lesz valami gond. Gondolom ezt a kapcsirajzot valahonnét leszedted mivel az ASM is német. Annyit szeretnék kérdezni, hogy az eredeti kapcsolásban is minden így volt bekötve vagy te módosítottad ? Ha módosítottad akkor légyszives tedd fel az eredeti rajzot. A forráskódban nincs semmi hiba (legalábbis én nem találtam).
Az asm azért német mert egy parsic nevű modulos programmal készült .
Egy kis kísérletezgetés után a proteusban megtaláltam a hibát a kapcsoláson. A kapcsirajzot csatolom. Ha minden igaz és a szimuláció nem csal akkor így kellene mennie.
A programot kaqkk kolléga írta a kapcsolás az saját tervezésű.
A hiba már meglett, nem a kapcsolással volt baj, az az csinálta amit kell. Hanem velem, mert nem figyeltem tervezésnél és...(ezt most halkan megsúgom: lehagytam a nyáktervről a kvarcot) megesik, hogy a kígyó is elesik
Sziasztok .
Az lenne a kérdésem, hogy tud valaki olyan progit amit be lehet égetni egy PIC be hogy tuja egy gombnyomásra bekepcsolni a következő dolgokat egymás után. bekapcsolási sorrend: 1. audio bejátszó 2.keverő 3. végok kikapcsolási sorrend: 1. végfok 2.keverő 3. audio bejátszó
Topi cikkét ajánlom, Nulláról a robotokig. Ebben benne van amit te szeretnél csak össze kell rakni.
Sziasztok!
Van egy dsPIC33FJ256GP710-em, és van neki 7db táplába, ezekre mindre illik tenni 100n-os kondit vagy elég egy 1db a bejövő tápnál. Mondjuk láttam már gyári panelen, hogy nagy procinál körbe volt szórva rendesen hidegítővel a chip... csak megerősítést várok...
Szia!
A zavartalan működéshez mindhez kell 100nF kerámia kondenzátor külön-külön a lehető legrövidebb huzalozással. A legjobb, ha lapnak azon az oldalán vannak a kondenzátorok, amelyiken a pic, a kondenzátorok kivezetésén kereszül van a táp és a föld a pic-hez vezetve. A kártya táp csatlakozójánál és a pic közelében (ha a pic távol van a becsatlakozástól) kell még egy nagyobb kapacitású (22µF-100uF) tantál vagy elektrolit kondenzátor és vele pártuzamosan 100nF kerámia. A táp és föld vezetékek legyenek megvastagítva, ahol ez lehetséges. Szia
Szia kaqkk.
Beleraktam a kvarcot a kapcsolásba, de még most sem ír ki semmit a kijelzőre. Olyan mintha a kijelzőre nem menne ki semmi adat.
22 pf-s kondikat is raktál be?Ésa kontraszt poti hogy áll?
33pf-osakat raktam bele. A kontraszt potit csavargattam, a felső csík látszik, de semmi kiírás nincs rajta.
Telibe világít a felső csík.
Szia!
Feltennél egy kapcsolási rajzot arról, hogy- hogy kötötted be az LCD kijelzőt.
Az lcd bekötése hibás ! így kösd be . Ha 10 pines a kijelződ akkor nem kell kihagyni a "4 " üres helyet .
Szia!
Ami nekem van LCD 2x16-os azon 1-től 16 van ott nem az 1 es lábbal kedődik hanem a 3 lábbal és ugy megy egymál után 5 szál vezeték, aztán 4 kimarad és a maradék 4 szál 16 -ig, csak igy lett jó. "A kaqkk által készitett időzitő"
Nekem is 1-16-ig vsnnak a lábak, de nekem az első kettő a táp, 3. a kontraszt stb....
Figyel ez bisztos?
Mert nekem is úgy volt először és nem ment. Csak azér irtam igy le, mert nekem igy müködik. És mikor ugy volt ahogyan te mondod akkor nem müködött. De te tudodd!!! |
Bejelentkezés
Hirdetés |





