Fórum témák
» Több friss téma |
- Ez a felület kizárólag, az elektronikában kezdők kérdéseinek van fenntartva és nem elfelejtve, hogy hobbielektronika a fórumunk!
- Ami tehát azt jelenti, hogy a nagymama bevásárlását nem itt beszéljük meg, ill. ez nem üzenőfal! - Kerülendő az olyan kérdés, amit egy másik meglévő (több mint 17000 van), témában kellene kitárgyalni! - És végül büntetés terhe mellett kerülendő az MSN és egyéb szleng, a magyar helyesírás mellőzése, beleértve a mondateleji nagybetűket is!
Egy erősítőt maximum jellegében lehet védeni rövidzár ellen, ami annyit tesz, hogy ha véletlenül rövidre zártad egy pillanatra, vagy körültekintően éleszted a kész szerelést, akkor védve van az elfüstöléstől. Direkt butaságot csinálni meg gondolom nem szándékozol.
Amit célszerűen el lehetett követni védelmi okokból, az el van követve abban a kapcsolásban. Edit: Azok a biztosítékok pedig 2A-esek, de szerintem annak az erősítőnek többet is ki kell tudni nyomatni. Azok a biztik a végfok mögötti meghajtást védik. Magát a végfokot a soros ellenállások védik. Valószínűleg azok széjjel fognak füstölni, még mielőtt a fet tenné ugyan azt, feltéve, hogy rendes hűtőbordával van ellátva, ami egy ideig megvédi. Egy erősítő egyébként sem az áram terheléstől megy tönkre, hanem az áram _és_ feszültség terheléstől. P=U*I gondolom ismerős.
Üdv!
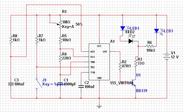
Szerintetek ez az időzítő működő képes , érdemes lenne megépíteni. Nem szeretném addig a nyákot megcsinálni míg nem támasztjátok alá hogy működhet. (így már benéztem 1-2 rajzot)
Jellegében jónak tűnik. Már eleve a cikk szerkesztése is.
_Hol_ láttál te nem működő időzítőket? Jellegében nagyon mások a nyilván valóan lektorált újság cikkek, és egy pld fórumban közbekiabálás + legnagyobb hangerő alapon javasolt kapcsolás technika. Ne feltételezd mindenről azonnal a biztosan rosszat.
Ezt a Bss elektronika honlapján találtam. Nem időzítő volt ami nem működött hanem valami szakadás vizsgáló de az is lehet hogy én rontottam el! Persze nem feltételezem hogy "minden" kapcsolás rossz de szeretek biztosra menni!
Oké, ezúttal visszavonnám a véleményemet. Meglehet, hogy ez az időzítő csakugyan rossz. Rossz helyen vannak azok a gombok, és szerintem nem úgy működik, ahogyan leírják. Nem tanácsolnám annak a kapcsolásnak a megépítését.
A bsselektronika honlapot a google megtalálta, de maga a site nekem be sem jön. Nem tudom miféle portál lehet az. Előfordulhat, hogy egy "12 egy tucat" típusú site mindenféle "turi" cikkekkel, amiket senki sem ellenőrzött le közzététel előtt.
Abban a kapcsolásban maga az időzítési folyamat megvan, de hogy nyomógombokkal lehessen kezelni, egy kicsit még át kellene alakítani hozzá. Szerintem egy szimpla 555-ös alapkapcsolással többre mész. A nyák is jelentősen kisebb lesz, elrontani sem lesz rajta mit, az időzítési folyamat is pontosabbra szabható, és alkatrészben sem lesz lényegesen drágább.
Köszönöm a válaszaidat!
Nem lehetne valahogy kijavítani ennek a kapcsolásnak a hibájait mert nagy szükségem lenne egy ilyen vagy ehhez hasonló időzítőre. (Nem sikerült multisimben se a szimuláció) (utólag): Jó lenne egy 555 ös is
Az attól függ, pontosan hogyan szeretnél időzíteni?
Elindítasz egy eszközt, és 15 perc múlva kapcsoljon le, és maradjon is lekapcsolva, esetleg ki/be kapcsolgasson, vagy talán éppenhogy 15 perc múlva kapcsoljon be, és maradjon is úgy? Sokféle módon lehet ilyesmit csinálni. Szóval mit szeretnél?
Tehát nekem ez nyáklevilágítóhoz kéne kb. max 10 perc
Működése megnyomok egy gombot felkapcsolnak az uv ledek és X idő múlva kikapcsolnak X időt potméterrel lehetne állítani és lenne egy stop gomb is mellyel akár mikor megszakíthatnám a folyamatot.
Tehát bekapcsolsz egy ilyen áramkört, ami X ideig működik. Szerintem ezt a nyomógombos részt ne erőltesd túl. Az áramkör bekapcsol, amikor bekapcsolod, és kikapcsol, amikor kikapcsolod. Sima főkapcsoló kell rá, semmi más.
Ha bekapcsoltad, X ideig úgy marad, aztán legalábbis a ledeket lekapcsolja. Mekkora teljesítmény kell azokra a ledekre? Muszály hozzá relét mellékelni, vagy egy végfok tranzisztor elviheti őket - nyitófesz, áram igény / darab és hány darab lesz? Mekkora tápfesz legyen? 555 alapkapcsolásokat az alldatasheet.com-on is találsz, ha lekéred pld az "ne555" alkatrész típust, mert a katalógus lapban vannak ilyesmik. De én is összedobhatok valamit multisimmel, és felhajítok ide egy rajzot róla, ha bizonytalan vagy a dolgokban.
Pontosan úgy ahogy mondod!
Tehát 2 db Cree ledről lenne szó ami 300 mA és 12 V ról hajtok. Azt nagyon meg köszönném ha feltudnál dobni valami kiinduló rajzot. Kellenek egyéb adatok szólj!
SZIASZTOK én már rég tanultam elektronikát
és azt szeretné meg kérdezni a sorba kötött ledek közé mekkora ellenállás kell???Segítsetek pls
Szia!
Közé nem kell ellenállás, hanem egy darab kell mondjuk az elsővel (vagy utolsóval) sorbakötve. Általában akkora ellenállás kell, amekkor egy LED-hez elég. De ha sokat kötsz sorba, akkor csökkenteni kell az ellenállást, mert a diódák +ellenállást visznek az áramkörbe.
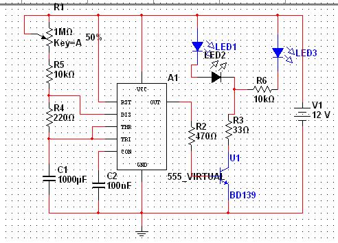
Egy kicsit eltököltem rajta, mire minden eszembe jutott, ami még kelleni fog a kapcsolásba.
Az 1M potinál cirka 600K környékén lesz meg az a 10 perc, ergo elég szélesen szabályozhatod majd. A soros ellenállás azért kell mellé, hogy ha véletlen letekernéd 0-ra, az 555-ös kisütő tranzisztora ne nyíródjon ki a tápodon. A kapcsolás kezdetben meghúzza a ledeket, és X idő múlva elengedi őket. A kondenzátort egy tranzisztor automatikusan kisüti. Szóval bekapcsolod, világít 10 percet, elmégy henyélni egyet, aztán ha észrevetted, hogy már lekapcsolt, akkor kihúzod a tápból. Amíg az uv ledek mennek, addig világ a velük párhuzamos led is. A 300mA-es ledek vannak sorosan kötve, a 10k-al egy sima piros ledet köss sorba. Az áramkorlátozó 33ohmos ellenállást lehet majd még tovább kell csökkentened. Részemről azt feltételeztem, az uv ledek nyitó feszültsége 1.5V, így sorba kötve őket 3V / 300mA kell nekik meghajtásnak, soros ellenállásként pedig R= 9V / 300mA. Ez az ellenállás több W-os kellene majd legyen, ne feledkezz meg a P= I2*R kiszámolásáról (P= 0,3A * 0,3A * 33ohm = 3W -> kb 5W-os legyen). Valami ilyesmi.
Üdv!
Az úgy jó ha úgy állítom be az erősítő nyugalmi áramát,hogy egy egy 60W 230V izzó van a +- tápágban ugye?
Ezek szerint most már jó a kapcsolásom?
ELECTRICBOY:
Az előző kapcsolást elszúrtam. Az be fog oszcillálni. Kiegészítettem egy reset taggal, és egy nyomógombbal. Kezdetben a kapcsolás nem húzza be a ledeket, de amikor a nyomógombot megnyomod, bekapcsolja őket, és az időzítés végén fognak kikapcsolni. Az előző hibás rajzért bocsi. Erre a mostanira pedig feltétlen dobj majd rá egy szimulációt, lehet még mindig el van szúrva benne valami.
Nem idevaló a kérdésem, de légyszives mond meg melyik áramkörtervezővel tervezted az áramkört, mert már annyi áramkört láttam ezzel a progival megtervezve, de nem jöttem rá melyik progi ez, és már sokkal kísérleteztem de egyik se ez volt.
Köszi kadarist de mégis mekkora ellen állás kell 5 db ledhez konkrétan? Azt nem tood?
milyen értékü?
Nem. A 470 Ohm-okat tedd at a 820 Ohm-ok masik felere. Vagy maskepp fogalmazva, a 470 Ohnm-ok kozvetlenul a tranzisztorok bazisa es a 12V kozott legyenek.
Üdv
Az körülbelül mennyit javít,vagy módosít egy hangszórón,ha egy másik hangszóró mágnesét még pluszba ráteszem? Számít az,hogy melyik felével teszem/ragasztom rá? Köszönöm!
A dupla mágnes benne van a belsejében. Egy kész hangszórót nemigen lehet módosítgatni mágnes tekintetében.
Sziasztok!
Készítettem teherautóba 24V-ra egy ledes világítást,semmi elektronika,csak a ledek sorba és megfelelő ellenállás hozzájuk. Ilyen sorok kapcsolódnak párhuzamosan...kérdésem az volna hogy indítózásnál károsodnak-e a ledek ha csatlakoztatva vannak az autó hálózatához? Tegyek be valami védő szerepű alkatrészt a pozitív ágba? Ha igen akkor mit célszerű? Köszönöm szépen Üdv Kicsa
Van egy kapcsolás amit használni szeretnék:
4n25-el leválasztott motorvezérlő A 4n25-nek a 6-os lábára az van írva, hogy Bázis. Helytakarékosság miatt ez nekem a BD681-es tranyóm 2-es lábára lenne kötve. Okozhat ez problémát? Ha igen akkor kihajlítom. Amúgy jó ez a kapcsolás egy sima kis modellmotorhoz amit a HeStore-ban árulnak? Ja a kapcsolás az oldal közepén van csak nem akartam külön belinkelni, mert a szöveg is lényeges lehet.
Szegény LED-ek még örülnek is az indítózás közbeni kisebb tápfesznek.
|
Bejelentkezés
Hirdetés |








milyen értékü?





