Fórum témák
» Több friss téma |
Sajnos csak részben oldódott meg a probléma, 1 mikro val kipróbáltam , de sajnos csak a bekapcsolási felvillanás szünt meg. Ha idő előtt megszakitom a tápot a led felvillan de nem mindig. 5 próbálkozásból 3x. Még mindig érdekelne a tökéletes megoldás, ha van ilyen.
Köszi eddig is mindent
Háát....
Próbaképp köss egy 1N 4148 tip diódát az 1µF kondi azon lábával sorba amelyik a led katódjára megy, és a dióda katódja is oda csatlakozzon.
háát.... ez sem célravezető
ez a sokszori táp rákapcsolás és megszakitás idő előtt, valamiért nem jó az áramkörnek. R1 68k C1 100 mikró lehet hogy a 100 mikró sok....?
Az időzitőtagoknak nincs köze a led felvillanásához szerintem.
Azért elárulhatnád mi a cél az időzités megszakitásával annak lejárta előtt. Ha ilyen alkalmazásba kell, akkor célszerű a 4-es reset lábat egy 10k ellenálláson keresztül kötni a tápfeszültségre, és megszakitáskor közvetlen a lábat testre húzni egy pillanatra. A legjobb lenne, ha pontosan körvonalaznád, hogy milyen tulajdonságoknak kell eleget tennie a kapcsolásnak.
Sziasztok!
Egy hosszú idejű időzítőre lenne szükségem (max. 10 perc!!), célszerűen 555-el. Persze itt már az Elko szivárgása jelentősen bizonytalanná teszi az időzítést. Tud valaki segíteni?
Nem is tudom, hogy hol olvastam, de azt írták, hogy az 555 NEM alkalmas hosszú időzítésre...
Cáfoljatok, ha nincs igazam...
Más ötlet? Esetleg 7555 (CMOS)? PIC-el nem akarok vesződni. nincs szükségem akkora pontosságra.
Szerintem 7555-el menni fog. Sima 555-el tantál elkóval 5percnyi időtartamot már elértem. Hoszabb időre nem volt szükségem, igy nem is próbáltam.
555+ 4017 számláló ! Ha 2 percre állítod az 555-öst
a 4017 10-el osztja és 2 percenként van egy kimenet 2-4-6-8- stb
Lehet vele 10 perces időzítést építeni. Több kapcsolásomban ennél hosszabb időt is időzítettem vele. Ha jól emlékszem a 45 perc túli időzítésre nem ajánlják már . A rövidebb időzítéseknél sem túl pontos , de attól függ mire szeretnéd használni. Ha nem számit néhány másodperc akkor ezzel bátran megépítheted.
Hello!
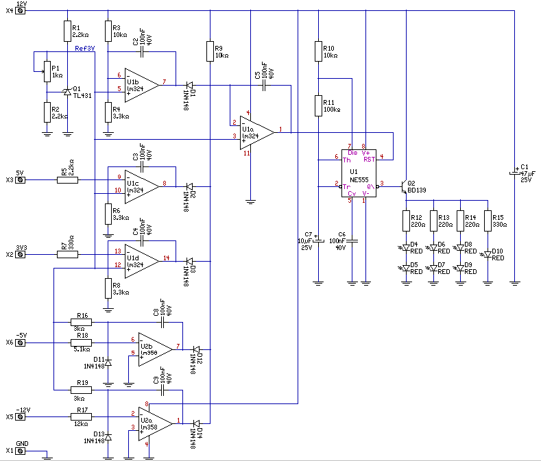
Akkor kérésedre átalakítottam, hogy a -5 és -12V-ot is figyelje.. üdv! proli007
Hello!
Például én már számtalanszor leírtam ezt, és hogy milyen hátrányokkal jár. De mivel állandóan erőltetik a témát, rajzoltam egy példát, hogyan lehet "viszonylag tisztességesen" az időzítést meghosszabbítani. De ez nem jelenti azt, hogy a kapcsolás mellőzné, a minőségi alkatrészek igényét. Azaz megfelelő kis szivárgású tantálkondi alkalmazását, áramkör szivárgásmentes elkészítését, ha az időzítőt tényleg hosszú időre kívánnák meghosszabbítani. A mellékelt rajz, egy "nem újraindítható" monostabil multit alkot, melynek idejét a C3 és R5 fogja 3sec-ra beállítani, de a meghajtó (Duty) kapcsolás, ezt az időt, 5..55-szörösére hosszabbítja meg. Így a 3sec idő, akár 2perc 45másodpercre meghosszabbodik. Természetesen más típusú időzítők és a C3 és R1 változtatásával, más idők is elérhetők. üdv! proli007 üdv! proli007
Sziasztok!
Milyen értékű alakatrészeket használjak annak eléréséhez hogy az 555 ös íc egy percenként adjon ki egy jelet? Válaszotok előre is köszi! Balázs
Hello!
Remélhetőleg a végleges verzió. - A névleges feszültség alatt a Led sötét. - A névleges feszültség tartományon belül, a Led villog - A névleges feszültség tartomány felett, a Led folyamatosan világít. - Kivétel ez alól a PG jelzés. - A trimmer potival a szükséges jelzési tartomány felső pontja, míg az R19 ellenállással a villogási sáv (tartomány) szélessége állítható be. üdv! proli007
Hello!
Nem kell még hozzá 6 dióda sorba kötve az IC után (LM324, LM358)? Meg a BD 139 tranzisztor és így villogni fog? Így követhető, hogy melyiknek mekkora a feszültsége, Csak szerintem először komparálni a feszültésget és utána diódával rákötni az NE555-ös IC-re. Az NE555-ös 3 lábára meg egy BD 139 tranzisztort kötni és rá a ledeket. Nem vagyok benne biztos, hogy ez jó, de szerintem kellenének bele a diódák meg a tranzisztor, de igazából nem szeretném kétségbe vonni Gábor(profil007). Jól és érhetően lerajzolta, az is lehet, hogy így nem kell hozzá a dióda meg a tranzisztor, de gondoltam megkérdezem tőletek. Előre is köszönöm! Üdv.:Gergő
Hello.
Proli mester helyett is: Ez a kapcsolás másképp működik. Az 555 ~1.1Hz frekvenciával "ketyeg" és a 7-es (kisütőtranzisztor) kivezetésén és az 5.1 k ellenálláson keresztül a TL431 referencia feszültségét módositja a freki ütemében. Ezt a változó referenciafeszültséget kapja meg a komparátorok invertáló bemenete. A neminvertáló bemenetekre a figyelt tápfesz kerül. Helyes tápfesz esetén a referenciafesz ingadozása eredményezi a komparátorok szintváltását, tehát a ledek villogva jelzik a megfelelő feszültséget. Ha a feszültség alacsonyabb, akkor az invertáló bemeneteken az ingadozó referenciafesz legalacsonyabb értéke sem elég az átbillenéshez, igy a led sötét marad. Túlfeszültség esetén fordul a dolog, ilyenkor a referencia legmagasabb feszültségértéke is kevés, tehát folyamatosan világit a led. Külön meghajtótranszisztor felesleges, a komparátorok képesek szolgáltatni a ledek áramát. Szóval, a kapcsolás úgy jó ahogy van,és ráadásul szellemes módon két legyet üt az 555 alkalmazásával.
Hát igen tényleg elég okosan megoldotta az 555 IC-vel.
Köszi a választ.
Viszont még annyi kérdésem lenne, hogy van-e rajta műterhelő ellenállás?
Esetleg még annyit lehetne csinálni, hogy egy 16V-os biztosítékot rákötni. Nehogy valaki nagyobb feszültségű árammal próbálkozzon.
Vagy legalább, hogy mekkora legyen az ellenállások terhelése.
Mostmár nem értelek....
Ez a kapcsolás egy tápfeszültségmonitor, abból is a "De Luxe" fajta. Magyarul a terhelő ellenállásokat (vagyis a fogyasztókat) a bemenetek elé kell kötni, és nem magában a kapcsolásban kell neki helyet foglalni. Magát a kapcsolást lehetne túlfeszültségvédelemmel ellátni, de szerintem ebben az alkalmazásban nem kell.
Sziasztok!
Szeretnék csinálni egy időzítőt aminek úgy kéne működnie ,hogy ha zárom a kontaktust akkor egy 1sec-es 12V-os impulzust kéne produkálnia. Eddig el is jutottam egy alap 555-ös monostabíl kapcsolással ,de viszont az a bajom ,hogy a záró kontaktus ami az 555-ös benemetét lehúzza a földre az nem egyből bont hanem csak később és így folyamatosan világít az 555-ös kimenetén a led aminek csak 1sec-et kéne. Milyen megoldást tudnátok erre ajánlani? Elméletben úgy kéne neki működni ,hogy ha a kontact zár elindúl az 1sec ami 1sec múlva meg is áll ,de ilyenkor a kontact még zárva van és az újboli 1sec csak akkor indúljon újra ,ha a kontact nyit és újból zár. Remélem érthetően irtam le az elvi működését. Üdv:Gyurika
Gondolom, direktben kapcsolgatod a trigger lábat, és ez okozza a problémát.
Nézd meg ennek a hozzászólásnak a mellékletében, hogyan kötötték be az U2 időzítő triggerét: soros kondenzátoron át, aminek mindkét oldalán felhúzóellenállás van. Ezek miatt csak a lefutó élekre lesz "érzékeny" a kapcsolás (kontakt zárja földre), a tartós alacsony bemenetet már figyelmen kívül hagyja.
Ebből a kapcsolásból a T1 időzítő lesz jó neked. S többi el is hagy ható a kapcsolásból.
Ez a segédprogram segít az alkatrészeket behatárolni és kiszámolni.
Csak annyit szeretnék kérdezni, hogy mekkora a terhelés?
Sziasztok!
Köszönöm a gyors válaszokat ,le is megyek a műhelybe ki is próbálom. Üdv:Gyurika |
Bejelentkezés
Hirdetés |




Tud valaki segíteni? 







