Fórum témák

» Több friss téma
Fórum » B5 és B8 végerősítő
 
Témaindító: banyaiakos, idő: Máj 31, 2008
Lapozás: OK   15 / 62
(#) Alkotó válasza Fabianus hozzászólására (») Szept 23, 2009 /
 
Amit mondasz, az önmagában igaz, de amit én írtam annak távolról sem ez volt a mondanivalója.
Hanem az, hogy ha már van egy valamilyen erősítőnk, akkor csak nagyon nyomós indokkal járassuk azt jóval az ajánlott tápfeszültség alatt.
(Ha valami miatt az a szerencsétlen állapot áll fenn nálad, hogy éppen a poti "legelejének" kell dolgoznia, akkor ezt valahogy ki kell kerülni. Vagy egy fix osztótag beiktatásával, vagy esetleg két poti egymás után kötésével, vagy az érzékenység megváltoztatásával, stb.)
(#) Fabianus válasza Alkotó hozzászólására (») Szept 23, 2009 /
 
Nem hiszem, hogy ellentmondásban lennénk. Én csak mint figyelembeveendő potenciális problémát vetettem fel. Ezért írtam én is, hogy, persze megoldható az ügy.
A többivel állatlánosságban egyetértek.
(#) Alkotó válasza Fabianus hozzászólására (») Szept 23, 2009 /
 
Örülök az összhangnak, főleg azért, mert értelmes dologban született meg.

Csak részben tartozik ide, de ha már szóba került a poti elmondom a saját tapasztalatomat. Szinte biztosan igazad van neked is másnak is, mikor az együtt-futási hibákat említitek, de muszáj vagyok ellenkezni egy kicsit.
Nem a levegőbe beszélek, mert kb. egy fél éve már téma volt ez valamelyik fórumban, és ennek kapcsán megmértem vagy 10 db itthon lévő sztereó potit. Ebben volt régi remixes, meg a mostani radiohm márkájú. Ez utóbbi nem számít túl jónak de nálam remekül bevált. A lényeg, hogy a mért potméterek együtt-futása kivétel nélkül nagyon rendben volt. Csak néhány százalék volt az eltérés, pedig ezek nagy része logaritmikus volt. A mérést nem kimondottan a bevezető részre hegyeztem ki, hanem a teljes tartomány szimetriájára. Felfogtam őket egy darab lemezre, amin volt egy 10 fokozatúó osztás, és egy forgatógomb segítségével ezen a tíz ponton mértem. Felirkáltam az eredményt egy táblázatba és ábrázoltam egy grafikonon (kerestem, hogy be tudjam ide csatolni nektek, de nem találtam meg hirtelen hová menthettem el. Ígérem, ha meglesz megmutatom).
(#) ptesza hozzászólása Okt 15, 2009 /
 
Sziasztok.

Volt egy kinyiffant ,Fisher erősítöm , egy régebbi cserebere folytán került hozzám ,egy sony kíséretében. Az egyik csatornáját felélesztettem , de a hangja sem tetszett , arról nem is beszélve ,hogy sok helyen olyan barbár módon szereltek bele ,hogy már nem javítható. (szétszedett tolópotik ,meg ilyesmi).

Úgy döntöttem , hogy átépítem , és B5 lesz mert már régóta szemezgetek vele.

A tápom +-41 Volt lett . Az eredeti kapcsolás ,és nyák szerint dolgozom. Esetleg ha dupla tápom lett volna akkor lehet ,hogy az Alkotós verzió készül.

A védelem is elkészült , itt az Alkotó féle tervet dolgoztam át. Jól működik. DC-re is könnyű letesztelni , egy kis darab vezeték segítségével. A két bemeneti 1N4007 diódáról , a kimenetre lehet vinni egy kis DC-t.Leold ,és kis idő múlva ujra vissza.

Az a fő gondom , hogy az eredeti rajzon nem szerepel ,sem pozíció szám , érték.

Van valakinek olyan beültetési rajza ,amin az szerepelnek az értékek?Az eredeti nyákhoz kell. Nem szeretnék füstgépet csinálni, arra van külön topik. Ígyis majdnem odahegesztettem magamat az asztalhoz, a feltöltött tápkondikkal... (egyébként ti mivel szoktátok kisütni , nehogy odavágjon?)


Vagy esetleg egy nagyfelbontású panelfotó is megfelelne ,amin jól látszanak a színkódok.
(#) szamóca válasza ptesza hozzászólására (») Okt 15, 2009 /
 
Klikkelj a fényképező ikonra jobbra fenn a képekért.
(#) ptesza válasza szamóca hozzászólására (») Okt 15, 2009 /
 
Köszi. Ezt a fényképezős dolgot ismertem ,de a csatolmányokat nem listázza ,ha jól tudom.

(#) szamóca válasza ptesza hozzászólására (») Okt 15, 2009 /
 
Nem, de van olyan fotó amin látszanak az alkatrészekre írt értékek, ill. színkódok.
(#) vendelkiraly válasza ptesza hozzászólására (») Okt 15, 2009 /
 
A képek között találsz egy olyan képet, amin ceruzával beírtam az értékeket, meg a lábkiosztásokat, kész beültettett panelt is fogsz találni.
(#) Alkotó válasza ptesza hozzászólására (») Okt 15, 2009 /
 
Ha a panelhoz próbálok viszonyítani, akkor szinte biztos, hogy a trafód nem tudja majd biztostani a kellő teljesítményt. Persze ez nem egy halálos probléma, legfeljebb nem tekered fel a hangerőt.
(Ugyan még nem próbáltam, de elképzelhető, hogy a teljes táp belső ellenállása miatt, kis hangerőn sem tud majd "igazi" lenni.)
(#) ptesza válasza Alkotó hozzászólására (») Okt 16, 2009 /
 
Eredetileg az erősítőre az volt írva ,hogy 160 watt a hálózati teljesítmény felvétele.
A szekunderek 2x30V AC.

Hogyis lehetne kiszámolni mire képes a trafóm?

Az már biztos ,hogy nemsok értelme lenne MJL végtarnyókat beépítenem ,szerintem BD-k lesznek. A hangsugárzóim 8 ohm -ok

Mire is gondolsz pontosan? A táp belső ellenálása tekintetében?

Az erdeti B5 tápot építettem meg. Még hiányoznak a szűrőkondik , meg a low esr elkó is.

A többieknek is kösz. Vendelkirály -nem találom azt a rajzot amire ceruzával is rajzoltál. Viszont találtam egy olyan fotót amin eléggé jól látszanak a dolgok, habár a színeket nehéz kibogozni. De a leghasznosabb a B5 ÉRTÉKES.lay




Van egy ilyen karikám . Lehet ,hogy másnak is tetszeni fog.

ohm.gif
    
(#) vendelkiraly válasza ptesza hozzászólására (») Okt 16, 2009 /
 
Elküldtem emailbe!
Ha valóban B5 erősítőt szeretnél én inkább MJL tranzisztort tennék bele, még akkor is, ha a trafód lehet nem elég. Ha van rá anyagi kereted használj MJL-t. Szerintem más is ezt fogja javasolni
(#) Alkotó válasza ptesza hozzászólására (») Okt 16, 2009 /
 
1. A hálózati teljesítmény felvétel, az a teljes készülék maximális igényét jelenti. Ez erősítőknél gyakorlatilag közel azonos a trafó igényeivel. Ez alapján kb. 160W-os lehet a trafó, az-az némi saccolt veszteséget ha ebből még leveszel, akkor kb. 150VA (szemre is olyasmi egyébként)
2. Ugyan nem próbáltam, de KD-mester sokszor és sokhelyen hangsúlyozza, hogy ez az erősítő érzékeny a félvezetőkre. Ez alatt ne azt értsd, hogy nem működik mással, erről szó nincs, hanem a végeredmény lesz más. Eredeti kiépítésben ez egy hihetetlenül jó hangú erősítő (és ezt tapasztalatból mondom). Ha változtatsz az elemeken, akkor vélhetően kicsit más hangképet fogsz kapni.
3. Melyik az eredeti B5 táp? Ennek létezése nekem eddig elkerülte a figyelmem. Csupán egy ajánlást láttam, meg jó sok féle saját kialakítást. De a lényeg, ha már a végtranyó BD lesz, akkor a tápegység esetleges alulméretezése is bőven belefér a projektbe.
4. Említesz "lov ESR" kondikat. Ezeket hová képzeljem? Ha jól sejtem, a tápegység tulajdonságait kívánod ezzel is javítani de (...keresem a szavakat...) "egyéb okok miatt" ez nem nélkülözhetetlen.

Más!
Ez a trafó, ez a doboz, nekem sokkal inkább kívánna egy B8-as erősítőt. Nekem az is van, és nem csalódnál benne. Annál egy egész csatorna nem kerül annyiba, mint a két végtranyó a B5-ben. Csak sok neki a trafófeszültséged, azon változtatni kéne, ha lehet.
(#) vendelkiraly válasza Alkotó hozzászólására (») Okt 16, 2009 /
 
Most nem érek rá irogatni, de Alkotó B8-as gondolata megfontolandó!
A meglévő paneledre simán be lehet ültetni a B8-at is, mert szinte ugyan az a kettő. Ha érdekel tudok küldeni olyan rajzot, ami azt mutatja, hogyan kell B5 panelre B8-at beültetni.
De ezt neked kell eldöntened, ha nagyobb teljesítményt szeretnél (a trafód kereteihez igazodva) akkor csinálj B5-öt, de ha nem kall csak, mondjuk lakásba az erősítő, akkor a B8 is elegendő lehet, és az olcsóbb. Esetedben a végtranzisztorok árával lenne olcsóbb.
Mondjuk a tápegységed lehet kicsit sok lenne a B8-hoz?
Többiek?
(#) vendelkiraly válasza vendelkiraly hozzászólására (») Okt 16, 2009 /
 
Idézet:
„Mondjuk a tápegységed lehet kicsit sok lenne a B8-hoz?”

Itt tápfeszültséget akartam írni, csak siettem.
B8-ról kevesebbet tudunk.
Most nézem hogy KD-mester +-27V tápfeszültséget írt neki, Alkotó a te rajzodon pedig +-36V szerepel.
A B5-ből kiindulva gondolom itt is széles tápfeszültségtartományt megenged az erősítő, így a +-40V is beleférne.
Erről mi a véleményetek?
Valószínű fogok készíteni egy B8-at is, mivel van még két "fölösleges" B5 panelom, és mivel nem kell 1000Ft-os végtranzisztorokat venni sokkal olcsóll lesz az egész.
Mekkora is ennek a B8-nak a teljesítménye, illetve teljesítményigénye?
(#) Alkotó válasza vendelkiraly hozzászólására (») Okt 16, 2009 /
 
Idézet:
„Alkotó a te rajzodon pedig +-36V szerepel.”

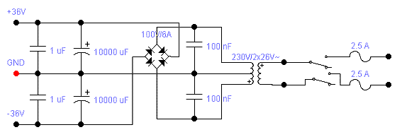
Ez elég baj! ezen a helyen valóban ez van a kapcsoláson, de az csak a B5-ből maradt ott, mert gondolom azt rajzoltam át. A +-36V-os tápfesz, HIBÁS érték! (Elég baj, hogy eddig senki nem vette észre, köztük én se!)
Csatoltam egy másik rajzot, én is erről építettem meg. Ezen jók a feszültségek.
Remélem senkinek nem okozott problémát a hibás adat!

(#) Alkotó hozzászólása Okt 16, 2009 /
 
Moderátorok!
Ha technikailag megoldható, szíveskedjetek az előző hozzászólásomban hivatkozott, korábbi hozzászólásban, a kapcsolási rajzot le cserélni az itt mellékeltre!
Ha megoldódik a csere, ez a hozzászólás okafogyottság címén törölhető.
(#) ptesza válasza Alkotó hozzászólására (») Okt 16, 2009 /
 
Ok meggyőztetek. Nem áll szándékomban spórolni rajta, csak abból gondoltam ,ha már a trafó kicsi akkor jó lessz a BD is.MJL lesz.

DE! Nem vitaképpen csak az eredeti építési leírásból idéznék pár dolgot:

"Jó, ha minél jobban kisimítjuk a tápegység impedanciamenetét, éppen ezért nem árt a pufferekkel párhuzamosan kötni néhány 100-1000µF-os alacsony ESR-értékű elektrolit kondenzátort is."

"A hálózati transzformátor teljesítménye: egy 2 x 100W-os erősítőben zenei jelellel történő vezérlés esetén már megfelel egy 150VA-es transzformátor."

Csatoltam az "eredeti B5" táp rajzát , a leírásban minimun 10000 µF puffert javasolt KDmester.

B8 is tetszik ,de azt úgy szeretném ,hogy egy vadi uj dobozba toroiddal stb. Idén még beteart ez nekem , meg az állandó hangváltó szerelés a hangdobozaimban ,jól lefoglal.


Köszi a segítséget mindenkinek ,már biztosan elboldogulok ,habár lesz még pár kérdésem ,a számolt ellenálások miatt.




(#) Alkotó válasza ptesza hozzászólására (») Okt 16, 2009 /
 
Jó munkát az építéshez.

1. ESR ügyben ezek szerint félreérthető voltam. Az ESR kondi az bizony nem árt, sőt még egy MKP vagy MKT fóliakondi is dukál oda, néhány mikrós nagyságban. Amire én gondoltam az kicsit más volt, arra próbáltam rávilágítani, hogy a BD végtranyótól már vélhetően úgyis annyira "..más.." lesz a hangja, hogy ahhoz már fölösleges lett volna ilyen finomságokra is odafigyelni.
2. 2x100W-os erősítőhöz, semmilyen körülmények között sem elegendő 150VA-es transzformátor. Ha KD-meseter írt is ilyet valahol, akkor azt vagy elhibázta, vagy egészen más valamire próbált utalni. Természetesen szól az erősítő kisebb trafóról is, csak nagyobb hangerőn elkezd majd elfogyni a tápfesz, amitől iszonyu hüppögés lesz hallható. De itt is elő lehet venni a jó öreg "önmérsékletet", és máris megoldódott a probléma.
3. ezt a tápot én is láttam, ez valóban egy minimál megoldás, de működik. Ma már viszonylag olcsón lehet puffereket kapni, és ha e mellé odateszed a divatos elméleteket tápszűrés ügyben, akkor elég sok féle lehetőség közül válogathatsz. Ami nálam tutira bevált, az a több darabból összerakott kapacitás. Szinte mindig 2x4700uf-ot szoktam használni, közéjük a hidegítő kondit, és ebből külön-külön minden oldalnak, és minden csatornának. Ez 8 nagy-kondi egy sztereó erősítőnél ha szimmetrikus a tápfesz, de árban nem, vagy csak alig több mint 4x10000uF.
(#) ptesza válasza Alkotó hozzászólására (») Okt 16, 2009 /
 
Már biztos ,hogy nem DB tranzisztoros lessz a vége. Mert eléggé sokféle hangsugárzó megfordul nálam , volt olyan is ami csak 2 Ohm volt.

A trafóra visszatérve ,ezeket az infókat , megemlíti itt a He-n levő cikkben is ,és az építési leírásban is. Nekem kb 15W teljesítményre van szükségem , azzál már iszonyatos hangerőt bírok csinálni a szobámban.De 50 W-ig biztosan használható lesz.

A táp: Azért lett 10000µF mert a rajzon is az volt. Láttam már pár érdekes dolgot én is. 1000 µF kondikból is láttam valahol.


Köszi&Üdv Ptesza
(#) vendelkiraly válasza ptesza hozzászólására (») Okt 16, 2009 /
 
Én arra emlékszem, hogy KD mester a leírásában a két csatorna számára 300W-os trafót ajánl. Ez is bent van a szövegben, most nincs itt elöttem, mert más gépét használom és időm sincs keresgetni, de érdemes átolvasni még egyszer.
Persze ettől még működnni fog a tiéd is. Jó építést hozzá, majd jelentkezz a fejleményekkel.

(#) ptesza válasza vendelkiraly hozzászólására (») Okt 17, 2009 /
 
Igen 300 VA-nál nagyobbat ajánl ha teljes szinuszos kivezérléssel óhajtod használni.

Mondjuk a zenét jobban szeretem , a szinusztol megfájdul a fejem. :hide:

(#) zoly15 hozzászólása Okt 18, 2009 /
 
Hali mindenkinek!
Lenne egy kérdésem a B5 el kapcsolatban..
Egy oldal elmenne 150W-os trafóról?
Én 4Ohm al terhelném, a tápfeszültség olyan 2X 36-38V lenne..
Előre is köszönöm!

Üdv!
(#) szamóca válasza zoly15 hozzászólására (») Okt 18, 2009 /
 
36VDC üresjárati esetén teljes terhelésen esne 4-5V-ot is a fesz. Ekkor 32V-tal számolva 32^2/2*4Ohm=128W a kimenőteljesítmény. AB osztály beállítás miatt kb. 65%-os hatásfok esetén 128W+35%=173W tápteljesítmény szükséges a teljes csúcson járatáshoz. De mivel gondolom nem szinusz jellel, hanem zenével vezéreled ami nem állandó szintű igénybevételt jelent, és nem is ildomos a határértéken járatni egy végfokot, ezért elég.
(#) zoly15 válasza szamóca hozzászólására (») Okt 18, 2009 /
 
Köszönöm szépen....
Szóval ha azt szeretném hogy kijöjjön a 150W trafóból akkor a tápfeszt kéne csökkentenem?
Szóval nekem +/-28V al elég is lenne ahogy számolgattam..
Ekkor 132W ot vesz föl a tápból
Ami nekem bőven elég
Kérdés, nagyobb módosítások nélkül járatható +/-28Vdc vel?
(#) szamóca válasza zoly15 hozzászólására (») Okt 18, 2009 /
 
Zoli! Elég ha nem járatod csúcson, ha már megvan a trafód. Ha nincs, akkor persze igen elég a (30V/1,41)~22-23VAC szekunder fesz, (de a 24V a standard ami pont jó is neked. )
(#) zoly15 válasza szamóca hozzászólására (») Okt 18, 2009 /
 
Laci!
Tény hogy úgysem használnám ki azt a "rengeteg" teljesítményét..
De inkább úgy szeretném kivitelezni hogy jó legyen, ki tudja mit hozhat még számára a jövő, akkor ne süljön fel..
A trafóm a jövő héten lesz meg, illetve trafóim mert mind a kettőnek külön táptrafója lesz. (csak így sikerült megoldanom).
Tehát úgy gondolom hogy megépítem és +/- 28V al járatom, a teljesítménye felét így sem fogom kihasználni. De a tápban is marad tartalék a max kivezérlésnél..

Üdv!
(#) ptesza válasza vendelkiraly hozzászólására (») Okt 23, 2009 /
 
Nos vannak történések.

1. mekkora probléma az ha kimeneten levő 100 nf foliakondi ,az ami a 3.3 ohm mal van sorosan van az csak 86 nf lett. Nem az én hibám , mert kifejezetten ráírták a hq-nál ,hogy 100 nf.
Lehet ,hogy írok nekik mert engemet sikerült megtéveszteni.
Bővebben: Link

2. számolgatok: Z-dióda előfeszítő ellenállások

+-41 Volt az üres járási fesz a tápomban, ennek alapján 41-12/5 =5.8K azaz 5.6 K lesz beépítve. De mit kell nézni ? Teljes kivezérlésnél ,vagy üresjárási tápfeszt?

3.
Idézet:
„+-36V tápfeszültség fölött ajánlott a nagyjelű erősítő fokozat 12KOhm-os kollektorellenállásainak növelése 15-18Kohm-ra.”


41 Voltnál mehet a 18K ?

4. Nekem is csalódás , de így elsőre BD249C-250C vel vagyok kénytelen megépíteni , mert így 8 ezer volt a számla a HQ-nál, és még így is sok alkatrészem volt. Viszont kondikból a lehető legjobb MKP X2 lett ,és az elkók is 105c low esr lett. Talán a mostani hangdobozaim így is kiadják a maximumot a minőségre ,és a teljesítményre is nézve.
(#) lapose válasza ptesza hozzászólására (») Okt 23, 2009 /
 
Szia!

Idézet:
„csak 86 nf lett. Nem az én hibám , mert kifejezetten ráírták a hq-nál ,hogy 100 nf.”


Ha M-es jelölésűt vettél, akkor belefér, mert 20% a tűrésük.
Az MKP, MKT kondik jók, de én nem X2-est vettem volna, mert ezek kimondottan hálózati üzemre(50-60Hz) vannak kifejlesztve.
(#) Alkotó válasza ptesza hozzászólására (») Okt 23, 2009 /
 
Az a kondi, a kimenetet próbálja nagyfrekvenciás szempontból "rövidrezárni". Viszont ez nem úgy vág, mint egy olló, egy hajszál pontos frekvencián. Ez egy görbe, ami csökkenő ellenállást mutat, ha nő a frekvencia. Csak a görbe fog változni kissé, de ez nem gond, hisz alapból valahol 200kHz körül kezdene csak el vágni.
(csak óvatosan célzok rá, hogy ha minden tökéletesen működik, akkor ezt nyugodtan ki is hagyhatod, de akkor nem tudhatod van-e ott esetleg jóval a hallható tartomány felett akármilyen huncutság.
Ne gondold, hogy a sima, olcsó MKT kondi ne lenne jó ide is, meg a többi olyan helyre is, ahol csak hidegíteni kell (Remélem ez nem lesz újabb végeláthatatlan viták forrása). Az MKP ott lényeges, ahol áthalad a hang a kondin. Viszont az én fülem szerint ide is nagyon jó az MKT, csak jóval nagyobb feszültségűt kell választani. Ennek ugyanis már hasonlóan jók a szigetelési tulajdonságai, mint az MKP kondiké. Próbáld ki, nem fogsz csalódni. (pl a bemenetre rakj ilyet). A mellékelt fotón azt látod, amit én a B8 bemenetére raktam.

DSCF8449.JPG
    
(#) vendelkiraly válasza ptesza hozzászólására (») Okt 23, 2009 /
 
2. Az előfeszítő ellenállásodnak 5,6k érték teljesen jó, nálam is pont +-41V a tápfesz terheletlenül, én is 5.6k-t raktam be

3. Én hagytam a 12k ellenállásokat. Ha növelni akarod az értékét, ne 18k-ra növeld, hanem csak max. 15k-ra, vagy 13k-ra.

4. Hát ha majd összejön a rávaló cseréld ki MJL tranzisztorokra a BD-ket. Egy kis önmegtartóztatás, és könnyen össze lehet spórolni a rávalót. :yes:
(A B8-as erősítő ezért jó, mert ott sokat lehet spórolni, és hangminőségben ugyan az, mint a B5, legalább is ez az elterjedt vélemény)
Azért így is szépen fog az szólni!


Következő: »»   15 / 62
Bejelentkezés

Belépés

Hirdetés
XDT.hu
Az oldalon sütiket használunk a helyes működéshez. Bővebb információt az adatvédelmi szabályzatban olvashatsz. Megértettem