Fórum témák
» Több friss téma |
- Ez a felület kizárólag, az elektronikában kezdők kérdéseinek van fenntartva és nem elfelejtve, hogy hobbielektronika a fórumunk!
- Ami tehát azt jelenti, hogy a nagymama bevásárlását nem itt beszéljük meg, ill. ez nem üzenőfal! - Kerülendő az olyan kérdés, amit egy másik meglévő (több mint 17000 van), témában kellene kitárgyalni! - És végül büntetés terhe mellett kerülendő az MSN és egyéb szleng, a magyar helyesírás mellőzése, beleértve a mondateleji nagybetűket is!
Kösz a választ mindkettőtöknek!
Sziasztok egy kérdés ha egy hangfal ládába két hangszórót építek be akkor hogy a jobb a elválasztom a ládába a két hangszóró terét vagy vagy ha nem?
Szia! Ez is olyan kérdés, amire nem lehet egyértelmű választ adni. A válasz attól függ. És egyébként sincs itt olyan hogy jobb vagy rosszabb, mert van amikor el kell választani, és van amikor el lehet, és van amikor nem kell, és van amikor kötelezően nem szabad elválasztani. És lehet van még egyéb is amiről nem tudok.
Az "attól függ" meg attól függ milyen hangszórókból lesz a hangdoboz, mire használod majd, hogy használod majd, milyen fajta hangdoboz lesz és lehetnek még nagyon speciális kérdéseik is ami alapján egyértelmű választ lehetne adni a kérdésedre. Ami biztos, hogy a mély ha mozog akkor hatással lesz a többi hangszóró, mert a levegőt mozgatja, ami meg a többi hangszórót fogja erősen ingerelni hátulról. Ha zárt a doboz akkor intenzívebben, ha mondjuk valamilyen reflex doboz akkor kicsit kevésbé, de mindenképpen hat a másik hangszóróra. Gondolom leginkább erre irányul a kérdésed. Ha több konkrét dolgot is megemlítenél a kérdésedben, akkor konkrétabb választ lehetne adni.
Hali.
Egy erősítő tervezgetésénél tartok de akadt egy problémám amit nem tudok hova tenni. Tehát a bemenetnél is található egy GND pont és a kimenetnél is.Ezeket gyakorlatilag össze kell kötni ugye. Ez bizony felveti nekem azt a problémát,hogy akkor ezek szerint az abban az ágban lévő 10 Ohm-os ellenállás gyakorlatilag át van "kötve"? Tehát olyan mintha ott sem lenne. Rosszul látom vagy tényleg így van? Bővebben: Link
Egy 250w 4/ohmos hangszóról van szó meg egy szintén négy ohmosról ami már wattra is és méretre is kisebb.zenélek így hát ének és szinti zene menne rajta
Dobozban egymástól ilyen esetben akkor szokták elválasztani a hangszórókat, ha:
- a doboz kivitele azt úgy kívánja, azaz direkt úgy tervezték a dobozt. - ha valamelyik hangszóró befolyásolja a másikat akusztikailag, azaz az általa keltett lökéshullámok ellenmozgásra, vagy egyéb mozgásra késztetik a másik hangszórót. Ez azért nem kívánatos, mert fölösleges torzításokhoz vezet, és a hangszóró nem azt a hangot fogja leadni amit szeretnél, például ha a nagyobbik hangszóró befelé mozog, és a másiknak is befelé kéne abban a pillanatban mozognia, akkor a nagyobbik valószínűleg akkora légnyomást fog előidézni, hogy a másik, a kisebbik hangszóró nem lesz képes az adott mértékig befelé mozdulni, ezáltal máris nem tudja visszaadni azt a hangot amit belepréselnél. -még mindig nem tiszta az, hogy a dobozod teljesen zárt vagy valahogy nyitott-e? - a hangszóró elhelyezkedések is elég sokat számítanak. - az is számít, hogy az adott hangszórónak mekkora dobozra lenne szüksége - a "kisebb hangszóró" elnevezés mit takar? magas, közép, vagy mély hangszórót? Lehet még több dolog is szükséges a precíz válaszhoz, de most ennyi jutott szembe. Ezekre a kérdésekre adott válaszok viszont mindenképpen kellenek a pontos válaszhoz, hogy ne vigyelek zsákutcába. Egyébként ez sem ördöngösség. Csak logikusan végig gondolod a hangszórók fizikáját, és máris rájöhetsz te is magadtól mindenre.
középnek mondhatom a hangszórót nem igazán értem hogy zárt vagy nyitott egy szub nyílás van rajta azt meg végkép nem tudom hogy mekkora láda kellene neki
Ha van nyílás a dobozon, akkor az már eleve nem lehet zárt. Tehát írtad is, hogy 1 reflex nyílás, így valószínű ez egy bass reflex doboz. Ha közép hangszóró és közép hangokra akarod használni, akkor a véleményem, hogy zárd el teljesen a mély sugárzótól, egy relative kicsi dobozzal. amibe még belefér a hangszóró. Zenélgetésre ez így jó lesz.
Ja és most olvasom a mondandód végét...akkor ezek szerint még doboz sincs, csak terv? Vagy terv sincs még?
Hát akkor a közepet lezárod hogy ne vegyen el túl sok térfogatot a ládából, és kész.
Sziasztok.
Miben különbözik a kerámia kondi és az fólia kondenzátor? Másik kérdésem, milyen diódával helyettesíthetném a BZX85 öst?
Lenne egy kérdésem. Ha egy 10A-es dióda hidat (KBU1006) 4,5A-rel terhelek hűtés nélkül, kibírja? Ugyanis csak 100cm2 hűtéssel van megadva az adatlapján a görbe.
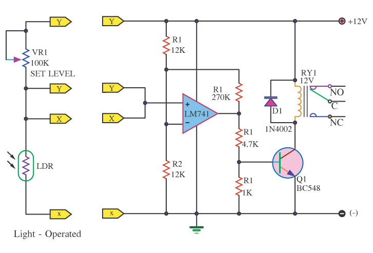
Szép estét!
Ehhez a kapcsolási rajzhoz mekkora fotoellenállást vegyek?
Szerintem mindegy. Úgyis a 100k-val állítod be a szintet.
Szia!
Tudod, hogy nem a méret számít...
Ez pont olyan kérdés amire nem lehet jól válaszolni.
Ez a grafikon azt jelenti szerintem, hogy mennyi "átlagos" (ezt a szót csak fordítottam, de nem nagyon illik ide szerintem) áramot képes leadni egy adott hőmérséklet mellett... Tehát ha 4A-t akarsz kiszedni, akkor elmehetsz egészen 100-105 fokos tokhőmérsékletig. Tokhőmérsékletre meg 150fok megengedettet írnak... Figyelj! Nem olyan drága jószág, ez ha meghal akkor veszel másikat. De számítógép tápokba szokott lenni ilyen típus. KBPC szokott azt hiszem abba lenni, vagy valami ilyesmi.
Azért azt a meghalást elkerülném ha lehet.
Köszi a választ, letesztelem majd vele.
De ha kell adok, mert valahol biztos van PC tápból kitermelt.
Hello!
- A két kondi, alapvetően ahogy a neve is mutatja a dielektrikumában tér el. De ettől a kondi villamos paraméterei is változnak. A kerámiát, egyszerűbb gyártani, viszont paraméterei általában rosszabbak. (Itt alapvetően a pontosságára, hőfokfüggésére és veszteségi teljesítményére kell gondolni) Alkalmazás területen általában a kerámiát nagyfrekvenciákon és nf. hidegítésnél, míg a fóliát hangfrekin, hf. szűrőkben és időzítésekben szokták alkalmazni. A legtöbb egyszerű (igénytelen) alkalmazásnál egyaránt használható mind kettő. De mindent az adatlap, és a követelmények döntenek el. - A BZX sorozatú zéner teljesítménye 1,3W Tehát a ZY és a ZPY sorozatú zénerekkel helyettesíthetők. Persze, ha a kapcsolás ki is használja ezt a disszipációs teljesítményt.. üdv! proli007
Hello!
Egy dióda terhelhetőségét, alapvetően a szilícium lap felülete (áramsűrűsége), és annak hűthetősége határozza meg. Többen elkövetik ezt a hibát, hogy úgy gondolják, nagyobb diódának nem kell hűtés. Kétlábú diódáknál, a terhelhetőségébe, még a lábakon a nyák felé elvezett hőt is beszámolják.. Pedig a hő mindenképpen termelődik, és a híd-egyenirányítókra kialakított hűtőfelület sem viccből készül. Ha veszünk egy híd-egyenirányítót példának, akkor pld. ha 4A terhelés mellett, a dióda nyitófeszültsége pld. 0,7V. Ez 2,8W hőtermelést jelent. És mivel egy időben, mindig két dióda működik sorban, ennek kétszeresével, azaz 5,6W hőtermeléssel lehet számolni. Ez már nem kevés hő. Ha tapasztalatként egy 5W-os izzót, vagy 5W-ra fűtött ellenállást megtapizunk, megértjük a problémát. Egy nagyobb áramú dióda alkalmazásával, mindössze annyival javul a helyzet, hogy a kisebb áramon a dióda nyitófeszültsége is kisebb, így a kisebb áram és kisebb feszültség, kevesebb hőtermeléssel jár. üdv! proli007
Szép napot! SMD ellenállás jele R300. Ez mekkora ellenállást is takar?
300 Ohm-ra tippelnék, de csak 270 és 330-ast láttam.
pfff...merthogy multival rövidzárat mérek 3 ilyennél is. Ez egy akkutöltőben van a cellához közel, talán az áramfigyelő? Jó lenne ha 0.3 Ohm-ra tippelnétek, mert igy nem kellene bántanom
Sziasztok
Egy RTC-s időalapot próbálok kiegészíteni a téli/nyári idő átállással. Az lenne a kérdésem, hogy minden évben ugyanakkor van? Mely napok, időpontok ezek? (hónap/nap/óra/perc) és melyik irányba (+1óra, -1óra) Köszi a segítséget! (A gugli összevissza beszél. Jó lenne tisztán látni.)
Hello!
Lehet már késő, de.. Valaha én is készítettem ilyen készüléket, (ipari készülékek vizsgálatához) bár a problémát kissé más oldalról fogtam meg. Én hardver oldalról a legegyszerűbbet választottam, egy elosztó dobozába tettem egy szilárdtest relét, és egy optocsatolót, a hálózatra. A kimaradásokat a PC-vel generáltam, így oldva meg a vezérlést és kijelzést. Az optóra a szinkronizációra volt szükség. A kimaradásokat 10ms-onként lehetett változtatni. A PC LPT port vezérelte és fogadta a jelt. A vezérlő jelet egyből kivezettem a tárolós szkóp szinkronizáció részére. Az általad feltett kapcsolásban ránézésre alapvetően néhány hibát látok. - Az ütemadó astabil kapcsolásban megy, így nincs a hálózattal szinkronban. - A kimaradás mérés nem jó helyre csatlakozik, mert a fogyasztón, nincs a kimaradás alatt feszültség, Te pedig annak periódusszámát akartad mérni. A számláló törlését, egyszerű differenciáló taggal is megoldható lenne. - Tekintve, hogy az opto 10ms-onként fog jelet adni a 4 ledes kijelzés 0..150ms-ig fog működni, Az eredeti 500ms-hoz képest. (Ha a 33kohm-ot az egyenirányító elé teszed, akkor a hídnak, csak a optoled nyitófeszültségét kell egyenirányítania nem a 230V-ot.) üdv! proli007
Ahogy én tudom, minden év márciusának utolsó szombatjáról vasárnapjára virradó éjszaka 2 ről 3 órára kell előreállítani és minden október utolsó szombatjáról vasárnapjára virradó éjszaka kell 3-ról 2 órára visszaállítani.
Köszi. Remélem, hogy nem változtatnak a jól bevált trenden.
|
Bejelentkezés
Hirdetés |




Örülök, hogy segíthettem.






