Fórum témák
» Több friss téma |
Próbáltam egy közelit késziteni a mobilommal. Talán igy jobban látható miről irtam.
Hát igazából nekem, így sem egyértelmű, hogy mire is gondolsz...
Azon a 3 képen amit először raktál fel, szinte biztos vagyok benne, hogy csak a bondolóhuzal látszik a lencsébe.
Biztos, hogy repedés van a lencsén, nem pedig a visszatükröződő fény zavar be. Óráslupéval körbeforgatva is élesen látszik a repedésvonal, és nem csak ezen a leden, hanem a másikon is, de az eltérő "vonalvezetésű".
Mindenesetre a led világit.... A bondolóhuzalok élesen elkülönülnek a repedésvonaltól minden képen.
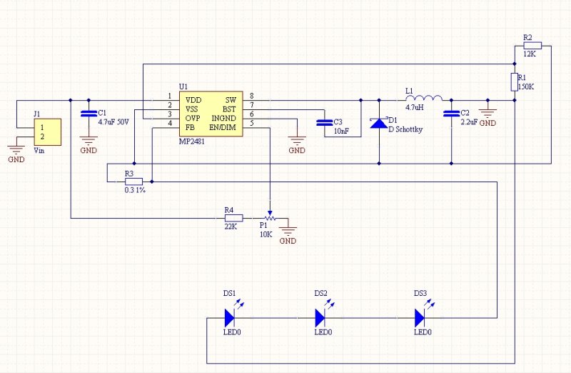
Építettem egy ledmeghajtót MP2481 vezérlő ICvel.
A Próbléma hogy nem müködik. Valaki esetleg meg tudná nézni hogy mindent jól számoltam-e ki ? Az elgondolás az lett volna hogy a bejövö 4,8V feszültségről 3db sorbakötött CREE XR-E ledet hajtnék meg vele. Ehhez kb. 12V kellene és 700mA. Elvileg ez az IC ezt a feszültséget elő tudná állítani, és az áram szabályozható lenne. Az áramkorlátot kb. 700mA re számoltam , tulfesz védelmet pedig 15V re. Valakinek esetleg van ötlete hogy mért nem müködik a kapcsolás ?
Szia!
Ugye nincs testelve az MP2481 alján lévő kis hűtőzóna? Kb.egy éve én is próbálgattam ezt az IC t,de valamiért nem nagyon tetszett,de már nem tudom miért. Én azóta a ZXLD 1366 ot használom,szerintem sokkal jobb,egyszerűbb, arról nem is beszélve,hogy emberi eszközökkel is beforrasztható.
Azt nem írtad, hogy milyen típusú alkatrészeket alkalmaztál az áramkörben. (Pl. milyen fajta, milyen értékű kondik, milyen fajta és kivitelezésű induktivitás, stb.)
A kimeneti túlfesz. figyelő osztónál hagyhattad volna a gyári beállítást, azaz 10 és 100 k ohm-ot. Ezen értékekkel is kipróbálhatod, bár az elindulásnál szerintem ezek nem játszanak túl sok szerepet. Miről táplálod az áramkört? 1,7 A-t képes leadni a bemeneti áramforrás? 90%-os hatásfok mellett ugyanis ennyit eszik az áramkör 700 mA-es kimeneti áram esetén. Valamint jogos Palmaster felvetése az alsó hűtőfelülettel kapcsolatban.
Bár a gyári adalappal megyezően kötöttem be a ledeket , a problémát úgy sikerült megoldanom hogy megforditottam a ledeket, és már müködik is.
Amúgy 4db cerkaaksi táplálja 2400mA, szerintem ezzel egy darbig el kell hogy menjen, majd tesztelem még. Nem egyszerű dolog a CREE ledek forrasztása hagyományos pákával. A panel egyik oldalán a ledek , a másikon az elektronika, de majd kiderül hogy hogy fog melegedni.
Sajnos nem tökéletes a dolog mégsem.
4.8V ról táplálom de így a ledeknél csak 260mA áram folyik. Azt hittem az askik roszak , de kipróbáltam a labortápról is és 4.8V nál arról sem megy több áram a ledekhez. Ha felemeltem feszültséget 18V ra akkor már a ledeknél 550mA folyt. De még ez sem éri e la beállított 700mA-t. Nem tudom mi lehet a gond.
Azt nem írtad, hogy milyen típusú alkatrészeket alkalmaztál az áramkörben. (Pl. milyen fajta, milyen értékű kondik, milyen fajta és kivitelezésű induktivitás, stb.)
Teljesen konkrétan érdekelne, hogy hova, milyen gyártójút, annak melyik típusát alkalmaztad. Elég érzékenyek minden lényegesre ezek a kapcsolóüzemű áramkörök. Esetleg valami jobb minőségű fényképet is csatolhatnál, hogy a megépített verziód miként néz ki konstrukcionálisan.
Minap kaptam "kipróbálásra" egy elég brutális méretű 100lm 1W ledet, nagyon nagy fényereje van fogyasztásához képest. 1200ft -ért lett véve. Adatok: 3,5V 350mA 100lm 130° 24x12x4 mm gyártó: Seoul Semiconductor
Ezzel már érdemes belefogni egy kisebb helység világításának kiváltására? (persze nem csak 1db led-el)
Előtte nézd meg a CREE XR-E sorozat adatlapját.
350mA nál 114 lumen , 700mA nél 200lumen. Szerintem jobb a lumen/W arány. De ez a hideg fehér szinre vonatkozik. A melegfehér szinek gyengébben teljesítenek. De etleg ha nagyobb teljesitmény kell akkor CREE MC-E-t érdemes megnézened.
Konkrétan melyik típusra gondolsz? Mert a Chipcad-nál láttam de én sosem tudtam eligazodni azon az árlistán..
Ezen az van hogy Color temperature: 2800K~3000K kissé hideg nekem de nem az a szemet szúró tehát még pont jó. Idézet: „2800K~3000K” Pedig ez LED-ek között igencsak melegfehér tartomány.
Adatlapból kikeresed a megfelelő számot, aztán megnézed a chipcad árlistában.
De PL meleg fehér: MCE4WT-A2-7B0-J0-0-00001 CREE MC-E 320 lm Warm Whi 4 470 Ft Ez a lumen érték 350mA nél értendő.
Hát ez nekem kicsit sok, akkor inkább 3db-ból kirakom.
Ezt hogy érted? 350mA-nél 114lm ez tényleg több, de ha 700mA-nél lead 200lm, akkor ezt kirakom 2db 1w/100lm ledből ami csak 2400ft és nem 4400, 700ft-ból veszek 700ma-es led meghajtót és ez az egy pack megvan 3100ft-ból. Nagyon sokat számít az ár...
Üdvözlöm a fórumozókat!
Egy kb. 15 nm-es helyiség világítását szeretném megoldani ledekkel, mivel nincs tapasztalatom a témában, segítséget kérnék. Adott 50 db Prolight Star 1W-os led /PG1N-LVS/ warm white Link: http://www.led-bulbs.com/html/prolight/1W.pdf Fesz.: min.: 2,79V, tip.: 3,55V, max.: 3,99V 350mA A tápellátást egy jó minőségű notebook táppal oldanám meg: 19,5V - 6,7A - 130W Elképzelésem szerint 5-6 db-ot sorba kötve, majd ezeket az egységeket párhuzamosan összekötve működtetném. Gondolom, soronként ellenállás is szükséges lehet. A megépítéshez bármilyen segítséget köszönettel fogadok.
Mind vasarolom a LED- eket , kivancsisagbol.Tehat a fo dolog hogy egy derito fenyhez ami allandoan vilagithat ko mert nem sokat fogyaszt .Kiszamitottam az othoni vilagitast , hat nem sokat oszt vagy szoroz az egy evi aramhasznalatban.A fo fogyasztok a huto es a mosogep (vizmelegites).A vilagitas elenyeszo,Ellenben egy uzlet/iroda stb allando vilagitasanal szamit.
Asztali lampamnal ( nagyitos) a muhelyemben nagyon jo mert nem melegit mint a regi 60W-os izzo.Neon-ost nem vettem mert korkoros es nem lehet sehol se kapni.De kozbe kaptam neon-ost is ,A fonok vet egyet nem tudta hogy mar LED-ekkel mukodtetem.. Na meg a Laptop kepernyo vilagitasnal ugyancsak a kis fogyasztas miatt OK. Mar lehet kapni LED-es Projector-t USB-n mukodik ,de van zseb-projektor ami memoriakartyarol is mukodik valamint USB-s is. Az 1W-os LED-eket en hutotest nelkul vaeszem , haromszor olcsobb.Aztan raforrasztom egy rezlapocskara ,Most 3 db. 1W-LED-et kototem egy 12V-os akura (2Ah) es 200mA-rel nagyon jol vilagit ,majd ha lessz idom kiprobalom 300mA-es huzamos mukodessel lassam a hutes elegseges vagy nem. Ellem-lampaba szuper egy evet utan is meg hasznalhato.
Ilyen akadt már valaki kezébe? Meg lehet oldani vele egy 10m^2 es szoba hangulatvilágításást, vagy ahhoz kevés?
Esetleg valaki csinált már színkeverést különálló ledekkel? Mert úgy olcsóbb lenne, csak nemtudom megoldható-e. Előre is köszönöm
Aramgeneratoros taplalast igenyelnek. Ha siman belovod ellenallassal, akkor nem adja ki a max. teljesitmenyt, ha viszont maxra lovod be, akkor a melegedestol kidurrannak egy ido utan.
A notebook-tap pedig feszultsegforras, nem aram. A helyedben notebook-tapot ES stepdown konvertert hasznalnek, aramgeneratoros modban (kiserteku figyelo ellenallas sorbakotve a ledekkel es igy az ezen eso feszultseg szabalyozza a letrehozott feszultseget). Igy mindig maximumon van es vedett. Aztan ezt meg lehet fejelni pwm szablyzassal, ami tulajdonkeppen a stepdown-t kapcsolgatja ki/be mondjuk 200Hz-el...
Köszönöm a választ.
Inkább hajtanám minimum közeli, esetleg közép feszen. Azt meg tudnád mondani, mennyit tegyek be soronként és milyen ellenállással?
Feszultseg marad , az aramot valtoztatjak az aramgeneratorral.vagy a kitoltesi tenyezot a PWM rendszereknel.
Tele a net LED meghajtokkal ,amilyet csak akarsz . GOOGLE--->LED schematics , millio van .Kivalasztod melyik a megfelelo. GOOGLE beteszed a LED tipusat es melle irod IY schematics , vagy "tipus" schematics...Konyebb keresgeteshez miutan beugrott a GOOGLE-ben atkapcsplsz az "image" -ra ott latod hogy csak reklam vagy tenyleh jaopcsolasi rajz van e a cikkben. Amibol az elso cikk: dE LATOM INKABB IGY LESSZ JO "RGB LED DIY SCHEMATICS" Bővebben: Link es mindjart az az elso cikk Bővebben: Link
5db-nal tobbet nem bir el.
Elsore vennek a helyedben par db 100, 50, 10 es 5 Ohmost (2W-ost) es probalgatnam, arammero sorbakotve. A legnagyobbal kellene kezdeni. Ugye ismered a sorosan es parhuzamosan kotott ellenallasok szamitasat? Vigyazni kell, mert kicsi feszvaltozasra is nagy aramvaltozassal kepes reagalni. Azert mondjuk egy 370mA-t elvisel par masodpercig, ha 350 a nominalis. De nem tovabb, szoval muszert leolvas, ha tul nagy, maris megszakit.
Így fogok tenni.
Táblázat szerint is 2W-os - 10-50Ω-os, de majd meglátjuk. Már csak annyi lenne a kérdésem, szerinted ? darab 5-ös sort tudok bekötni? Köszönöm a segítséget.
CRE ledek? Mennyiért veszed hűtés nélkül?
6.7A az nagyjabol 6700mA, a ledeknek kell 350mA.
Osztassal kideritheto, hogy kb max. 19-et. De tanacsos ennel joval kevesebbet, hogy ne facsard ki a notebooktapot. Mondjuk egy 10-et erdemes az elejen. az mar 50W-nyi led, az szep fenyarat kepes produkalni... De mindenkeppen tanacsos melegedni hagyni a diodakat es kozben aramot merni rajtuk...
6,5A=6500mA ; 1 sor fogyasztása max. 350mA; 6500/350=19,15 vagyis maximum 19 sor. Szerintem még egy jó laptop táp sem szereti ha állandóan fullra le van terhelve. Én nem számolnék 16 sornál többel. Ha nem melegszik a tápegység akkor még később is lehet rátenni. Már így is 80W ami kb. 800W izzó fényerejének felel meg.
Köszönöm, egyébként azért esett erre a ledre a választásom, mert 1$, így aránylag olcsón kijön a cucc.
Ha van 80 LED-re kereted akkor az előtét ellenállást csak próbára használd. Áramgenerátor az igazi megoldás.
|
Bejelentkezés
Hirdetés |





Azon a 3 képen amit először raktál fel, szinte biztos vagyok benne, hogy csak a bondolóhuzal látszik a lencsébe.

IY schematics , vagy "tipus" schematics...




