Fórum témák
» Több friss téma |
Fórum » Labortápegység készítése
hellósztok
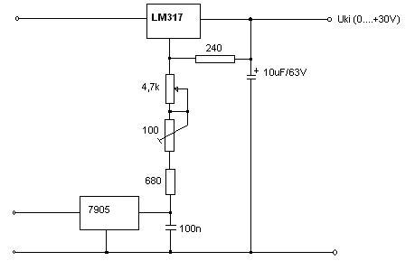
megszeretném épiteni ezt a tápot, de nemértem hogy alul mi értelme van a 7912-es stab icének? meg azt lehetne helyettesiteni egy zener diódával vagy az nembirná el a terhelést?
Szerintem azért van,hogy az LM317 kimenő feszültségét nulláig le lehessen szabályozni.
ok renben.
és szerinted elég lenne a stab ic helyeet egy zpd12-es dióda?
Ez valami elcseszett dolog. Szerintem sürgősen felejtsd el.
Egyébként a 7912 negativ tápfesz állit elő, valószinűleg stabilabb mint egy zener. Mindenesetre + - tápfesz kellene a kapcsolásnak.
Szia!
Oda bőven elég egy LED. Nézd ezt meg!
Rákerestem, de nem találtam az ebay-en. Ezt a google dobta ki, de szerintem nem ezt keresed: Bővebben: Link
A 680ohmos ellenállásra minimum akkora negatív feszültséget kell kapcsolni,mint amekkora az LM317 maradékfeszültsége, akkor lehet csak leszabályozni nullára a kimeneti feszültséget. Ha a ledes kapcsolást vesszük figyelembe,akkor ez kb. -3V. A zeneres stabilizálás kevésbé stabil, és erősen hőfokfüggő. Ezért alkalmaztak az ominózus kapcsolásban negatív stabkockát.
Bocsi!
Az nem 7912 hanem 7905 csak véletlenül el rajzoltam de itt a helyes rajz!
Annyit kérdeznék, hogy a BUX98 miért nem jó erre a célra???Értetlenül állok a dolog előtt!
HA sok pénzed van,tegyél bele BUX98-at. A 2N3055 ötödébe sem kerül, és még jó is bele. A BUX98 akkor lenne indokolt, ha 60-80V-os kimenő feszültséget akarnál.
Én a 100V-os kimeneti feszültségű stabilizátorba BUX22-est teszek, de csak azért,mert az van. Ha nem lenne, biztosan olcsóbbat keresnék bele.
Azért elcseszett mert a stab IC tipusát rosszul írtam be? Attól működik tökéletesen!
Itt van egy ami nagyobb áramot is tud
Én a 2N3055 emitterét nem hagynám a levegőben lógni.
Elhiszem, de azért mégiscsak ágyúval verébre. Szerintem is elég lenne egy led azt az 1.25V negativ feszt simán elő lehet vele állitani, és elég stabil is.
Szia!
Na ez aztán tényleg felesleges! Hiába a kétszeres stabilizátor, ha a kimeneten ott a P-N átmenet! Miért nem tervezed át PNP-sre. Sőt, ha kvázidarlingtont csinálsz maradhat az NPN-is.
Helló, nem azt írtam hogy nem jó, hanem hogy nem erre a célra lett kifejlesztve, írtam azt is hogy működni ugyan fog vele, de nem vagyok biztos benne hogy ez nem fog okozni némi zavart a kimeneten. Nem figyelsz?
Ez egy nagyfeszültségű kapcsoló tranzisztor, nagyfrekis, kapcsitápokba, stb, plusz még drága is, miért nem jó neked az olcsóbb és inkább ide való tranzisztor?
Én sem hagytam lógni mert az lenne a kimenet!
Azért gondoltam hogy ilyet rakok bele mert ebből van itthon egy pár db.
Tudom hogy az a kimenet. Pont azért illene legalább egy 1kohmos ellenállással lezárni. Ugyanis terheletlenül a kimeneten történő mérés hamis eredményt ad, hamis értéknél meg hogy állítod be a kimeneti feszültséget pontosan?
Építsd meg és meg látod, hogy nem kell oda 1k ellenállás.
Szerinted ez a primitív táp az első amit láttam eddig?
Valamekkora terhelést kell tenned, nem jó, ha levegőbe lóg az emitter. Ezenkivül számithatsz rá, hogy a kimenőfeszültség nem lesz túl stabil, tizedvoltokat változik a végtranyó melegedésének függvényében. Ha nem zavaró akkor nincs vele teendőd, ha ennél pontosabb szabályzás kell, akkor a kimeneti feszültséget kell figyelni, nem az áteresztőtranyó bázisát kell fix értéken tartani.
sziasztok
érdeklődni szeretnék, hogy Attila86 labortáp kapcsolásában, ha nem kaptam 150nF-os kerámia kondenzátort akkor jó helyette a 150nF-os/100V-os Polyester kondi? ilyen kis téglalap alakú. így néz ki: (linBővebben: Linkk) gondolom az nem probléma hogy a többi kerámia kondi nem kék színű ![]() válaszaitokat előre is köszönöm: Krisztián
Hello!
Természetesen jó, és nem gond ha kék. üdv! proli007
köszönöm a választ
Még egy hülye kérdésem lenne --A két kapcsoló mire szolgál? Gondolom az egyikkel a kijelezni kívánt értéket lehet átállítani Volt vagy Amper de a másik mire jó? Ahogy nézem a kapcsolási rajzot csak akkor kerül a kimenetre a delej ha fel van kapcsolva? (lehet hogy hülyeséget írok) --És a három poti ami az előlapon van? igazából az előlapi kezelőszervek működésére lennék kíváncsi. Lehet vele külső voltot és ampert is mérni? erre szolgál a ki be kapcsoló? Bocsi a hülye kédésekért csak szeretnék tisztába lenni a kezelőszervekkel hogy mi mire való és hogy a készülék mire alkalmas a "tápon kívűl" (pl lehet-e vele külső feszt és ampert mérni meg ilyesmi, és még annyi hogy mi az az áramgenerátor feliratú led?Köszönöm előre is Idézet: „És a három poti ami az előlapon van?” Kimeneti feszültség és áram beállítására szolgál. A két kapcsoló ha nem csal az emlékezetem jól gondolod melyik mire való. Egyik a panelműszer V/A váltója, a másik a kimeneti DC be és kikapcsolása. Egyébként ha már így vagyunk , azt tudod mire való ez a táp? Az áramgenerátor ledje azt jelzi, hogy az áramkorlátozás éppen működik. Azaz a beállitott max kimenő áramnál nagyobbat is felvenne az éppen táplált fogyasztó, ebből sokszor lehet következtetni a fogyasztó tulajdonságaira, működési rendellenességére, de más szerepe is van, sokszor ezzel megvédhetjük zárlatos fogyasztónkat, illetve a tápot is. Idézet: „Egyébként ha már így vagyunk” Szerintem ha már itt tartunk, akkor raiman inkább vegye a fáradtságot és olvassa már el a cikket, amit Attila leírt...
Szia!
Te írtál nekem e-mailt ugyan ezzel a kérdéssel, igaz? Ne haragudj, de időm mostanában nagyon kevés és néhány levél elfelejtődik... Igen, jó az a kondi helyette. Üdv.: Attila |
Bejelentkezés
Hirdetés |









csak szeretnék tisztába lenni a kezelőszervekkel hogy mi mire való és hogy a készülék mire alkalmas a "tápon kívűl" (pl lehet-e vele külső feszt és ampert mérni meg ilyesmi, és még annyi hogy mi az az áramgenerátor feliratú led?




