Fórum témák
» Több friss téma |
Mielőtt kérdezel, a következő két dolgot ellenőrizd!
I. A helyes tápfeszültségek megléte.
II. A kimeneten van-e egyenfeszültség.
Élesztés.
sziasztok !szeretnék 1 kis segitséget kérni . . . .van 1 szétbontott erösitöm . . .1 trafo és erösitö és kb ennyi ebböl hogy lehetne megtudni h életképes-e a dolog?sub erösitöt szeretnék csinálni, a trafo 160w-ot vessz fel de semmi vezérlésem nincs hozzá . . .hogy kezdjek neki ?valaki segitene nagyon hálás lennék!Üdv:roland
Szia! Először is mérd meg a végtranzisztorokat, hogy zárlatosak-e. Ha nem azok akkor több reményed lett az életképhez
Ezután vedd ki a végfok biztiket a foglalatból és adj áramot a trafónak. Mérd meg, hogy melyik bizti a tápfeszé. Ha ez megvan akkor áramtalanítás után köss 1 ohm-os ellenállást a tápfeszek biztosíték aljzatára de a biztiket ne rakd be. Ismét helyezd áram alá. Ha nincs gond akkor az ellenállások nem égnek el. Mérd meg a kimeneti DC szintet és ha csak pár tíz esetleg száz mV van a kimeneten akkor valószínű működik a dolog. Kiveheted az ellenállásokat és rakd be a biztiket.
kösszönöm a hassznos tanácsokat
mostmár csak 1 multiméter kell meg 1jopár aproság DE 1enlöre lekesedésem több van mint tudásom Nagyon köszönöm !!!elfelejtettem mondani h kezdö pilota vagyok !Bár 405qaud erösitö böl épitettem aktivsubot bár ott minden modulokbol ált és ott könnyebb volt matekozni köszönöm még egyszer
Nincs mit. Multi nélkül nem igazán érdemes nekifogni. Ezer forintért már lehet venni olyat ami neked megfelel.
Lelkesedés és türelem van hozzá már megvan a lista h mikell (multi onszippanto foraszto pisztoly).... már csak a hassolo segitségek ill eligazitások kellenek és menni fog a dolog
bárr van 1-2 rejtéjes dolog pl az ellenálások szinkodjai . . .ami kicsi fejtörést okozz de majd beszerzek 1 ilyen szin kod listát de egyellöre elinduláshoz elég ez a pár részlet majd a többit késöbb ha minden meglessz köszönöm
Felül találsz egy menüpontot, Segédprogramok néven. Ott találhatsz köztük ellenállás színkódos visszafejtős játékprogramot.
Sziasztok.
Urbános Quad-405nek jó a +-36V 4 Ohm-ra? Vagy kevesebb fesz kéne neki? Havernak épitem és neki csak 4 Ohm-os hangdobozai vannak. Tegyek be elé hangszin szabályzót vagy adjam neki a jelet közvetlen a bementről? Egy régi erősitő dobozába lesz a Quad és benne maradt a hangszinszabályzás.
Szia! Nekem +-50 volton megy és 4 ohm-al. Nem kell neki hangszín. 0dB-es azaz 775mV a bemeneti érzékenysége, amit bármivel ki lehet hajtani.
Okés, köszi, de nekem a BD-k nem eredetiek. Akkor a hangszint kihagyom belőle, ugyis búgós szegény egy kicsit.
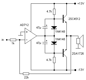
Kész az új erősítőm, nyákon, sanken végtranyókkal és AD712-vel. Elég jó...
Érdekes kis erőlködő. Mit utd egy ilyen? Ha már van két trafód, érdemes volna duál monó kialakításban is kipróbálni.
Mayan, egyre távolodsz az 1-2 alkotóelemből felépített erősítők világától. És mit hoz a véletlen? A kapcsolások egyre jobbak.... Emlékszel, miről próbáltunk az elején győzködni?
Sziasztok!
Szép munka, elismerésem. Kérdezem, hogy nem -e brummos, egy kicsit? Nem vagyok nagy spíler a témában, de látok egy-két érdekességet a huzalozásnál. - A panelon van a pufferek közös pontja, de a trafóké meg a bemeneti csatlakozóhoz megy, és onnan jön vissza a pufferekhez. - A bemeneti jel, és a potméterhez árnyékolatlan vezeték megy. A tápvezeték elég rövid, ott nem de a hangszóró vezetékek szórásán is javít azok összesodrása. Mindezek könnyen javíthatók. De ha így is jól működik, akkor az észrevételeimet tedd félre, arra az esetre ha netán a következő végfokodnál előfordulna ilyesmi.
Igen, de a pufferes hibát már kijavítottam, tényleg volt pici brumm. Az első verziómban pedig még nagyon sok brumm... de végül sikerült teljesen megszüntetni. Mindíg tanul az ember. A csillagföld mindíg jó...
2*10W kb. De nagyon kifinomult hangja van.
Ennek igazán örülök.
Rengeteget olvasgatok, nézelődök itt a HE-n. Több helyen is feltűnt ilyesmi jellegű apró hiba. De ritkán látom értelmét beleszólni a dolgokba. Most elgyengültem egy kicsit. Sokkal jobb, ha magától jön rá a megoldásra az ember, mert örökre megmarad így. Még egyszer gratula.
És mivel hajtod meg ?
Mert az az 1kOhm bemenő impedancia kicsit karcsúnak tűnik. Vagy lehet, hogy pont ettől van "kifinomult" hangja?
300mV-ot majdnem minden kimenet le tud adni 1 kohm-ra.
Azért az egytranzisztoros erősítő még mindíg a szívem csücske...
és ez így is marad. De felfedeztem hogy van annál sokkal-sokkal nagyobb felbontású hang is, amit ez a kapcsi produkál pl. DE az egytranyósban pedig van egy döbbenetes életszerűség, ami ebből hiányzik. Ez a hang kristálytiszta, finom és erőteljes egyszerre, nagyszerű, de nem él. Az egytranyós hangja mindennél valóságosabb. Keresem a tökéletes erősítőt. Most A-osztályban ezt építem, most vettem két brutális hűtőbordát hozzá. Ez nagyon jó mert nincs benne csatolókondi, de van benne némi élet... Idézet: „Keresem a tökéletes erősítőt.” Nem akarlak elkeseriteni, de azt keresheted eleted vegeig akkor sem fogod megtalalni mert mindig lesz valami ami miatt nem erzed tokeletesnek. Ne a tokeletes erositot keresd hanem inkabb tanuld meg az elektronikat jo alaposan, kiserletezz az akusztikaval, de ne hagyd magad a hulyesegekre rabeszelni (lasd egy masik topikban a halozati elosztok, kismegszakitok, stb. kerdese) hanem inkabb elvezd a zenet es ha teheted muveld is!
Üdv mindenkinek! Következőben szeretnék tőletek segítséget kérni! Egy nagyobb teljesítményű végfokot szeretnék építeni, volt is egy kapcsolás amit kinéztem de letettem róla (kevés infó miatt).
Szóval adott táp: (vagyis beszerzés alatt)2x250VA és 2x48v ez ugye körülbelül egyenirányítás után 67v. Ehez szeretnék végfokot érpíteni, ha valakinek van kapcsolása kérem ossza meg velem! Ha lehet olyan kapcsolás kéne ami bírja a strapát, szóval ami 5-6 órát kibír gond nélkül teljes kivezrélés mellet! Előre is kössz!
Hali, sziasztok
Van egy ellenütemű AB erősítő, 2x5 db 2SC3263-al, tápfesz -+85V, mekkorára állítsam be a nyugalmi áramot, mert sehol nem találok erre infót.
Ez gyári cucc, vagy épített? Nincs véletlenül rajzod hozzá? Ekkora tápfesznél tranyónként 15-20mA, azaz kb 150mA elég kéne hogy legyen, de próba szerencse. Jelenleg mekkora van beállítva? Jól szól? Nem melegszik nagyon üresjáratban? Milyen tranyók hajtják a végeket?
Hello csaszu én is megköszönném ha tennél fel rajzot rolla akarnék valami komolyabb erösitőt csinálni ugyhogy kérnék mindenkit akinek van nagyteljesitményü erösitő rajza az legyen szives feltenni rolla rajzot (esetleg ha van nyák terve azt is szivesen venném).500w-tol felfele érdekelnek.
Igazából az eredeti egytranyósom az ami a legszebb hangot adja, de ennek komoly hibája hogy maga a hangszóró a munkaellenállás. De semmi más nem ad ilyen varázslatos hangot. Most összedobtam ezt és újra meggyőződtem róla hogy ez most is a legjobb. Ez valami egészen más, mint az összes többi erősítő. Ez az tiszta, elemi erősítő. A hangszóró csévéje melegszik kicsit, de pl. egy 10w-os hangszórónak ez már nem oly nagy probléma, mert nem impulzusszerű, hanem egy konstans előfeszítés, és ezt csak modulálja az erősítő. Ezért teljesen más az erősítés elve. Szerintem.
Ez egy kicsit hangszórógyilkos kapcsolás. Nemhiszem, hogy a hangszóró egyenáramú előfeszítése jó ötlet lenne. (úristen) Max pár wattig fogod tudni használni. Felette a hangszóró kegyetlenűl torzít, és leég. Ugyanis a tekercs csak egy irányba fog kitérni, na persze visszatér magától, de ebben az erősítő nem sokat segít neki.
Sziasztok! egy olyan probléma miatt írok.miszerint vettem egy LOGITECH X-230 Rendszert és nem tudni miért nem kapcsol be. a kapcsolója jó a vezeték rendben van a biztosíték ok az végfok ic ok trafó ok. Semmi hibát nem lehet rajta látni de mégsem kapcsol be mi lehet ez? üdv! Misi
|
Bejelentkezés
Hirdetés |








Ezután vedd ki a végfok biztiket a foglalatból és adj áramot a trafónak. Mérd meg, hogy melyik bizti a tápfeszé. Ha ez megvan akkor áramtalanítás után köss 1 ohm-os ellenállást a tápfeszek biztosíték aljzatára de a biztiket ne rakd be. Ismét helyezd áram alá. Ha nincs gond akkor az ellenállások nem égnek el. Mérd meg a kimeneti DC szintet és ha csak pár tíz esetleg száz mV van a kimeneten akkor valószínű működik a dolog. Kiveheted az ellenállásokat és rakd be a biztiket.
Nagyon köszönöm !!!elfelejtettem mondani h kezdö pilota vagyok !Bár 405qaud erösitö böl épitettem aktivsubot bár ott minden modulokbol ált és ott könnyebb volt matekozni
de egyellöre elinduláshoz elég ez a pár részlet
majd a többit késöbb ha minden meglessz köszönöm 




Ez egy kicsit hangszórógyilkos kapcsolás. 




