Fórum témák
» Több friss téma |
Fórum » NYÁK-rajzolat készítése kapcsolási rajz alapján
Témaindító: miklosch, idő: Jan 16, 2006
Témakörök:
Hello!
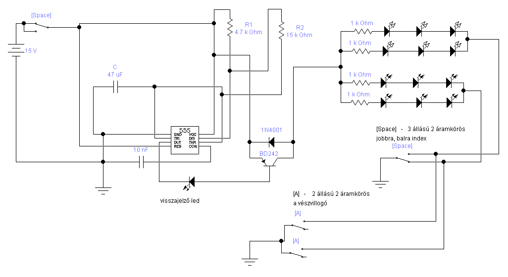
Gondolom sokszor volt már téma, de nekem még nem sikerült megvalósítani azt, hogy egy programba berajzolok egy kapcsolási rajzot, a panelen kiválasztom, hogy hol legyenek a csatlakozók, és berajzolja a program a nyomtatott áramköri rajzot. Szóval ezt szeretném valahogy megvalósítani! Milyen programmal próbálkozzak, és hol találok magyar leírást a programhoz? Előre is köszönök mindent! u.i.: csatolom azt a kapcsolást, amihez szeretnék nyák rajzot! tudom, meg lehetne tervezni papíron is, de jobb szeretném számítógéppel!
hi
Eagle 4.10 feletti verzióival próbálkozzál, abba műxik. bővebb leírást ezen az oldalon találsz : http://www.frankye.tar.hu/elektro/frankyeeagle.htm - Frankye weboldala -
Köszi szépen!
Már csak az lenne a kérdésem, hogy hogyan lehet beállítani, hogy ne kétoldalas, hanem egyoldalas panelt rajzoljon!
Eagleben, ha rámész az autoroutra, a bottom layernél N/A-t válassz ki!
Ha már itt vagyunk, melyik verzióval csinálod? 4.16?
4.11...
csak ezt a verziót tudtam megszerezni... vagy honnan lehet letölteni a 4.16ot? Sajnos ebben még a BC212-es tranzisztort sem találtam... pedig az nem ritka szerintem..
[link=http://www.cadsoft.de]http://www.cadsoft.de[/link]
Source!
Köszi a reklámot Ja, és tervbe van véve az eagle egy frissebb verziójának feltétele is a lapra... Pici türelmet!
azért egy magyarosítás jól jönne a programhoz.. nem sokmindent értek belőle még.. pl azt se, hogy hogyan tudom képként elmenteni csak a nyál rajzolatát, beültetési rajz nélkül...
képként menteni így tudsz:
File->Export->Image. Szerintem logikus, sajnos magyarosítást nem tudok. De meg lehet belőle tanulni egy és mást angolul! Kitartást! Üdv.
Úgy tudom, nincs hozzá magyarítás, sajnos. De nem annyira bonyolult, egy angol-magyar kéziszótárral, meg egy minimális angol tudással - ami ugye a számítástechnikában szinte elengedhetetlen - elég egyszerűen el lehet vele boldogulni.
De ha valaki talál hozzá magyarítást, szerintem a fórumozók "kezet csókolnak" Neki...
Hello
Nyáktervet szeretnék készíteni egy már meglévő kapcsolási rajzbol.Azt olvastam hogy ezt nagyon egyszerűen az EAGLE nevű progival lehet megcsinálni.Kerestem hozzá némi mankót de én ezzel sem boldogultam.Ha tudna ebben valaki segíteni esetleg egy más progival az jó lenne.Azért nyitottam ujj témát mert nem találtam olyat ami segítene ebben.A kapcsolási rajzot mellékelem hátha tud valaki benne segíteni mert én egyedül nem boldogultam. Előre is nagyon köszönöm.
Pontasan mi az, ami nem megy? Átkonvertálod az elni rajzot PCB-be és összehuzalozod. Azt pontosan nem tudom, hogy milyen lépésekben lehetséges ez, mert már régen használtam, mostanában Protel 99SE-t használom. Ja, és van is egypár EAGLE-s téma a HE-n: http://www.hobbielektronika.hu/forum/index.php?sf=eagle&h=c
egész pontosan a nyáktervezés nem megy
lehet hogy csak nekem bonyolult a program,de én nem jöttem rá mi , hogy , merre , hány lépés.ennél EGYSZERŰBB program MAGYAR nyelven nincs? vgay valakinek nincs meg ez a nyákrajz?
Figyu. A kapcsolási rajzbevitele eagle-be nekem megy, de mikor "átmegy pcb-be"... Ha szeretnéd, azt elmagyarázom. Magyar programok? A Tina nem az? Vagy a sprint layout, de azt egyáltalán nem ismerem.
www.tar.hu/frankye/elektro/frankyeeagle.htm innen meg egy régebbi rt évkönyvből tanultam meg én is az éagle-t.
hello
http://elektrocsib.uw.hu/ innen le tudod tölteni a lay out 4.0 demóját van hozzá egy csomó alkatrész meg magyarosítás is én ezt használom
most nekem ez nagyon fontos lenne!nem tudnál nekem tervezni egy nyákrajzot az előbb csatolt kapcsibol?biztos nem nehéz rájönni csak most nagyon időm sincs erre mert nem sokat vagyok gépközelbe.Akkor erről lehetne szó hogy meg"próbálod" a nyákrajzot???nagyon nagy szivességet tennél ezzel nekem...
most ezt kinek küldted? amúgy hajnaltól kezdve itt vagy?
szinte csak a tegnapi meg a mai napom ennyire "szabad"...
Akkor nem nekem küldted az előbbi hozzászólást?
de neked szántam ,csak ujjat küldtem nem pedig választ...
Mert akkor lehetne rola szó hogy "megcsinálod"?
őőőő, nagyon sürgős?? de figyu ha nem lesz vmi jó, ne :gun: ne ölj le
! akkor asszem hozzákezdek.
ohh nagyon jó lenne...Ha kész lessz és működni is fog akkor megdoblak téged 50 fincsi ,ropogós ponttal.
Mindjárt kész a kapcs bevitele... már most kivagyok
Na. Megvan eagle-ben a kapcsrajz. Most megpróbálom átrakni pcb-be. De itt általába elakadok. DE olyan életerőt érzek magamban
hogy megpróbálom
Az EAGLE nem enged a PCB-ben nagyobb "lapot". De így meg nem igazán férnek el a cuccok..
Mindegy. Megoldom
Balu!
AZ eagle kapcs.rajzban a diódát (D1) forditva raktad be, nem leszez gond? üdv
Nem azért hogy kötözködjek, de elakadásjelző módban hogyan kap tápot az áramkör?
|
Bejelentkezés
Hirdetés |






Mert akkor lehetne rola szó hogy "megcsinálod"?
!
akkor asszem hozzákezdek. 




