Fórum témák
» Több friss téma |
Akkor jól értelmeztem a dolgokat.
látszik is a lényeg a fet vezetési szakasza alatti áramnövekedés, meg az induktív visszafutás fet kikapcsolás alatt, meg még egy marhaérdekes dolog: miután a forgórész induktív árama elfogyott, van egy kis visszafolyó áram az akkuba, a fetek diódáin keresztül, ez a motor forgórészének generátoros üzeme, de mitől lesz nagyobb a belső indukált feszültség, mint ami elötte rá volt kapcsolva? A fordulatszám nem nőhetett meg. Egyenlőre nem tudom megmagyarázni. Na mindegy ez nem lényeg A lényeg az áram hullámossága, az induktív rész árama sokkal gyorsabban csökken, mint azt gondoltam, ezért komparál össze-vissza nagyobb frekivel mint a TL. Frekvenciaüttetéshez hasonló jelenség, kapcsolási idő és frekvencia bizonytalanná válik. Szóval kicsit át kell tervezni a dolgokat, csak a TL nek nincs szinkronizáló kimenete, így egy pár alkatrésszel több cucc kell. Mostmár biztos hogy szinkronizálni kell a TL hez az áramkomparálást!
Kezdem kapirzsgálni.Köszönöm szépen a magyarázó ábrákat.Holnap megpróbálok jobb videót csinálni hogy még átláthatóbb legyen.(számomra) Csak azt nem értem hogy a shöntön miért nem látni ilyet.
Mikorra várható az áttervezés? Ugye kapok hozzá müködési magyarázatot. Mert még nálam nem állt össze a pontos hiba menete,de remélem az átdolgozás után megértem.
Már most kitaláltam nagyrészt hogyan is legyen, holnap pontosítok rajta és felrakom.
Magyarázat mindenképp kerül hozzá. Söntnél is próbáld meg kinagyítani az ábrát.
Sziasztok
Nagy érdeklődéssel figyelem a történéseket. Nekem is lenne majd pár kérdésem. Az akkukhoz kicsit hozzászólva. Ezek Agm rendszerű akkuk, üvegszálban van felitatva az elektrolit,a lemezek pedig bór szilikát párnával vannak elváalsztva, hogy megelőzzék a cellazárlatot. A zselések is hasonlítanak felépítésében ezekhez, csak ott az elektrolit szilika géllel el van zselésítve. Amúgy elég ritkák, kisebb 1-7 Ah akkuk, az exide vagy a sonnenschein gel sorozata ilyen. Mivel használtak, és előfordulhat hogy nem egy pakkban, hanem külön-külön is használták őket, így eltérhet a belsőellenállásuk, ezáltal a lemezekre lerakódott szulfát vastagsága is, a kapacitásuk is. Legjobb lenne ha balanszolva, 12 V-os egységenként lennének töltve, a 10 órás kisütési kapacitásuk 1/10-nek megfelelő árammal. Tehát 8,6 A-el akkunként, ezt 20 C fok mellett 14,7 V-ig kellene engedni, innen pedig feszültséggenerátorosan még 3-4 óráig tartani, amíg a töltő áram nem csökken 0,5 1 A alá. Ezután pedig átkapcsolás 13,7 V-os fenntartó töltésre. 20 C fokon a 14,7 V már vízbontási határfeszültség felett van, de ez nem jelent problémát mivel az akkuk Vrla rendszerűek, tehát a keletkezett oxigén hidrogén a katódon ismét vízzé alakul. Egy alultöltött akku pedig gyorsabb szulfátosodáshoz vezet. Ezen Agm rendszerű akkuk maximális töltési árama a névleges kapacitás 1/4-e, tehát 0,25 C. Az akkud tartós, maximális kisütőárama 500 A körül van, persze ezt kihasználva rövidebb az élettartama. Ha kettesével párhuzamba vannak kötve, és max 300 A-el gyorsítasz, az a 150 A nem jelent semmi gondot nekik A belsőellenállásból tudsz adott áramra feszültségesést számolni, ezt érdemes előtte megmérni, mert valószínűleg már nem tudja a gyári speckót. És eléggé függ a környezeti hőmérséklettől is, pl ha 20 C fokon 6 mohm volt, 40 C fokon lemehet 4 mohm-ra is. Ha túl nagy belsőellenállást mérsz, érdemes elvinni egy szulfáttalanításra, esetleg lehet kapni 12 V-os szütty-mütty szulfátbontókat. Ha még nincsenek lenullázva az akkuk, használnak. Egy dc-dc konverter, 12-V-ról csinál 70-et, rátolja egy kondira, és egy tirisztor rásüti vissza az akkura, így a lemezeken az ólomszulfát megreped és lepotyog.
Azthiszem megértettem.
Adok egy félgázt ami a TL belső oszcillátor fürészjelének a közepe.(innen kellett kezdenem a kört) Áram megindul fölfele,és tegyük fel hogy eléri a komparálási szintet.Átbillen a TL komp. is és kikapcsolja a feteket.De tul gyorsan esik az áram és visszabillennek a komparátorok és kinyitja a feteket,ismát félgáznak megfelelő kitöltési tényezővel. (és mindez a TL oszcillátor egy fürészfogjelén belül) Ezt mégtöbször megteheti és lavinaszerüen begerjed az egész. Akkor ezért mondtad hogy emeljek a kapcsolófrekin.Ha a frekit addig növelnénk hogy az áram nem tudna lecsökkenni komparálási szintig egy fürészen belül,akkor elvileg jólenne.Nade ez nem járható út. Most pedig megtiltod a TL-nek hogy egy cikluson belül többször is nyisson. Most megint hülyeséget mondok.Elösször is azt kérdezem hogy a hibaerősitő kimenetét meg lehet ugy szűrni (pufferelni) hogy ne pwm legyen rajta hanem fojamatos feszültség az áramerösség mértékében?(nem pillanatnyi hanem átlagáram)Mert ha igen akkor mi lenne ha a TL mindkét komparátorját hibaerősitőnek kötnénk be.Egyiken a poti,másikon az áramjel kisimitva. Vagy ide is kéne hiszterézis és ugyan ott tartanánk mint most? Ez csak egy kósza fellángolt ötlet,és elektonikai téren jobban bizok benned mint magamban. Holnap szkópozok.Remélem hétvégére megint tesz(t)trekész.
Nagyon jól látod.
Pontosan így gondoltam, a frekit is ezért próbáltuk megemelni, de tú gyorsan esik az áram. Most pontosan az lesz, hogy a TL egy perióduán belül csak egyszer lesz komparálás. Azaz hosszászinkronizájuk a TL órajeléhez és kioltjuk, amikor már megvolt az első billenés. Annyit helyesbítek, hogy a félgáz ad egy max impulzushosszt, ezen belül az áramkoparálás akár többször is kibe kapcsolta a feteket, ("felülírta a gáz PWM jelét"). Áramerősítőt meg lehetne csinálni "átlagolósra" (integrálás) de ez késést és nagyfrekis csilapítást okozna a visszamért áramjelben (esetleges nagy meredekségű áramokra nem reagál elég gyorsan). Ami nem különösebb problma, de én nem akarok kését, meg csillapítást bele. Hiszterézis nem kellene bele.
Hasonló táp kellene nekem, mint amit ti terveztetek.
A kimenetre többminden is kerülhet, többek között soros moci, akku, egyéb terhelések. Amit jó lenne, ha lehet szabályozni. Feszültség Frekvencia Kitöltési tényező Áramkorlát és feszültséggenerátor Tulajdonképpen feszgenerátoron kívül itt megcsináltatok mindent Van itthon elég sok Irfp064N-em, szval ezekkel szeretném megoldani. 30 db-ot gondoltam, csúcsban 1000 A-es terhelésre, tartósan 2-300. Meghajtásáról mit gondoltok, Mic4421-eket lehet párhuzamosan kapcsolni. Tápfeszültség 20-30 V körül lenne válaszotokat előre is köszönöm
Hát van itt tejföl.
Azért csak van valami eredménye a féléves oktatásodnak és türelmednek.Ezért hálás is vagyok neked. Nem gondoltam volna hogy ilyen fejtörést fog okozni a vezérlő.Sokkal jobban féltem a nagyáramú résztöl.De inkább vasalom a nyákokat és teszem bele a filéres alkatrészeket mint cserélgessem a 800Ft-os feteket.Ahány motor annyi igény és vezérlö. Bár egyszerü a vezérlő (semmi extra funkció (ez is volt a cél (egyenlőre))) de én is azt mondom hogy müködjön ugy ahogy kell. Várom az új rajzod.
Tegyetek már fel egy komplett kapcsolási rajzot. Egyszerűen nem értem, hogy mi hogy van, így nagyon nehéz eligazodni.
Az a TL nekem nagyon gyanús, ugyanis, nem csinálhat a bemenetéről vezérelve, még fals jelre sem olyat, hogy a fűrész jel emelkedése alatt, - tehát egy prióduson belül , - többször ki-be kapcsolja a FET-eket. Ennek megakadályozására van benne egy flip-flop. Azt meg kellene nézni, hogy a FET-ek gate-jén is megvan ez a többszöri ki-be kapcsolás? Meg, hogy a TL kimenetén is megvan? Ilyen gerjedésszerű , többszöri ki-be kapcsolás attól is létrejön, ha túl gyorsan kapcsolnak ki a FET-ek. Ilyenkor, a Miller kapacitásukon keresztül ( D, G között ) a drain-ből elindul egy áram a gate felé. Ha a kikapcsoláskor nincs elég keményen rövidrezárva a gate meg a source, akkor ez az áram belefolyik a gate-be és újra kinyitja a FET-eket. Tehát, a FET-ek ismét bekapcsolnak. Az is lehet, hogy csak félig, tehát kissé analóg üzembe mennek... Aztán a FET-ek újra kikapcsolnak, hiszen a gate felé folyó áram megszűnik ( mert nincs gatemeghajtás ), tehát újra emelkedik a drain feszültség, erre megint elindul az áram a gate felé, stb. Na, ettől már nagyon szépen tud oszcillálni az egész. De ilyen oszcillácó akkor is létrejön, ha túl nagy a szórási induktivitás a gate körben. Vagyis, ha túl hosszúak a gatemeghajtás hozzávezető drótjai. Megoldást jelent, ha lassítjuk a FET-ek meghajtását, tehát növelni kell a gate-kel soros ellenállást. Ekkor a gate kapacitás és a szórási induktivitások által alkotott rezgőkör jobban lesz csillapítva, tehát, már nem keletkezhet olyan könnyen lengés, tehát a FET nem tud csak úgy kapcsolgatni. Ha csökkentjük a gatek feltöltéskori áramát, - vagyis nagyobb lesz az előbbi ellenállás, - akkor lassulnak a kapcsolási folyamatok. Nem kell ennek annyira gyorsnak lennie, hiszen a működési frekvencia nagyon alacsony. Szerintem, még 33...68 ohmos ellenállás is elég lesz. Ez rögtön azt jelenti, hogy nem kell olyan nagy áramot biztosítani a gatemeghajtóáramkörnek. ( TC...? ) Sajnos, ezeket a folyamatokat nagyon nehéz megfigyelni, jó szkóp kell hozzá. De általánosan igaz, hogy nem túl jó annyira felgyorsítani az áramköröket, amennyire csak lehet, mert nagyon sok problémát okoz. Pl. még az is lehet, hogy az előbb említett áram egyszerűen átfolyika TC-n is és belemegy a TL ic-be. Ott aztán csinálhat mindenfélét. Hibás billenéseket például. Nem beszélve a hibaerősítőröl, sönterősítőről, szóval, az az áram megy mindenfelé.
Szia.
Ha 30db fetet akarsz párhuzamosan kötni akkor szerintem olvazsd át a fórum elejét.Mi ott foglalkoztunk ezzel.Problémákrol,megoldásokrol,és megvalósitásrol.Képeket is találsz az enyémröl.Azt nemtudom mennyire érdemes betartani a szabájokat (csillagpont,stb...) de az enyém nagyon bika lett és problémamentes. Én meghajtásnak a TC4451 et használom,ami erösebb és drágább is,de megéri a pénzét.És szerintem egy darab is bőven kielégiti a 30db irfp640 et.Csak legyen a tövében jó sok kondi.
átolvastam az elejétől, igazából én csak most cseppentem bele a pwm-be
a fetek 064n-ek lennének, igazából a fet meghajtó után, nagyjából megvan hogy lenne. A tl-re kellene feszgenerátor, gondolom a kitöltési tényezőt kell szabályozni söntön eső feszültséggel, meg egy műveletivel ?!
Az a flipflop jelen esetben hatástalan, outcontrol a testen van, a 2 éskapu egy-egy bemenete test ezért a kimeneteik mindig 0 ák.
Egyébként a az flipflop a pushh-pull (ellenütemű) működéshez van (kimeneteket váltogatja minden PWM felfutóélre az adatlaban hiba is van, mert a D tároló bemenetére csak a negált kimenet csatlakozik, adatlapon a sima kimenetnél is csomópont van). Komparátor nélkül a motor hibátlanul megy, nincs gerjedés, tehát a nagyáramú rész és a meghajtása rendben van. A hibás kacspcsolásokat nem a TL csinálja, az inkább csak végrehajtja. Valójában az áramkomparátor rész okozza, kimenete komparátoros, ami fűrészjelet bármikor túllövi, azaz bármikor megszakíthatja a fetek vezetését. ha a vezetés megszakadt az áram gyorsan csökken, áramkomparátor visszabillen, és megint a gáz PWM állása lesz az elsődleges, fet bekapcsol, áram megintnől komparál... beoszcillál-gerjed. gyorsabban kapcsolgat, mint a TL frekije. holnap teszek fel egész rajzot mostaniról meg a következőről is.
30 db FET-et már nem semmi összekötni. Már a térben elhelyezés sem lesz mindegy, hogy egyenletes legyen az árameloszlás. Próbálj valami gyűrű alakú elrendezést. A gyűrű közepén lenne egy sín, ahhoz csatlakoznának a gyűrű szélein levő FET-ek drain-jei., meg a source-ok, csak a sín középen legyen megszakítva. Lényeg, hogy nagyon kicsi legyen a mérete, mert ennyi tranzisztorral már nagyon nagy lesz az egész kör szórt induktivitása, ebből jó nagy túl
feszültségek lesznek, jó nagy energiatartalommal, aztán ezeket megetetni, hát, lesz veszteség rendesen. Nem is nagyon hiszem, hogy ezt korrekten meg lehet csinálni. Jóval egyszerűbb lenne kevesebb, nagyobb áramú FET-et használni. Van egy ilyesmi tápom, az 0...40 V-ig tud és 100 A-es. És 120 kiló a súlya... Ez mondjuk 10 x akkora lenne teljesítményre...
A 16-odik oldal elején fent van a mostani kapcsolás pdf-ben.(nem tudom hogy kell belinkelni)
A második videón van egy rész amikor a meghajtó kimenetén van a szkóp.Áramkorlát nélkül szép a meghajtás,viszont áramkorláttal látni hogy egy perióduson belöl teljesen lezár majd rögtön nyit is.Holnap megnézem hogy ilyenkor hogy alakul a TL kimenete. A meghajtó TC4451 12A tud csúcsban és szerintem igen gyorsan mozgatja a 20db fetet,de a gate-kel soros ellenállás értéke 30 vagy 33 ohm.Most nem tudom pontosan. JÓ SZKÓP.Összeteszem a kezem hogy ez is van.Ennélkül még itt sem járnánk.
2 részre osztva gondoltam
Egy 15-ös pakk jobboldalt, a másik bal. 40x10-es rézsín egyik oldalára feküdne fel az egyik csoport, a sín másik fele egy bordára, ugyanígy a másik oldalon is. A sínek a drain gyűjtők ( kb 25 cm hosszú ), majd a kétoldali sínről a két szélén, és középen lenne egy leágazás 50-es Mkh-kal, egy középen lévő osztó sínre. A source lábait felhajtom 90 fokba, és 2db 10x20-as rézsín közé szorítom őket, ( ezek szigetelve lennének rögzítve a hűtőborsára), majd ugyan így a két szélén és középen 50-es kábellel legágaztatva egy újabb középső sínre. Minden kábel egyenlő hosszúságú. A gate meghatás középről indulna, ( távolabb, magasabban a source, drain sínektől ), egyenlő hosszúságú 1,5-ös ofc sodrott vezetékekkel. Most van itthon fölösbe 25 db 064n-em, akkor már felhasználom valamire őket ![]() A 120 kg trafós, vagy pwm ? :merges2:
Én nem csak a pwm-be,hanem az egész elektronikába nemrég csöppentem bele.Ezért szakmai tanácsokat inkább nemadnék a saját érdekedbe.
Gondolom fetekre nem akarsz költeni.Inkább a meglévőböl épitkeznél.Én egy rézsinre dobtam föl a 20db-ot.Holnap megmérem neked a sin hosszát,és ha oda betudod szükiteni a 30db-ot akkor szerintem a tied is jó lehet.A source sint nem feltétlen kell marni.A költségcsökkentés érdkében megpróbálhatod kihajtani a lábait (gate),a Draint pedig levágni. (úgyis a hátát használod.Hasonlóképp ahogyan a védődiódákat csináltam. Az akkumulátoros hozzászólásod nagyon hasznos és megnyuktató.Köszönöm.A töltője még nincs kész,de együtt lessz töltve a pack.Igaz hogy használt akksik de szerintem egyáltalán nem lenyüstöltek.Elvileg ez a 8db volt igy egyben egy szünetmentesben.Azt nemtudom hogy 48 vagy 96V-os rendszerben. A szulfástalanitani akarom majd öket (hogy vásárolt vagy összerakott elektonikával még nemtudom) de egyszerre mindenre nics időm.Majd mindent a maga idejében.
A sínről 3 db körsaruval akarok leágazni, 25 Cm alatt nemhiszem hogy elférek. Nagy gondot okozhat a hatalmas áram miatt a térerősség ?
A töltésnél majd nézd meg hogy az egyes akkukon hogy oszlik meg a feszültség, főleg amikor elérte a töltő az 58 V-ot. Ha valamelyiken túl sok akkor masszahullást eredményez, illetve vízveszteség lesz, mert kinyit a biztonsági szelep. De szerintem nem fog előfordulni. Ha a belsőellenállás 6-7 mohm körül van akkor tökéletes az akku, ha felette akkor érdemes kicsit megpulzálni.
Trafós, tirisztoros, Hewlett-Packard gyártmány. Igaz, laborminőségű. A kimeneti zaja, brummja olyan kicsi, hogy még a psfometrikus követelményeket is kielégíti. Csak egy baja van, hogy 3 fázisú betápja van.
Akkor írok néhány gondolatot a visszatáplálós fékezésről.
Legyen a motor egy külsőgerjesztésű típus. Az alkatrészek legyenek ideálisak. Ha a motor hajt, vagyis kap gerjesztést és az armatúrát feszültségre kapcsoljuk, akkor a motor forog és átlagban I=(Ube-Ue)/Ra áramot vesz fel az armatúráján. Nyílván, ha terheljük, akkor csökken az Ue elektromotoros ereje ( indukált feszültsége ) és több áramot fog felvenni a betápból. Lényeg, hogy a motoron az indukált fesz és a befolyó áram azonos irányú. Tehát, ő egy fogyasztó. 1.ábra. A generátoros üzemhez az kell, hogy a motorban indukálódott feszültség és a motoron átfolyó áram ellentétes irányú legyen. Ekkor lesz termelő és nem fogyasztó. 2.ábra Az is nyilvánvaló, hogy a motor kapocsfeszültségének ilyenkor magasabbnak kell lennie, mint a betáp ( akksi ) különben nem fog a betáp felé folyni az áram. Ráadásul, a fékezés, visszatáplálás alatt a motornak folyamatosan csökken a fordulatszáma, tehát az indukált feszültsége is, így gondoskodni kell valamilyen módon, hogy mégis folyjon áram. Egyszer láttam valahol egy ilyen megoldást. 3. ábra. Tételezzük fel, hogy a motort forgatjuk. Áram nem folyik, mert a betáp (akksi ) felé a dióda le van zárva. Kapcsoljuk be a kapcsolót! Ekkor elindul az áram a kapcsoló és a motor között. Tulajdonképpen rövidrezárjuk a motort. Tehát, az áram nőni kezd, amelynek a meredekségét a di/dt = Ue/L határozza meg, ahol L a motor induktivitása. Ha ez az áram már elég nagy, akkor kapcsoljuk ki a kapcsolót. Miután, egy induktivitáson nem szűnhet meg az áram, annak tovább kell folynia valamerre. Nyílván, csak a diódát kinyitva tud továbbfolyni az áram, bele a betápba. Látható, hogy a motor kapocsfeszültségéhez képest ellentétes irányú áram folyik a motoron. Ha az áram eléggé lecsökkent, akkor ismét be kell kapcsolni a kapcsolót, akkor az áram ismét nőni kezd és kezdődik minden előröl. Azt is be lehet látni, hogy ez az elrendezés nagyjából független a fordulatszámtól, mert ha a motor gyorsan forog, akkor nagy az Ue, tehát nagy lesz az árammeredekség, tehát egy adott áramhoz rövidebb ideig kell csak bekapcsolva tartani a kapcsolót. Ha meg alig van fordulatszám, vagyis kicsi az indukált fesz, akkor jó hosszú ideig kell a kapcsolót zárva tartani, akkor is felmegy az áram a kellő értékig, tehát majdnem megállásig lehet fékezni. Az is látszik, hogy a legegyszerűbb erre egy áram kétpontszabályozást építeni. A kapcsoló lehet FET, vagy IGBT, meg egy sönt, vagy valami, meg egy komparátor. Összekombinálva a hajtás részével, így nézhetne ki: 4.ábra. Tehát, ez egy félhíd. A felső tranyó hajt, az alsó fékez. ( visszatáplál ) Valami ilyesmit gondolok a működéséről: a tranyók kapjanak ellenfázisú vezérlést, tehát amikor az egyik vezet, akkor a másik zár. Ha a motor hajt, akkor a felső tranyó van bekapcsolva és az áram a félhídból kifelé folyik, be a motorba. Ha eléri az áram a maximumát, akkor a felső tranyó kikapcsol, az alsó pedig bekapcsol. Az áram továbbra is a félhídból kifelé folyik, mert a motor induktivitása miatt az áramirány nem tud megváltozni. Ez az áram viszont nem tud az alsó tranzisztoron folyni, mivel az fordítva van ehhez az áramirányhoz bekötve. Emiatt az áram az alsó tranzisztor melletti diódán fog folyni és csökkeni fog. Ha eléri a hiszterézis alsó szintjét, akkor az alsó tranyó kikapcsol, a felső bekapcsol, és megy tovább a hajtás. A féküzem akkor jön létre, ha a komparálási szintet „megnegáljuk”, tehát a negatív tartományba tesszük át. Ekkor a felső tranyó lezár, az alsó pedig kinyit. Az áram az eddigieknek megfelelően csökken és ha eléri a nullát, akkor még a másik irányba el is kezd nőni, hiszen az alsó dióda lezár, az alsó tranyó elkezdi vezetni a motor áramát, hiszen az megfordult és a félhídba már befelé folyik! Tehát, a motor rövidre van zárva az alsó tranyó által. Az áram addig nő, míg a komparátor meg nem szólal és ki nem kapcsolja az alsó tranyót. Ekkor az áram még mindig befelé folyik a félhídba, tehát, csak a felső diódán át, a betápon (akksik) keresztül tud záródni. Látható, hogy a betápba visszafelé folyik az áram, tehát a betáp fogyasztó lett! Aztán az áram elkezd csökkenni, egy idő múlva a komparátor kikapcsolja a felső tranyót ( ami eddig be volt kapcsolva, de nem vezetett áramot ) és bekapcsolja az alsó tranyót. Miután, az áram még mindig ugyanolyan irányú, az alsó tranyó megint vezeti az áramot, tehát, a motort megint rövidrezárja, tehát, az áram megint nő. Ha ez a folyamat elég sokáig tart, akkor ugye elkezd a motor fordulatszáma esni, tehát, az indukált fesz is csökken. Ez csak azt jelenti, hogy egyre hosszabb ideig lesz bekapcsolva az alsó tranzisztor, hogy kialakuljon az az áram, ahol a komparátor megszólal. Tehát, látható, hogy majdnem megállásig lehet fékezni. Azért csak majdnem, mert nagyon kicsi feszültségnél a motor, meg az egyéb soros ellenállások miatt már nem tud kialakulni akkora áram, hogy a komparátor megszólaljon. Nos, egyenlőre ennyit. Majd folytatom. Az, hogy ez egy autóban hogyan működne, arra nagyon sok mindent ki lehet találni, jöhetnek az ötletek. Gondolok, itt arra, hogy pl. a motorfék (visszatáplálásos féküzem ) hogy működjön. A motorokhoz nem igazán értek, pl. nem tudom, hogy egy soros gerjesztésű motornál ez működik e. Ugyanis, az előbbi eszmefuttatás egy külsögerjesztésű motorról szólt. Nem tudom, hogy egy soros motort így üzemeltetve a saját remanens mágnesességéről fel tud e gerjedni. Tehát, ha egy soros motort elkezdek forgatni, akkor generátor lesz e belőle. Vagy ha így nem is, de talán egy ilyen elektronikával mégis megy, mert amikor az áram átmegy a pozitívból a negatívba akkor… ezt nem tudom.
Megnéztem szkóppal a TL kimenetét és ott is látszik hogy kinyitja többször is a feteket.
Hát az irásodra még aludnom kell egy párat.De az biztos hogy igen sok fet és dióda kell hozzá. Ezt valahogy úgy tudom elképzelni hogy a felső fet biztositja a meghajtást,és amikor hozzáérek a fékpedálhoz (vagy felengedem a gázt) bekapcsol a féküzem is.Szerintem a hajtás fetnek egy fix,nem túl magas kapcsolófreki kell.A féküzem ferekijét pedig az áram hullámossága és a komparátor határozza meg.No és a motor induktivitása. De még tényleg nem állt össze nekem teljesen a folyamat. Egyszer olvastam valami olyasmit hogy a fetek zárásakor fellépő fesztüskéket használják ki.Azt még ennyire sem értettem és kétséges a hatékonysága is. De várom a folytatást.
No akor jöjjön a V02 es verzó.
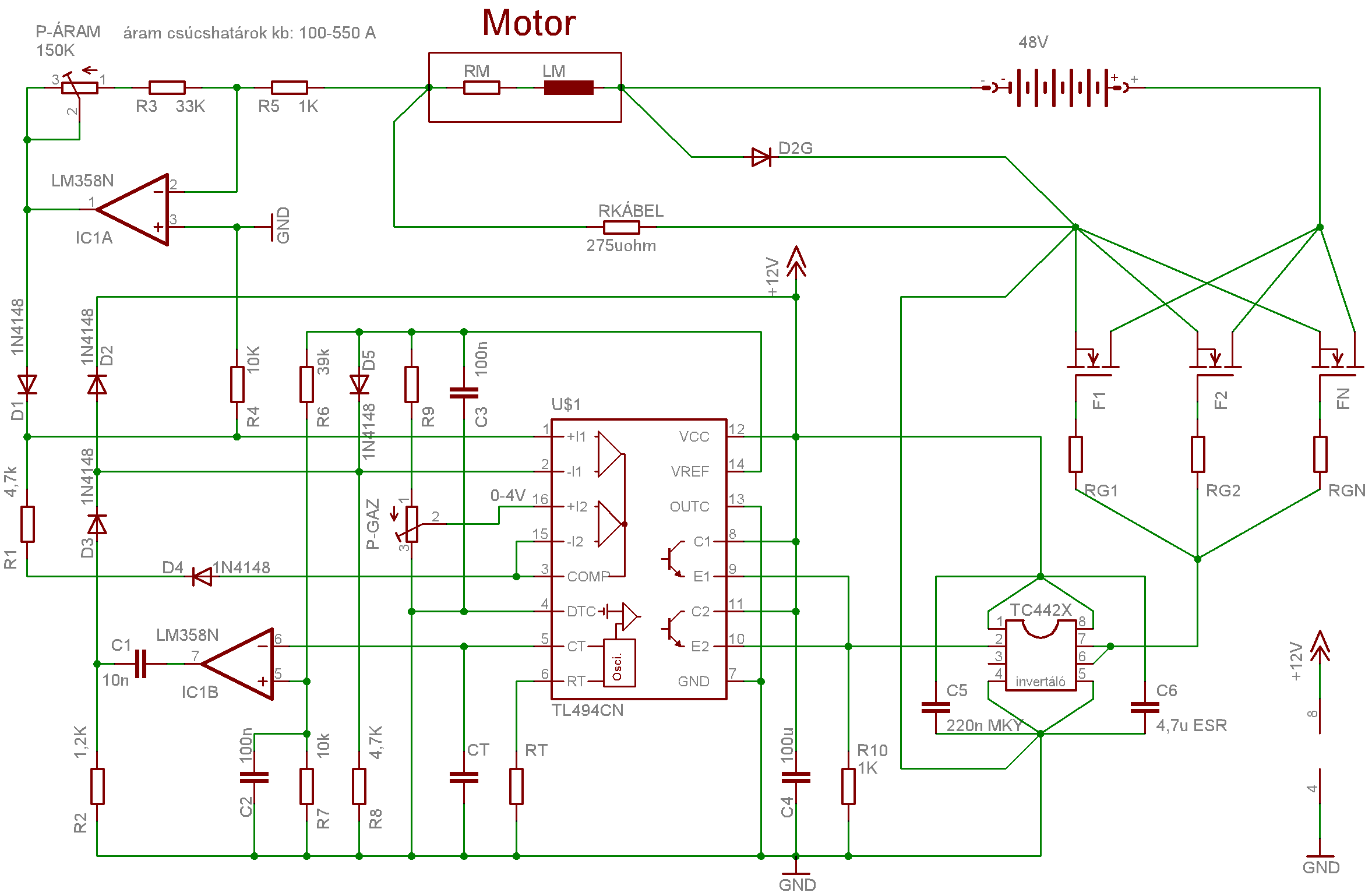
Csapjunk is a közepébe: Első lényeges dolog egy szinkron jel előállítása, ezt teszi meg az IC1B, a következőképpen: (tisztánlátás végett a Ct-n egy fűrészfeszültség, van 0V tól megy kb 3V ig.) IC1B + lába egy TL refről leosztott (kicsit "hűtött") 1V egyenszintet kap, - lába meg megkapja a Ct fűrészfeszültségét. Ha a fűrész nagyobb, mint 1V, akkor test az opa kimenete, ha meg 1V alatti a fűrész, akkor az OPA komparál magas szintre, következésképp akkor lesz az OPA kimenetén felfutóél, amikor a fűrész éppen lefut (ez még fontos lesz!). Ezzel meg is oldottuk a szinkronjelet (és nem is terheltük meg az oszcillátort). Következő lépés az áramjel komparálása és ha már komparálás volt, akkor abban a periódusban ne kapcsoljon vissza. Erre a TL egyik belső OPA-ja szolgál (képen az 1,2 láb közötti). - lába TL refről diódával elválasztott feszültséget kap (ez egy olyan feszültség ~4,3V, amit könynen meg lehet piszkálni, mondjuk úgy megrúgni, hogy felmenjen tápig egy pillanatra). A + bemenetre érkezik diódával elválasztva az áramjel (dióda szerepe a visszahatás kiküszöbölése az áramerősítőre), meg belülről egy olyan visszacsatolás ha egyszer felbillent, akkor ott fent is maradjon. (felbillent akkor a + bemenetet fenttartja kb 6V on, másikon 4,3 van így tuti fent is marad) És akkor jöjjön a szinkronizált visszakpcsolás, gondolom sejtitek, hogy honnan. Hát az IC1B utáni tagokról, említettem, hogy az OPA akkor fut fel, amikor a Ct fűrésze lefut (ekkor kezdi az új periódust) szóval OPA felfut, C1 töltetlen ezért fölráncigálja az utána lévő pontok feszültségeit, ezzel együtt megrántja a TL áramkomparátor - lábát (ítram, hogy ez ráncigaálható) (D2 csak biztonság kedvéért van, hogy semmiképp ne lőjön a táp fölé), szóval majdnem tápig fölrántja, ezzel a 4,3V os feszültségre egy tüske ül rá, csúcsa nagyobb mint a TL + lábon (ha volt komparálás) 6V és így visszabilenti a TL komparátorát. Pont akkor, mikor az új periódus elkezdődik. A tüske kb 5-10uSec ideig visszabillentve tartja a TL komparátorát (akármi is legyen), remélem ez nem fog semmi gondot okozni. És akkor a vége, Ct 1V fölé kerül IC1B lebillen, kisüti a C1-et R2-n keresztül. Ha meg nem volt bebillenve a TL komparátora, akkor hatástalan marad a tüske a - lábon. A sok dióda, amit nem említettem, azok az áram irányokat vezérlik, ezzel irányítva a hatás-visszahatást) Észreveztek valamit szóljatok!
Az elv jó, tulajdonképpen egy boost konverter, aminek a táplálása a forgórészben indukált feszültség, és az induktivitás a forgórész indukivitása.
A fékezőerő akkor nagy, ha az áram is nagy, ehhez meg megint jó sok félvezető kell. További probléma: azt is el kell dönteni, hogy melyik fék (villamos vagy mechanikus) fogjon jobban, hirtelen fékezésre mi történjen... (esetleg fékpedál első fél szakasza vilamosfék, második mindkettő). Másik visszatáplálási megoldás lehetett volna (ha lenne váltómű meg tengelykapcsoló) a motorfék, benzint ugyan nem termel, de áramot igen, egyenesen az akkukba.
Kezd komolyodni a hejzet.
Hát az egész folyamat összeillesztésén még kell agyalnom.Ezért addig nem is kezdek el okoskodni és fölösleges kérdéseket föltenni.Megpróbálom hétvégére összedobni.Sajna idő szűkében vagyok. Csak szólok hogy ez már túl van a V02-őn. De amit most látok rajta az az hogy van egy pár referenciafeszültség 12V-rol,ami egy külön akksi.Bár csak a vezérlő megy róla de idövel elkezdhet lemerülni.Aztán meg jól feltöltöm.Ez nem tudja ugy eltolni a referenciapontok értékét hogy gubancot okozzon?Illene betenni egy 12V-os stabilizátort?Bár egy 12V-os stab nemigazán müködne 12V-os akksirol.Bár idővel ki lessz válltva egy konverterre. A TC táplábain lévő kondik értéke egy kicsit kevés.Megtennéd hogy kijavitod.Márcsak azért mert mostanában sokan látogatnak erre és mivel nem ellenségek ezért nem is kéne megtéveszteni őket. Én a fékezést ugy képzelném el,hogyha felengedem a gázt akkor egy mikrokapcsoló kapcsol és egy átlagos motorfék telsetitménnyel dolgozna a reg.fék.És ha hozzáérnék a fékhez akkor indulna be egy lényegesen intenzivebb reg.fék,ami a teljes fékezés alatt egyenlő értékű lenne.És ha bentebb nyomom a pedált,akkor meg már ráseginene a rendes fék is. Vagy valami ilyesmi.
Tápról nem megy semi referencia, mind a TL belső referenciáját használja.
Meghajtónál a pufferek mérete függ a fetek számától (a meghajtó is függ ettől) Ez az igazi V2 ezen már annyi a változtatás, hogy megérdemel egy egész verzióugrást, a többi csak V1.x ek voltak (tudom, nem így volt számozva, de majd ezután...). Miért jó az ha nincs gurulás üzemmód? Amúgy most hogy megy a gerjesztés? 2 soros akksipakkról?
Így van, tulajdonképpen, boost konverter, csak itt sokan nem tudnák, hogy mi az, ezért nem írtam le. Egyébként, lehetne a visszatáplást úgy is csinálni, hogy a gerjesztés lenne szabályozva. De ez szerintem nem tudna elég nagy tartományt, tehát, a visszanyert energia is kevés lenne. Bár, ehhez jóval kiseb teljesítményű eszközök kellenek.
Én arra gondoltam, hogy a féküzem ( a kapcsoló, amely a komparátor bemenetén van ) akkor váltson át, ha rálépnek a fékpedálra. Addig mindíg legyen a referenciajel ( áramszabályozó alapjele ) pozitív. Ennek a nagyságát határozza meg a gázpedál. Tehát, így tudna gurulni is, hiszen a gázpedállal egész kis áramot is be lehet állítani, vagy levett lábbal akár nullát is. Szóval, ezen lehet mit gondolkodni. De egyáltalán azt kellene tudni, hogy a motor milyen? Külsőgerjesztéses? Soros? Vagy vegyes gerjesztésű? Nagyon nem mindegy. A másik, hogy ez drága, mert sok FET kell hozzá. Hát igen, de valamit valamiért. A városi forgalomra kell gondolni...
Lehet, hogy erről már volt szó, de nincs annyi időm, hogy végigolvasam a topicot. Valakinél láttam, hogy arról ír, hogy az akksik egy része hátul van, egy része meg elöl az autóban. Ez nem lenne baj de a rajzodról hiányolok egy kondit. Pl: a FETek drainje az akksik pozitív kapcsaira csatlakozik. Jó hosszú kábelen. ( Az ilyen szempontból mindegy, hogy az akksik melyik vége hosszú... ) A jó hosszú kábeleknek jó nagy induktivitásuk van. Amikor a FET-ek kikapcsolnak, hova lesz az ezekben tárolt energia? Túlfeszültséggé alakulnak és ezt az energiát a FET-eknek kell megenniük. Amíg viszonylag kicsi a frekvencia, addig tulajdonképen becénerelnek a FET-ek és megfogják ezt a túlfeszt. Persze melegednek tőle. Ha meg nagy a freki, akkor tönkremennek a nagy disszipáció miatt. Egy induktivitásban tárolt energia W=1/2 x L x Inégyzet. Ezt úgy lehet csökkenteni, hogy minnél kisebbre vesszük a kábeleket. Nyílván, az akksihoz el kell menni a kábelekkel, tehát, ez adott. Viszont, lehetne hidegíteni a főáramkört úgy, hogy egy kondit tenni az akksival párhuzamosan. Térben nem az akksikra, hanem nagyon röviden bekötve a a FET-ek drainje és a D2G dióda anódja közé. Ezzel, az akksik kábelének induktivitása kiesik, rajtuk az előbbi kondi miatt csak lassan változó áram tud folyni, tehát, nem olyan gyors, mint kondi nélkül. A kondi legyen 10...20 µF és nem elkó, hanem valami MKT típus. ( fémezett polisztirol ) Ebből az is látszik, hogy az egész főáramkört úgy kell megcsinálni, hogy a lehető legkevesebb szórt ( szerelési ) induktivitást tartalmazza, mert úgy lesz a legjobb a hatásfoka, meg a legkisebbek a túlfeszültségek. Tulajdonképpen az a lényeg, hogy a lehető legközelebb legyenek egymáshoz az alkatrészek, - az előbbi kondi, a dióda, meg a FET-ek. Tehát, hogy méretre kicsi legyen, mert ha kicsi, akkor a van benne a legkevesebb drót, sín, akkor a legkevesebb a szórt induktivitás.
Ha ez 48 V-ról működik, akkor bőven elegek a 100 V-os tranyók és ezekből már van jó nagy áramú is, nem is drágák, tehát, nem kellene olyan sokat párhuzamosan kapcsolni, így kevés helyet foglalnak el.
Akkor már figyelembe kellene venni azt is, hogy az egész főáramkör egy egymenetes tekercs, ami nagy felületet fog közre, amiben benne van a kasztni valamennyi része (annak különböző ur -ű anyagai).
Ezért a kébelt egymás melett kellene vinni (előre és mellette vissza), hogy minnél kisebb felületet fogjon közre (minél kevesebb nagy ur-ű anyaggal). Sőtt akkor már ne is csak egymásmellett, hanem csavart érpárt alkotva, nagyon lecsökken az induktivitás. Túl komplex ez a dolog, meg kell mérni UDS-t nagy áramok kapcsolásakor (blokkolt kerék, finoman bánva a gázzal), és akkor kiderül, hogy mekkora a túllövés. A kondi jó lehet, de tényleg csak minimális hozzávezetéseken, ha a hozzávezetés is hosszú, akkor semmit sem ér.
Hát, pont azért kell a kondi, hogy kívülről ne akarjon a vezérlő olyan gyors felfutású áramokat felvenni, aminél mondjuk az emelkedési idő 100 ns. Ugye ezt FET-nél nem nehéz elérni. Így akárhogy lehet vezetni a betáp kábelezését, mert a gyors áramokat a kondi fogja szolgáltatni.
És akkor még probléma, hogy mennyire érzékeny az akksi arra, hogy nem sima egyenáramot vesz fel a vezérlő, hanem ez négyszög. Mondjuk 2...5 kHz. És hozzá mondjuk 300 A. Gondoljunk a városi forgalomra, ahol állandó a gyorsítás, fékezés. Elvileg, illlene betenni egy fojtót a bemenetre, meg egy jó nagy kondit, hogy ez az áram ki legyen nagyjából simítva. Nyílván, ezt a legritkább esetben teszik be, hiszen ez csak egy hobby szintű szerkezet lesz. Persze, a közbezárt felület is érdekes, mert az induktivitás ezzel arányos. Ezért írtam, hogy a lehető legkisebbre kell megépíteni a dióda, Fet, kondi elemeket. A tranyók hűtését meg úgy kell megoldani, hogy a hűtőborda kívül essen ezeken az alkatrészeken, tehát ne a hűtőborda miatt legyen nagyméretű. Egyébként, ez a hidegítő kondi nélkül bajos elképzeni egy kapcsolóüzemű tápot, vagy invertert... |
Bejelentkezés
Hirdetés |














