Fórum témák
» Több friss téma |
Fórum » LPT portos vezérlés
én ott nem találom:S
és azóta is keresgetek a neten de nem találok usb-s is jó lenne valami távérzékelő motorforgató kóddal
Kicsit pontosabban kellene specifikálni a feladatot. (Már magadnak is, mert a kezdeti hibás döntést később nem egyszerű orvosolni.)
Amit szeretnél, arról itt a fórumon szerintem többször is volt már szó. Bár lehet, hogy több témát is át kellene olvasnod, hidd el, megéri. A párhuzamos porton közvetlenül (természetesen a megfelelő meghajtófokozat közbeiktatásával) rendelkezésedre áll 8 kimenet. A 8 bemenetet a legegyszerűbben egy 74LS244 típusú IC-vel lehet kialakítani, a státusz port 4 bitjét és egy kimeneti bitet felhasználva. A szoftveres rész nem bonyolult, Google-be beütöd a varázsszavakat és tonnaszámra fogja köpni a találatokat. Ha nem kell csilli-villi felhasználói felület és más számítógéppel, programmal való kommunikáció, akkor én DOS-t és pl. Turbo Pascalt használnék. Figyelmedbe ajánlom még Kónya László PC elektronika c. könyvét is.
Hali !
Nos tudok ajánlani olyan kapcsolást, ami ennél sokkal többet tud. Opto-s illesztés bemenet és lpt- fele, kimenetek jelfogókkal.Van egy vezérlőpanel amihez modulárisan lehet illeszteni a be és kimeneti panelokat. 1 bemeneti modul 16 inp, a kimeneti 8 out. (1024-ig). Ez egy komolyabb kapcsolás de nem kell megijedni tőle. Amennyiben később több inp-out-t akarsz érdemes megépíteni. Vb6-ban is lehet programozni, "inpout32.dll" -t használva. Linux alatt nem tudom, de win2000 jó régi gépen ( P3-as notin használom)
Sziasztok!!
Nem rég kezdett érdekelni az LPT port programozása Viszont elakadtam Mikor rá csatlakoztattam a gépre akkor megnéztem multiméterrel és mindegyik porton jött ki feszültség Ennek így kell lennie ? Mert szeretnék ledet villogtatni de amikor DOSba beírtam bebug modba: O 378 00 akkor is égve maradt a led Tudna valaki segíteni miért van ez?
Valoszinuleg bidirekcionalis portod van es bemenetre van allitva.
A BIOS-ban eloszor is lodd ki a bidir es a kulonfele EPP modu egyebeket es az SPP (standard printerport) modot allitsd be. Utana lehet a debuggal probalkozni. Azt azert ne felejtsd el, hogy nem csak a nyolc adatbit (2-9 vonalak a PP csatijan) hanem egyeb ki- es bemeneti vonalak is vannak, amik mashonnan szabalyzodnak. Ezek kozul vannak fix bemenetek, amiket NEM FOGSZ TUDNI megvaltoztatni. A masik, hogy ha mondjuk van rajta 0.2V, az meg alacsonynak szamit... A neten rengeteg infot talalsz ezekrol.
SPP nem volt csak normal arra állítottam be. Meg volt valami I7QT meg I5QT vagy valami ilyesmi. Hát most csak egykét porton ad ki feszültséget folyamatosan de a többin nem
Nem reagál dosra ... Lehet másik kábellel kell megpróbálnom?
Sima DOS-bol probalod?
Egyebkent a W98 alatt mar oprendszer szinten tudja, az XP alatt pedig kis segedprogik kellenek. De ha sima DOS-t bootolsz akkor is?
XP alatt közvetlenül nem lehet a portokhoz hozzáférni. A hozzáférés megfelelő .dll-ek és egyéb spéci driverek (esetleg megfelelő programnyelv) segítségével oldható meg.
Köszönöm bbalazs_ , gozi válaszotokat!
Működik inpout32.dll-t használom és elég jól működik Lenne még egy kérdésem : Írtam C++ba inpout32 dllel egy programot ami egyidőbe két porton ad ki feszültséget, de sajnos valamiért nem megy Ez a kód: (oup32) (0x378,2); (oup32) (0x378,16); Nem tudjátok meglehet-e oldani hogy egy időbe két porton adjon ki feszültséget?
A két parancs egy-egy kimenetet kapcsol, így ha mindkettőt egyszerre szeretnéd, össze kell adnod az értékeket:
(oup32)(0x378, 2) -> ez az 1. bitet állítja 1-be (oup32)(0x378, 16) -> ez pedig a 4. bitet Kettejük összege (VAGY-kapcsolata, ha úgy tetszik) 18, ami binárisan 0001 0010, vagyis: (oup32)(0x378, 18).
Óóó működik köszönöm
És azt lehet ,hogy úgy viselkedjen mint egy potméter ?
Hát arra gondoltam hogy egyszerűség kedvéért lehetne akár lego kisautót (gépről vezérelve) készíteni olcsóbban
Ezen az oldalon a tetején van egy kis távirányitó kóddal és kapcsolással. És ezt ilyet szeretnék összehozni LTP-porton 4 kimeneti lábbal és azt kérdezném hogy szerintetek megoldahó-e vagy érdemes-e ilyet csinálni, hogy a LTP port 4 kivezetésével helyettesíteni a gomobkat a másik kapcsolásról mert ha igen lehet hogy belefognék
Szia!
Az LPT felhasználása jó ötlet, de van még jobb is: Egy portra infra adó építése (ld girder vagy winlirc teljes leírása, amiben adó áramkörre is van példa: NE555-tel 36-40kHz modulátor és egy teljesítmény tranzisztorral hajtott infra LED). Itt olvashatod az infravörös protokollt az NXT-hez, itt pedig a régebbi, az RCX rendszer leírását. Az eredeti készülékek szétszedése nélkül lehet velük kommunikálni. Egy másik megoldásban a PC soros vonalára illesztettem egy PIC-es áramkört, amivel 16 kontaktus bemenet és 4 forgásirányváltós (vagy 2 bipoláris léptető-) motor kimenet mellett 2 PWM analóg kimenet és 5 analóg bemenet is van. A pic adat EEProm-jába egy kis algoritmust is be lehet programozni, amivel egy feladatot PC nélkül is tud ismételgetni... A soros portos megoldás egyszerűbben programozható. A 32 bites Windows operációs rendszerben nagyon nehézkes az LPT kezelése, az LPT terhelhetősége is gépről gépre változik. Ha a soros portot szabványos adatátvitelre használjuk, azt mindegyik fogja tudni. Szia
szia
írtam egy másik fórumon hogy USB-vel hogy lehet megoldani, infrával, hogy c++ a kód működjön. Bővebben: Link
Szia!
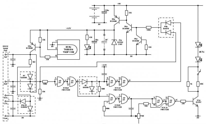
Az infra porton modulált jel meg (1) vagy, nem megy (0). Ebből a dekóvoló - vevő állítja vissza az egyest vagy a nullát. A TSOP és más hasonló vevők még meg is negálják a jelet. A mellékletben egy olyan kapcsolást találsz, amivel az RCX lego "kockával" lehet kommunikálni a PC soros portján keresztül. Ha van fix 9V táplálás (nem elemről), akkor a három tranzisztoros tápkapcsoló el is maradhat. Az IC1 a,b,c kapujából felépített modulátort a p1 segítségével 38.0kHz-re kell beállítani. Megépítettem, jól működik az RCX-el. Szia
szia
ha veszek egy rcx-et drágábban jövök ki ![]() láttam neten már nxt-vel is de azt is meg kéne venni most arra gondoltam hogy egy távirányítót kéne hozzá venni és azon keresztül megvezérelni a sebességállítós-at ha megvenném akkor azon a két potit valamivel a gépen keresztül megforgatom és akkor tudom állítani a 2 motor sebességét ez jó meg oldás? és mivel forgassam meg a 2 potmétert?
Szia!
Ha nincs RCX és NXT sem, akkor a párhuzamos protos megoldás jó lehet. A lego motorokat hajthatod pl. L293, L298 H híd meghajtókkal. Egy IC-vel két motort is vezérelhetsz. A 8 adatbitre 2 IC-t kötve 4 motort vezérelhetsz. Az 5 bemeneti port elé egy - egy tranzisztoros invertert helyezve beolvashatsz állapotjeleket (kapcsoló, végállás jelzés, stb..) Szia
Hello mindenkinek! Borland Pascal segítségével szeretném az LPT portot elérni XP alatt.A system32 könyvtárba bemásoltam az inpout32.dll fájlt,de nem tudom,hogy kell erre a fájlra Pascalból hivatkozni.
Ha valaki le tudná írni,nagyon megköszönném.
Sziasztok! Segítségre lenne szükségem. Egy Lpt potrtól 2 db 74HC573-as D-tárolón keresztül szeretnék vezérelni valamit. A lényeg h a 888as címre küldött adatot mind a 2 D-tároló adatregisztere megkapja, ez megoldott úgy hogy az LPT 2-9 lábait megfelelően összekötöttem a D-tároló adatregiszter lábaival. A probléma most jön a D-tárolók kontroll regisztereire küldött 0-1 ármenetet kéne másik lábakról küldenem. Az egyikre az LPT 1es lábáról a 890es címére küldött megfelelő értékkel. A másik D-tárolóhoz valószínűleg az LPT 14,16 vagy 17es lábát kéne használnom, mivel ezek még kimeneti lábak, de milyen címmel tudom ezt megtenni és melyik lábon? Ebben kérném a segítségeteket.
Köszönöm
Üdvözlök mindenkit
Napokban bújtam a témákat és találtam egy kedves felhasználó által készített programot lpt port vezérlésére. Időzíthető volt meg minden jó benne volt ami csak kelhet. Viszont most nem találom A kérdésem az lenne hogy tud e valaki olyan programot vagy tud e valaki írni nekem egy olyan egyszerű programot ami az lpt kimeneteit(azt a 8-at) mutatja ki illetve be lehet kapcsolni és van hozzá billentyűkombináció is?A billentyűkombináció azért fontos mert egy távirányítós programmal szeretném vezérelni őket. a válaszokat előre is köszönöm
Hali!
Nekem van egy hasonló programom, ma délután átírom egy kicsit hogy billkóval is tudd kapcsolgatni a kimeneteket
nagyon szépen köszönöm
én vmi olyasmire gondoltam mondjuk hogy Ctrl+a bekapcsol az 1 -> bekapcsolva marad utána újjabb Ctrl+a és kikapcsol
Nézz szét esetleg itt is, lehet találsz valamit.
Szia! Tesztelésre a _diaglitez_ nevű kis program is jó! Letöltéshez kattints a névre.
néztem már ezen az oldalon lévő programokat de sajna csak egy impulzust ad nem tartja bekapcsolva a portot és nem lehet billentyűkombinációt adni hozzá azért köszi
|
Bejelentkezés
Hirdetés |





Mikor rá csatlakoztattam a gépre akkor megnéztem multiméterrel és mindegyik porton jött ki feszültség
Ennek így kell lennie ? Mert szeretnék ledet villogtatni de amikor DOSba beírtam bebug modba: O 378 00 akkor is égve maradt a led
Működik
inpout32.dll-t használom és elég jól működik






