Fórum témák
» Több friss téma |
Mielőtt kérdezel, a következő két dolgot ellenőrizd!
I. A helyes tápfeszültségek megléte.
II. A kimeneten van-e egyenfeszültség.
Élesztés.
sziasztok! egy kis segitséget szeretnék kérni .Kaptam egy erösitöt amiben meghalt a trafo, hogy tudhatnám meg hogy az erösitö részének mekkora VOLT -kell ?mert van talomban jopár lemeztrafom ....És hátha összelehetne hozni valamit Üdv Roli
Udv,
Ha gyari erositorol van szo akkor elsosorban szervizkonyvbol. Azonban ezeket ritkan es nehezkesen lehet beszerezni, de talan 1 probat meger nehany forumon korbekerdezni. Ha nincs kapcsolasi rajz (szerviz konyv) illetve nem gyari erositorol van szo akkor elso fogodzkodo a tapegysegben levo pufferkondik feszultsegturese. Azokat leolvasva legalabb annyit meg lehet tudni, hogy mekkora feszultsegnel (pufferek nevleges feszultsege) biztosan nem volt nagyobb a tapfeszultseg, hanem kisebb. Ha van ra lehetoseg erdemes a NYAK beultetes alapjan visszarajzolni az erosito kapcsolasi rajzat, ezzel megint kozelebb kerulhet az ember, hogy kb. mekkora lehetett a tapfeszultseg. De lehet kovetkeztetni a felvezetok tipusabol is, a nevleges kimeno teljesitmenybol is ugy, hogy ismerjuk a hozzatartozo terhelo impedancia nagysagat.
köszönöm szépen!!! annyit tudok h 160w és 8 ohm-volt 2 csatorna kb ennyi az összes adat :no: amugy egy Silver sa 2002-es volt de semmit nem találtam rola.....a kodirol itt egy kép 50 volt alat volt ez már biztos
Sziasztok!
Átterveztem kicsit az N-Mos féle végfokot,vagyis kiegészítettem mindenféle védelemmel. pl:Attila féle hővédelem,Clip&Signal indikátor,ventilátor szabályzás hőmérséklet változás hatására,plusz a gyári koppanásgátló és kimeneti DC figyelő. Én még sajnos nem tudtam megépíteni,de ha valakinek van hozzá kedve pénze és ideje akkor itt az alkalom. Amúgy procihűtővel szeretném majd hűteni a feteket,szerintetek elhűtené? (hibákat,észrevételeket szívesen várok)
A procihűtőt nem javaslom. Egy gyári AMD X2 hűtővel már próbáltam hűteni hidalt TDA 7294-et és hát nem nagyon győzte. 70C-fok fölé ment elég gyorsan. Egy ilyen hűtő, kb 100W-ig teljesen jó, de felette már komolyabb kell.
Sziasztok.
ezt az erősítőt szeretném megépíteni:alább csatoltam. az lenne a kérdésem hogy szerintetek elmenne e 2*30 voltról? mert csak ilyen trafóm van. segítségeteket előre is köszönöm.
Biztosan jó lenne +/-30V-ról is, de az ícé tápfeszét +/- 15V-ra kéne beállítani, mivel nem biztos hogy szeretné a +/-18V-nál nagyobb tápfeszt. Bár lehet hogy így is jó lenne, a fetek tápfesz-vezérlése miatt. Ki tudja... kicsit furi ez a kapcsolás.
Szerintem +-35 esetleg 40 V elég lesz neki.
Tehát egy AC 2*28Vos trafóra lesz szükséged. Szerintem olyan 50-70 watt körül tudhat végteljesítménybe.
Helló mindenkinek
Tehát a helyzet az,hogy nem vagyok kezdő de nem értek annyira az erősítőkhöz.Segítséget szeretnék kérni,hogy epíthessek egy pöpec kis 2*100w-os erősítőt IC-k nélkül.
Ez egy D osztályú végfok, biztos, hogy ezt akarod megcsinálni ?
Hát az biztos hogy ezt fogom megépíteni mert az alkatrészeket már megvettem csak eddig nem volt időm elkezdeni. Egyébként mi a baj a D osztályú végfokokkal? ..esetleg rossz hatásfok vagy valami ilyesmi ??
Szerintem ez egy pwm végfok.
ha nem tévedek.
Nem a hatásfok a bibi, hanem a jó nyákterv, és a megfelelő kimeneti szűrőtag !
PWM = D oszt.
igen.
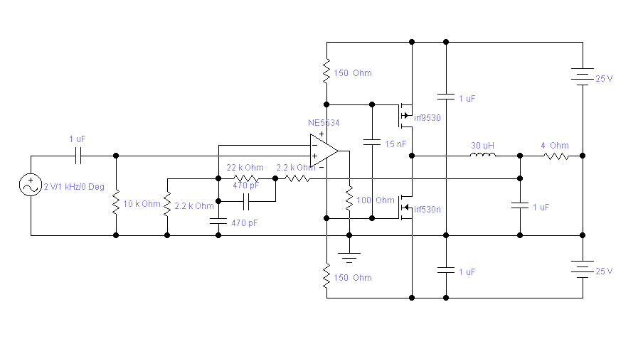
Erről az oldalról szedtem le. Szerinted érdemes megépíteni? Mert nem volt még dolgom pwm-el és ki szeretném próbálni.
Én még most sem értem hogy ez miért impulzus szélesség modulált végfok.(D Class)
Ez nem egy IC tápáram vezérelt komlementer FET pár?
Az Ő végfokai biztos, hogy üzemelnek....
Tulajdonképpen a komparátor állítja elő a pwm ( önrezgőnek is hívják )jelet ami a tápágban is megjelenik.
szerintem pwm mert a "kapcsolóüzemű (PWM) végfok építése" című topikban találtam.
Bocs hogy megint értetlenkedek de nem lenne valakinek ehez a rajzhoz egy nyákterve?
Szerintem ezt neked kell megoldani.
Nézz át a kapcs. végfok topikba és olvass vissza párszáz hozzászólást. Biztos, hogy sokat fogsz tanulni belőle, én is hasonlóképpen tettem.
oké megnézem. de azért köszi a segítséget.
Üdv, Mindenkinek!
1 hete építettem meg az STK 4241II-es végfokot és olyan problémám volt hogy élesztés után egyből egyen fesz. volt az egyik csatornán. Sokak szerint fake volt az ic és vettem egy másikat. Amíg vártam rá körülbelül 5x néztem át hogy nem-e összeér valami a nyákon, minden a helyén van hibás alkatrészek stb... de nem találtunk semmi hibát. Megjött az új stk. Nem ugyan arról a helyről rendeltem hogy biztosra mennyek ne vegyek kétszer onnan hibás ic-t. Bár nem tudtak ugyan olyat hozni, hanem picit jobb STK 4241V-volt. Kapcsolás minden ugyan az csak annyiban különbözik hogy a 4241II 0,4% thd a 4241V pedig 0,08%. Régi ic-t kiforrasztottam újat be, biztosítékon, izzókon hűtőbordával és egy labortáppal 2X20v-on 7mA-en hangfalak nélkül élesztem egy elektro szakemberrel. És ugyan az mint a régi ic-él. A kimeneten ugyan úgy egyenfesz van. Megmértük szkóppal is 5x néztük át még nagyítóval és ellenállásmérővel. Ezek után egy villamos mérnökhöz fordultam segítségért. Ő kb. 1000 erősítőt csinálhatott 40 év alatt (nem vicc) és azt modta, hogy van az erősítőnek valami munkapontja. Kisseb feszültségen nem működik vagy ilyen hibákat produkálhat. Mivel még nem tudtam a gyári ajánlott ( 2X53v ) feszültséggel kipróbálni lehet ez okozza a hibát?? Lehetségesnek tartjátok??
Üdv.
igen lehetséges. biztos hogy kevés a tápfesz mert az ic ajánlott tápfeszültsége 2*55v a maximum pedig 2*77v
Ez valami kínai cucc, márkáját sem tudom, 1000 W körül lehet 4 ohmon. Rajzom nincs hozzá, de elég herót hangja is van. A végeket 2-2 db Mje 15030-31 hajtja.
Amúgy nyugalmi áramra van út/képlet, hogy miszerint kell pontosan beállítani, vagy ide nagyobb eltérés is belefér ?
Hát minden esetre elég érdekes, hogy ez egyenfeszt okoz a kimeneten. Sebaj lett akkor egy tartalék ic-m mert akkor a másik is jó ezek szerint.
Valahonnan szerezni kellene egy trafót amivel ki lehetne normális fesz. mellett próbálni.
Képlet az szerintem nincs rá, ez kapcsolás illetve munkapont függő, de feltehetően a-b osztályban megy, ezért a nyugalmi körülbelüli értéke nagyjából meghatározható. Amit írtam korábban, kb az a minimum érték, de lehet akár duplája is. Igazából csak mérésekkel lehetne jól beállítani. Ha túl nagyot állítasz be, akkor fűteni fog üresjáratban is, ha pedig túl kicsit, akkor a torzítástól kezdve mindenféle anomáliákat produkálhat.
|
Bejelentkezés
Hirdetés |






Erről az oldalról szedtem le. Szerinted érdemes megépíteni? Mert nem volt még dolgom pwm-el és ki szeretném próbálni.








