Fórum témák
» Több friss téma |
[quote]Nyílván, ezt a legritkább esetben teszik be, hiszen ez csak egy hobby szintű szerkezet lesz.
Azért ennyire ne becsüld le a kezem munkáját.Az tény hogy nem vagyok elektronikai szakember,de sz.rt még nem adtam ki a kezemböl.Hobbinak meg kicsit sok pénzt öltem bele.És komolyak a szándékaim az autóval.Nem hobbihasználatra szánom és nem is arra hogy a haverokkal baromkodjunk vele.Lessz átépitési engedéje és hivatalos müszaki. És mivel elektronikát nem tanultam,igy jöttök ti a képbe és tudásotokkal emelitek hobbiszint fölé a munkám minőségét. (ezt a pár sort nem sértésnek szántam) Akkor tegyünk kondit is meg fojtót is.Elmondom hogy mi van. A 14 oldal elején találsz rajzot a mostani elrendezésröl és a kábelek hosszárol.(hogy kell betenni hozzászólást?) A kondit 2db 10cm-es kábellel be tudom rakni mert rögtön a fetsor alatt van a diódasor elhejezve.Ez igazán nem távolság. Fojtórol is halottam már a vezérlőn,de sajna nem birtam kideriteni hogy mi alapján méretezik.Ha segitesz benne tuti hogy megcsinálom.Azt nemtudom mennyit számit de a kocsi aluminium vázas,csak az elsö futómű van fémkeretböl.A hátulrol jövő kábelek most a fékcsőre vannak felrögzitve.
Nem kell ezt a hobby dolgot olyan komolyan venni... biztos vagyok benne, hogy előbb-utóbb jó lesz. Én is csak hobby szinten értek a padlófűtéshez, aztán mégis jó lett.. , sőt, az internetkapcsolatomat is én csináltam, 1 km légvonalban, mikrohullámon. Nem értek hozzá, de segítettek. Természetesen mi is segítünk neked és veled fogunk örülni a sikerednek. És, hogy nem tanultál elektronikát? Hm... nem baj, most majd megtanulod...
Hát, a 2 x 10 cm sokkal jobb, mint a mostani 2 x 2méter... kondinak valami 100 V-os típus kellene. Talán a motorindító kondi is jó lenne 20 µF körüli értékben. Vagy nagyobb. Amikor bekötötted ( és ha egyébként is mérsz ) akkor kis áramtól elindulva a kondi két sarkán levő feszt kellene mérni. Azt kell mérni, hogy mennyi túlfesz. van rajta. Ha jól láttam, a szkópod csak váltó bemenettel rendelkezik, tehát, egyből a fesz. tüskéket fogod látni, ahogy kapcsolgatnak a FET-ek. Próbáld megmérni, hogy milyen nagyságúak, meg hogy az aljuk milyen széles időben. Tehát, a kondit a drain-hez és a dióda anódjához a lehető legközelebb kösd be. Ha mérsz, akkor kis áramtól elindulva azt is nézd, hogy a kondi nem melegszik e. Ez a kondi nem erre van kitalálva, de talán jó. Aztán növeld az áramot, ezzel nőnek a tüskék is és folyamatosan nézd a kondit melegedés szempontjából. A fojtóval egyenlőre ne foglalkozzál, ezen a frekvencián nagyon nagy méret jönne ki. Egyébként, utólag is be lehet tenni, akárhova, a bekábelezés hossza nem érdekes, hiszen már benne van az előbbi kondi. Ha még fojtó is van a bemeneten, akkor sokkal több kondenzátor is kell, mondjuk 100ezer µF ( hasból ), mert belőle fog jönni a hullámos áram. Ez lehet elkó, de az sem kétfillér. Egyenlőre csak menjen a vezérlő üzembiztosan, aztán lehet töprengeni a továbbiakon. Ha a kondi ott van, akkor tökmindegy, hogy az autó miből van, vagy hogy, hogy vezeted a kábeleket. ( lehetne fából, az könnyebb mint az aluminium. És még úszik is a vizen...
Nézegetem ezt az MKT kondit és lehet kapni több hejen is.Lehet kár kinlódni a motorinditó kondikkal.Márcsak a méretük miatt is.
Sajna tényleg kevés szabadidőm van mostanában.Most első az új panel elkészitése és tesztelése.Utánna megvizsgálom a kondi kérdést.Úgysem megy minden egyszerre. A kellő időben felhozhatnánk a fojtó kérdést is.És egyszer valamikor a visszatáplálás is szóbajöhetne nem csak elméleti sikon.De mindent a maga idejében. És tényleg mindegy hogy fa vagy alu.Szeretettel lopják mindkettőt a ...
Szerintem gullyi már törpöl a visszatáplálás áramkörein...
A fojtó kérdésén meg kellene valami adat, mert nem biztos, hogy szükség van rá. Az csak akkor kellene, ha az akksik tényleg nem szeretik azt, ha nulla és mondjuk 300A közötti négyszög áramot vesznek ki belőlük, mondjuk néhány kHz frekvenciával. Sajnos, ezt nem tudom, tehát valami akkumulátorszakértőt kellene megkérdezni. Az utolsó mondatodhoz: igen, azok.
Ha egyszer sok időm lessz akkor lehet érdemes volna vele kisérletezni kicsiben.Mondjuk egy fúrógéppel megtekerni egy kis szénkefés motort.Aztán ha kicsiben müködik,el lehet gondolkozni egy nagyobb volumen kivitelezésén.
A belinkelt kondenzátor megfelelne a célnak?Bár nem olcsó,de ha hasznos akkor nekem megér ennyit.Az értékére miböl lehet következtetni? A fojtó kérdésnek majd idővel utánnanézek.Bár azt már én is belátom hogy ilyen áramokra igen vastag drótbol kellene tekerni.A méreteiröl már nem is beszélve.De tudomásom szerint a gyári vezérlőkben sincs.Pedig azok 16.5KHz-en müködnek (curtis) és oda már lényegesen kissebb kellene.
Hát, az lehet, hogy a gyári vezérlőkben sincs, mert az rendesen megemelné az árát, meg a súlyát. Ez még nem jelenti azt, hogy nem is kell. Azt kellene tudni, hogy a gyári vezérlőhöz milyen akksikat ajánlanak. ( ha egyáltalán ajánlanak valamit... )
Igen, az a 16 kHz, már egész jó érték. Legalább nem lehet hallani, hogy fütyül. Az igazán jó érték meg 50 kHz felett lenne... Nem linkeltél be semmilyen kondit...
Azt nemtudom hogy milyen akksikat ajánlanak.A youtubon néztem videókat szétszedett vezérlőkröl és annyi látszik hogy az U alakú ház kétoldalán töménytelen fet (gondolom) sorban egymás mellett,a közepén pedig rengeteg kondi.És a csillagpontra nemsokat adnak.Akkor gondolom igy vannak a fojtóval is.
A kondirol pedig itt a link: http://www.conrad.hu/conrad.php?name=Products&cid=VkZaU1ZrMVZNVVZWV...JPUT09
A Conradnál nem szabad semmit venni,mert iszonyatosan drága. 10 µF 100 V-os kondi van a LOMEX-ben, 350,-Ft. Ebből 3 még mindíg csak a harmada. Ha anyag kell, akkor csak a LOMEX, vagy az Elektrokontha, minden más csak akkor, ha ezekben nincs az amit keresel.
Igen, az a rengeteg kondi van azért, hogy ha lehet ne vegyen fel túl sok hullámos áramot az akksikból. És ha megnézed, akkor centikben mérhető a tranyóktól való távolsága, nem pedig méterekben. Küldj egy linket erről, ha még megtalálod. Majd leírom ezt a kondi dolgot, valami rajzzal együtt.
Előbb mindenképp megvárnám hogy mi a képlet a meghatározására.Ha már teszek bele akkor tényleg legyen haszna is ne csak a hejet foglalja mert éppen kicsi lett a kapacitása.
Ez éppen elfüstölt és szépen látni rajta hogy miröl van szó. http://www.metacafe.com/watch/2361766/preview_how_to_open_and_disas...oller/ Készvagyok a panel szerkesztésével,úgyhogy tuti lessz próba a hétvégén.Meg a működése is leesett olyan 90%-ban.Amit még nemtudok az a diódás visszacsatolás és hogy hogyan is dolgozik.De Gulyi leirta hogyha felbillen akkor ugy is marad.
Hüppsz.
Nézzétek csak mit találtam. A nagyáramú rész az érdekes.35db 220µF 160V párhuzamosan.Meg fetböl is van 35db.
Az biztos hogy töltés során nem szeretik az ólomakkuk a hullámosságot. Elvileg a nagy csúcsoknál masszahullást eredményezhet. Előfordulhat hogy ez kisütésnél is fennáll, csak sokkal nagyobb áramcsúcsokkal.
Szerintem elég lenne kis belsőellenállású low esr kondikkal megfogni a feteknél, feszre meg túlméretezni 80-100 V-ra, mert a kisülés hiperbolikus jellegű, szval a feslő tartományban gyors , alacsonyabb feszültségszinten pedig lassú, de a töltődés az ellentettje, szval a névleges töltésmennyiség csúcsán már elég lassú lenne. Árat nem látok de itt az adatlapja. 100 V-nak nagyobb kapacitásúaknak 30 mohm körül van a belsőellenálása, szval egy 30-as pakkal le lehet vinni 1 mohm-ra. Bővebben: Link
Csakhogy tisztábban lássam a fojtó és a kondi szerepét.
Szóval fojtótekercsre azért lehet szükség mert nélküle az akksikbol négyszög alakú jelet vesz ki a vezérlő.Ha beteszek egy kellő méretű fojtót,akkor abban energiát tudok tárolni.Tehát ha bekapcsolnak a fetek megszivják a fojtót majd az akksikat.Mikor kikapcsolnak az akkumulátor árama nem szűnik meg teljesen mert a tekercset tölti fel energiával.Ha elég nagy a fojtó és a következő bekapcsolásig még nem esett le az akksik árama akkor gyakorlatilag simitottam a négyszög áramformán háromszögre.A motor és az akksik közé kell elhejezni a fojtót. Ezt eddig jól gondolom? A kondiknak is ugyanez a szerepe?Tehát amikor kivannak kapcsolva a fetek addig az akksi tölti a kondikat,amikor nyitnak pedik kisülti öket.? Mindenesetre az új vezérlő ha beválik akkor körbe kell mérni mindent és utánna keresni a megoldásokat.
Igen, nagyjából jól érted. A kondi és a fojtó is energiatároló. A kondin nem tudod pillanatszerűen megváltoztatni a feszültséget, a fojtón pedig az áramot.
Ha csak kondit teszel, akkor a motor által felvett áramot az akksik és a kondi fogja együttesen szogálni. Mégpedig, a belső ellenállásuk arányában. Ezért, nem biztos, hogy kell fojtó, mert gondolom, az akksik belső ellenállása ( impedanciája ) csak nő a nagyobb frekvencián. Ha meg jók a kondik, akkor azoknak meg csökken. Ezért ( is ) lenne jobb a nagyobb frekvencia. Önmagában, az hogy a kondinak kicsi az ESR-je, még nem elég. Azt is meg kell nézni, hogy egyáltalán kibírja e azt az áramot, amit a motor felvesz. Vagyis, annak a hullámos összetevőjét. Vagyis, melegszik e? Az egész kérdést elég nehéz kezelni, mérések nélkül inkább az ember ezt túlbiztosítja, aztán, ha túl sima lett az áram, akkor csökkenteni lehet a kondikat, vagy a fojtót. Tehát ez azért kisérletezést és méréseket igényel.
Majd megnézem a Curtis féle rajzot kicsit tüzetesebben. Van benne egy két ötlet... De azért nem kellene lemásolni. Nagyon bonyolultnak tűnik...
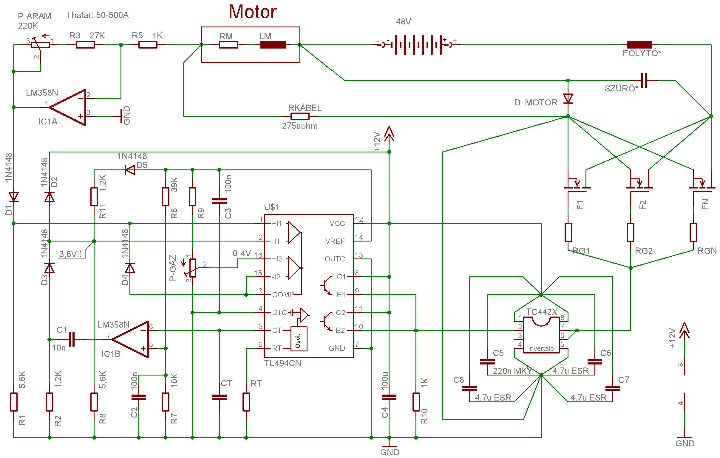
Most hogy rákérdeztél lehet, hogy elkövettem egy hibát. Adatlapban nincs arról szó, hogy mekkora tápot kapnak a belső műveletik, de jobban megnézve arra következtetek, hogy csak 5V os referenciáról mennek, én meg teljes táp figyelembevételével terveztem.
Ezt még elött le kellene mérni a msotani vezérlőn. egyik műveletit bebilleneteni inv.re táp, neminv-re test, mérni az U3 as lábon a feszt. Ezesetben kell még egy + ellenállást betervezni D5 el sorba, R1 nemkell(átkötés), és értékátszámítás kell (DC fesztérkép, és áramerősítés módosítás) Ha még maratás elött vagy, akkor ezt az 1+ alkatrész beletervezhetnéd a nyákba. persze hogy fordítva írtam.tehát így: + --> tápra (vagy ref) - --> testre (vez.gnd) U3=? Tökmindegy melyik műveleti. (ilyenkor tiltva van a PWM)
Megmértem amit kértél és mindegy hogy Ref-re vagy tápra teszem a komparátor + lábát,a kimeneten (3láb) 4.75V van.
Most akartam maratni,és már ki is nyomtattam,de akkor gyorsan átszerkesztem és futok mégegy kört a nyomtatásért.(nincs lézernyomtatóm itthon) Ugye átszámolod nekem a dolgokat,mert ha nekem kellene akkor mára kilőve a maratás.
Persze átszámolom, te csak marasd, fúrd...
Így egy kicsit szűkösebb volt beleférni a fesz tartományba, de azthiszem jólesz (akkor jó, ha a TL U3=3,6V alatt már 0 kitöltést eléri).
Na sikerült összedobni a panelt,de kipróbálni már csak holnap délután tudom.Ugy várom mint egy kisgyerek.
Adnál egy rövid leirást a változtatásrol?Pontosan hogy alakulnak a feszültségek?
hát nézzuk:
-TL/1láb ezen nem komparált esetben az áramjel erősített értéke kell legyen (egy dióda nyitóval eltolva, ami kevesebb mint 0,6V) Komparált esetben úgy 4,1-4,2V kell legyen (szóval több mint TL/2=3,6V) -TL/2 ez a refről leosztott és egyirányból elválasztott 3,6V (több kell legyen mint D=0% hoz tartozó U3 feszültség, de kevesebb, mint a komparált eset U1 es feszültsége) és nagy belső ellenállású pont (ráncigálható) Az áramerősítőt az új DC komp szinthez kell számolni (és a D1 et is figyelembevenni), szóval az erősítő kimenetén a látszólagos komp szint az 3,6+0,6=~4,2V Ezekkel a zértékekkel nem pont 50-500A hanem 60-550A ad, de a sönt úgyis tök pontatlan (kötési ámeneti R ek...). Ezeket a statikus szinteket csak akkor tudod mérni, ha a szinkronizáló szakasz (vagy az oszci) nem megy. És kívülről billented be, meg ki a TL1,2 közötti OPA-t. Szinkron szkaszt úgy tudod kiiktatni, hogy a + (5ös láb) refre húzod (R6 --> rövidrezár), ekkor nem fog az órajelre billegni, nem nullázza ki a TL/1,2 OPA-t. Bebillenetés U16 ot nullára tekered a P-GÁZzal)TL/1 --> ref hez érinted, utána úgy kell maradjon (U3=kb 4,7V lesz, U2=kb 4,1-4,2V lesz) Törlése: TL/2 est érinted a refhez (U3=U16 lesz)
Hát le a kalappal elöttetek.Én soha nem tudnám igy kilogikázni.
R11-nek 1.2K adtál meg,de nincs ilyen itthon és a boltban sem.Ha kicserélem 1K-ra és az R8 hejére beteszek egy 3.3K akkor az akár még jó is lehet? Azt látom hogy holnap lessz mit méricskélni és amig tul nem vagyok rajta addig rá sem rakom a fetsorra.
R8 R11, lényegek:
-ne terhelje a referenciát (max 1mA-el). -R8 nagy legyen (nagy belsőellenállású pont -->könnyen ráncigálható) -a feszültség is meglegyen 3,6V (betápja nem az 5V hanem attól egy diódával kevesebb 4,4V!) Inkább az R11=1K, R8=4,7K párosítást próbáld. (ha a tűrések legroszabb esetét figyelembevesszük (E12sor, +-10%), akkor 3,49-3,74V között lehet az osztott fesz)
Mielött rétennéd a fetsorra, nézd meg, hogy milyen TCmeghajtód van, nem emlékszem már, hogy invertáló, vagy neminvertáló.
Most nézem, a kapcsolásban van mégegy hiba TC neminvertáló kell legyen.
Köszönöm hogy szóltál,de ezt már régebben áttárgyaltuk és autómatikusan invertáloba kötöttem mert TC4451-em van.A páratlan végződésüek invertálóak.
Ilyen időben nemtudom hogy fogok tesztelni. :no:
Hali
Lenne pár kérdesem, te igen vágod már ezeket. Tekercsek körül nagyon homály vagyok. Szval lenne egy ellenütemű táp, ferrit gyűrű, keresztmete 165 mm^2, AL értéke 4100 nH körül van, 2x4 menet a primer, 7x1 mm^2-el tekerve. Ezzel elvileg 14 V-on 0,18 T az indukció. A szekunder menetszám 1x19, 5x1mm^2. A freki 30 khz. 1,5 Kw már biztosan átment rajt, szerinted még van tovább ezzel a maggal ? Nem tartós terhelésre gondolok, csak pillanatnyira. Ha lecsökentem a primer menetszámot 3-ra, ezzel 0,23 T-ra növelem az indukciót, ez mennyire lenne működőképes ? Aztán ezen táp után vagy egy LC szűrő. A toroid fogalmam sincs miből lehet. Ennek lehet egy felső határa ( teljesítményben ) ahol mondjuk már nem tölti be a szűrő szerepét, hanem átmegy rajt minden ? Ugyan így a táp előtt is ? Amit szeretnék tápot, oda is kellene szűrőt méretezni, de nemigazán találok képleteket.
Még egy kérdés
A feteken a fesz esés a csatornaellenállás, és a terhelőáram négyzetével kell számolni ? Ezt írták, de furcsa, nem csak a csatornaellenállás és terhelőáram szorzata ? + még ami elmegy a fel-le futás meredekségétől függően
Csaszu!
Ezek a kérdések nem ebbe a topicba valók. Tedd fel őket az autohifis topicban.
Lehet hogy igazad van, de szeretnék majd egy 24 V-os 2 Kw-os motort is hajtani, csak 10 db 1,2 V-os lúgos celláról, ott is ugyanezekből az infókból kell kiindulnom.
|
Bejelentkezés
Hirdetés |




persze hogy fordítva írtam.
U16 ot nullára tekered a P-GÁZzal)