Fórum témák
» Több friss téma |
Mielőtt kérdezel, a következő két dolgot ellenőrizd!
I. A helyes tápfeszültségek megléte.
II. A kimeneten van-e egyenfeszültség.
Élesztés.
Próbapanelen könnyen megépíted, én is erre gondoltam csak nem találtam a gépen.
Én próbálok minél inkább szobai erősítő kinézetű és (kb. hifi) hangzású erősítöt késziteni.
És köszi szépen a segítséget.
Végül is nem egy nagy áramkör lenne ez szerintem. Legalább ebben is lesz egy kis gyakorlatom szerencsére.
![]() Meg lenne még itt egy hangfalvédő amit szerintem szintén nekem kell majd még megrajzolni. Ez jó lenne védelemnek és koppanásgátlónak szerinted? Ja és a tip127-ből kettő darab kell vagy az 1 darab lenne?
Az egyszerűség kedvéért lehet kapni 50-60C° fokon kapcsoló hőkapcsolókat amiknek van egy 15C° fokos hiszterézise. 600-800ft körül adják. (én évekkel ezelőtt 530-ért vettem) Ettől egyszerűbben nem oldható meg, sorba kötöd a ventivel és kész. Persze lehet bonyolítani.
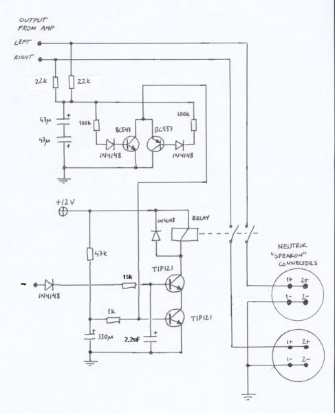
A koppanásgátlórész kikapcsolásnál így nem fog működni, ha a +12 voltos ágban lévő pufferkondi nagy értékű. Változtatás alant.
Akkor majd érdeklődök boltba van e ilyesmilyük.
A védelemnek pedig külön tápellátás lesz biztosítva és kevés puffer kondivan. 100µF elég neki? A kapcsolási rajzot te egészítetted ki? Igy mivel lesz jobb
Kapott egy váltó bemenetet, amit a trafóról (szekunder tekercséről) kell oda vinned. Ha bekapcsolod a cuccot, ez szinte azonnal vezetővé teszi a vezérelt tranyót, majd a meghagyott késleltető vonal (47K 330uF) az időzítés elteltével az alsó tranyót is. Ekkor behúz a relé.
Amikor kikapcsolod akkor van jelentősége, ugyanis ekkor a trafó szekunderén azonnal megszűnik a feszültség, ezért a felső tranyó ebben a pillanatban lezár, és elejt a relé, így nincs koppanás. Vagy itt van ez.
Hello.
Segítség kellene. Van egy KIA6221AH icm. Bontott! Valakinek van hozzá való kapcs rajza? Csak az adatlapban lévőt találtam és ott sem tudom, hogy mit kezdjek a mute és a stand by lábbal. Nem kellenek ezek csak annyit tudjon, hogy belapcsolom és szól. Még esetleg egy potméterrel megoldanám a hangerő szabályozását... Kösz előre is a válaszokat.
Próba szerencse. Megcsinálom az általad kiegészített kapcsolást. És az mindegy hogy a szekunder kimenet melyik kivezetésére kötöm rá a felső tranyót?
Pufferkondinak mennyit tegyek be?
Ez a jól működő hangfalvédelem "szamóca" jól mondja.
A váltófigyelés-megtáplálás a lelke, így építsd meg. MÁS: A NET.-en találtam egy STK4241 panelt eggyen írányítás, szűrés, hangfalvédelem, végfok kompletten, egy panelon kép mellékelve. Csak érdekességnek :yes:
Felteszem az adatlapot is...
Mindegy, csak ne a közös GND pontra.
Mármint a végfok tápellátásába? 2*120W-oshoz 2*2*10-15000µF-os kondikat.
A némítás Mute1 lábra +1-2Vot, a készenlétire SB 4láb 2,5-3V-ot kell adni. Az adatlap szerint 100uA áram mellett.
Tehát ellenállásosztón keresztül, a +tápra kötendőek.
Nem a végfok tápellátáséba, hanem a védelmébe mennyi pufferkondit tegyek hogy ne legyen sok de kevés sem. Vagy a módosított kapcsolás alapján már mindegy neki?
Az utolsó mondatod a válasz.
Üdv
Kicsit jobban körül kellene írni a feladatot. Milyen 5V-ot? +5V? 5Vp-p? Milyen frekvencián? Vagy DC-t kell erősíteni? Milyen be-kimeneti impedanciával? Az LM101A esetleg megfelelhetne, de az abszolut határértékein kellene üzemeltetni, tehát nem ajánlom. Adatlap az interneten, beszerzési forrást nem tudok. Egyszerű, de nem olcsó megoldás lehet egy hangfrekvenciás végerősítő: LM3886 vagy TDA7294 stb. Olcsó, de bonyolultabb megoldás ha készítesz egy tranzisztoros erősítőt. Akár 2db tranzisztor is elég lehet, ha nem műveleti erősítőben gondolkodsz... Vagy esetleg egy VF2 erősítő kapcsolás (kis teljesítményű alkatrészekkel), ha ragaszkodsz a műveleti erősítős tulagdonságokhoz.
Sziasztok!
Tudom ,hogy hülyeségnek fog hangzani ,de így működhet hangerőszabályzónak?
Akkor mivel szabályozzak 4 csatornát egyszerre?
Szia!
Feszültségszabályzott erősítőkkel (VCA) lehet egypotis megoldást csinálni. Bővebben: Link Bővebben: Link Bővebben: Link
Közös tengelyű (quad)potinégyessel, vagy VCR-ekkel, digi potikkal.
Úgy lehet ,hogy az lm 1036-os előerősítő 2 csatornás és elég egy mono potméter.Akkor ha két ilyen ic-t használok és egy sztereo potmétert?Így fogok tudni 4 csatornát egyszerre szabályozni?
Nem!
A rajzocskán csak a földelés közé kötötted állítható ellenállásként a potmétert!?!
Igen, bár nem olcsó megoldás. Keress potinégyest bontóba. HM cuccosba, PC hangosítókba előfordul.
Majd meglátom.De nekem jobb volna ha tudnék rajta mélyet és magasat is állítani.
Tehát az alap problémád: 4 csatornára kell egy előerősítő hogy hangszint és hangerőt szabályozz?
Tehát quad erősítő? 4 teljes értékű csatorna? Esetleg Dolby 5.1 kell, mert az teljesen más elven működik.
Nem quad erősítő.Hanem 4 csatornás előerősítő kéne.Amúgy nem 5.1-eset csinálok hanem 4.1-eset.
Oké a 4csatornás előerősítő "quad"!
QUADROFON 4db egyen értékű "egyforma csatorna" Hirtelen az jutott eszembe hogy 2db. LM1036N-el 2x STEREO "quadro" előerősitőt tudsz építeni. Előnye ennek az IC.-nek hogy egy mono potival a stereo hangerőt szabályozhatod. Tehát egy sztereo potival 4csatorna hangerejét tudod állítani, miközben akár front és a hátsó hangszorók hangszinét külön külön beállíthatod.
Ezt én találtam ki.Itt egy kicsivel feljebb van leírva.
Ez szerintem nagyon jó kis ic. Nekem is ez lesz beletéve hangszínszabályzónak az erősítőmbe. Ezt kb.1600ft-ból ki lehet hozni. Egyszerű és szépen is szól.
Bár nekem csak félcsatorna működik egyenlőre valami oknál fogva, pedig próbanyákon szólt mind a kettő. |
Bejelentkezés
Hirdetés |

















