Fórum témák
» Több friss téma |
Fórum » Motorgyújtás
Igy igaz de ahhoz az elektronikát kell módositani én pedig úgy értelmeztem hogy a meglevőt kell szikrázásra birni.
nem eccerű olyan mágnest hekkelni hogy 90°ot lefedjen a 360° bol és még erős is legyen...
..zweitaktba CDI gyuszi való..
Ha láttál volna már hallos gyújtást pl kocsiba akkor nem beszélnél hosszú mágnesről
"nem kell hogy 90° os zárásszög legyen...
kell egy monostabil a hall meg a cucc közé ami 2 - 3msec es ídőre "stabilizálja" a szikraképződéshez szükséges időt.... csá " A szóban forgó elektronikánál hogyan beszéled rá a monostabilt,hogy a mindenkori gyújtási időpont előtt 2-3ms-al kapcsoljon be a végtranyó? Én már láttam ezelőtt~15évvel egy KTM-et annak a hallos jeladóját a vezérlőharangon kiképezett 3db eltérő szélességű rés kapcsolgatta,de ez nem az otthoni barkács-hobbi kategória.
Szevasz. Ha a jeladó és az azt vezérlő mágnesgyűrű is onnan származik akkor megadnám a jeladó bekötését hátha az a probléma. A jeladó panelján ezek vannak kivezetve:15g fekete=+12V 7 zöld=jelkimenet 31g barna=test. A mágnesgyűrű180fokos szögben zárja-nyitja a végtranyót ami több mint elegendő. A BC301 helyett bármilyen kisteljesitményű npn tranyó jó pl BC182. Magát az elektronikát ellenőrizheted jeladó nélkül is. Feszültség alá helyezve a bemeneti pontot, testelve majd elvéve szikrát kell adnia.
hát te itt valamit nagyon benéztél
...a tranyós gyuszinak nem az a lényege hogy 3ms re bekapcsol a végtranyó, hanem pont fordítva.. azaz a lehető legynagobb ideig folyatja az áramot a trafón, és csak addíg szakítja meg az áramotm amíg a szikra lefut/kialakul (~3ms)..ezzel lehet a legnagyobb zárásszöget elérni.. és akkor egyátalán nem kell semekkora szárásszög mert, a monostabilt csak el kell indítnai .... utána az magátol 3ms múlva visszaálll hameg pl 90°os zárásszöget csinálsz ...alacsony fordulaton jóó, de nagyfordulaton igen jelentősen befolyásolja a szikra idejét és nagyságát...(kevesebb ideig folyik áram a trafón--> kisebb energiát tárol.. kisebb szikra.. na itt kell a monostabil ami a lehető legnagyobb zárásszöget adja --> nagyobb szikra mint 90°os zárásszöggel) csá jah és azt ne felejcsétek el hogy a gyuszitrafó nagyfeszkimenete az (nem a gyuszikábeles) nah szal az a trafóban össze van kötve azzal a ponttal ami a testre ment gyárilag.. és itt a gyuszival pont azt a pontot kapcsolgatjuk GND re a ... a nagyfesz pont a végtranyón záródik...
jah láttam már kocsigyuszit
mágnes szembe vele a hall közötte meg egy forgó lemeztárcsa 4 bevágással (vagy ahány henger van...)..
Hali! A többit nem a trabibol vettem de azzal a résszel nincs is gond mert a trabi paneljával ment a gép. csak az volt a bajom vele hogy nagy és van egy csomó fölös cucc rajta. szóval ezért akartam egy trafós panelt építeni. vettem ma boltba tranyót 2N1711 erre azt mondta az ember hogy jó lesz a bc301b helyett remélem!!! majd kiderül!
Két malomban őröiünk. A te fogalomtárad szerint "benéztem".De ha a monostabilt a te elképzelésed szerint alkalmazák akkor alacsony fordulatszámnál feleslegesen hosszú ideig van áram alatt a trafó.az áram korlátozásában csak az ohmos ellenállása a meghatározó,ne adj isten álló motornál meg leég a trafó és zárlatos lessz a tranyó mert nincs bordán.Tipikus példa a trabi gyújtások tömkelege aholis szénné égett panelokkal lehetett találkozni annó.
Anagyfesz csak abban az esetben záródik a tranyón ha átüt,egyébként az akksin keresztül talál magának utat. Üzem közben ha nem tud a gyertyán keresztül záródni akkor megnövekszik a kollektoron a fesz, de ezért vannak a zenerek.
hali! beraktam a T1 tranyót és tényleg nem ad ki gnd-t a trafóra így. De ha kiveszem akkor kiadja álandóan, és ha a T2 és az R3 közös pontjára rakom a GND-t akkor elveszi a trafórol is. arra gondoltam hogy kihagyom a T1et és od adom a hallrol a jelet ott 26mA az áramfelvétel mikor kapcsol. szerintetek jó lenne úgy?
Elvileg jó.Nem nézted el az áramfelvételt? Az R3-on nem folyhat 26mA ha az ellenállás 3.3K.
Sziasztok!
Kihasználom az alkalmat és végre megkérdezek egy már régóta feltett kérdést. Szóval van nékem egy Yamaha Jog II robogóm. Egy kábelzárlatból eredően a gyújtáselektronikában valami (ki van öntve, nem szedtem szét) kiégett. Vettem egy bontott gyári elektronikát, amivel gond nélkül megy, de szeretném megjavítani a másikat is. A javítás során szeretném kiszedni a tiltást is belőlle, mert így 50km/h környékén már nem ad gyújtást rendesen, és a motorba csak ömlik a benzin ha 60km/h környékén megyek. Szóval érdekelne mindenhéle infó erről az elektronikáról, illettve kiváncsi lennék az autoszivató elektronikájára is. Köszi!
jaja ez benne van a pakilban hogy a trafó feladja a harcot alacsony fordulaton/vagy álló motornál...
igen én is tiszában vok vele hogy álló motornál nem előnyös (én is csináltam tranyós gyuszit ... ezek a problémák elő is jöttek..)viszont fordulaton ebből a hátrányból ami alacsony fordulaton volt előny lesz... sztem az ember azért épít elektromos gyuszit hogy jobb legyen mint a gyári.. valamivel többet tudjon.. namármost ha csak a mexát kiváltjuk egy tranyóval akkor max a mexa pergéseitől szabadultunk meg..esetleg kicsit stabilabb lesz a szikra.. jah, és bocs hogy kicsit bunló voltam
Hali! szerintem te nézted el mert R3 440 ohm
R2 3.3ohm 6 V-nál de nekem az 6.6 mert 12 voltosra építettem!
Hát bizony ezt tényleg elnéztem,bocs!
Szevasz. Előrebocsájtom,hogy a JogII elektronikát nem ismerem belülről,nem tudom hogy van -e előgyújtásszabályzása. Viszont egy időben csináltam egyszerű tiltás nélküli elektronikákat ugyancsak jog tipusokhoz. Miután a gerjesztőtekercs kivitele évjárat és földrészfüggő,ezenkivül a tirisztor vezérlése sem mindig a testhez képest pozitiv irányú jeladóimpulzussal történik,igy konkrét rajzot nem tudok adni. Legjobb a régi elektronikát szétszedni,abból sok infót lehet nyerni. Jó molyolós meló de megéri.
Sokat küszködtünk mi is annó,hogy összehozzunk egy szuper gyújtást,de a gyárit nehéz lefőzni. Mert ugye sikerült egy jó izmos szikrát létrehozni akkor a következő lépcső a fordulatfüggő szabályzás. Ha ezen is túl vagy akkor lehet próbálkozni a keverékhez legjobban illő gyújtásidőponttal......
Annak idején az öcsém P20-as motorján megcsináltuk a megszakitó alaplapját menet közben állithatóra.....ültem mögötte és húzgáltam a bowdent...érezhető volt a hatása. itthon egy T5 és egy P5 ös van (csak sajna olyan fosh álapotban, hogy nincs is kedvem hozzányúli.. összes pénzem rámenne..) teccik a bowdnes megoldás a gyári gyuszi alatt én a natúr mexa (+kondi) gytrafóra gondoltam.. (nincs benne semmi extra).. hy
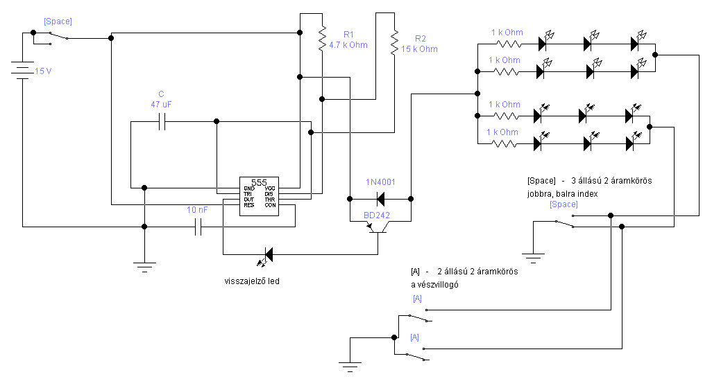
Üdv mindenkinek a motorra épp most akarok csinálni LED es irányjelzőt (vészvillogóval) nincs valakinek 5lete esetleg kapcsolási rajza megköszönném ha megosztaná velem... JAH és még vmi IC-sre gondoltam
hello!
nekem ez van:nezze: üdv
Hali! Nézd meg itt: http://www.szocimotoros.hu/hu/tuningfejlesztes/o2
Itt találsz elektronikus indexrelét is meg ledes lámpát is részletesen leírva meg minden!!! nagyon jó szerintem
Na felrakom Krisz03 kérésére a gyújtásom kapcsolásirajzát meg mindent.
A kapcsolás végtelenül egyszerű megoldáson alapul, a megszakító működését utánozza csak egy FEt végzi a szerepét. Jelet meg egy HALL IC-ről szed magának. A HALL IC-nek jelet meg a lendkerékre ragasztott CDROM optika pozicionáló mágnes adja. Eredeliteg a Romet gyújtása úgy nézett ki, hogy a lendkeréken beül volt a gyújtótekercs. (Csak ez meleg hatására bezárlatosodott, ezért kellett elektronikát épitenem). A gyújtótekercsét szétfaragtam, letekertem az összes menetet, a helyére amennyi menet ráfér (menet-menet mellés soronként szigszalaggal szigetelve(az egyszerűség kedvéért)) rátekertem 0.65mm-es zomácos rézhuzalt. Ez terhelve (a gyújtótrafó 2A-es áramfelvételével) kb 12-15V-ot ad le. A kapcsolásban a ZY24 es dióda a túl nagy feszültségtől védi az áramkört.... HALL IC-t valamilyen GM gyártmányú szervoszivattyú motorból béányásztam ki, úgy néz ki mint egy lapos BC182. Az egyik mágnespólusra bekapcsol, a másikra kikapcsol, nyitott kollektoros kivitelű. Mivel egyfolytában H szintet ad, ezért a FET a trafót az 1-es lábon GNDre köti, ezzel felmágneseződik. Amikor a HALL IC előtt elhalad a mágnes, akkor L szintet ad ki, a FET megszakít, ekkor létrejön a szikra. A nagy feszültséglökétől 2 darab sorbakapcsolt ZY200-as dióda védi a FET-et . Gyújtótrafónak kisméretű 12V-os trabi gyújtótrafót használok. Szép nagy szikrákat ad Az egészet úgy lehet leállítani, hogy a +12V-ot (vagy ami ennek felel meg) azt egyszerűen rövidre zárom a testtel (az eredeti gyújtáskapcsolóval). Ami a legjobban tetszik ebben az áramkörben, hogy most már teljesen stabil a gyújtás, egyenletesen jár, csak úgy nem áll le magától, bírja a jó nagy fordulatszámot is. és most már ereje is van a gépnek.... Még nincs felszerelve a kütyü... De ha fenn lesz majd rakok fel képet
Köszi szépen!
Hall-al már régebben próbálkoztunk, de sose jött össze, mert vagy a Hall vagy a gyújtáselektronika bolondult meg / romlott el. De nem baj, elraktam a rajzokat, jól fog ez még jönni...
Én fogtam a HALL IC-t és végignéztem az egész lendkereket hogy hol nem zavar be a lendkerék belső mágnese. Így találtam egy sávot a kerületén ahol nem zavar, így ide lehetett ragasztani a kis mágnest.
Üdv!
Nem igazán vagyok tisztába az elnevezésekkel, de a CDI gyújtás nem egyenlő a változtatható előgyújtással ugye?
Nem. Hanem ez: Capacitive Discharge Ignition. Kondi tárolja a töltést és az sül ki a gyújtótrafón...
Üdv! Még új vagyok a fórumban, átolvastam az egészet! Találtam egy kapcsolási rajzot a neten meg is építettem és a lenne a kérdésem hogy ez a kapcsolás jó lesz e babetta gyújtással?? Szerintem jónak kell lennie magának a kapcsolásnak, amúgy 150-es ETZ-re lesz majd, csak az a gond nekem 3,1ohmos trafóm van és oda akkor a 470n/400V-os kondit tegyek?? Így raktam össze de ha nem lesz jó gyorsan összerakom azt a rajzot amit a fórumon találtam "Tirisztoros Gyújtás.pdf" néven és ha az R1 jeladófüggő akkor egyszerű ha berakok egy 1kohm-os trimmert nem?? Akkor elvileg minden mociba biztos ez a kapcsolás?? Megnézem hol a legjobb és ott leragasztom
Írjatok lécci hogy jó lesz a 470n-s kondi a rajzhoz 3,1ohm-os tekercs esetén!
csá
a gyuszi sztem működne babetta cuccal... (150ccm es ETZ re rá hekkelted a babetta lendkereket meg az állórészt???) (veszélyes egy gép lesz, vigyáz vele.. ) viszont ha azt megmondanád, hogy hány votlots gerjeszőtekercset írtak az oldalon ahol találtad , akkor töbet is tudnék mondani..... én a gyújtáskapcsolót nem oda tenném... mert a gerjeszőtekercset minden félperiódusban rövidrezárja... mellesleg ezzel az egyutas egyenirányítással sem vok kibékülve.. tehát inkább a tirisztor G és test közé tegyél egy kapcsolót... P2 vel párhuzamosan egyenlőre ennyi csá |
Bejelentkezés
Hirdetés |




...
(én is csináltam tranyós gyuszit ... ezek a problémák elő is jöttek..)
Annak idején az öcsém P20-as motorján megcsináltuk a megszakitó alaplapját menet közben állithatóra.....ültem mögötte és húzgáltam a bowdent...érezhető volt a hatása. 

) 




