Fórum témák
» Több friss téma |
Fórum » B5 és B8 végerősítő
Egyetértek Hapro gondolataival. Vedd ki a nemműködő két paneledet a kábelrengetegből. Legyen egy trafód, legyen pufferkondenzátorod (élesztéshez elég kevesebb is), meg legyen végfokpaneled. Minden más felejtős. Tedd ki egy külön asztallapra ezeket, és úgy keresd a hibát. A meglévő jó panelekhez tudsz viszonyítani. Ha valami eltérés van, az már gyanús is lehet, persze nem biztos, hogy rögtön az lesz a hiba. A képekből ítélve rengeteg minden bekavarhat. Lehet, hogy valamiről azt hiszed, hogy jól van bekötve, de lehet, hogy pont az okozza a hibát.
Így szénakazalba keresed a tűt. Bontsd részekre a hibakeresést.
Ha "kissé" kuszának és átgondolatlannak minősítem a fotón lévő építményt, akkor még elég finoman fogalmazok.
Persze ettől még akár jó is lehet, de azt te is belátod, itt szó nincs egyforma panelokról, egyforma vezetékezésről, és hasonlókról. Olyan mintha mindent felhasználtál volna, amit otthon találtál. Kicsit gonoszkodva, azt is mondhatnám, nem az a fura, hogy az egyik nem akar jó lenni, hanem hogy miért jó a többi. De tréfát félretéve, ebben a kialakításban senki nem fog tudni neked segíteni (esetleg véletlenül ráhibázva valamire). Magadnak kell a dolog végére járni, amihez célszerű támpont a jól működő, és a hibásan viselkedő panelen való különböző mérések összehasonlítása.
Egyetertve Vendellel es Alkotoval en is csak azt tudom javasolni Directors, hogy szedd szet az egeszet es egyenkent vizsgald meg a vegfokokat csak a szukseges minimalis felepitesben, tehat tap + vegfok. Ha mindegyik megfeleloen mukodik akkor nyilvan a kesze-kusza osszeallitasban kell a hibanak lennie es azt kell orvosolni. Ha megis a vegfok hibas akkor azt kell megjavitani majd rendet kell(ene) tenni abban a dzsungelben is!
Ja es meg valami: ugy gondolom, hogy a nagyobb teljesitmenyu ellenallasoknak nincs igazan jelentos szerepe az erositoben ... sokkal nehezkesebb szerelni, raadasul ronda is lesz az egesz. Szerintem az ellenallasok nem olyan dragak, hogy normalis meretueket ne lehetne vasarolni es azokkal szepen meg lehet epiteni az erositot
Üdv!
Most külön táppal lepróbáltam semmi sincs bekötve ami nem kell. Ha simán csak a számítógép hangfalon keresztül kötöm a számítógépre akkor így jól működik ja és a legfontosabb,hogy ha a bemenetre nem kötök semmit se csak simán a jelkábelek vannak rajta akkor semmi zaj nem jön a hangszórón(Egyébként attól is függ a zúgás hogy a jelkábel hol is helyezkedik el) .Ha viszont a saját építésű hangszínszabályzón keresztül jön a jel az erősítőbe akkor pedig már zúg. A saját készítésű hangszín egyébként tökéletesen működik mert több erősítőn keresztül is hallgatom és hallgattam és semmi ehhez hasonló probléma nem volt.(Ebbe a saját készítésű hangszínszabályzóba egyébként van SUB kimenet és előerősítő is szóval ennek van egy saját műanyag doboza.)
Próbáld még ki más jelforrással. (Pl. valami discman, walkman, mp3 lejátszó, vagy zsebrádió) Direktbe kösd rá, ha ezekkel kifogástalanul megy bárhogyan is áll a jelkábel, akkor az erősítő biztosan jó.
Lepróbáltam walkmannal.Nincsen brumm.
:bummafejbe:
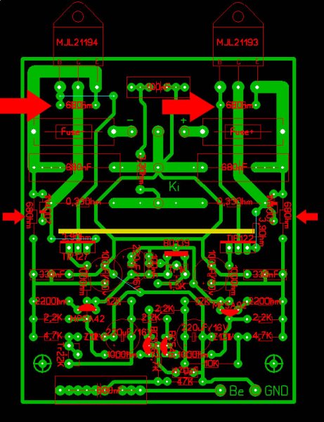
Megtaláltam a hibát az erősítőmben. Szamócának igaza lett trivális hiba volt. Korábban pont tőle kaptam egy B5 értékes.lay-t , a beültetés megkönnyítéséhez. És én jól benéztem . Ha nem nagy O-val irták volna azt ,hogy Ohm akkor biztosan feltűnt volna , és nem 680 ohm kerül beültetésre ,hanem 68 ohm. Persze nem őt hibáztatom ,én voltam túl figyelmes. Jövőhéten veszek hozzá alkatrészeket , 68R-t ,és 6.8R is lesz a végtranyók bázisa előtt , azokat a panel aljára szándékozom beépíteni...
Hála a jó égnek!
Ezt az értékes lay rajzolatot is én készítettem anno. Nem is gondoltam a vázolt félreérthetőségre. Javítottam alant. :pirul:
Ismerős a helyzet.
Én is összekevertem de időben észrevettem.
Köszi ,így már nem olvassa félre senki.
Jah a 68 ohm 2W -oskat már cseréltem korábban ,mert a rendelés is rossz volt már. Pedig akkor átnéztem az egészet , és mégis...
No megyek én is, mert most készítem a második páldányt, de ezt már magamnak.
Javításról szó sincs ezen se!
Az "ohm"-ot soha (mégyegyszer írom SOHA), nem írják ki szövegesen panelokon vagy kapcsolásokon (esetleg műszaki szövegben, de ott is csak muszájból). Vagy a szokásos nagy Omega-val jelölik, vagy a mára sokkal inkább elterjedt "R" betűvel. Ezek egyike sem érthető félre, és ami még elég fontos, csak egyetlen karakterből állnak. Az ezerszeres prefikszum jelölése "k". Nem pedig "K"! Tehát kisbetűvel írják. Ez azért nem olyan orbitális hiba mint az előző, de ha már mi se törődünk vele, akkor ki fog? Végül ha már SprintLayout-ról van szó, akkor érdemes megjegyezni, hogy annak van egy külön "rétege", amit direkt a feliratoknak ajánlanak használni. Ez több más mellett például azért is jó, mert más lehet a feliratok színe, ami nagyban könnyíti az áttekinthetőséget. Bocsi a kritikáért!
Az előzőt kiegészítve, itt például találsz egy véleményem szerint jó példát a feliratok kialakítására.
Igaz ,hogy nem nekem szólt ,de némi közöm van azért hozzá.
Lehet ,hogy kifejezetten nekem hozta össze pár perc alatt segítő szándékkal , és nem találtam benne hibát ,mert jó, csak benéztem. Nem vezet félre , nem kötök be tápkondit fordítva stb. Te az elektronikai helyesírásról beszélsz! Ezen az oldalon különös figyelmet tulajdonítanak , annak hogy helyesen írjunk ,ne szlenglejünk ,rövidítsünk ne használjunk sok szmájlit , valamint ne merészeljünk új témát nyitni ,mert akkor rámászik minden modi ,hogy jogos volt -e. Azon felül senki ne legyen alpári ,és emberi nyelven fogalmazzon. Ez mind jó így. Szerintem ebben is helyesen kell írni , hogy a kezdők,is legyenek ehhez hozzászoktatva. Ha valaki leírja azt hogy 2K2 senki ne kérdezzen vissza ,hogy az mi? Egyszerűen bele kellene venni az alapszabályba, és kész. Azonkívül jó lenne ha lehetne a csatolmányokat böngészi a témákban , mert most csak a képeket lehet.Nekem ez hiányzik jobban. Köszi&Üdv Ptesza
OFF!
A helyességben egyet értek. Éppen ezért "2K2" helyett, egyezzünk ki "2k2"-ben. (számomra érdekesség, hogy pl. a grammot(g) soha senki nem írja nagy G-vel, mert akkor giga(G) lenne belőle. Fordítva pedig pl. a megát (M) meg soha senki nem írja kicsivel, mert akkor már mindjárt méter (m) lenne belőle). Mielőtt valaki szóvá tenné, miért keverem az alap-mértékegségeket a prefixszumokkal, csak azért tettem, mert azonos betűjelük van.
Sziasztok!
Olyan kérdésem lenne, hogy a B5-met hallgatva kisebb grízességet tapasztalok a hangjában. Nem igazán feltűnő, de meg van. Minden téren rendben van a hang, de ez a színeződés zavar. Találkozott már valaki ezzel? Olvastam előző hozzászólásokban, hogy a magasai a B5-nek furcsák, illetve jellegzetesen szólnak. Ez volna az? (175-ös Sonidoval hallgatom)
Nem lehet, hogy valahol egy kontaktod, kábeled nem tökéletes. Az szokott ilyen lenni. Másik hangszóróval ki tudod esetleg próbálni? A téma egyébként engem is kifejezetten érdekel, mert, ha egyszer összerakom, én is Sonidoval akarom használni, de 144-essel.
Nálam ha túl kicsi volt a nyugalmi,azaz kb.20mA alatt ,az intermodulációs torzitás(ITH),főleg alacsonyabb frekvenciákat, 400-500Hz alattiakat kissé megszinezte.De lehet a felsőbb tartományt is ,csak azt nem mértem.Minél kisebb annál jobban torzitott.Ezt bárki kipróbálhatja,ha szinuszos jelet küld rá úgy 440Hz környékén és hallgatja,közben változtatja a nyugalmit....nagyobb nyugalminál szinte eltűnik a felharmonikus,de akkor a közel A-osztályban működő tranzisztorok eléggé melegszenek...
Kb. 100mA nál már alig -alig lehetett hallani felharmonikusokat....Persze rákötöttem PC-re is ott jól láthatóak voltak a felharmonikusok azaz minél kevesebbet és kisebb amplitúdóval jelentkeztek annál kisebb intermodulációs torzitása az erőlködőnek.Persze lehet nálad egésszen más miatt van ez a "grizesedés"! :kalap:
Fabianus!
Van még kettő "kontroll" erősítőm (Denon PMA-520, EAR 859), amelyek régóta meg vannak. Azokkal nincs ilyen gond. Persze a Denontól még így is messze jobban szól a B5 (az EAR-t azért még nem fogja meg, ami nagy csoda is lett volna). Még deszkán van a kütyü, és a hétvégén kicseréltem a kimeneti kábeleket vastagabb (de egyszerűbb, mezei) sodrott kábelekre a két érszálnyi tömört (CAT7-esből). Lehet, hogy ez teszi rá azt a grízt? Majd visszacserélem... Cubijones! Érdekes amit írsz! Nekem nincs szkópom, hogy ilyeneket vizsgálni tudjak. De Te tényleg 100 mA körül tolod a tiedet?! :miaz: Én 19-nél megálltam, éppen langyosnak mondható a így a borda. Mennyire fáj a 70-80, esetleg 100 mA a kütyünek?
Nekem hetekig ment 100mA-on,igaz ventilátorral kellett hűteni és a hűtőborda sem volt a megfelelő nagyságú a 2x3erősitőnek egy dobozban,ezért két ventilátort szereltem bele,azzal rendben is volt,de hát a ventilátornak hangja van azaz zaja,meguntam,kiszereltem majd letoltam a nyugalmit 40mA-ra.Igy se rossz,csak piszkálja a lelkem az a tudat,h.nagyobb nyugalmi kisebb torzitás és "más" hangzás.....Remélem a többiektől is hallhatunk,azaz,olvashatunk véleményeket,tapasztalatokat,méréseket.....!
Olvastam már olyat is másoktól, hogy az emitter-ellenállások esetében érdemes a huzalellenállásokat fémréteg-ellenállásokra cserélni, mivel azoknak szebb hangjuk van. Erről mi a vélemény?
Egyes hifisek meg esküdnek a szénréteg ellenállások szebb hangjára.
Az igazság odaát van.
Azért én nem kifejezetten az aranyárban mért ellenállatokra gondoltam...
Hanem az olcsóbb 2 W-osokra. (Jelenleg 5 W-os huzalok vannak berakva) Majd ezekkel is eljátszok, ha lesz egy kis időm... Meg ott vannak az elkók 1µF-os "patkolása"... Megéri az ilyenekkel való pepecselés?
Én 60 [mA]-rel járatom. Most nincs rá módom állítani, de majd kipróbálom nagyobb árammal, nálam a hűtés nem lesz probléma. Akár 150-200 [mA] nyugalmival is ki tudnám próbálni. A fent említett torzításokra, és grízesedésre kíváncsi lennék mit szólna KD mester.
Vélemyényem szerintt ennek a B5-nek elég egyedi hangképe van, nem tudnám semmilyen más általam hallott erősítőhöz hasonlítani. Szerencsére az egyedi hangképe pozítív érzéseket kelt bennem, így nem zavaró, csak jókat tudok mondani. Azt már megállapítottuk, hogy "bemelegedve" elvileg "dögösebb" a hangja. Nyilván a melegedés és a nagyobb áram összefügg, így vsz. érdemes kicsit megnövelni az áramot. paszulycsinak: A CAT7-es kábeleket használtam már hangszórókhoz. Ezeknél a kábeleknél hallottam igazán, hogy beleszólnak a hangképpe. (A magas hangokat kiemeli szerintem!!!) A B5-höz nem ilyet használnék, hanem valami tömör rézdrótot, vagy tyukbélkábelt.
Nálam vannak ilyen 1µF-os kondenzátork, de hangilag semmit sem változtatott. Azért érdemes vele kísérletezni, mert valakinél bevált. Ami fontos lehet, az a bemenőkondenzátor jó minősége.
Nálam 145 mA. De símán tudtam használni. Egy korábbi kísérlet alatt , fel tudtam tekerni 3 volt fölé , de ekkor már a biztiket is levágta. De azt is el kell mondanom , hogy a nyákon levő két legfelső ellenálást ami a végtranyók bázisa ,és kollektora között van , tévedésből 680 Ohm-al ültettem be.
Melegszik ,de nem olyan vészes , nagyobb hangerőn ,még csak 2x2 órát használtam .
A CAT7-esből csak két-két érpárt használtam, de azt is csak a B5 panelje és a csatlakozója között. Ezt cseréltem ki egy vastagabb, sodrott mezei vezetékre. (Gondoltam ezen csak kényelmesebben folyhat a jel.) Meg lehet, hogy ez okozta a "grízt". Elég érdekes tapasztalat lenne egy 7-8 cm-es dróttal kapcsolatosan, legalább is nekem. Ma megpróbálom visszacserélni, és beszámolok a változásról.
(A hangfalkábelem az már egy más történet, illetve egy másik topikba való...) A nyugalmi áram megemelését pedig feltétlenül megejtem.
Hali,
Épp B5-öt építgetek és most egy kicsit tanácstalan vagyok. Megpróbáltam a kisjelű tranzisztorokat párba válogatni. A BC546/556 párossal sikerrel is jártam, de az MPSA42/92-vel nem boldogulok. Szereztem kb. 50-50 darabot, különböző forrásból és gyártótól, de valahogy nagyon nem akar pár lenni belőlük. Vannak On Semiconductor gyártmányú darabjaim. Ezeknél az MPSA42-k hFE értéke 80 körüli, az MPSA92-ké olyan 130 körüli. Vannak Fairchild-től származó darabok. Ezeknél az MPSA42 olyan 60 körüli hFE értékkel rendelkezik az MPSA92 pedig olyan 80 körül van. Van még ezen kívül egy marék NXP-s MPSA42-m is de ezekhez nem tudtam MPSA92 párt szerezni. Kérdésem, hogy mit tegyek? a) Fogjam a legközelebb lévő On Semi tranzisztorokat és ezeket használjam. b) Mint a) csak Fairchild-ból c) Használjak On Semi MPSA42-t Fairchild MPSA92 párral d) Próbáljak valahonnan NXP-s MPSA92-t szerezni, hátha azzal jó A válaszokat előre is köszönöm. üdv, SUF |
Bejelentkezés
Hirdetés |





Én is összekevertem de időben észrevettem.



