Fórum témák
» Több friss téma |
Fórum » Motorgyújtás
De igen, arra való. Bocs,de figyelmetlen voltam.
Nem gond. Az az lényeg, hogy most már minden világos számomra.
Köszi!
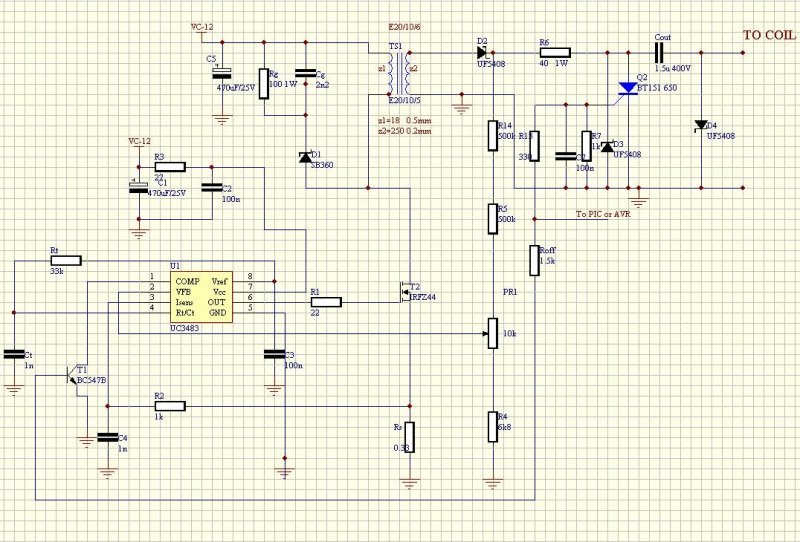
Szia Krisz03 küldenék egy jobban kidolgozott kapcsolást mert amit linkeltél elég sematikus ez nyugodtan meg építheted mert működik én is most evvel "szenvedek".A trafót egy régi tranzisztoros Orion Mátra vagy Uránusz tévé sorvégfok paneljáról termeltem ki a menetszámok pont megegyeznek a kapcsi rajzon levőkkel a feszt 350Volt és 450Volt között tudom állítani.A frekvencia beállítására 12kohm-2,7nF R-C érték párost használom itt dolgozik legjobb hatásfokkal a kitermelt trafó ez körülbelül olyan 40 Khz körül lehet szerintem.Az áram felvétele olyan 0,8 amper körül adódik 14V feszültségen 10Kohm terhelést a 400V részre akasztva.Nagy vonalakban ennyi ha van kérdésed szívesen válaszolok. Üdv nyemi. A kapcsolás linkje(ebben a fórumban találtam):http://www.rcuniverse.com/forum/m_4344316/mpage_1/key_/tm.htm
Köszi szépen!
Ez már tényleg jól fel van építve. Az oszcillátor leállítása biztos jó azzal a tranyóval (T1)? A másik oldalon azt írják, hogy 0V-ra húzva üzemel, 1V felett nem üzemel. Illetve gondolom hamarabb újra is indul, mint ahogy kisül Cout kondenzátor. Egy picit sokallom a fogyasztást. Az eddigi 555-ös és hálózati trafós invertereim 12V-ról üresjárásban 150-200mA körül fogyasztottak. A motor alapjáratánál kb 300mA, fordulaton meg 1A körül. Kísérletképpen szétbontottam egy PC táp trafóját, ha arra feltekerek 5 menet 1mm-es primert és 70 menet 0.5mm-es szekundert (más forrásból hallottam, hogy ez bevált neki ilyen magra, és kb 250V-ra, illetve azt hiszem 450kHz-en járatta), vajon mennyit fog fogyasztani? Erről nem kaptam információt az illetőtől. Na de ezt majd megválaszolom magamnak. Most inkább még az érdekelne, hogy a tekercseket hogyan helyezzem el? Gondolom a nagy menetszámú legyen alul. Idézet: „5 menet 1mm-es primert és 70 menet 0.5mm-es szekundert” Sajnos induktivitásmérő nélkül valóban csak a kisérletezés marad. Mivel flyback-ról van szó okvetlenül légrés kell a magok közt kialakitani, ha gyárilag nincs benne. Mindenesetre több primer és több szekunder menetszám jobb lenne, bár ez erősen magfüggő.
Az amit mondasz az az IC 3-mas lába(áram szenzor) az igen úgy működik a közvetlenül a kitöltési tényezőt állítja. Az UC3845-nél maximálisan 50% lehet. A 2-es láb is(voltage feedback imput)
a kitöltés állítja egy belső referencia feszültség leosztás összehasonlításával, de az 1-es láb( compensation) testre zárásával leállítod a oszcillációt. Én ahogy írtam a sorvégfokozat BU406d tranzisztor panelján található leválasztó transzformátort használom ott alul van 0,2 huzalból 258menet felette meg 0.7 huzalból 17 menet .A mag E 25*7*7 olyan 0,3 légréssel anyagát nem tudom de nagyon könnyen törik szóval tuti ferrit. A fogyasztásáról annyit hogy az a 10Kohmos terhelés pont olyan 12000 ezres fordulatnak felel meg szóval a hatásfoka kb annyi mint a tiednek. A előbb rossz linket adtam meg itt a lengyel srác beszólása a fórumba ő is ír egy fordulat(idő) –fogyasztás listát. A link:http://www.rcuniverse.com/forum/m_3422690/mpage_12/tm.htm Úgy látom a kapcsi rajzott már levette. Üdv nyemi.
Üdv Mindenki.
Tud valaki segiteni? Egy Honda VTZ250 motorról van szó. Egyszercsak fogta magát és leállt. Megnéztük, és a biztositék kiment (ignition). Valószinű meghalt a CDI, mert szaga van. Bontható dobozban van, még nem szedtem szét. Van valaki aki ért hozzá hogy lehetne megjavitani? Csinált valaki már ilyet? Egyáltalán mitől szart be? A motoron már valamit csináltak mert a fesszabályozó nem gyári azt látom. Segitsetek.. Köszönöm.
Ez a legrosszabb variáció....
Mindenesetre rá kellene mérni a szabályzóra, mert ha a gyújtásnak szaga van, akkor ott nagyobb áramok is folytak a kelleténél. A gyújtást mindenféleképp szét kell bontani, ha tudsz tegyél fel képet a belsejéről, mert igy nemtudom, hogy valóban CDI rendszer-e, vagy tranzisztoros. Akkumulátor milyen állapotú?
A fesszabályozó már nem gyári az látszik, valami odabiggysztett valami csokival. Az akku gyengélkedik.
A szabályozóra nem tudok rámérni, hogy mennyi a töltés mert nem lehet beinditani a motort. A CDI ben van 2 IC, olyan smd aminek minden oldalán van vagy 10-10 láb, pár hagyományos dióda meg ellenállás, és 3 db tranyzizstor vagy tirisztor. Nem látom mert le van csavarozva egy hütőborda alá, de amint tudom lefotózom.
Akkor az nem CDI lesz,(nincs benne nagyméretű 1-2 µF kondi?) hanem tranzisztoros gyújtás. Tipikusan a végtranyók szoktak zárlatossá válni. Ez viszont akár a fesszabályzó hibája miatt is bekövetkezhetett. Meg kellene tudni, milyen rendszerű, hány fázisú, milyen generátor van a mociban, (szinte bizonyos, hogy állandómágneses), és egy alkalmas hálózati trafóval le lehet próbálni a működőképességét. Ha háromfázisú, akkor úgy szoktam, hogy a bejövő három sárga szinű vezeték közül találomra kiválasztva kettőt a trafó szekunderére kötöm, de az egyikkel sorba kell kötni 24V 21-55W izzót, mert különben károsodhat a trafó is. A szekunderfesz lehet 15-24V közt bármekkora és a teljesitmény 60-120W közti. A szabályzó kimenetére rá kell kötni az akkut, és mérni a töltőfeszültséget. Jó szabályzónál ez hamar eléri a 14V körüli értéket, és ott állandósul. Ha lényegesen feljebb megy akkor a szabályzó kuka. A gyújtás még csak ezután következik.....
Kondit nem láttam benne, csak ellenállást, diódát, és 3 db 3 lábú tranyót (vagy akármit) és 2 nagy IC-t.
A fesszabályozó nem gyári, rá van csokizva a mocira, látszik hogy valami sufnitudning dolog. Biztos hogy ez nyirta ki az akksit is. Fotót nem tudok most csinálni, mert nem birom lefényképezni.
Sziasztok.Megépítettem ezt :
http://www.zsiguli.hu/index.php?action=cikk&id=360 Ki szeretném próbálni mielőtt autóba megy.Hogy tudom ezt megtenni?Köszi.
Trafót bekötöd, ahogy a rajzon is látod (tápfesz és a FET-ek közé), gyertyakábelt 5mm-es közzel a testhez rakod, megszakító bemenetét testhez érintgeted.
Köszi Krisz.Sajnos nem volt szikra,tehát valamit rosszul csináltam az építésbe.
Sziasztok!
Van egy 97-es 400ktm amiben amal-sem gyújtás van. Sajnos nincs 2 éve,hogy elromlott és vettem bele ujat,de most megint elromlot,pedig alig volt használva a motor és akkor sem volt hajtva.Az új 80ezer lenne.Nézelödtem a neten és találtam egyet ami az amal-sem gyújtást helyettesiti ST 5500L ami 170euro körül van ésállitolag jóbb is.Tudtuk erröl valamit?Elöre is köszönöm a választ.
Heló mindeninek! Az egyik kérdésem lenne, hogy a CDI-ban van a fordulatszám szabályzó?? (képet mellékelem)
Ez egy 4 ütemű motorban van (név szerint Sachs Madass) és találtam neten egy alkatrész ami valami sebesség korlátozó...(ezt is mellékeltem) A másik pedig az, hogy ezzel a sebesség korlátozóval mit tudnék csinálni, hogy ne korlátozzon? (persze ha ez nem a fordulatszám szabályzó) A válaszokat előre is köszönöm!
Szia, én úgy tudom, hogy a CDI-ben nincs fordulat szabályzó, hanem külön van csatlakoztatva a gerjesztő körbe. Íme, kapcsolási rajz. Üdv nyemi.
Akkor szerintem az a fordulatszám szabályzó amit másodiknak töltöttem fel képet...
De esetleg itt az oldal ahol találtam a dolgokat Bővebben: Link
Szia Joshua elnézést, de nem értem a kérdésedet, most mit szeretnél? Mert ha azt akarod hogy ne szabályozzon le a motorod akkor csak ki kel venni az áramkörből a szabályzó egységet.(amúgy az első képen a fordulat szabályzó látható a másodikon a CDI egység) Üdv nyemi.
Helló!
Lehet tudni, hogy miként épül fel egy ilyen fordulat szabályozó (korlátozó)? Csak azért érdeklődöm, mert kérdezték már tőlem, hogy nem tudnék-e Simsonra ("tirisztoros") ilyet készíteni. Találtam már olyan megoldást, hogy soros kondi + ellenállás (poti) párhuzamosan a jeladóval, de valahogy nem volt hatása. Viszont sokkal komolyabbat, bonyolultabbat sincs értelme készíteni.
Szia Krisz03. Ez valami tirisztoros gerjesztő feszültség figyelő áramkör, amikor elér egy adott feszültséget egy tirisztor rövidre zárja.Bővebben: LinkSzóval nem egy bonyolult valami(figyeld a kapcsolást a gerjesztő váltó feszültségét figyeli).Üdv nyemi.
A rajz középső részére gondolsz, a zenerrel? Ha jól nézem az adatlapot, akkor az 5.1V-os.
"ICN4" mire való, mi az? Ezzel az egésszel csak az a baj, bár még nem vizsgáltam a gyújtó/gerjesztő tekercs feszültségét, de úgy tudom, hogy az a fordulatszám emelkedésével egy bizonyos szinten állandósul, köszönhetően a vasmagra tekert egy sor rövidrezárt huzalnak. Így viszont szerintem bajos meghatározni azt a feszültséget, ami a szabályzási fordulatszámhoz tartozna.
Hát igen de a japánoknál nincs rövidre zárt menet a gerjesztő tekercsen. Az ICN4 kivezetést ha meg le zárjuk testre akkor nem kap vezérlő feszt a tirisztor így nem lesz szabályzás. Amúgy meg szerintem két fajta fordulat szabályzási lehetőség adódik a gerjesztő vagy a impulzus tekercsek feszültségének figyelése. Itt egy pár példa a impulzus figyelésre a motelekről( beraktam egy gerjesztő tekercsest is, bár ahogy látom az csak a negatív feszültség megfogására alkalmazzák) .
Amik lemaradtak.
A sokmenetű, nagyinduktivitású gerjesztőtekercsek leadott feszültsége a japán gyújtásoknál már 3000 n/min fölött elkezd esni, és igy nemhiszem, hogy fordulatkorlátozásra a tekercsfeszültségfigyelést alkalmaznák.
Mindenesetre tőlem még nem kérték egy ilyen áramkörnek a beiktatását.
Szia mex . Akkor nem tudom mi célt szolgálna ott a gerjesztő körben az a tirisztoros áramkör, neked van valami ötleted?Üdv nyemi.
Majdnem becsapott, de végülis nem fordulatkorlát, aminek először néztem....
Tulajdonképp, ha belegondolsz, csak egyszerűen a főtirisztort gyújtsa a segédtirisztor. A csavar a testhez képest negativ irányú impulzust adó jeladóbekötés miatt van, (a negativ előjelű inditást meg azért alkalmazták, hogy ne legyen egyszerű más elektronikával helyettesiteni).
#572332 számú hozászolásomba említett linknél levő gerjesztő körben levő áramkörről véleményed?
Az sem fordulatkorlát, hanem csak maximálja a gyújtókondi töltőfeszültségét.
Helló
láttam régebben irtál digiplex gyujtásról nekem 420a van cromáé, nem tudnál hozzá kapcsolási rajzot? vagy hogy melyik vezeték hova megy? 1van ami a jeladóé az megvan ok, egy vastag fekete gondolom test, egy piros-fekete gondolom plusz egy kék, egy kék-fehér és egy zöld ami körül védelem fut, ha tudsz légyszives segits! Köszönöm! |
Bejelentkezés
Hirdetés |
















