Fórum témák
» Több friss téma |
Fórum » Labortápegység készítése
A KBU606 nem melegszik sem 1A-től sem2-től. Ha nálad mégis, akkor ott valami más is erősen beterhel.
A greatz teljesn másképpen melegszik mint egy tranyó, mert alig esik rajta feszültség (kb. 0,7V). Csak azért szokták hűteni őket, hogy véletlenül se "fusson meg" a hő.
Akkor viszont nem értem mivel táp teljesen normálisan működik! Rendesen annyit add ki amennyit ki kell neki és minden rendesen működik rajta! :S Akkor nem értem hol lehet gond! :S
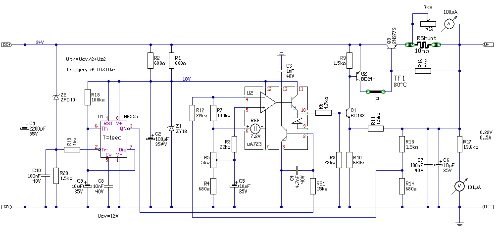
Egy pici kis "okoskodást" nézz el nekem. A labortáp áramkorlátjának az a lényege, hogy a beállított áramhatár elérésekor a tápegység nagyon gyorsan és automatikusan el kezdi csökkenteni a feszültséget mindaddig, amíg be nem áll pontosan az áramkorlátnak megfelelő áramérték. Ez akár nullához közeli is lehet rövidzár esetén. Az áramkorlát működését szinte mindig jelzi egy LED is, ami figyelmeztet, hgoy megszünt a stabil feszültség, mostantól az áram lesz stabil.
Ha ezt végiggondolod, akkor elég könnyen belátható mennyire butaság ebbe a rövidzár-védelmet belekeverni. Maga a szerkezet eleve védett az üzemszerű funkciói alapján. Persze a rövidzár egy szélsőséges állapot, és bizony komoly meleggel szokott párosulni. Itt érdemes beavatkozni, mérni a hőt, és ha több mint kéne, akkor esetleg leválaasztani a terhelést, vagy bekapcsolni DC OFF kapcsolót, vagy kikapcsolni a tápot. Az én hőfigyelőm két értéknél is beavatkozik. Először indítja a ventillátorokat, majd ha az se elég, akkor DC OFF.
Én sok KBU606-ot használtam már. Még aksi töltőbe is, pedig oda aztán tényleg határeset.
Egyáltalán nem aggódnék a helyedben első körben. Rakd fel azt is bordára, és nézd meg akkor mit mutat (valóban elég fura, hogy egy műanyagtokozású elemet hűtőbordára csavarozunk). Ha beáll a meleg, akkor kész, ha nem, akkor kell tovább keresgélni. Csak csendben mondom, hogy nagyon valószínű, hogy inkább melegíteni fogja a borda, mert az áteresztőtranyó melegebb lesz mint a greatz (úgy rémlik az Urbán/Attila86 tápját csináltad.)
Azért melegszik az is. A graetzben egyszerre kettő dióda vezet. Fogjuk rá, hogy darabonként 0.7V a feszültségesés. Szorozzuk meg mondjuk 3A-el. Eszerint 4.2W lesz a disszipáció, ami ugyan az áteresztők hőterheléséhez mérten kicsi, de azért borda nélkül nagyonis jól érezhető melegedést okoz.
Ez így van, egyetértek és elfogadom. Azért a műanyag tok hővezetése elég cinkes.
Szerintem te visszahajló karakterisztikájú áramkorlátot szeretnél. Segíteni sajna nem tudok benne, de ennek nézz utána.
( Illetve egy eléggé "nyomi" ötlet: ha tényleg az áram értéke alapján szeretnéd kikapcsolni a tápot, akkor a kimenetre tegyél egy relét, a relé vezérléséhez pedig használj egy komparátort, amivel a nyers feszültséget figyeled. Így a táp már meglévő részéhez nem nagyon kell hozzányúlni. Ha a túlmelegedéssel van probléma, akkor pedig a borda vagy az áteresztő elem hőmérsékletét figyeld. )
Ha egy külön kis bordára teszi fel akkor meg is van oldva a probléma, nem melegíti majd a tranzisztor.
A proli 007 hővédelmét vagy atilla86 hővédelmét csináld meg, ha van dc off a tápodon egy relét meghajtva tudod kapcsolni ha nincs akkor nagyáramú relé és a főtáp ág megszakítása (ha ez nem okoz gondot, de dc offot biztosan ki lehet valahol alakítani a tápon). Gyakorlatilag ha kettős shottkyt használsz tudsz vele indítani egy venntit (nálam ez 3 A ig elegendő, beáll a hőegyensúly 55 v pufferről úgy hogy 12 V 3 A veszek ki a tápból, borda válogatja) a másik shottky rész pedig a kikapcsolásért lesz felelős. Ha "iparilag" nézzük a védelmednek automatikusan nem szabad visszakapcsolni az üzemi állapotot! Ha például egy 3 fázisú motornál fáziskiesésnél a védelem ezt megtenné az balesetveszélyes lenne.
Hello!
Nem szabad elfelejteni, hogy szinte minden anyag, százszor jobban vezeti a hőt, mint a levegő... Pont ezért "zsírozzuk" a tranyót, mert más ötszázad légrés is sok. üdv! proli007
Hello!
Csak okulásul! Nekem van egy gyári tápon, amiben szerintem szellemesen meg van oldva a dolog, amit említesz. Tulajdonképpen áramkorlát nincs benne (Ha a tranyók bétáját nem számoljuk). Viszont az 555 figyeli a pufferkondin a feszültség csökkenését, és egy időre kikapcsolja a tápot. Ha rövidre zárom "kattog", de nem megy tönkre. A végfok túlterhelésére, egy hőfokkapcsoló van a bordára építve, de azért már sikerült elugrasztanom egy végtranyót vele. :yes: üdv! proli007
Jó!Meg csinálnám én de kellene kapcsolási rajz róla.
Bocs :hide: a kapcsolások között van. Bővebben: Link A proli 007 féle megvalósítás egyszerűbb.
Én nemrég apósomnak csináltam egy akkus géphez tápegységet. Egy 50VA-es 12V-os trafó, Graetz híd, egy marék pufferkondi. Ezt így nem mertem odaadni neki, mert még széthajtja. Ezért csináltam bele egy műv. erősítős komparátoros ki-be kapcsolós védelmet. A ki-bekapcsolás késleltetése potméterrel állítható. Úgy állítottam be, hogy a kikapcsolás kb. 1.5-2 sec alatt következik be ( a trafó rövidrezárásakor ), a visszakapcsolás pedig kb. 6-7sec múlva.
Így frankón hajtja a gépet, van benne erő és biztonságos. Mondjuk kb. három hónapja odaadtam neki, de szerintem az öreg még ki sem próbálta.
Szia Zed!
És ennek el tudnád küldeni a kapcsolási rajzát? Előre is köszönöm!
Éppenséggel el. De sajna elkövettem néhány szarvashibát a tervezéskor, amik csak később derültek ki. Szóval a rajz nem teljesen fedi a valóságot.
( A rajzok egyébként Protel98-al készültek. )
Hello!
Valaha ilyen egyszerű táp (pld modellvasút) védelmére, relét használtam. A relé KR11-es volt, ami kapcsolta a 230V-ot, és a tekercs, a táp kimenetén volt. Ha zárlator csinált valaki, akkor a relé elejtett, és lekapcsolta a "villanyt". A "Be-gomb" meg maga a relé volt, úgy hogy egy kis pöcök közbeiktatásával kézzel benyomtad a relét. (SCHRACK RM 705012 relénél még ez sem kellett, mert ott már volt ilyen jelző pöcök.. üdv! proli007
Nos igen, ez az egyik hiba, amit elkövettem a tervezéskor: a szekunder körbe tettem a kikapcsoló elemet.
Először egy P-csatornás FET-el akartam megoldani. Miután minden kész lett, kipróbáltam. Kb. 10 sec-ot bírt a FET. Miután megsült, rögtön rájöttem, hogy mi a hiba. Na, betettem helyette egy relét. Alig találtam megfelelő áramút. Egy 10A-es kb. három percig bírta, aztán összeégtek az érintkezői. Végül sikerült egy 20A-es kétköröst szerválni, ami be is fért a dobozba. Párhuzamosan kötöttem a két érintkezőjét. Egy óra próbaüzem ( folyamatos rövidzár ) után is még működött. Így adtam tovább. Remélem, apósom nem gyújtja fel a lakást vele...
Üdv mindenkinek.
Nekem az volna a kérdésem hogyha én akarok épiteni két labortápot egy dobozba és azokat akarom használni mint szabályozható szimmetrikus tápot akkor nekem elég egy trafó a két labortáphoz vagy ezesetbe kell két külön trafó a két külön tápnak? Válaszokat előre is köszönöm.
Kössz a gyors választ.
igy legalább több helyet (mármint dobozoláskor) és pénzt spórolok meg
Kerültek forgatógombok is labortápegységemre.
Eddig még csak felületesen vizsgáltam, de most a skála alapján pontosan tudtam az elfordulási arányt vizsgálni. A "beskálázott" potméterek elég látványosak, de jelen esetben nem teljesen pontosak. 1. Az áram és a feszültség durva állítója az alsó 1/3-ban pontatlan. Tehát 20V és 2A illetve a felett szinte teljesen pontos, de ez alatt nem. 2. A feszültség finomszabályzója az előző vizsgálatkor középállásban volt, ez durván +-1V-ot tud finomszabályozni, és azt arányosan is teszi. Fontos! ezek a mérések az 50V/5A határra beállított tápon tapasztaltam, és én sima, olcsó (sőt a legolcsóbb) potikat használtam. Tehát nem célszerű beskálázni a potmétereket, csak esetleg minimum-maximum irányokat feliratozni.
Hello!
Csak egy ötlet, "szegény ember digitál-analóg átalakítója" jeligére.. Arra még nem gondoltatok, hogy a feszültséget néhány olcsó kapcsoló beiktatásával, plusz egy potival szabályozzátok? A kimeneti feszültséget a kapcsolók és a poti feszültségének összege adná. (A poti átfogása nagyobb mint a legalsó "bit" értéke, így minden feszültség beállítható.) pld 40V esetén: - Kapcsoló 1- 20V - Kapcsoló 2- 10V - Kapcsoló 3- 5V - Kapcsoló 4- 2.5V - Poti 0..3V pld 50V esetén: - Kapcsoló 1- 24V - Kapcsoló 2- 12V - Kapcsoló 3- 6V - Kapcsoló 4- 3V - Poti 0..5V üdv! proli007
Halihó!
A "hőskorban" a dekadikus beállítás nagy divat volt. Pl. egy fokozatkapcsoló (vagy peremkerekes kapcsoló) a 10-es, egy másik az 1-es, a harmadik pedig a 0.1-es szorzóé. Nem is kell feszmérő, mert csak le kell olvasni a kapcsolók állását (persze amíg nem áramgenerátoros módban megy a szabályozás). ![]() Ballage
Ez az ötlet is, és a jackli tárcsás "poti-kiváltás" is teljesen életképes. A 11 állású tárcsa, könnyen elérhető régi bontásból, nagyon elterjedt darab volt. Azzal mondjuk 5V-onként lehet durván állítani, a soros potival meg az 5V-on belül:
DE! Erre igazából nincs szükség, mert egy durva+finom potival ésszerűtlenül pontosan be lehet állítani bármilyen feszültséget egy pillanat alatt. Csak azt jeleztem, hogy nem teljesen arányos a feszültség az elfordulással. Viszont ez nem hiba, még nem is kényelmetlenség, simán csak egy tény. Sőt az alsó tartományban úgymond nyújtja a skálát, tehát alul finomabban szabályoz (ahol pl. skála szerint 5V-nak kéne lenni, még csak 1-van, ami ha karom direkt jó). Idézet: „Sőt az alsó tartományban úgymond nyújtja a skálát, tehát alul finomabban szabályoz (ahol pl. skála szerint 5V-nak kéne lenni, még csak 1-van, ami ha karom direkt jó). ” Egyszóval nem lineáris a szabályzás.
Üdv!
Egy dolgot furcsállok, pl alkotó tápjában is, hogy ilyen paraméterekhez miért nem használtok megcsapolt szekunderű trafókat ? Nem kellene ekkor a legkedveltebb nyúzópróbánál sem (alacsony kimenő fesz / max áram ) elfűteni a maximális teljesítményt szegény áteresztőknek. Én arra gondoltam, hogy ha majd építek egy tápot, tuti hogy legalább 3 külön szekunderből fog állni a teljesítmény rész. Például 1, 2, 4 volt. Persze magasabb feszültségekkel. Ezeket relékkel tetszőlegesen sorba kötve 1V lépésekkel lehetne beállítani a labortáp bemenő feszültségét. Persze a valóságban nem 4V -os lesz a tekercs, csak az elvet szerettem volna vázolni. A lényeg hogy mindegyik tekercs az előző duplája. Így a legkisebb tekercs feszültségével lehet léptetni.
Hát igen, ennek több előnye is van, ha jól emlékszm ilyen megoldást alkalmazott az EMG is a tápjaiban, többek közt azért is jó mert ahogyan írtad, nem kell akkora borda, mivel az elfűtendő teljesítmény töredéke annak, mintha max áramot min fesz mellett vennénk ki. Persze ennek ára van, több macera a trafóval, jexley-kkel illetve más kapcsolás technikát is igényel. Vagy szóba jöhetne az előszabályzás, de az már egy másik lap.
Lidi, Doncso!
Részben van igazság abban amit mondotok, de csak elég kicsi részben. Ugyanis a gondot nem az üzemszerű állapotok okozzák általában hanem az, mikor az áramkorlát működik. Tehát ha valóban egy 50V/5A-es tápot úgy akarnánk használni, hogy 5V-5A-t vennénk ki belőle, akkor egyértelműen jobb lenne a javaslatotok. Viszont ha pl. egy erősítőt élesztünk 50V-ról, és éppen rövidzárba hajszoltuk a tápot egy hiba miatt, akkor mégis csak el kell fűteni a "teljes" kakaót, az-az nem nyertünk semmit se bordaspórolásban, se egyéb helyen, mert mindennek bírni kell ezt a strapát is. Én "Alkotós" értelmezésben pl. úgy ajánlom a tápegységet, mint ami ideális megoldás 20-50V közti használatra, és persze bónuszként még akár nulláig is lemegy.
Én ilyet használok. Igaz a "megcsapolás" 24 V illetve 42 V nál van. Ég és föld a melegedés külömbsége. Kettős hővédelem miatt 24 V tekercsnél 5.5 A maximális kimenőáram mellett zárlatban elég a ventillátor hűteni, ez bordafüggő erősen Azonban 42 V szekunder feszültség mellett belép a hővédelem zárlatban de ez sejthető. De nem üzemi állapota a zárlat csak rövid ideig.
Ha lineáris alatt azt érted, hogy a potméter adott szögelfordulásához, a skála bármelyik szakaszán pontosan azonos a szabályozási tartomány, akkor nem lineáris (a skála 2/3 -án azért igen csak pontos).
De ez semmilyen gondot nem okoz, semmilyen problémát nem hoz magával, a használat során ennek semmiféle hátrányát nem lehet érezni. |
Bejelentkezés
Hirdetés |





